97841 (703746), страница 2
Текст из файла (страница 2)
Достоинства дивизионной структуры:
-
она обеспечивает управление многопрофильными предприятиями с общей численностью сотрудников порядка сотен тысяч и территориально удаленными подразделениями;
-
обеспечивает большую гибкость и более быструю реакцию на изменения в окружении предприятия по сравнению с линейной и линейно - штабной;
-
при расширении границ самостоятельности отделений они становятся "центрами получения прибыли", активно работая на повышении эффективности и качества производства;
-
более тесная связь производства с потребителями.
Недостатки дивизионной структуры:
-
большое количество "этажей" управленческой вертикали; между рабочими и управляющим производством подразделения - 3 и более уровня управления, между рабочими и руководством компании - 5 и более;
-
разобщенность штабных структур отделений от штабов компании;
-
основные связи - вертикальные, поэтому остаются общие для иерархических структур недостатки - волокита, перегруженность управленцев, плохое взаимодействие при решении вопросов, смежных для подразделений и т. д. ;
-
дублирование функций на разных "этажах" и как следствие - очень высокие затраты на содержание управленческой структуры
-
в отделениях, как правило, сохраняется линейная или линейно - штабная структура со всеми их недостатками.
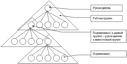
Рис. 1.5 Дивизионная структура управления
1.3. Органические типы структур управления
Органические или адаптивные структуры управления стали развиваться примерно с конца 70-х годов, когда, с одной стороны, создание международного рынка товаров и услуг резко обострило конкуренцию среди предприятий и жизнь потребовала от предприятий высокой эффективности и качества работы и быстрой реакции на изменения рынка, и с другой стороны, стала очевидной неспособность структур иерархического типа этим условиям соответствовать. Главным свойством управленческих структур органического типа является их способность изменять свою форму, приспосабливаясь к изменяющимся условиям. Разновидностями структур этого типа являются проектные, матричные (программно-целевые), бригадные формы структур. При внедрении этих структур необходимо одновременно изменять и взаимоотношения между подразделениями предприятия. Если же сохранять систему планирования, контроля, распределения ресурсов, стиль руководства, методы мотивации персонала, не поддерживать стремление работников к саморазвитию, результаты внедрения таких структур могут быть отрицательными.
Бригадная (кросс - функциональная) структура управления
Основой этой структуры управления является организация работ по рабочим группам (бригадам). Форма бригадной организации работ - достаточно древняя организационная форма, достаточно вспомнить рабочие артели, но только с 80-х годов началось ее активное применение как структуры управления организацией, во многом прямо противоположной иерархическому типу структур. Основными принципами такой организации управления являются:
-
автономная работа рабочих групп (бригад);
-
самостоятельное принятие решений рабочими группами и координация деятельности по горизонтали;
-
замена жестких управленческих связей бюрократического типа гибкими связями;
-
привлечение для разработки и решения задач сотрудников разных подразделений.
Эти принципы разрушает свойственное иерархическим структурам жесткое распределение сотрудников по производственным, инженерно-техническим, экономическим и управленческим службам, которые образуют изолированные системы со своими целевыми установками и интересами.
В организации, построенной по этим принципам, могут как сохраняться функциональные подразделения ( рис. 1.6), так отсутствовать (рис. 1.7). В первом случае работники находятся под двойным подчинением - административным (руководителю функционального подразделения, в котором они работают) и функциональным (руководителю рабочей группы или бригады, в которую они входят). Такая форма организации называется кросс-функциональной, во многом она близка к матричной. Во втором случае функциональные подразделения как таковые отсутствуют, ее мы будем назвать собственно бригадной. Такая форма достаточно широко применяется в организации управления по проектам.
Преимущества бригадной (кросс-функциональной) структуры:
-
сокращение управленческого аппарата, повышение эффективности управления;
-
гибкое использование кадров, их знаний и компетентности;
-
работа в группах создает условия для самосовершенствования;
-
возможность применения эффективных методов планирования и управления;
-
сокращается потребность в специалистах широкого профиля.
Рис. 1.6 Кросс - функциональная организационная структура
Недостатки бригадной (кросс-функциональной) структуры:
-
усложнение взаимодействия (в особенности для кросс-функциональной структуры);
-
сложность в координации работ отдельных бригад;
-
высокая квалификация и ответственность персонала;
-
высокие требования к коммуникациям.
Рис. 1.7 Структура организации, состоящей из рабочих групп (бригадная)
Проектная структура управления
Основным принципом построения проектной структуры является концепция проекта, под которым понимается любое целенаправленное изменение в системе, например, освоение и производство нового изделия, внедрение новых технологий, строительство объектов и т. д. Деятельность предприятия рассматривается как совокупность выполняемых проектов, каждый из которых имеет фиксированное начало и окончание. Под каждый проект выделяются трудовые, финансовые, промышленные и т. д. ресурсы, которыми распоряжается руководитель проекта. Каждый проект имеет свою структуру, и управление проектом включает определение его целей, формирование структуры, планирование и организацию работ, координацию действий исполнителей. После выполнения проекта структура проекта распадается, ее компоненты, включая сотрудников, переходят в новый проект или увольняются (если они работали на контрактной основе). По форме структура управления по проектам может соответствовать как бригадной (кросс-функциональной) структуре, так и дивизионной структуре, в которой определенный дивизион (отделение) существует не постоянно, а на срок выполнения проекта.
Преимущества структуры управления по проектам:
-
высокая гибкость;
-
сокращение численности управленческого персонала по сравнению с иерархическими структурами.
Недостатки структуры управления по проектам:
-
очень высокие требования квалификации, личным и деловым качествам руководителя проекта, который должен не только управлять всеми стадиями жизненного цикла проекта, но и учитывать место проекта в сети проектов компании;
-
дробление ресурсов между проектами;
-
сложность взаимодействия большого числа проектов в компании;
-
усложнение процесса развития организации как единого целого.
Вывод: преимущества перевешивают недостатки на предприятиях с небольшим числом одновременно выполняемых проектов. Возможности воплощения принципов современной философии качества определяются формой управления проектами.
Матричная (программно - целевая) структура управления
Такая структура представляет собой сетевую структуру, построенную на принципе двойного подчинения исполнителей: с одной стороны - непосредственному руководителю функциональной службы, которая предоставляет персонал и техническую помощь руководителю проекта, с другой - руководителю проекта или целевой программы, который наделен необходимыми полномочиями для осуществления процесса управления. При такой организации руководитель проекта взаимодействует с 2-мя группами подчиненных: с постоянными членами проектной группы и с другими работниками функциональных отделов, которые подчиняются ему временно и по ограниченному кругу вопросов. При этом сохраняется их подчинение непосредственным руководителям подразделений, отделов, служб. Для деятельности, которая имеет четко выраженное начало и окончание, формируют проекты, для постоянной деятельности - целевые программы. В организации и проекты, и целевые программы могут сосуществовать. Пример матричной программно - целевой структуры управления (фирма "Тойота") приведен на рис. 1.8. Эта структура была предложена Каори Ишикава в 70-х годах и с небольшими изменениями функционирует по сей день не только на фирме "Тойота", но и на многих других фирмах по всему миру.
Преимущества матричной структуры:
-
лучшая ориентация на проектные (или программные) цели и спрос;
-
более эффективное текущее управление, возможность снижения расходов и повышения эффективности использования ресурсов;
-
более гибкое и эффективное использование персонала организации, специальных знаний и компетентности сотрудников;
-
относительная автономность проектных групп или программных комитетов способствует развитию у работников навыков принятия решений, управленческой культуры, профессиональных навыков;
-
улучшение контроля за отдельными задачами проекта или целевой программы;
-
любая работа организационно оформляется, назначается одно лицо - "хозяин" процесса, служащее центром сосредоточения всех вопросов, касающихся проекта или целевой программы;
-
сокращается время реакции на нужды проекта или программы, т. к. созданы горизонтальные коммуникации и единый центр принятия решений.
Недостатки матричных структур:
-
трудность установления четкой ответственности за работу по заданию подразделения и по заданию проекта или программы (следствие двойного подчинения);
-
необходимость постоянного контроля за соотношением ресурсов, выделяемых подразделениям и программам или проектам;
-
высокие требования к квалификации, личным и деловым качествам работников, работающих в группах, необходимость их обучения;
-
частые конфликтные ситуации между руководителями подразделений и проектов или программ;
-
возможность нарушения правил и стандартов, принятых в функциональных подразделениях, из-за оторванности сотрудников, участвующих в проекте или программе, от своих подразделений.
1.4. Структура управление ООО «Алена»
Попробуем, без претензий на полноту исследования в силу сложности взаимосвязей и взаимозависимостей, применить теоретические положения применить к предприятию ООО «Алена».
1.4.1 История предприятия
Это кафе в небольшом провинциальном городе Н-ск. Город Н-ск расположен недалеко от областного центра Челябинской области. Кафе было создано на базе бывшей диетической столовой, существующей на первом этаже двухэтажного дома со дня его строительства в середине 50-х годов.
Долгие социалистические годы жители города добывали уголь, получали относительно высокую заработную плату. Свои «кровные» рубли по вечерам они несли в рестораны «Шахтёр» и «Урал», оставляли их в немногочисленных «ветерках». Эти два типа питейных заведений с небольшой добавкой к питию нескольких простых блюд других услуг не оказывали.
Проведённые для блага народа экономические и политические реформы резко снизили уровень жизни жителей города. Ресторан «Урал» не выдержал «безклиентского» существования, на его площадях в настоящее время работает несколько магазинов. Диетическая столовая стала не рентабельной, некоторое время пыталась выстоять, но затем была закрыта.
Но в последние годы обнаружилось небольшое оживление. В городе сложились группы людей обладающие относительно высоким уровнем достатка, желающие хорошо отдохнуть, провести время в вечерние время, выходные дни.
Площади бывшей диетической столовой были приобретены предпринимателем Сергеем Р. Помещения были отремонтированы, установлено новое оборудование, набран персонал. Кафе начало свою работу 8 августа 2002 года. Основной расчёт проводился на клиентов, имеющих доход выше среднего по городу, средней возрастной группы.
1.4.2 Структура управление предприятием.
Общество с ограниченной ответственностью «Алена» является юридически независимым лицом, однако экономически таковым не является. Его учредителями являются Сергей и Алёна Р. В собственности этой семьи имеются ещё три предприятия: ООО «Лес», ООО «Комбинат бытовых услуг», ООО «Джи-бар». Последнее общество – это бывший ресторан «Шахтер». Он приобретён для предоставления более дорогих услуг, в сравнении с ООО «Алена», в сфере отдыха и рассчитан на клиентов, имеющих по понятиям города Н-ска высокий уровень достатка. В настоящее время предложения качественных услуг в сфере отдыха и развлечений такого рода клиентам в городе отсутствует. В помещениях «Джи-бара» вёдется ремонт, установка нового оборудования, возможно летом 2003 года он начнёт свою деятельность.
Все предприятия взаимосвязаны и взаимозависимы финансовыми и материальными потоками. Естественно, что руководители холдинга ставят перед ним более общие задачи, чем перед конкретными предприятиями, входящим в холдинг.
Эта структура управления холдингом является линейно-штабной. Она для ООО «Алена» является в определённой мере внешней, хотя и управляемой со стороны руководителя холдинга
С момента своего открытия оказывает своим клиентам следующие услуги:
-
проводятся свадьбы, юбилейные торжества, торжественные мероприятия для различных предприятий и фирм;
-
проводятся вечера отдыха для небольших групп клиентов (приходят отдохнуть и провести вечер семьей и с друзьями, отметить день рождения узким кругом друзей и близких);
-
для небольших компаний имеется банкетная комната, где можно отдохнуть в уютной о теплой обстановке;
в выходные дни на небольшой площадке играет в «живую» оркестр.
К
лиентам подается
-
пиво 8-10 сортов;
-
вино-водочные напитки;
-
самые разнообразные холодные и некоторые горячие закуски;
-
кондитерские изделия, конфеты, шоколад;
-
горячие вторые, реже, по заказам клиентов первые блюда.
Меню торжественных мероприятий оговаривается отдельно и практически целиком определяется желанием клиентов. Часть блюд и продуктов закупается и подается в готовом виде или после подогрева, часть готовится на кухне заведения.
Это список услуг, меню кафе были продуманы заранее ещё до при приобретения диетической столовой. Они по сути и определили структуру управление предприятием. Другим фактором повлиявшим на управленческую структуру было понимание миссии предприятия. В настоящее время понятие миссии кафе «Балог» явным образом не сформулирована и до работников предприятия не доведена. Однако реально она существует в понимании и отношениях к персоналу, клиентам, к технологии управление обществом. Для понимания миссии предприятия был проведен опрос ключевых руководителей Общества, Сергея и Алёны Р. Вот как они её видят:















