64194 (695589)
Текст из файла
-
писание сигнальных процессоров семейства ADSP 2100
Семейство процессоров ADSP-2100 представляет собой совокупность программируемых микропроцессоров с общей структурой, оптимизированную для обработки аналогового сигнала в цифровой форме, а так же для других прикладных целей. Различные микропроцессоры отличаются друг от друга преимущественно типом периферийных устройств, которые дополняют основную структуру. В различных членах семейства могут имеется память, таймер, последовательный и параллельный порты. Кроме того, процессоры ADSP-21msp58/59 включают аналоговый интерфейс для преобразования сигнала звуковой частоты.
-
Функциональные модули
Таблица 1.1 показывает характеристики, которыми обладают отдельные члены семейства.
Таблица 1.1
Computational Units (вычислительный модуль) – каждый процессор семейства ADSP-2100 содержит три полнофункциональных независимых вычислительных модуля: arithmetic/logic unit (ALU) – арифметичиско-логический, multiplier/accumulator (MAC) – накопитель, barrel shifter – сдвиговый расширитель.Все модули оперируют с 16-разрядными словами, а также обеспечивают аппаратную поддержку мультиточности.
Data Address Generators & Program Sequencer (генераторы адресов данных и программа sequencer) – два отдельных генератора адресов обеспечивают адреса для встроенной и внешней памяти. Сдвоенные генераторы адресов данных позволяют процессору генерировать адреса для двух выборок операнда одновременно, что максимизирует производительность.
Memory (память) – в семействе ADSP-2100 применяется архитектура памяти, в которой данные хранятся в секции данных, а в секции программ хранятся как данные так и команды. Все процессоры семейства имеют оперативную память состоящую и этих двух сегментов. Быстродействие внутренней памяти позволяет процессору выбирать два операнда (один из области данных, другой из области программ) в течении одного цикла.
Serial Ports (последовательные порты) – обеспечивают последовательный интерфейс связи с аппаратными средствами, предназначенными для сжатия, хранения и обработки данных. Интерфейс совместим с большим числом известных устройств. Каждый порт может использовать как внутренний таймер, так и внешний. Последовательный порт 0 имеет многоканальные возможности.
Timer – 8-разрядный программируемый таймер/счетчик обеспечивает периодическую генерацию прерываний.
Host Interface Port (главный связной порт) – обеспечивает прямое соединение с главным процессором ЭВМ. Например Motorola 68000, Intel 8051 или другой процессор семейства ADSP-2100 могут быть легко соединены с главным интерфейсом.
DMA Ports (порты DMA) – в ADSP-2181 внутренний (IDMA) и байтовый (BDMA) DMA порты обеспечивают эффективную передачу данных из внутренней памяти и в неё. IDMA порт имеет мультиплексный адрес и 16-битную шину данных. IDMA порт полностью асинхронный данные в него могут записываться, в то время когда ADSP-2181 полностью занят.
Analog Interface (аналоговый интерфейс) – процессоры ADSP-21msp58/59 имеют встроенную схему для цифровой обработки аналогового сигнала. Эта схема содержит АЦП (ADC) и ЦАП (DAC), аналоговые и цифровые фильтры и параллельный интерфейс связи с ядром процессора.
Архитектура семейства ADSP-2100 приспособлена к выполнению задач с помощью цифрового сигнального процессора и построена таким образом, что устройства за один такт могут выполнять следующие действия:
-
генерировать следующий адрес программы;
-
выбирать следующую команду;
-
выполнять один или два шага программы;
-
модифицировать один или два указателя адреса данных;
-
выполнять вычисление.
В этом же такте процессоры, которые имеют релевантные модули могут:
-
принимать и/или передавать данные через последовательный порт;
-
принимать и/или передавать данные через главный порт интерфейса;
-
принимать и/или передавать данные через DMA порты;
-
принимать и/или передавать данные через аналоговый интерфейс.
-
Системный интерфейс и интерфейс памяти
В каждом процессоре семейства ADSP-2100 четыре внутренних шины соединяют внутреннюю память с другими функциональными модулями:
-
шина адреса;
-
шина данных;
-
шина памяти программ;
-
шина памяти данных.
Внешние устройства могут получать контроль над шинами посредством сигналов предоставления (BR,BG). Процессоры ADSP-2100 могут работать в то время когда шины предоставлены другому устройству, пока не требуется операции с внешней памятью.
Схема начальной загрузки дает возможность автоматической загрузки внутренней памяти после того как ее содержимое было стерто. Это можно осуществлять с помощью интерфейса памяти из EPROM, из главного компьютера, посредством главного порта интерфейса, а так же через BDMA порт процессора 2181. Программы могут загружаться без применения каких-либо дополнительных аппаратных средств.
-
Система команд
Процессоры семейства ADSP-2100 используют единую систему команд для совместимости с устройствами с более высокой интеграцией. Микропроцессоры ADSP-2171, ADSP-2181 и ADSP-21msp58/59 имеют ряд дополнительных команд. Система команд позволяет выполнять мультифункциональные команды за один такт процессора, с другой стороны каждая команда может быть выполнена отдельно в своем такте. Ассемблер имеет алгебраический синтаксис, для повышения удобочитаемости легкости кодирования.
-
Эффективность сигнального процессора
Сигнальный процессор должен быть не только очень быстродействующим, но удовлетворять некоторым требованиям в следующих областях:
-
Быстрая и гибкая арифметика – архитектура процессоров ADSP-2100 позволяет в одном производить такие операции, как умножение, умножение с накоплением, произвольное смещение, а так же ряд стандартных арифметических и логических операций в одном цикле процессора.
-
Расширенный динамический диапазон – 40-разрядный аккумулятор имеет восемь резервных бит защиты от переполнения при последовательном суммировании, которые гарантируют, что потери данных быть не может.
-
Выборка двух операндов за один цикл – при расширенном суммировании на каждом цикле процессора необходимо два операнда. Все члены семейства ADSP-2100 способны поддерживать обработку данных с двумя операндами, сохранены ли данные в памяти или нет.
-
Аппаратные циклические буферы – большой класс алгоритмов обработки цифро-аналоговых сигналов, включая цифровые фильтры требуют наличия циклических буферов. Архитектура семейства ADSP-2100 имеет аппаратные средства для обработки указателя адреса wraparound, что упрощает реализацию круговых буферов.
-
Переход по нулю – повторяющиеся алгоритмы наиболее логично выражать через циклы. Программа Sequenser ADSP-2100 поддерживает работу с циклическим кодом с нулем на верху, в объединении со структурой clearest это повышает эффективность системы. Также нет препядствий для работы с условными переходами.
-
Основная архитектура
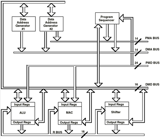
В этом разделе описывается основная архитектура процессоров семейства ADSP-2100, схема которой приведена на рис. 2.1.
-
Вычислительные модули
Как уже говорилось выше каждый процессор семейства ADSP-2100 содержит три независимых вычислительных модуля:
-
арифметико-логический (ALU);
-
умножение с накоплением (MAC);
-
расширитель (shiffter).
Эти устройства работают с 16-разрядными данными и обеспечивают аппаратную поддержку мультиточности.
ALU выполняет ряд стандартных арифметических и логических комманд в дополнене к примитивам деления. MAC выполняет одноцикловые операции умножения, умножения/сложения, умножения/вычитания. Shiffter осуществляет логические и арифметические сдвиги, нормализацию, денормализацию и операцию получения порядка, атак же управление форматом данных,разрешая работу с плавоющей точкой. Вычислительные модули размещаются последовательно друг за другом, таким образом чтобы выход одного мог стать входом другого в следующем цикле. Результаты работы модулей собираются на 16-разрядную R-шину.
Все три модуля содержат входные и выходные регистры, которые доступны черех 16-разрядную DMD-шину. Комманда, выполняемые в модулях, берут в качестве операндов данные находящиеся в регистрах ввода и после выполнения записывают результат в регистры вывода. Регистры являются как бы промежуточным хранилищем между памятью и вычислительной схемой. R-шина позволяет результату одного вычисления стать операндом к другой операции. Это позволяет сэкономить время обходясь без лишних пересылок модуль-память.
Рис.2.1 Основная структурная схема процессора семейства ADSP-2100
-
Генераторы адресов данных и программа sequencer
Два специализированных генератора адресов данных (DAGs) и мощная программа sequencer гарантируют эффективное использование вычислительных модулей. DAGs обеспечивают адреса памяти, когда необходимо поместить данные из памяти в регистры ввода вычислительных модулей, либо сохранить в результат из выхоных регистров. Каждый DAG отвечает за четыре указателя адреса. Если указатель используется для косвенной адресации то измениятся значение некоторого регистра. С двумя генераторами процессор может выдавать два адреса одновременно для выборки из памяти двух операндов.
Для автоматической адресации модуля круговых буферов значение длины операнда может быть связано с каждым указателем. (Круговая буферная особенность также используется последовательными портами для автоматической передачи данных).
DAG1 обеспечивает адреса только для данных, DAG2 – для данных и программ. Когда в регистре состояния (MSTAT) установлен соответствующий бит режима, адрес вывода DAG1 прежде чем попасть на шину адреса инвертируется. Эта особенность облегчает работу в двоичной системе.
Программа Sequenсer обеспечивает последовательность команд и адресацию памяти программы. Sequencer управляется регистром команд, который указывает на команду, которая в данный момент выполняется. Выбранные команды записываются в регистр команд за один такт процессора и выполняются в течении следующего. Чтобы уменьшить количество циклов, sequencer поддерживает работу с условными переходами.
-
Шины
Процессоры семейства имеют пять внутренних шин. Шины адреса программы (PMA) и адреса данных (DMA) связаны с адресами памяти данных и программы. Шина данных программы (PMD) и шина данных (DMD) используются для передачи информации связанной с областями памяти. Шины мультиплексированы в одну внешнюю шину адреса и одну внешнюю шину данных. R-шина предназначена для передачи промежуточных результатов непосредственно между вычислительными модулями.
Адресная шина PMA шириной 14 бит обеспечивает достум к 16Кбайтам смешанной системы команд и данных. 24-разрядная шина PMD предназначена для работы с 24-битными командами.
Адресная шина DMA шириной 14 бит, обеспечивает прямой доступ к 16Кбайтам области данных. 16-разрядная шина DMD предназначена для внутренних пересылок между любыми регистрами процессора и регистров с памятью в одиночном цикле. Адрес памяти данных исходит из двух источников: абсолютное значение, определенное в системе команд (прямая адресация) или вывод данных адресует генератор (косвенная адресация). Воспользоваться данными из области команд можно лишь с помощью косвенной адресации.
Шина данных памяти программы (PMD) предназначена для передачи данных в вычислительные модули и считывания результата вычислений через PMD-DMD модуль обмена. Этот модуль позволяет передавать данные от одной шины к другой. Он имеет аппаратные средства для перехода от 8-разрядной шины к другой.
-
Внутренние переферийные устройства
Этот раздел описывает дополнительные функциональные модули, которые включены в различные процессоры ADSP-2100 семейства.
-
Последовательные порты
Большенство процессоров семейства ADSP-2100 имеют по два последовательных двунаправленных порта. Порты – синхронные и используют кадровые сигналы для контроля за приемом-передачей данных. Каждый порт имеет внутренний генератор частоты, но в то же время может использовать внешний генератор. Сигналы синхронизации могут вырабатываться как самим портом, так и внешним устройством. Длина кадра обмена может меняться от трех до шести бит. Последовательный порт SPRT0 имеет многоканальные возможности и пзволяет обмен данными произвольной длины от 24 до 32 байт. Второй порт SPORT1 может быть сконфигурирован с помощью внешних прерываний IRQ0 и IRQ1.
-
Таймер
Регистр счета (16-разрядов) определяет время генерации прерываний, прерывание вырабатывается когда значение регистра равно нулю.
-
Главный интерфейсный порт (HIP)
Главный интерфейсный порт – параллельный порт ввода-вывода осуществляет прямое соединение с процессором. Через него производится обмен между ADSP-2100 и памятью главной ЭВМ. HIP состоит из регистров, через которые ADSP-2100 и главный процессор обмениваются информацией о состоянии и данными. HIP может быть сконфигурирован следующим образом:
-
8-разрядная или 16-разрядная шина;
-
мультиплексная шина данных/шина адреса или отдельно шина данных и шина адреса;
-
чтение стробирующих сигналов READ/WRITE.
-
DMA порты (ADSP-2181)
ADSP-2181 два DMA порта внутренний (IDMA) порт и байтовый (BDMA). IDMA порт обеспечивает эффективную связь между главной системой и сигнальным процессором. Он используется для связи с внутренней памятью программы и памятью данных за один такт процессора. IDMA порт имеет 16-разрядный мультиплексный адрес и шину данных. IDMA порт полностью ассинхронный и может работать даже когда процессор полностью занят.
Байт памяти контроллера DMA позволяет загружать и сохранять комманды программ и данные, находящиеся в памяти. BDMA схема способна обращаться к ячейке памяти, в то время как процессор работает в обычном режиме, используя только один такт процессора для передачи 8-,16- или 24-разрядных данных.
-
Аналоговый интерфейс
Входной аналоговый интерфейс состоит из входных усилителей и 16-разрядного аналогоцифрового преобразователя (ADC). Аналогично на выходе находится цифроаналоговый преобразователь и выходной дифференциальный усилитель.
-
ADSP-2100 - средства разработки
Семейство ADSP-2100 сопровождается полным набором программного обеспечения и аппартных средств для разработки. Система средств разработки для ADSP-2100 включает утилиты программного обеспечения для разработки программы и EZ-комплект для отладки аппаратных средств.
Характеристики
Тип файла документ
Документы такого типа открываются такими программами, как Microsoft Office Word на компьютерах Windows, Apple Pages на компьютерах Mac, Open Office - бесплатная альтернатива на различных платформах, в том числе Linux. Наиболее простым и современным решением будут Google документы, так как открываются онлайн без скачивания прямо в браузере на любой платформе. Существуют российские качественные аналоги, например от Яндекса.
Будьте внимательны на мобильных устройствах, так как там используются упрощённый функционал даже в официальном приложении от Microsoft, поэтому для просмотра скачивайте PDF-версию. А если нужно редактировать файл, то используйте оригинальный файл.
Файлы такого типа обычно разбиты на страницы, а текст может быть форматированным (жирный, курсив, выбор шрифта, таблицы и т.п.), а также в него можно добавлять изображения. Формат идеально подходит для рефератов, докладов и РПЗ курсовых проектов, которые необходимо распечатать. Кстати перед печатью также сохраняйте файл в PDF, так как принтер может начудить со шрифтами.
















