63904 (695492), страница 2
Текст из файла (страница 2)
Современные средства цифрового формирования и обработки сигналов позволяют получать цифровые модулированные ВЧ или ПЧ сигналы с частотами до сотен МГц. Как известно из параграфа 2.2.2 настоящего учебного пособия, существуют высококачественные быстродействующие ЦАП, позволяющие перевести цифровой сигнал в аналоговую форму для подачи (через фильтр) на вход усилителя мощности передатчика, либо на вход смесителя, повышающего частоту сигнала до необходимого значения перед его усилением по мощности. Такой вариант имеет свои преимущества - возможность формировать сложные многочастотные сигналы (например, 8 модулированных несущих с разносом частот в 100 кГц одновременно), позволяют менять все параметры излучения, в том числе и стандарт связи путем смены только программного обеспечения. Недостатком их можно считать относительно низкую экономичность и наличие заметных паразитных составляющих в спектре сигнала.
Наиболее простым вариантом цифрового передатчика с цифровым выходом на ПЧ/ВЧ можно считать комбинацию из цифрового сигнального процессора (DSP) и прямого цифрового синтезатора частоты (DDS), рис. 2.1. При этом DDS должен иметь одиночный (не квадратурный) выход, как, например, AD7008 (рис.2.4.1.5), AD9830 (рис.2.4.1.4). Такой передатчик может формировать сигналы с амплитудно-фазовыми видами модуляции (АМ, ЧМ, SSB, PSK, FSK, QAM) на частотах до десятков МГц.
Рис. 2.1.
Так как тактовые частоты современных DDS не превышают сотен МГц, а максимальная рабочая частота DDS может быть около 0.4 от тактовой, то для повышения несущей частоты требуются дополнительные элементы наилучшим вариантом здесь является квадратурный СВЧ модулятор в интегральном исполнении. Принцип его работы описан в той же главе. Структурная схема такого передатчика, способного работать на частотах до 2.5 ГГц, показана на рис. 2.2.
Рис. 2.2.
Типовая структурная схема более совершенного цифрового приемопередатчика показана на рис. 2.3. Она является стандартной для современных цифровых приемопередатчиков и может быть реализована, в зависимости от требований к частотному диапазону и к алгоритму обработки сигнала, на различной элементной базе. В частности, ядро формирования цифровых ВЧ сигналов может быть выполнено на основе:
-
стандартного цифрового сигнального процессора (DSP) - если требуется сигнал с относительно невысокой частотой - до 1 МГц;
-
ПЛИС (FPGA) очень высокой степени интеграции, т.е. с эквивалентным количеством вентилей, исчисляемым миллионами;
-
стандартных ИМС нескольких типов - цифрового сигнального ВЧ процессора приемника (RSP) в приемном тракте; цифрового сигнального ВЧ процессора передатчика (TSP) в передающем тракте, который может быть заменен (как вариант исполнения передающего тракта без отдельного ВЧ ЦАП) на цифровой модулятор, модулируемый DDS или цифровой преобразователь частоты вверх (QDUC); элементная база этого варианта передающего тракта была подробно рассмотрена в предыдущем разделе.
Рис. 2.3.
Для сравнения некоторых возможностей перечисленных выше стандартных ИМС, задействованных в цифровом приемопередатчике VersaCOMM фирмы Analog Devices, приведена табл. 2.1. Перечислим названия этих ИМС (описание работы некоторых из них дано в разделе 2):
RSP: AD6620 (1-2-х-канальная, 65 MSPS), AD6624 (1-2-4-х-канальная, 80 MSPS), AD6634 (2-х-канальная W-CDMA, 80 MSPS);
TSP: AD6622 (1-2-4-х-канальная, 75 MSPS), AD6623 (1-2-4-х-канальная, 104 MSPS);
QDUC: AD9853 (65 МГц, QPSK, 16-QAM цифровой модулятор с 10-разрядным ЦАП), AD9856 (200 MSPS квадратурный цифровой преобразователь частоты с 12-разрядным ЦАП), AD9857 (200 MSPS квадратурный цифровой преобразователь частоты с 14-разрядным ЦАП).
Табл.3.2.1.
| Встроенные возможности VersaCOMM | RSP | TSP | QDUC |
| Преобразование частоты с высокоскоростным генератором с цифровым управлением (NCO) | + | + | + |
| Автоматическая регулировка уровня сигнала | + | + | - |
| Нецелочисленное изменение частоты выборки | + | + | - |
| Программное управление характеристиками фильтра | + | + | + |
| Цифровая модуляция (GMSK, QPSK, 8-PSK) | - | + | + |
| Интерфейс JTAG и др. | + | + | - |
| Интерполяционные фильтры | - | + | + |
| Встроенный на кристалл ВЧ ЦАП | - | - | + |
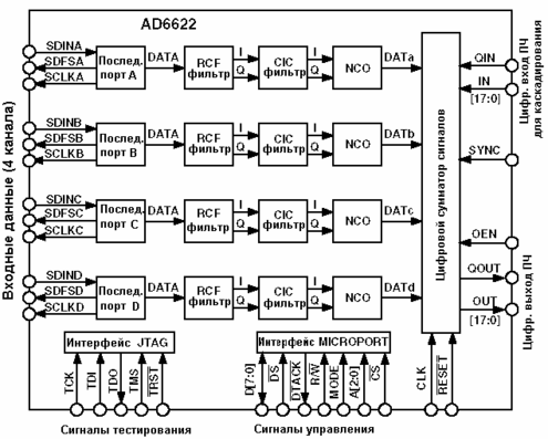
Структура цифрового сигнального процессора передатчика (TSP) AD6622 показана на рис. 2.4. Она включает четыре идентичных цифровых канала с последовательными трехпроводными информационными входами, цифровыми интерполяционными фильтрами (RCF и CIC фильтрами) и цифровым преобразованием частоты с помощью NCO. RCF фильтры являются интерполяционными КИХ фильтрами с коэффициентами, хранящимися в ОЗУ, что позволяет сменить частотные характеристики фильтров путем простой смены коэффициентов через управляющий порт TSP. CIC-фильтры являются гребенчатыми фильтрами, подавляющими «образы» цифровых сигналов перед подачей их на NCO для модуляции параметров вырабатываемых цифровых ВЧ сигналов. Прямые цифровые синтезаторы (NCO) выполнены квадратурными с цифровыми перемножителями-модуляторами I/Q и цифровыми сумматорами для объединения квадратур. Сигналы всех четырех каналов суммируются в цифровом сумматоре и подаются на вход внешнего ВЧ ЦАП. Такая архитектура позволяет получать как узкополосные, так и широкополосные модулированные ПЧ колебания для цифровых и аналоговых стандартов радиосвязи.
Таким образом, благодаря тому, что современные ВЧ ЦАП имеют высокую частоту выборки и широкий динамический диапазон, удается выполнить всю ПЧ часть телекоммуникационного многоканального передатчика в цифровом виде. При этом TSP является «мостом» между DSP и ВЧ ЦАП. Цифровая обработка ПЧ сигнала передатчика обеспечивает высокую повторяемость параметров при производстве, высокую точность и большую гибкость при смене параметров сигнала и даже стандартов, чем сравнимые аналоговые устройства.
Рис. 2.4.
В случае использования в качестве ядра цифрового формирования ВЧ сигналов ПЛИС надо учитывать, что ей необходимы, в отличие от DSP, некоторые внешние элементы: память данных и память программ, тактовый генератор, формирователь шины или схема управления загрузкой и т.п.
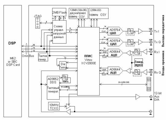
Пример реализации цифрового приемопередатчика концепции «Software Designed Radio» фирмы EnTegra на ПЛИС (FPGA) показан на рис. 2.5. Приемопередатчик выполнен в виде карты, вставляемой в слот «материнской» DSP-карты, которая, в свою очередь, имеет PCI-разъем для подключения к материнской плате персонального компьютера.
Рис. 2.5.
Передающая часть устройства, включая «прошивку» ПЛИС, имеет структуру, показанную на рис. 2.6. Она выполняет следующие операции:
-
прием данных от DSP по шине OmniBus;
-
формирование восьмиканального сигнала стандарта WCDMA;
-
обработка сигнала в интерполяционных фильтрах;
-
перенос в цифровом перемножителе с встроенным NCO частоты сигнала вверх;
-
коррекция сдвига постоянной составляющей для ЦАП;
-
преобразование квадратурных сигналов в аналоговую форму с помощью размещенных на плате ВЧ ЦАП;
-
аналоговая фильтрация нежелательных продуктов преобразования («образов») и усиление по мощности полезного сигнала.
Рис. 2.6.
Встроенная память программ и память данных позволяют использовать такой приемопередатчик в самых разнообразных применениях для различных стандартов связи второго и третьего поколения.
Передатчики с прямым цифровым формированием сигналов на ПЧ и ВЧ являются наиболее перспективными устройствами для создания на их основе базовых станций систем радиосвязи с множественным доступом, систем передачи данных по радиоканалам и других областей применения.
Заключение:
Основным направлением развития систем связи является обеспечение множественного доступа, при котором частотный ресурс совместно и одновременно используется несколькими абонентами. К технологиям множественного доступа относятся TDMA, FDMA, CDMA и их комбинации. При этом повышают требования и к качеству связи, т.е. помехоустойчивости, объему передаваемой информации, защищенности информации и идентификации пользователя и пр. Это приводит к необходимости использования сложных видов модуляции, кодирования информации, непрерывной и быстрой перестройки рабочей частоты, синхронизации циклов работы передатчика, приемника и базовой станции, а также обеспечению высокой стабильности частоты и высокой точности амплитудной и фазовой модуляции при рабочих частотах, измеряемых гигагерцами. Что касается систем вещания, здесь основным требованием является повышение качества сигнала на стороне абонента, что опять же приводит к повышению объема передаваемой информации в связи с переходом на цифровые стандарты вещания. Крайне важна также стабильность во времени параметров таких радиопередатчиков - частоты, модуляции. Очевидно, что аналоговая схемотехника с такими задачами справиться не в состоянии, и формирование сигналов передатчиков необходимо осуществлять цифровыми методами.
Список литературы:
1. Кириллов С.Н., Бодров О.А., Макаров Д.А. Стандарты и сигналы средств подвижной радиосвязи. Рязань: РГРТА. 1999.
2. Гольцова М. Широкополосные ЦАП: борьба на рынке коммуникационных систем усиливается. // Электроника. 2001. №2.
3. Bluetooth: устройства всех стран, соединяйтесь! ...без проводов. // Электроника. 2000. №5.
4. Уолт Кестер, Джеймс Брайэнт. Аналого-цифровые преобразователи для задач цифровой обработки сигналов. www.analog.com.ru/public/3.pdf
5. Проектирование радиопередатчиков: Учеб. пособие для вузов. / Под ред. В.В. Шахгильдяна. М.: Радио и связь. 2000. 654 с.
















