62766 (695168)
Текст из файла
БЕЛОРУССКИЙ ГОСУДАРСТВЕННЫЙ УНИВЕРСИТЕТ ИНФОРМАТИКИ И РАДИОЭЛЕКТРОНИКИ
Кафедра ЭТТ
РЕФЕРАТ
На тему:
«Принципы построения и функционирования различного вида генераторов колебаний»
МИНСК, 2008
1. Принципы построения генераторов электрических колебаний
Генераторами сигналов называются устройства, формирующие электрические колебания определенной формы, частоты и амплитуды.
Различают генераторы с внешним возбуждением, генерирующие колебания под влиянием воздействия внешних синхронизирующих и запускающих импульсов (это по сути дела резонансные усилители мощности, работающие в нелинейном режиме), и генераторы с самовозбуждением (или автогенераторы), начинающие работать с момента включения питания.
Автогенераторы являются источниками высокочастотных колебаний в радиопередатчиках, входят в состав различной измерительной аппаратуры и устройств автоматики, используются как источники колебаний гетеродина в радиоприемниках, как источник СВЧ колебаний в микроволновых печах и установках индукционного нагрева в оборудовании ЭП. Простейшим методом формирования гармонических колебаний является метод компенсации потерь в LC-колебательном контуре при помощи усилителя. Для этого усилитель нужно охватить обратной связью, компенсирующей эти потери (рис. 1). Автогенератор гармонических колебаний можно образовать путем подключения к усилителю цепи положительной обратной связи, действие которой должно обеспечить подачу на вход усилителя сигнала с амплитудой не ниже амплитуды первоначального сигнала и со сдвигом фаз, равным нулю.
Рис. 1. Принцип построения генератора на основе усилителя положительной обратной связью
Необходимым и достаточным условием самовозбуждения замкнутой схемы автогенератора является равенство выходного напряжения цепи обратной связи первоначальному входному напряжению усилителя, послужившему толчком для возбуждения колебаний:
Это условие называется условием баланса амплитуд. Оно заключается в том, что генератор может возбуждаться только тогда, когда усилитель компенсирует все потери в цепи возбуждения этих колебаний.
Вторым условием возникновения автоколебаний является условие баланса фаз:
Это условие означает, что колебания в замкнутой системе могут возбуждаться только тогда, когда фаза выходного напряжения цепи ОС и фаза входного напряжения усилителя совпадают или сдвинуты относительно друг друга на целое число периодов колебаний.
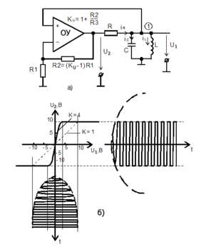
Рассмотрим эти условия на примере LC-генератора на ОУ с колебательным контуром в цепи положительной обратной связи (рис. 2).
Рис. 2. LC-генератор на ОУ с колебательным контуром в цепи ПОС (а) и диаграммы напряжений, иллюстрирующие его работу (б).
Напряжение на выходе ОУ будет определяться напряжением на колебательном контуре:
U2 = KU1
Для точки (1) можно записать следующее равенство по правилу Кирхгофа для токов узла:
iR - iC - iL = 0
Отсюда получим дифференциальное уравнение затухающих колебаний:
Обозначим:
Решение уравнения:
Имеют место следующие частные случаи этого решения:
1. При g > , т.е. K < 1, амплитуда напряжения на контуре U1(t) падает по экспоненте с коэффициентом затухания g и генератор не возбуждается, т.к. в этом случае усилитель не компенсирует потери в контуре;
2. При g = , т.е. K = 1 возникают синусоидальные колебания с частотой w0 =
и постоянной амплитудой Um0. В этом случае возникает условие баланса амплитуд;
3. при g < , т.е. K > 1 амплитуда выходных колебаний возрастает по экспоненциальному закону до наступления перегрузки усилителя (при этом амплитуда генерируемого сигнала на выходе усилителя достигает максимально возможного значения, зависящего от напряжения питания усилителя). Это происходит до тех пор, пока амплитуда сигнала на входе усилителя тоже не достигнет максимально возможного значения и K не снизится до значения, равного 1. В этом случае также существует условие баланса амплитуд, однако форма генерируемого напряжения будет не гармоническая, а близкая к прямоугольной (т.к. возникают перегрузки).
2. Генераторы с трансформаторной связью
Автогенераторы этого типа (LC-генераторы) содержат колебательный контур в цепи нагрузки усилителя или в цепи его обратной связи. Контур выполняет роль фильтра для выделения колебаний в узкой полосе частот.
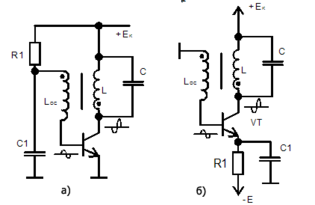
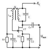
Рассмотрим работу LC -генератора на полевом транзисторе с контуром в цепи стока и индуктивной обратной связью (рис. 3). На рис. 4 показаны диаграммы возбуждаемых в генераторе колебаний.
Рис. 3. LC-генератор на полевом транзисторе
Рис. 4. Диаграммы напряжений на генераторе и установка режима по постоянному току
После подключения источника питания в цепи стока появляется ток. Происходит заряд конденсатора С, и в контуре LC возникают колебания. В катушке связи индуцируется переменная ЭДС. Напряжение на стоке имеет фазовый сдвиг 180о относительно напряжения на затворе. Учитывая это, в катушке связи также необходимо осуществить фазовый сдвиг 180о, для чего ее включают встречно по отношению к первичной катушке колебательного контура.
Возникающее на катушке связи напряжение UOC через конденсаторы C1 и C2 подводится к управляющему переходу транзистора и вызывает изменение тока стока.
При достаточно сильной положительной обратной связи амплитуда напряжения на контуре и амплитуда переменного напряжения на затворе возрастают. Амплитуда напряжения UOC между затвором и общим проводом становится больше напряжения смещения и в цепи управляющего p-n-перехода появится прямой ток. Это приводит к дополнительной подзарядке конденсатора C2 и увеличению напряжения смещения рабочей точки покоя «П», которая сдвигается в сторону больших отрицательных напряжений, усредняя колебания на затворе относительно общего провода.
В соответствии с изменением напряжения на затворе происходят изменения тока стока iC . Пределы изменения тока стока, а, следовательно, и амплитуды выходного напряжения оказываются ограниченными.
R1 служит ограничителем прямого тока через управляющий переход, а конденсатор C1 - для соединения отвода катушки связи LOC по переменному току с общим проводом. R2 и C2 образуют цепь смещения точки покоя «П».
На рис. 5 представлены схемы LC-генераторов на биполярных транзисторах с различными вариантами задания положения рабочей точки.
Рис. 5. LC-генераторы с установкой рабочей точки током базы (а) с помощью ООС по току эмиттера (б)
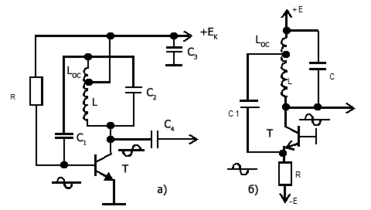
Очень часто используются автогенераторы, в которых напряжение обратной связи снимается с части витков катушки колебательного контура.
На рис. 6 показана схема генератора, на которой коллектор непосредственно и эмиттер через конденсатор C3 соединяются соответственно с началом и концом катушки контура L, а база через конденсатор С1 - с отводом от витков катушки LOC, являющихся продолжением основной катушки L. В связи с этим схему называют трехточечной с автотрансформаторной обратной связью или индуктивной трехточкой.
Рис. 6. LC-генераторы по схеме индуктивной трехточки: а - транзистор включен по схеме с ОЭ; б - транзистор включен по схеме с ОБ.
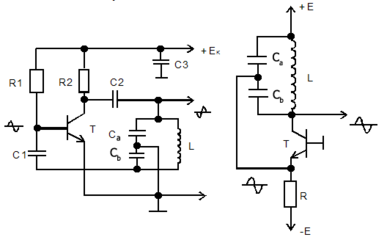
Напряжение обратной связи может быть подано с конденсатора Cb делителя напряжения из двух последовательно включенных конденсаторов Ca и Cb в цепи контура (рис. 7). Общая емкость конденсаторов контура C = CaCb/(Ca+Cb). Эта схема называется емкостной трехточкой. Конденсатор C2 препятствует прохождению постоянного тока по катушке L.
Рис. 7. LC-генераторы по схеме емкостной трехточки:
а - транзистор включен по схеме с ОЭ;
б - транзистор включен по схеме с ОБ
3. Кварцевые генераторы
Стабильность частоты LC-генераторов во многих случаях недостаточна. Она зависит от температурных коэффициентов индуктивности и емкости.
Существенно лучшая стабильность частоты генератора может быть достигнута при использовании кварцевых резонаторов, в которых энергия электрического поля преобразуется в энергию механических колебаний. Электрически кварцевый резонатор ведет себя как колебательный контур с высокой добротностью (рис. 8.).
Температурный коэффициент изменения его резонансной частоты очень мал. Практически достижимые значения нестабильности частоты кварцевого резонатора Df/f лежат в пределах от 10-6 до 10-10 .
Рис. 8. Кварцевый резонатор
Электрические параметры кварцевого резонатора хорошо описываются его схемой замещения (рис. 9).
Величины L и C определяются механическими свойствами кварцевой пластины. R - небольшое активное сопротивление, характеризующее затухание механических колебаний. С0 - емкость электродов резонатора и подводящих проводов. Типовые значения этих параметров: L = 100 мГн; R = 100 Ом; С = 0.015 пФ; С0 = 5 пФ.
Рис. 9. Эквивалентная схема кварцевого резонатора
Кварцевый резонатор имеет две точки резонанса - точку последовательного резонанса, которая определяется только механическими свойствами кварцевого кристалла, с резонансной частотой:
,.
и точку параллельного резонанса, которая более нестабильна, с частотой:
Часто бывает необходимо изменять частоту кварцевого резонатора в небольших пределах для того, чтобы получить требуемое значение частоты. Для этого последовательно с резонатором включают конденсатор, емкость которого велика по сравнению с собственной емкостью С (рис. 10).
Характеристики
Тип файла документ
Документы такого типа открываются такими программами, как Microsoft Office Word на компьютерах Windows, Apple Pages на компьютерах Mac, Open Office - бесплатная альтернатива на различных платформах, в том числе Linux. Наиболее простым и современным решением будут Google документы, так как открываются онлайн без скачивания прямо в браузере на любой платформе. Существуют российские качественные аналоги, например от Яндекса.
Будьте внимательны на мобильных устройствах, так как там используются упрощённый функционал даже в официальном приложении от Microsoft, поэтому для просмотра скачивайте PDF-версию. А если нужно редактировать файл, то используйте оригинальный файл.
Файлы такого типа обычно разбиты на страницы, а текст может быть форматированным (жирный, курсив, выбор шрифта, таблицы и т.п.), а также в него можно добавлять изображения. Формат идеально подходит для рефератов, докладов и РПЗ курсовых проектов, которые необходимо распечатать. Кстати перед печатью также сохраняйте файл в PDF, так как принтер может начудить со шрифтами.















