147035 (691746)
Текст из файла
Государственное образовательное учреждение
высшего профессионального образования
Курсовая работа
«Железнодорожная станция «Армавир»
Содержание
Введение
1. Теоретические основы организации предприятия
1.1 Функции станции Армавир
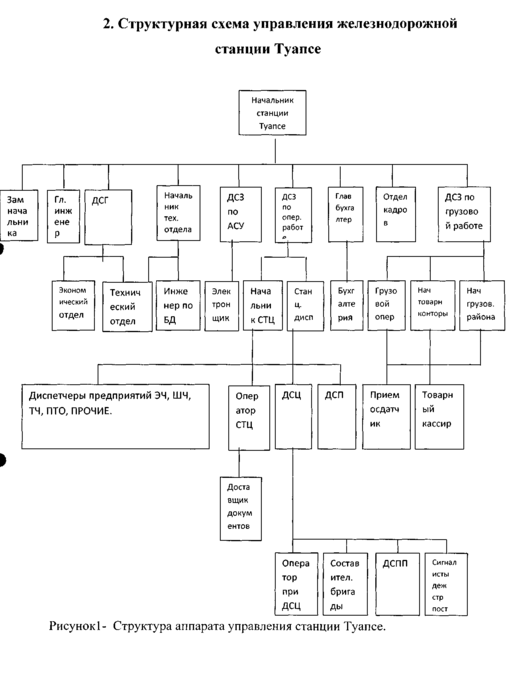
1.2 Структурная схема управления железнодорожной станции Армавир
2. Характеристика станции Армавир
2.1 Функции подразделений станции Армавир
2.2 Организация работы
2.3 Технологические процессы
2.4 Техническая оснащенность
3. Управленческая деятельность станции Армавир
4. Выбросы в окружающую среду и порядок их оплаты. Сверхнормативные выбросы
Заключение
Список использованной литературы
Введение
Железнодорожная станция - пункт, который разделяет железнодорожную линию на перегоны или блок-участки, обеспечивает функционирование инфраструктуры железнодорожного транспорта. Путевое развитие, позволяющее выполнять операции по приему, отправлению, обгону поездов, операции по обслуживанию пассажиров и приему, выдаче грузов, багажа, грузобагажа, а при развитых путевых устройствах - выполнять маневровые работы по расформированию и формированию поездов и технические операции с поездами.
Железнодорожная станция Армавир - структурное подразделение Краснодарского отделения СКЖД - филиала ОАО «РЖД» - обособленное подразделение Краснодарского отделения вместе с включенными в ее состав линейными станциями. В результате реорганизации Туапсинского отделения СКЖД в форме присоединения к Краснодарскому отделению на основании указания МПС №187Ц от 17.07.97, функционирует в соответствии со статьёй 55 ГК РФ от 26.03.96 за № Б-368у.
Целью функционирования железнодорожной станции является обеспечение перевозок грузов, пассажиров, багажа, грузобагажа, направленное на выполнение корпоративных задач, связанных с повышением эффективности перевозок.
Задачей функционирования железнодорожной станции является обеспечение достижения цели экономическими методами: исполнение бюджета (плана) производства и бюджета (плана) затрат железнодорожной станции.
1. Теоретические основы организации предприятия
1.1 Функции железнодорожной станции Армавир
Железнодорожная станция Армавир - структурное подразделение Краснодарского отделения СЮКД - филиала ОАО «РЖД» — обособленное подразделение Краснодарского отделения вместе с включенными в ее состав линейными станциями. В результате реорганизации Туапсинского отделения СКЖД в форме присоединения к Краснодарскому отделению на основании указания МПС №187Ц от 17.07.97, функционирует в соответствии со статьёй 55 ГК РФ от 26.03.96 за № Б-368у.
Железнодорожная станция является нижним технологическим структурным подразделением железных дорог в едином транспортном конвейере. В состав железнодорожной станции входят станции, объединённые по территориальному принципу и завершённому технологическому циклу организации местной работы, связанные единой технологией поездной и маневровой работы.
Подразделение не является юридическим лицом, имеет баланс в составе сводного баланса Краснодарского отделения, круглую печать со своим наименованием и наименованием отделения дороги, фирменный бланк и другие атрибуты. Подразделение действует в соответствии с действующим законодательством РФ, Уставом СКЖД, приказами, инструкциями, указаниями и другими нормативными актами, утверждёнными МПС РФ, начальниками СКЖД, Положением об опорном центре управления перевозками.
Для организации и ведения финансово-хозяйственной деятельности, проведения расчетных операций предприятие имеет текущий счет в банке. Для руководства работы железнодорожной станции Армавир все станции, входящие в её состав, оборудуются отдельной межстанционной связью, а в перспективе — комплексом автоматизированных рабочих мест, позволяющим во взаимодействии ИВЦ дороги, информационными системами КСАРМ,
концентрация грузовой и коммерческой работы, информационного обеспечения клиентуры, всех смежных служб. При необходимости станция оборудуется рабочим местом диспетчера по местной работе в соответствии с основанием.
В состав железнодорожной станции Армавир входят 12 станций. Базовая станция Армавир по характеру работы является грузовой и по объему выполняемой работы относится к внеклассной. Станция имеет четыре парка - "А", "Б", "В" и "Г". Железнодорожная станция Армавир осуществляет деятельность в сфере транспортных услуг, промышленного и строительного производства, торговли и материально-технического снабжения.
Имущество железнодорожной станции Армавир, основанное на федеральной собственности, закреплено за ней на праве полного хозяйственного ведения. Осуществляя это право станции, Армавир владеет, пользуется и распоряжается указанным имуществом в целях, возложенных на неё задач.
Целью функционирования железнодорожной станции является обеспечение перевозок грузов, пассажиров, багажа, грузобагажа, направленное на выполнение корпоративных задач, связанных с повышением эффективности перевозок.
Задачей функционирования железнодорожной станции является обеспечение достижения цели экономическими методами: исполнение бюджета (плана) производства и бюджета (плана) затрат железнодорожной станции.
Основными требованиями к работе железнодорожной станции являются обеспечение безопасности движения поездов и маневровой работы, безопасности труда работников ОАО "РЖД" и пассажиров, сохранности грузов и подвижного состава, обеспечение охраны окружающей природной среды, противопожарной безопасности и организация антитеррористической деятельности, улучшение условий труда и повышение социальной защиты работников станций, повышение культуры производства.
Основные функции железнодорожной станции Армавир:
-
Прием, отправление и пропуск поездов в соответствии с графиком
-
движения поездов на основании заданий дорожного центра управления перевозками (ДЦУП) и обеспечение перевозок погрузочными ресурсами наосновании заданий центра управления местной работой (ЦУМР);
-
Прием к перевозке, погрузка, выгрузка, сортировка и выдача грузов и оформление перевозочных документов, обслуживание железнодорожных путей не общего пользования в соответствии с заключенными договорами;
-
Формирование и расформирование грузовых поездов в соответствии с установленным планом формирования поездов;
-
Организация работы с пассажирскими и почтово-багажными поездами и вагонами;
-
Оказание услуг в соответствии с заключенными договорами, в том числе с организациями-перевозчиками и компаниями-операторами; созданиеусловий для их производственной деятельности на путях общего пользования;
-
Контроль за устойчивой работой технических средств и устройств на железнодорожной станции, содержанием зданий и сооружений;
8. Передача и прием из информационно-вычислительного центра железной дороги (ИВЦ) информации о грузовых, коммерческих, технических и пассажирских операциях с поездами и вагонами, выполняемых на железнодорожной станции, другой информации о работе железнодорожной
станции в зависимости от местных условий;
9. Разработка и выполнение планов и мероприятий по обеспечению безопасности движения поездов, охране труда, техническому обучению и повышению профессиональной подготовки работников железнодорожной станции; Разработка и проведение мероприятий по обеспечению сохранности перевозимых грузов и подвижного состава, улучшению количественных и качественных показателей работы железнодорожной станции;
10. Разработка техническо-распорядительного акта и приложений к нему и технологического процесса работы железнодорожной станции;
-
Ведение в установленном порядке учета и отчетности о работе железнодорожной станции;
-
Подготовка хозяйства перевозок и работников железнодорожной станции к работе в зимних условиях, организация бесперебойной работы в период снегопадов и метелей, а также к работе в особый период;
-
Другие функции, обусловленные назначением железнодорожной станции в соответствии с характером ее работы.
-
Разработка оперативного плана поездной, маневровой и грузовой работы станций, входящих в состав станции Армавир на основе суточного и сменного заданий начальника отделения дороги;
-
Развоз местного груза и обеспечение входящих в состав станции Армавир станций порожними вагонами;
-
Подача вагонов на фронты погрузки и выгрузки на местах общего и не общего пользования;
-
Своевременный сбор вагонов после окончания грузовых операций и формирование их в поезда;
18.Обеспечение качества передачи информации по графику исполненного движения, передача и приём из ИВЦ дороги информационных сообщений обо всех грузовых и коммерческих операциях с поездами и вагонами; показателей, установленных статистической отчётностью.
Во главе структуры аппарата управления станции стоит начальник, который несет персональную ответственность за выполнение возложенных на дорогу задач по перевозкам грузов и пассажиров, работу дороги в целом, состояние и безопасность движения, соблюдение дисциплины, подбор, расстановку и воспитание кадров. У начальника станции имеются заместители, один из которых является первым, а также главный инженер. Обязанности между ними распределяет начальник станции.
Железнодорожная станция имеет свою бухгалтерию. Также экономический, технический отделы.
В оперативном управлении процессами на базовой станции Армавир и в линейном районе выделен следующий персонал: диспетчер (ДНЦО), грузовой диспетчер (ДСЦМ), маневровый диспетчер (ДСЦО), маневровый диспетчер сортировочной системы базовой станции (ДСЦ), маневровый диспетчер прикрепленной станции (ДСЦ), дежурный по станции (ДСП) для парка базовой станции или для прикрепленной станции.
2. Характеристика станции Армавир
2.1 Функции подразделений предприятия, организация работы, технологические процессы и техническая оснащенность станции Армавир
Функции подразделений
Железнодорожная станция Армавир организует эксплуатационную работу входящих в его состав железнодорожных станций (Якорная щель, Чемитоквадже, Лазаревская, Водопадный, Шепси, Греческий, Кривенковская, Индюк, Гойтх, Пшиш, Навагинская) руководствуясь Единым технологическим процессом, включающим:
-
типовые технологические процессы работы станций, входящих в станцию Армавир Структурного подразделения Краснодарского отделения СКЖД - филиала ОАО «РЖД»;
-
план-график местной работы, исключающий непроизводительный пробег подвижного состава;
-
календарный план погрузки, выгрузки грузов, согласованный с предприятиями клиентуры, примыкающими к станциям, входящих в станцию Армавир Структурного подразделения Краснодарского отделения СКЖД - филиала ОАО «РЖД»;
- график отправления поездов по фиксированным ниткам, согласно нормативному;
- план формирования всех категорий поездов;
график оборота маневровых, вывозных, передаточных и диспетчерских локомотивов;
- именные расписания работы локомотивных бригад.
2.2 Организация работы станции Армавир
Для обеспечения слаженности в работе по выполнению сменного плана на станции созданы единые смены, укомплектованные из сменных работников станции.
Начальник станции по согласованию с начальниками соответствующих подразделений утверждает состав смен. Руководит единой сменой станционный диспетчер.
В состав единых смен включены работники следующих служб: движения, грузовой, локомотивной и вагонной.
Для обеспечения взаимной заинтересованности всех работников в повышении производительности труда в процессе производства работы по приему, отправлению, обработке вагонов на станции организованы комплексные бригады. Всего 4бригады. В состав комплексных бригад входят: маневровый диспетчер - 1, дежурный по станции - 1, дежурный стрелочного поста — 1, сигналисты — 3, машинисты маневровых локомотивов - 5, операторы СТЦ - 3,операторы при дежурном по станции - 3, составители поездов — 5, помощники составителя поездов - 5, дежурный по посту ЭЦ - 2, приемосдатчики грузов - 7, дежурный по парку - 2, грузовой оператор - 1, доставщик документов - 1.
На станции производится сменный (оперативный), периодический и целевой виды анализов работы станции. В проведении анализа участвуют начальник станции и его заместители, сменные командиры, инженерно-технические работники, представители дистанции пути, сигнализации и связи, электроснабжения, погрузочно-разгрузочных работ, локомотивного и вагонного хозяйства, вокзала и в необходимых случаях морского порта и транспортах цехов предприятия, подъездные пути которых примыкают к станции. По итогам сменного анализа дается оценка работы смены, сменным командирам и отдельным работникам, намечаются необходимые меры по недопущению имевших место нарушений
На основании периодического анализа разрабатываются и внедряются меры по улучшению работы станции.
На основании целевых анализов разрабатываются организационно-технические мероприятия, намечаются исполнители и сроки исполнения, разрабатываются предложения по усилению путевого хозяйства и технического оснащения станции, внедрению автоматизированных рабочих мест с обоснованием технико-экономическими расчетами.
2.3 Технологические процессы
Характеристики
Тип файла документ
Документы такого типа открываются такими программами, как Microsoft Office Word на компьютерах Windows, Apple Pages на компьютерах Mac, Open Office - бесплатная альтернатива на различных платформах, в том числе Linux. Наиболее простым и современным решением будут Google документы, так как открываются онлайн без скачивания прямо в браузере на любой платформе. Существуют российские качественные аналоги, например от Яндекса.
Будьте внимательны на мобильных устройствах, так как там используются упрощённый функционал даже в официальном приложении от Microsoft, поэтому для просмотра скачивайте PDF-версию. А если нужно редактировать файл, то используйте оригинальный файл.
Файлы такого типа обычно разбиты на страницы, а текст может быть форматированным (жирный, курсив, выбор шрифта, таблицы и т.п.), а также в него можно добавлять изображения. Формат идеально подходит для рефератов, докладов и РПЗ курсовых проектов, которые необходимо распечатать. Кстати перед печатью также сохраняйте файл в PDF, так как принтер может начудить со шрифтами.















