142098 (691329), страница 2
Текст из файла (страница 2)
Таблица 1
Индексы динамики общего коэффициента рождаемости в Российской Федерации в 1999–2003 гг.
| Годы | Изменение общего коэффициента рождаемости | Индекс вклада изменения возрастных коэффициентов рождаемости в изменение общего коэффициента рождаемости | Индекс вклада изменения половозрастной структуры в изменение общего коэффициента рождаемости |
| 1999–2003 | 1,229 | 1,126 | 1,091 |
| 1999–2000 | 1,048 | 1,043 | 1,005 |
| 2000–2001 | 1,046 | 1,036 | 1,010 |
| 2001–2002 | 1,077 | 1,048 | 1,028 |
| 2003–2002 | 1,041 | 0,996 | 1,045 |
Суммарный и кумулятивный коэффициенты рождаемости,
средний возраст матерей при рождении детей
| Наименование показателей | Методика расчета показателей |
| Суммарный коэффициент рождаемости | Показывает то число детей, которые были бы рождены в среднем одной женщиной на протяжении всей ее жизни при условии сохранения уровня рождаемости во всех возрастах неизменным и именно таким, каков он на момент расчета коэффициента. Рассчитывается как сумма возрастных коэффициентов рождаемости, умноженная на 5 (если возрастные коэффициенты по 5-летним группам; если они по однолетним группам, то умножения не делается) и деленная на 1000, так как возрастные коэффициенты рождаемости рассчитываются на 1000 женщин, а суммарный коэффициент – на одну. |
| Кумулятивный коэффициент рождаемости | Показывает то число детей, которые были бы рождены в среднем одной женщиной к достижению того или иного возраста при условии сохранения уровня рождаемости неизменным и именно таким, каков он на момент расчета коэффициента. В отличие от суммарного коэффициента рождаемости, при расчете кумулятивных коэффициентов суммируются не все возрастные коэффициенты рождаемости, а лишь до того возраста, для которого рассчитывается кумулятивный коэффициент. Например, при расчете кумулятивного коэффициента рождаемости для 30 лет суммируются возрастные коэффициенты рождаемости от 15 до 29 лет включительно, а при расчете кумулятивного показателя рождаемости для 40 лет – от 15 до 39 лет включительно. Как и при расчете суммарного коэффициента рождаемости, сумма возрастных коэффициентов рождаемости умножается на длину возрастного интервала (a) и на 0,001. |
| Средний возраст матери при рождении детей | Рассчитывается по следующей формуле: Хср = (fх * x) / fх, где fх – возрастные коэффициенты рождаемости; х - возраст. Если используются однолетние возрастные коэффициенты рождаемости, то в качестве величины х будет использоваться соответствующее число лет, а к полученному результату Хср добавляется 0,5. Необходимость последнего становится понятной из следующего. Если берутся женщины в возрасте, например, 20 лет, то сюда попадают те, кому от 20 до 21 года и, следовательно, их средний возраст, строго говоря, не 20, а 20,5 лет. При использовании пятилетних возрастных коэффициентов рождаемости, в качестве величины х берется середина пятилетней возрастной группы (для группы 15-19 лет серединой будет 17,5; для 20-24 – 22,5; для 25-29 – 27,5; для 30-34 – 32,5; для 35-39 – 37,5; для 40-44 – 42,5; для 45-49 – 47,5). |
Одним из самых важных показателей рождаемости является суммарный коэффициент. По сравнению с достаточно адекватно характеризующими уровень рождаемости возрастными коэффициентами, суммарный коэффициент рождаемости обладает, по меньшей мере, тремя достоинствами [9].
Во-первых, в отличие от возрастных коэффициентов, которых оказывается 7 при пятилетних возрастных группах или 35 при однолетней возрастной группировке, суммарный коэффициент характеризует уровень рождаемости одним числом.
Во-вторых, он более понятен по смыслу, так как показывает не, зачастую плохо осознаваемое, число рождений в расчете на 1000 женщин определенного возраста, а среднее число детей рожденных одной женщиной.
В-третьих, этот коэффициент характеризует не только уровень рождаемости, но и воспроизводство населения. Выше уже отмечалось, что суммарный коэффициент рождаемости равный примерно 2,1, по сути дела, отделяет простое воспроизводство населения (когда численность населения от поколения к поколению не меняется) от суженного (при котором каждое новое поколение по численности оказывается меньше предыдущего).
Для общей характеристики уровня рождаемости, в первую очередь, целесообразно использовать суммарный коэффициент рождаемости2.
Прогнозирование рождаемости
Для прогнозирования используют регрессионный анализ. На сайте
http://www.labourmarket.ru/Pages/Levels/f_demogr.htm найдем статистику числа рождаемости.
Построим график
В 2004 году видим выброс. Хотя в целом видим линейную зависимость от времени. Поэтому сгладим этот выброс, взяв вместо него среднее арифметическое значений в 2003 и 2005 годах. Построим регрессию по времени начиная с 1999 года, когда начался подъем в экономике и произошел перелом в тенденции рождаемости. Будем вычислять в тыс.человек. Для регрессии вида
найдем коэффициенты по формулам [11]
Вычислим
Тогда
Откуда
Тогда линейная регрессия будет иметь вид
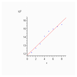
Смысл коэффициента beta заключается в том, что при изменении значения X на 1 единицу Y меняется на 50 единиц. Нарисуем точки и регрессию:
Найдем оценки дисперсий коэффициентов регрессии
по формулам
Получим
Подсчитаем оценку дисперсии ошибки, т.е.
уровень доверия
. Количество степеней свободы = 6. Критическое значение статистики Стьюдента
Доверительный интервал [6] для beta
равен
. Не можем на данном уровне значимости принять гипотезу beta=0 т.к не попадает в доверительный интервал. Доверительный интервал для alpha
равен
Мы не можем на данном уровне значимости принять гипотезу alpha=0 т.к. не попадает в доверительный интервал. Коэффициент корреляции
показывает, что связь сильна. Коэффициент детерминации
показывает, что регрессия объясняет 93,33% процентов вариации признака. Убедимся в значимости модели с помощью статистики Фишера
которая больше критического значения
Следовательно, регрессия значима. Проверим значимость коэффициента корреляции
, поэтому выборочный коэффициент корреляции значимо отличается от нуля.
Средняя ошибка аппроксимации
Колеблемость - это отклонения уровней динамического ряда от тренда, т.е. остатки регрессии. Найдем остатки регрессии (т.е. очищаем признак от тренда)
Нарисуем график остатков
Среднее линейное отклонение уровней ряда от тренда описывается показателем
т.е. среднее абсолютное отклонение от тренда равно
Амплитуда колебаний есть разность максимального и минимального отклонения и показывает максимальный разброс отклонений.
Точечный прогноз для 2007
Интервальный прогноз с вероятностью 95%
или
Точечный прогноз для 2008
Интервальный прогноз с вероятностью 95%
или
Построенный тренд оказался значимым и обладает хорошими прогнозными свойствами.
Заключение
Темпы депопуляции населения России приобрели угрожающие черты — количество россиян ежегодно сокращается и по различным прогнозам к 2050 году может составить 100 млн. человек (против сегодняшних 142 млн.). Низкая рождаемость, только одна из причин демографического кризиса в России. В Тверской области самой острой проблемой является сверхвысокая смертность населения — как от естественных причин, так и от неестественных (ДТП, алкогольные отравление, убийства и т.п.). На сегодняшний день в области подготовлена концепция демографической политики, которая содержит в себе целый ряд мероприятий, направленных на исправление ситуации. С проблемой естественной убыли населения столкнулись сегодня все регионы Центра России, независимо от уровня их экономического развития. Повышение рождаемости, увеличение продолжительности жизни, качества и доступности услуг здравоохранения и социальной защиты - стали главными направлениями государственной политики.
Некоторые демографические показатели в области требуют более пристального внимания, более разнообразных, глубоких мер по их исправлению. Тысячи людей трудоспособного возраста умирают в самом расцвете сил от алкоголизма, неправильного образа жизни, гибнут в производственных авариях и дорожно-транспортных происшествиях. Особенно много мы теряем мужчин до шестидесяти лет, смертность которых составляет почти пятьдесят процентов от общего числа умерших мужского пола.
В демографии прогнозы строятся по аналогии с опытом других стран. Этот опыт однозначно свидетельствует: депопуляция населения преодолима. По предварительным оценкам, убыль может сократиться на несколько промилле в обозримом будущем. Демографические процессы по своей сути очень инерционны, и повернуть маховик депопуляции в одночасье невозможно.
















