124015 (689754), страница 5
Текст из файла (страница 5)
4. Разработка привода крана-штабелера
Кран-штабелер С4225 предназначен для выполнения в автоматическом режиме транспортных и погрузочно-разгрузочных операций. Кран-штабелер используют в автоматизированных транспортно-складских подсистемах, обслуживающих определенные группы станков и другого технологического оборудования в составе гибких производственных систем в машиностроении. Принцип работы крана очень прост: кран перемещается по рельсам с помощью электродвигателя, торможение осуществляется с помощью ленточного и колодочного тормозов, а растормаживание выполняется электромагнитами. Грузозахват и разгрузка осуществляется с помощью подъемного стола, на котором расположен грузозахватный механизм.
4.1 Расчет привода выбранного крана-штабелера
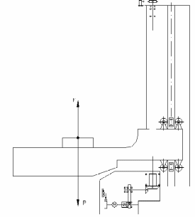
Кран-штабелер изображен на листе 1412.07.00.00.04.
Рис.1
На рис.1 показано, что действуют две силы, где исходными данными являются масса груза 35 кг, скорость подъёма 0.075 м/с, масса стола, на котором размещается палета 25 кг. Также есть постоянные – это скорость свободного падения равная 9,8 м/с2, а ускорение вычисляется по следующей формуле:
(11)
Для того чтобы рассчитать привод, следует определить силу Ft:
(12)
где масса – это сумма подымаемого груза и самого стола.
Зная силу и скорость перемещения стола, то можно определить потребляемую мощность привода:
(13)
Тогда требуема мощность электродвигателя:
(14)
где
– общее КПД привода
(15)
– КПД муфты,
– КПД пары подшипников,
– КПД косозубых цилиндрических колес,
– КПД конических колес,
– КПД опоры.
Частота вращения приводного вала:
(16)
где D – диаметр вала (на которой расположена винтовая передача).
Находим требуемую частоту вращения вала электродвигателя:
(17)
где Uт – это тихоходная передача (цилиндрические колеса) и Uб – это быстроходная передача (конические колеса).
По табл. 24.9 (по списку литературы [8]) выбираем электродвигатель соответствующий
и
: АИР85В8 ТУ 16-525.564-84 параметры, которого приведены в скобках (Р=0,6 кВт; nсинхр.=1500 мин-1; nном=955мин-1).
Определяем общее передаточное число привода:
(18)
Определяем передаточные числа быстроходной и тихоходной передачи:
(19)
(20)
Uт=Uобщ
Частота вращения вала колеса тихоходной ступени:
(21)
Частота вращения вала шестерни тихоходной ступени:
(22)
Частота вращения вала шестерни быстроходной ступени:
(23)
Вращающийся момент на приводном валу:
(24)
Момент на валу колеса тихоходной ступени:
(25)
Вращающийся момент на валу шестерни тихоходной ступени:
(26)
Момент на валу шестерни быстроходной ступени:
(27)
Заключение
В результате проведенной работы разработала ГПМ по механообработке детали вал, состоящий из шести токарно-фрезерных центров, одного круглошлифовального станка и двух шлицешлифовальных станков. Данный ГПМ способен быстро переналаживаться без вмешательства человека на выпуск новой продукции. Транспортировка обрабатываемых деталей производится с помощью АТСС, включающая в два себя автоматизированных склада стеллажного типа, кран-штабелёр, транспортный робот, 8 промышленных робота. Таким образом, эта система представляет собой гибкий производственный модуль по обработке деталей типа «Вал» при их патронном закреплении.
На технологическом и вспомогательном оборудованиях установлены датчики, позволяющие определить состояние системы в определенный момент времени. Выбор датчиков произведен в соответствии с видом установленного оборудования, типом приводов механизмов рабочих органов и в соответствии требованиями эксплуатации оборудования.
В заключительной части работы произвела расчет привода крана-штабелёра.
Список используемой литературы
-
Справочник технолога машиностроителя в двух томах. Под ред. Косилова А.Г., Мещерекова. М.: «Машиностроение» 1981.
-
Таблицы с режимами резания.
-
Справочник технолога-машиностроителя. Под ред. Анурьева В.И.: В 3-х томах. М.: «Машиностроение» 1992.
-
Промышленные роботы в машиностроении. Альбом схем и чертежей. Под ред. Соломенцева Ю.М., М.: «Машиностроение» 1987.
-
РТК и ГПС в машиностроении. Альбом схем и чертежей. Под ред. Соломенцева Ю.М., М.: «Машиностроение» 1989.
-
Пуховский Е.С. Технологические основы ГАП. Киев «Выща школа» 1989.
-
Современные промышленные роботы. Каталог. Под ред. Ю.Г. Козырева и Я.А. Шифрина. М.: «Машиностроение» 1984
-
Промышленные роботы. Справочник. Козырев Ю.Г. М.: «Машиностроение» 1983.
-
Станки с программным управлением и промышленные роботы. С.Е. Локтева. М.: «Машиностроение» 1986.
-
Программирование на станках с ЧПУ. Гжиров Е.К.
-
Курсовое проектирование деталей машин. Шейнблит А.Е. М.: «Высшая школа» 1991.
-
Схваты промышленных роботов Черепанов И.Б. Колпашников С.Н. М.: «Машиностроение» 1989.
-
Конструирование узлов и деталей машин. П.Ф. Дунаев и О.П. Леликов, Высшая школа, Москва, 2000г.















