123462 (689483), страница 2
Текст из файла (страница 2)
В. (3.21)
где kсх1 = 2.34 – коэффициент трехфазной мостовой схемы выпрямления.
Индуктивное сопротивление трансформатора, приведенное к цепи вторичной обмотки
Ом. (3.22)
где kсх2 = 0,815 – для трехфазной мостовой схемы выпрямления.
Эквивалентное сопротивление трансформатора, учитывающее снижение выпрямленного напряжения при коммутации вентиля
Ом. (3.23)
Сопротивление сглаживающего дросселя
Ом. (3.24)
Сопротивление шин и кабелей
Ом. (3.25)
Сопротивление цепи ТП – якорь двигателя
. 3.26)
Индуктивность рассеяния трансформатора
Гн. (3.27)
Индуктивность цепи ТП – электродвигатель
Гн. (3.28)
Максимальное значение коэффициента усиления ТП в цепи якоря с СИФУ, выполненной по вертикальному принципу управления с пилообразным напряжением сравнения
. (3.29)
где Uоп – амплитуда опорного напряжения в СИФУ, Uоп = 10 В.
Электромагнитная постоянная времени цепи ТП – электродвигатель
с . (3.30)
Электромеханическая постоянная времени
с. (3.31)
Передаточный коэффициент шунта в цепи якоря
Ом. (3.32)
Коэффициент усилителя датчика тока якоря
. (3.33)
Коэффициент передачи усилителя датчика тока якоря
, (3.34)
где UДТmax – максимально допустимое значение напряжения на выходе датчика тока, UДТmax = 10 В.
Шунт в цепи возбуждения выбираю по номинальному току возбуждения электродвигателя. Выбираем шунт на ток Iншв = 15 А.
Передаточный коэффициент шунта в цепи возбуждения
. (3.35)
Коэффициент усилителя датчика тока в цепи возбуждения
Напряжение датчика тока возбуждения принимаю 4,5 В, тогда
, Ом. (3.36)
Коэффициент передачи усилителя датчика тока якоря
. (3.37)
Не скомпенсированные постоянные времени контуров тока якоря и тока возбуждения примем Т = 0.005 с; Тв = 0.04 с.
4 РАСЧЕТ ЗАПАСА ПО НАПРЯЖЕНИЮ
Определяем необходимый запас по напряжению
, (4.1)
где
, (4.2)
где Eдн – номинальная ЭДС двигателя.
Eдн = 204 В,
ΔEдзап = max {ΔEdстат; ΔEdдин} (4.3)
ΔEdстат = Imax∙Rэ =2.5∙385·0.069 = 66.6 В. (4.4)
В. (4.5)
.
Определяю фактический коэффициент запаса
. (4.6)
Предельная величина ЭДС, до которой будет осуществляться настройка контура на модульный оптимум
Edпред = Edoя – Edзап = 273.1 – 124.9 = 144.1 В. (4.7)
Предельная ЭДС двигателя при снижении напряжении питающей сети на 10%
Edпред = Edoя – Edзап = 0.9∙273.1 – 124.9 = 117.2 В. (4.7)
. (4.8)
По полученному значению следует, что настройка на модульный оптимум будет выполняться в достаточно большом диапазоне скоростей.
5 РАСЧЕТ ПАРАМЕТРОВ РЕГУЛЯТОРОВ ТОКА ЯКОРЯ И ЭДС
Оптимизацию системы, построенной по принципу подчинённого регулирования, начинаем с внутреннего контура тока якоря.
5.1 Контур тока якоря
5.1.1 Оптимизация контура тока якоря
РТ – регулятор тока;
ТП – тиристорный преобразователь якоря двигателя;
ЯЦ – якорная цепь двигателя;
ДТ – датчик тока.
Рисунок 5.1 – Структурная схема контура тока якоря
Оптимизацию проводим при допущениях:
1) датчик тока считаем без инерционным
(5.1.1.1)
2) все малые инерционности, которые имеет контур, включены на входе ТП:
. (5.1.1.2)
3) ЭД заторможен (Е = 0) или (Е 0), а значит отсутствует ОС по ЭДС.
Оптимизируем контур тока на модульный оптимум
, (5.1.1.3)
тогда
, (5.1.1.4)
где
(5.1.1.5)
Получили пропорционально-интегральный регулятор (ПИ - регулятор) тока.
Передаточная функция замкнутого контура тока имеет вид
. (5.1.1.6)
Т. к. величина Т мала, то слагаемым
можно пренебречь, тогда считаем
, получаем
(5.1.1.7)
где Тт = 2∙Тµ – эквивалентная постоянная времени настроенного на модульный оптимум контура тока.
Структурная схема замкнутого контура тока имеет вид:
Uзт
Id
Рисунок 5.2 – Структурная схема замкнутого контура тока
5.1.2 Расчёт параметров регулятора тока якоря
Рисунок 5.3 – Регулятор тока якоря
Коэффициент регулятора тока
. (5.1.2.1)
Задаемся величиной ёмкости конденсатора в цепи обратной связи операционного усилителя регулятора тока
Ф
Сопротивление резистора в цепи обратной связи операционного усилителя регулятора тока
Ом . (5.1.2.2)
Сопротивление в цепи датчика тока
Ом. (5.1.2.3)
Чтобы в установившемся режиме сигнал РТ не изменялся, нужно, чтобы входной ток не поступал в канал ОС.
, считаем
Ом. (5.1.2.4)
Коэффициент усилителя датчика тока якоря определён в разделе 3.
Принимаем R1 = 5 кОм, тогда
R2 = R1∙kудтя = 5∙66.6=333 кОм. (5.1.2.5)
5.2 Контур ЭДС
5.2.1 Оптимизация контура ЭДС
РЭ – регулятор ЭДС;
ЗКТ – замкнутый контур тока;
ЭМ – электромеханическая часть двигателя;
ДЭ – датчик ЭДС.
Тяц – постоянная времени якорной цепи двигателя, с которой снимается сигнал обратной связи по ЭДС.
Рисунок 5.4 – Структурная схема контура ЭДС
Допущение:
Ic = 0 (Х.Х.)
В контуре есть два звена с малыми постоянными времени, которые включены последовательно и поэтому могут быть преобразованы к одному звену с малой постоянной времени, равной их сумме
(5.2.1.1)
где Тэ – малая постоянная времени контура ЭДС, c.
Тэ = Тт + Тяц (5.2.1.2)
Передаточная функция разомкнутого контура ЭДС, настроенного на модульный оптимум
, (5.2.1.3)
откуда
. (5.2.1.4)
Получил пропорциональный регулятор (П-регулятор) ЭДС.
С таким регулятором система будет астатичной по заданию (при отсутствии возмущающего воздействия) и статичной по возмущению.
Передаточная функция замкнутого контура ЭДС
. (5.2.1.5)
Таким образом, в замкнутой передаточной функции контура ЭДС присутствует форсирующее звено.
Из-за наличия инерционности в датчике ЭДС переходный процесс будет идти с большим перерегулированием. Для уменьшения перерегулирования на вход системы включаю фильтр с постоянной времени, равной инерционности датчика.
Передаточная функция фильтра
.
(5.2.1.6)
Структурная схема замкнутого контура ЭДС имеет вид:
ЗЭК+Ф
ЭМ2
Uзэ
Рисунок 5.6 – Структурная схема замкнутого контура ЭДС
5.2.2 Расчет параметров регулятора ЭДС с применением датчика напряжения
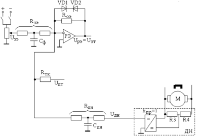
Рисунок 5.7 – Регулятор ЭДС
Коэффициент датчика напряжения
. (5.2.2.1)
Коэффициент передачи регулятора ЭДС
. (5.2.2.2)
Задаемся ёмкостью в цепи датчика напряжения Сдн = 1 мкФ.
Сопротивление в цепи датчика напряжения:
если RIдн = RIIдн = 0,5∙Rдн, то
.
Ом. (5.2.2.3)
(5.2.2.4)
Сопротивление в цепи обратной связи операционного усилителя регулятора напряжения:
Rоэ = kрэRдн = 0.547
= 129.3 кОм. (5.2.2.5)
Сопротивление в цепи задания ЭДС находим из условий установившегося режима:
, Iзэ = Iдн, т.е. Uзэmax = Uднmax = 10 В, следовательно
Rзэ = Rдн =129.3 кОм. (5.2.2.6)
Ёмкость фильтра в цепи определяем из условия
если RIзэ = RIIзэ = 0,5∙Rзэ, то
.
При Rзэ = Rдн Сф = Сдн = 1 мкФ.
Сопротивление резистора токовой компенсации находим из условий режима стопорения двигателя: Ед = 0 , Uдэ = 0.
.
Uдт = Ikдт, Uдн = Uдkдн = I Rakдн,
кОм. (5.2.2.7)
Сопротивления резисторов делителя
. Считая kпр = 1 и принимая R3 = 1 кОм, выражаю R4
кОм. (5.2.2.8)
Ограничение выходного сигнала регулятора ЭДС осуществляется двумя встречно включенными стабилитронами VD1 и VD2 . Поскольку выходной сигнал регулятора ЭДС является сигналом задания на ток, то его ограничение приводит к ограничению тока двигателя на уровне максимально допустимого.
Падение напряжения на стабилитронах принимаем ΔUст = 1 В, максимально допустимое напряжение задания на ток Uзтmax = 10 В.
Тогда напряжение на стабилитронах будет равным
UVD1 = UVD2 = Uзтmax – ΔUст = 10 – 1 = 9 В. (5.2.2.9)
6 РАСЧЁТ ПАРАМЕТРОВ РЕГУЛЯТОРА ТОКА ВОЗБУЖДЕНИЯ
6.1 Оптимизация контура тока возбуждения
Так как привод однозонный, то оптимизацию контура тока возбуждения проводим для точки Фн.
РТВ – регулятор тока возбуждения;
ТПВ – тиристорный преобразователь обмотки возбуждения;
ОВ – электрическая цепь обмотки возбуждения;
МЦ – магнитная цепь обмотки возбуждения;
ДТВ – датчик тока возбуждения.
Рисунок 6.1 – Структурная схема контура тока возбуждения
Проводим оптимизацию контура тока на модульный оптимум. Для разомкнутой системы:
. (6.1.1)
Передаточная функция регулятора тока возбуждения
, (6.1.2)
где kртв – коэффициент регулятора тока.
Получаем пропорционально-интегральный регулятор (ПИ-регулятор) контура тока возбуждения.
6.2 Расчёт параметров регулятора тока возбуждения
Рисунок 6.2 – Принципиальная схема стабилизации тока возбуждения
Коэффициент тиристорного преобразователя цепи возбуждения
, (6.2.1)
где Ed0В – максимальная выпрямленная ЭДС преобразователя цепи возбуждения;
α – номинальный угол управления преобразователя.
В. (6.2.2)
. (6.2.3)
. (6.2.4)
. (6.2.5)
Определяем коэффициент регулятора тока возбуждения
, (6.2.6)
где TВ∑ - электромагнитная постоянная времени.
TВ∑ = Tв + Tвт = 0.624 + 0.062= 0.686. (6.2.7)
















