122804 (689239)
Текст из файла
Анотація
В курсовому проекті розроблено автоматизовану систему вимірювання удоїв і управління доїльними апаратами, яка складається з наступних пристроїв: шістнадцяти блоків доїння та лічильника загального удою. Блок доїння призначений для управління процесом доїння та вимірювання удою. Лічильник загального удою підсумовує весь удій та виводить цю інформацію на індикацію. Розробка цих пристроїв проведена з використанням сучасної елементної бази.
В процесі виконання курсового проекту розроблено електричну структурну, електричну принципову схеми автоматизованої системи вимірювання удоїв і управління доїльними апаратами, схему програми, під управлінням якої працює мікроконтролер блоку доїння, програму, зовнішній блоку доїння. Проведено необхідні електричні розрахунки та розрахунок похибки вимірювання.
Вступ
У нерозривній єдності з усіма галузями розвивається й агропромислове виробництво. Його метою є на основі піднесення продуктивних сил і прискорення науково-технічного прогресу перетворити агропромисловий комплекс у сучасну високоінтенсивну і високопродуктивну галузь народного господарства.
Серед найважливіших заходів, спрямованих на інтенсифікацію тваринництва, можна виділити такі: створення принципово нових високопродуктивних машин та устаткування; перехід до комплексної механізації та автоматизації виконання всіх робіт і т.п.
Разом з тим тваринництво ставить до науково-технічного прогресу свої специфічні вимоги: адже в цій галузі устаткування, як правило, безпосередньо взаємодіє з живими організмами. Тому новостворювані машини, системи автоматизації повинні забезпечувати на фермах і комплексах умови, які позитивно впливають на стан здоров’я і зростання продуктивності худоби.
Ефективність виробництва сьогодні визначають сучасні автоматизовані технології з використанням мікропроцесорної техніки. Це цілком відноситься і до тваринництва.
На молочних фермах нашої країни доїння виконується переносними доїльними апаратами в основному в стаціонарний молокопровід. Така технологія виробництва молока не підлягала впливу досягнень науково-технічного прогресу і практично не змінилась на протязі багатьох десятиліть. По суті залишився механізованим лише сам процес добування молока з вим’я, всі інші операції виконуються вручну з великими витратами праці. Доїльні апарати, що при цьому використовуються, позбавлені будь-яких елементів автоматичного регулювання і часто негативно впливають на лактаційно-фізіологічні механізми доїння.
Однин з напрямків в розвитку доїльної техніки пов’язаний з управлінням процесом машинного доїння корів по величині потоку молока, зміні вакуумметричного тиску, частоти пульсацій.
Створення давачів потоку та підрахунку кількості молока має велике господарське значення в боротьбі з маститами, дозволяє ефективно вести роботу на фермах великої рогатої худоби [1].
Створення сучасної контрольно-вимірювальної апаратури для реєстрації надою стало специфічно складним технічним завданням. Використання з цією метою традиційних принципів вимірювання маси рідини, запозичених з інших галузей, виявилося зовсім не ефективним, оскільки процес молоковіддачі є унікальним, а точність показань лічильників залежить від фізико-хімічних властивостей молока, мінливості молоковіддачі, способу роботи, кількості апаратів, що працюють одночасно, та ряду інших чинників. А проте використання даних засобів автоматизації і контролю продуктивності корів, елементною базою яких служать мікропроцесори, є обов’язковою умовою реалізації будь-якої автоматизованої системи управління технологічними процесами у молочному господарстві. Вони дають змогу максимально зменшити затрати ручної праці, підвищити точність, і достовірність реєстрації надоїв, проводити комплексний моніторинг перебігу лактації у корів [2].
З кінця 80-х років у традиційно “молочних" закордонних країнах (переважно на північному заході Евросоюзу) у зв’язку з розвитком АСУТП виробництва молока розроблено високоефективні багатофункціональні лічильники молока, які нині широко використовуються в доїльних залах ферм.
1. Огляд існуючих аналогів
Машинне доїння - основа комплексної механізації молочних ферм і комплексів, оскільки доїння корів - найтрудомісткіший процес.
Машинне доїння підвищує продуктивність праці, полегшує роботу людей і дає змогу одержувати продукцію високої якості. Таке доїння здійснюють за допомогою спеціальних доїльних апаратів, які є частиною доїльної установки.
Доїльні апарати в процесі роботи перебувають у безпосередньому контакті з організмом тварини і, відповідно впливаючи на нього, забезпечують виведення молока з вим'я, збирання й подавання його в доїльну посудину.
У тісному контакті з вим'ям тварини перебуває виконавчий орган доїльного апарата - комплект доїльних стаканів, які надівають на дійки. Він повинен якнайбільше відповідати фізіологічним процесам, що відбуваються в організмі тварини під час машинного доїння.
Принцип роботи доїльних апаратів грунтується на законах аеро- і гідродинаміки. Під дією різниці між тиском у вим'ї і в доїльних стаканах відкривається сфінктер (кільцевий м'яз) і молоко витікає з дійки. Щоб передбачити реакцію тварини на дію доїльного апарата, треба враховувати фізіологічні основи утворення і віддавання молока. Молоко в період лактації у молочній залозі утворюється неперервно, а забирається з неї періодично в процесі доїння.
В результаті багаторазового доїння в сталих умовах на фермі і збігу в часі акту доїння з певними факторами навколишнього середовища (час, місце, послідовність операцій на вим'ї, запуск у роботу вакуумнасоса та ін.) у корів формуються умовні рефлекси молоковіддачі і виробляється стійкий стереотип поведінки під час машинного доїння [3].
Одним із недоліків існуючої технології доїння худоби є конструктивна недосконалість застосовуваної доїльної техніки, позбавленої будь-яких елементів автоматизації управління процесом одержання молока.
Ще у 80-90 роках минулого століття у колишньому СРСР активно проводилися науково-дослідні й дослідницько-конструкторські роботи зі створення нових і вдосконалення застосовуваних апаратів, алгоритм функціонування яких адаптовано до змін механізму молоковиділення видоюваних тварин.
Було розроблено апарат АДА-3 з автоматичним регулюванням параметрів і режимів роботи (Сибірський НДІ механізації та електрифікації сільського господарства), пристрої контролю машинного доїння і стимулювання молоковіддачі корів УКСМ-1 (НВО ”Цілинсільгоспмеханізація”), блок автоматичного регулювання процесу доїння БАРПД "Ньоман" (Гродненський держуніверситет), апарат "Сож" (ВАТ "Гомельзгрокомплект") та інші.
На Державному науково-виробничому підприємстві "ПКТБ" НПК "Київський інститут автоматики" розроблено й впроваджено на деяких фермах пристрій-приставку "Пульсар-1", що дає змогу автоматизувати процес доїння в стійловий молокопровід [4].
Світовий ринок молоковиробної техніки має у своєму розпорядженні велике розмаїття високотехнічних доїльних машин (апаратів), що максимально відповідають фізіологічним механізмам молокоутворення і молоковіддачі тварин і дають змогу раціонально організувати процес доїння корів, але вимагають значних матеріальних затрат, яких вітчизняні підприємства не можуть собі дозволити. Закордонна техніка передбачає введення всієї інформації про доїння (удій, інтенсивність молоковіддачі, час доїння та ін) до ЕОМ, що значно підвищує ціну АСУ доїнням. Хоча закордонна техніка має високі технічні показники, на нашому ринку вона не може мати попиту через високу ціну. Тому доцільно створити вітчизняний пристрій, який би автоматизував процес доїння, але мав би набагато меншу ціну.
Універсальність пристрою для індивідуального обліку молока полягає в сполученні двох функцій: обліку молока і контролю інтенсивності потоку для керування роботою доїльного апарата. В даний час такі пристрої серійно не випускаються, що стримує виробництво вітчизняного конкурентоздатного доїльного устаткування. Разом з тим простої їхнє відтворення навряд чи доцільно через цілий ряд недоліків, властивих як лічильнику УЗМ-1А, так і лічильнику датчику ковшового типу УДБ-14.000.
При створенні нових функціональних блоків структурних схем доїльних установок перевагу варто віддавати їхній багатофункціональності, універсальності, надійності, простоті конструкції та іншим якостям. Іншими словами, там де можна обійтися одним пристроєм, треба його використовувати, наділивши додатковими функціями. Ця проблема в однаковій мірі відноситься до всіх типів пристроїв для виміру кількості молока.
Доцільно створити один тип лічильника який можна буде використовувати на всіх доїльних установках з молокопроводом і установках станочного типу, передбачивши в його конструкції наявність формувача порцій і контактної групи для перетворення закінчення формування порції в електричний вихідний сигнал з наступною подачею його в блок керування [5].
ВНИПТИМЭСХ (м. Зерноград, Ростовської обл.) і виробниче об'єднання "Азовський оптико-механічний завод" (м. Азов Ростовської обл.) розробили й організували виробництво нового маніпулятора доїльного універсального МДУ-1. Це маніпулятор для автоматичного доїння корів зі збором молока в доїльне відро. Він може застосовуватися на універсальній доїльній станції типів УДС-ЗБ, УДЛ-Ф-12 і їхніх модифікаціях у літніх таборах і на пасовищах. Маніпулятор легко монтується на доїльній станції, гранично простий у використанні і технічному обслуговуванні, у тому числі промиванні. За допомогою маніпулятора і без участі оператора виконуються наступні операції доїння: машинне доїння, контроль за процесом доїння, машинне додоювання при зниженні молоковіддачі, відключення доїльного апарата при припиненні молоковіддачі і зняття апарата з вимені корови, вивід апарата з-під вимені для вільного виходу тварини з станка доїльної станції. Маніпулятор дозволяє здійснювати машинне доїння практично всіх корів, у тому числі і малопридатних до такого доїння.
Своєчасне автоматичне машинне додоювання за допомогою маніпулятора дозволяє збільшити повноту видоювання, не травмує соски вимені тварини, дозволяє скоротити захворюваність корів маститом до 5...6%. Застосування маніпуляторів МДУ-1 на доїльних установках шляхом заміни застарілих доїльних апаратів забезпечить підвищення продуктивності праці в 1,5...2 рази, продуктивного терміну служби корів у 1,5...1,8 рази при мінімумі капіталовкладень.
Відмінною рисою маніпулятора МДУ-1 є те, що пристрій додоювання і виводу доїльного апарата з-під вимені корови виконано у виді гофрованого елемента, один кінець якого через нитку пристрою додоювання закріплений на колекторі доїльного апарата. За допомогою вертикального регульованого підвісу цей апарат укріплений на обертовій штанзі і при автоматичному знятті з вимені по закінченні доїння утримується від падіння на підлогу. Доїльне відро маніпулятора має спеціальну кришку, що за допомогою гофрованого трубопроводу дозволяє здійснювати подачу молока з відра в молокопровід доїльної станції УДС-ЗБ. З моменту установки склянок доїльного апарата на вим'я корови і включення пневмодавача маніпулятора процес доїння переходить в автоматичний режим і не вимагає участі оператора в доїнні і його візуальному контролі за процесом доїння [6].
У складі маніпулятора застосований модернізований датчик молоковіддачі МДФ.02.010, а також модернізований колектор АДУ.03.100 із клапаном відключення доїльного апарата. Привід виконавчого механізму маніпулятора - пневматичний від вакуумної системи доїльної станції, на якій він установлений.
Випробування на Північно-Кавказькій МИС доїльної установки з паралельно-прохідними верстатами типу УДМ-Ф-1 для малих ферм, оснащеної маніпуляторами МДУ-1, показали, що вона може обслужити до 100 корів при використанні до 4 маніпуляторів на один оператора машинного доїння. Продуктивність праці одного оператора при цьому склала 40 доїнь у годину, середній час доїння однієї корови 4 хв. [7].
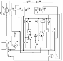
На кафедрі механізації тваринництва Оренбурзького сільськогосподарського інституту розроблений пристрій для контролю доїння корів в індивідуальних станках (рисунок 1). Він фіксує момент початку молоковіддачі, машинного додоювання, кінець доїння, число видоєних і "перетриманиx" корів, сумарний час перетримувань доїльних склянок на вимені.
Пристрій складається з електронного блоку, закріпленого на огородженні доїльного станка, і давача початку і закінчення доїння, розміщеного на молочному шлангу, що складається з лампи HL1, фоторезистора R і поляризованого реле К1.
Електронний блок, що зображений на рисунку 1 включає індикатори HG1 початку і HG2 закінчення доїння, лічильники РС1 числа видоєних корів, РС2 сумарного часу перетримувань доїльних склянок на вимені, РСЗ числа "перетриманих" корів, реле часу, виконане на транзисторах VT1 і VT2, генератор імпульсів М1, проміжні реле К2-К4, блок живлення, що має трансформатор Т і діодний міст VD.
При доїнні оператор впускає у верстат першу корову і проводить стимуляцію рефлексу молоковіддачі. Після надягання доїльних склянок оператор вимикачем SA1 включає електронний блок пристрою. Фотореле давача, що спрацьовує на затемнення при проходженні по шлангу потоку молока в початковий момент молоковіддачі, через контакти проміжного реле К2 включає зелений індикатор HG1 початку доїння.
Рисунок 1.1 - Електронний блок пристрою для контролю доїння корів в індивідуальних станках
Характеристики
Тип файла документ
Документы такого типа открываются такими программами, как Microsoft Office Word на компьютерах Windows, Apple Pages на компьютерах Mac, Open Office - бесплатная альтернатива на различных платформах, в том числе Linux. Наиболее простым и современным решением будут Google документы, так как открываются онлайн без скачивания прямо в браузере на любой платформе. Существуют российские качественные аналоги, например от Яндекса.
Будьте внимательны на мобильных устройствах, так как там используются упрощённый функционал даже в официальном приложении от Microsoft, поэтому для просмотра скачивайте PDF-версию. А если нужно редактировать файл, то используйте оригинальный файл.
Файлы такого типа обычно разбиты на страницы, а текст может быть форматированным (жирный, курсив, выбор шрифта, таблицы и т.п.), а также в него можно добавлять изображения. Формат идеально подходит для рефератов, докладов и РПЗ курсовых проектов, которые необходимо распечатать. Кстати перед печатью также сохраняйте файл в PDF, так как принтер может начудить со шрифтами.















