66723 (687710)
Текст из файла
Размещено на http://www.allbest.ru/
Анализ организационной культуры Кофейня №7
Характеристика «Кофейни №7»
Прежде чем приступить к анализу организационной культуры в «Кофейне №7», необходимо дать краткую характеристику деятельности этого предприятия.
В 1904 году купцом Смоляниновым была открыта кофейня. Смолянинов решил назвать кофейню просто – по номеру дома. А поскольку номер его был седьмым, то и название заведения стало «Кофейня №7». Во время войны в доме №7, бывшем когда-то кофейней, открыли булочную. Вскоре дом был вовсе снесен, и в памяти уже третьего поколения купца Смолянинова сохранилось лишь название кофейни. В сегодняшних кофейнях организаторы постарались передать атмосферу той улочки, на которой находилась первая «Кофейня №7»: фонари, чугунные ограды. Сидя в новой кофейне, не покидает ощущение, что находитесь в старом уютном городском дворике. Как и сто лет назад при кофейне существует своя кондитерская, где пекари профессионалы ежедневно пекут изумительное пирожное, торты, круассаны.
Сеть «Кофейня № 7» принадлежит ЗАО «Уралспецторг», которое было основано в 1997 году. Первая «Кофейня № 7» открылась в ноябре 2003 г. Сейчас в сети три точки. Одна из кофеен располагается на перекрестке улиц 8 Марта и Малышева, вторая – на перекрестке улиц 8 Марта - Большакова и третья кофейня расположилась на первом этаже Гостиницы «Свердловск». Сеть кофеен является частью ЗАО «Уралспецторг» в лице генерального директора Люлькина Александра Александровича. Сеть кофеен осуществляет свою деятельность как предприятия общественного питания. Имеют лицензию на продажу алкогольной продукции и табачных изделий. Кофейня работает для гостей круглосуточно.
Основные посетители кофейни в вечернее время - студенты и работающие молодые люди в возрасте от 16 до 25 лет. Интересно также, что, согласно наблюдениям, 20-30% столиков вечером заняты исключительно женскими компаниями. В дневное время существенную часть посетителей составляют люди при галстуках - сегодня становится модным проводить деловые встречи в тихих, не шумных кофейнях. Большую часть посетителей в дневное время составляют гости, которые приходят на бизнес-ланч.
Долгие годы кофейни в столице Урала развивались медленно. В отличие от московских, екатеринбургские рестораторы раньше считали, что формат кофеен не востребован и невыгоден, и постепенно превращали их в дневные кафе с едой и алкоголем в меню. Компания «Уралспецторг», развивавшая сеть «Кофейня №7», закрыла часть заведений, оставив себе три точки из шести.
ЗАО «Уралспецторг» в 2006 году продал «Кофейню № 7» на ул. Воеводина Валерию Лорану (владелец ресторана «КЭФ» и арт-клуба «Подвал»). Площадь кофейни на улице Воеводина — около 90 кв. м. На продажу были выставлены еще две кофейни сети. По словам Александра Люлькина, директора ЗАО «Уралспецторг», компания намерена развивать крупноформатные кофейни от 200 кв. м и более.
Сеть «Кофейня №7» использует рекламу в прессе. Это журнал «Выбирай», «Городской помощник», «Деловой квартал», газета «Московский комсомолец». Рекламой на телевидении заведения не пользуются, поскольку это наиболее дорогостоящая реклама. В целом, предприятие не ведет широкую рекламную кампанию.
Ранее в «Кофейне №7» применялась дисконтная система по картам для постоянных клиентов, но с 2008 года эта система отменена. В кофейне ежемесячно проводятся различные акции. Например, летом в кофейне проводилась акция «Время летних удовольствий от Кероланс–2008!». Благодаря этой акции «Кофейня №7» расширила свое меню на 7 изумительных коктейлей, в состав которых входит ликер «Carolans», порадовала своих гостей. Были проведены итоги по продажам и приятными подарками поощрены официанты и бармены, продавшие наибольшее количество коктейлей. Для компании же, поставляющей ликер, представилась прекрасная возможность по продвижению бренда «Carolans».
«Кофейня №7» не использует имиджевую рекламу. Во всех печатных изданиях рекламой кофейни является изображение товара, который предлагается потребителю. Это штрудель и чашечка эспрессо. Указаны координаты кофеен. Также в кофейне распространяются визитные карточки, которые вкладываются в счет гостям, на которых указаны координаты кофеен и легкое напоминание о том, что у кофейни есть собственная кондитерская.
В июне 2006 года открылась кофейня на пересечении улиц 8 Марта – Большакова общей площадью 240 кв.м. Это классическая кофейня с расширенным меню, которое включает горячие блюда и закуски, свыше 30 сортов кофе и чая, бизнес-ланч. Полное меню предоставлено в Приложении. Кофейня разделяется на 2 зала. Зал для некурящих, в котором 18 посадочных мест. И зал для курящих, в котором 76 посадочных мест. Организационную культуру именно этой кофейни мы и будем изучать и анализировать.
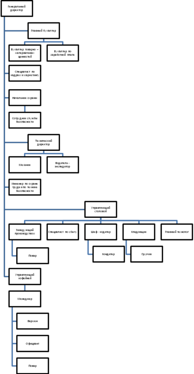
Персонал этой кофейни составляют 31 человек, которые находятся в непосредственном подчинении управляющего кофейней. Организационная структура данного предприятия относится к линейно–функциональному типу. Такая структура позволяет в значительной степени устранить недостатки как линейного, так и функционального управления. При этой структуре назначение функциональных служб - подготовка данных для линейных руководителей в целях принятия компетентных решений или возникающих производственных и управленческих задач. Для каждой должности существует должностная инструкция, все сотрудники подчиняются правилам и стандартам сети кофеен.
При устройстве на работу каждый сотрудник знакомится с должностной инструкцией, с инструкцией по охране труда и с инструкцией о мерах пожарной безопасности. Организационная структура компании представлена на Рис. 1.
Рисунок 1. Организационная структура ЗАО «Уралспецторг»
«Кофейня №7» - демократическое заведение, являющееся альтернативой шумным пивным барам, ресторанам и клубам, в котором кофе выступает как спутник времяпровождения европейского типа: тихая музыка, десятки сортов кофе, чая, большой выбор кондитерских изделий из собственной кондитерской.
Кофейня предлагает дополнительный сервис:
-
беспроводной доступ Wi-Fi
-
Кофе и чай "на вынос"
-
Бизнес-ланч
-
Собственная выпечка
-
Торты на заказ
-
Проведение банкетов, семинаров, конференций.
Все кофейни «под седьмым номером» объединяет мягкий уют и стиль. Стиль старинной европейской улочки, с традиционной кофейней-кондитерской, с большими окнами и хорошим видом из окна, с кофейным ароматом и сладкой жизнью на десерт. Интерьер кофейни выполнен в таком стиле, чтобы передать атмосферу городской среды с перемежением нескольких эпох. Это уютное романтичное заведение с фоновой музыкой и не ярким светом, на столах расставлены живые цветы. Интерьер выдержан в теплых тонах (кофейный, бежевый). Отделка – средне дорогая и дороже среднего, с эксклюзивными элементами, работающими на бренд. Создается такое ощущение, что находимся в старом тихом уютном городском дворике.
Состояние организационной культуры «Кофейни №7»
Приступая к анализу организационной культуры, необходимо выделить те ее составляющие, которые присутствуют в данной организации.
Как отмечалось выше, базовыми элементами организационной культуры являются нормы и ценности.
Поведенческие нормы в «Кофейне № 7» – это требования к поведению работников, которые воспринимаются работниками кофейни как некий свод правил, определяющих, каким должно быть поведение членов организации в тех или иных стандартных ситуациях. Эти нормы носят как формальный (зафиксированы в документах), так и неформальный характер (негласные нормы).
Примером установленных формальных правил являются правила внутреннего трудового распорядка «Кофейни №7» и стандарты обслуживания гостей «Кофейни №7».
Для соблюдения стандартов работы и обслуживания гостей сети кофеен «Кофейня №7» настоящие правила обязательны для всех сотрудников сети кофеен. Нарушение этих правил может привести к взысканию (штраф или отработка) или увольнению. Рассмотрим эти правила ниже.
-
Гости наших заведений являются приоритетом №1 и выполнение заказов для каждого из них должно происходить быстро и качественно - это первоочередная задача для всех сотрудников. При нарушении этого правила (т.е. жалобы со стороны гостей) сотрудник обязан дать письменное объяснение (объяснительную) и, на усмотрение руководства, может быть наказан штрафом или отработкой на благо кофейни.
-
Рабочее время и время отпуска:
-
Все сотрудники работают посменно, в соответствии с составленным менеджером графиком выхода на работу. Знание сотрудником даты и конкретного времени работы его смены является его личной обязанностью. Опоздание на работу влечет за собой объяснительную в письменном виде, последующие опоздания - штраф или отработку, или увольнение (на усмотрение руководства).
-
В случае болезни или чрезвычайных обстоятельств (авария, болезнь родственников и т.п.), сотрудник обязан немедленно поставить в известность руководителей кофейни лично или по телефону, или иным способом. Помните: никто не может заболеть за 5 минут до начала смены!
-
Каждый сотрудник обязан иметь дома список домашних телефонов своих коллег. Обмен сменами между сотрудниками возможен только с разрешения руководителей кофейни.
-
Невыход на работу в свою смену без уважительной причины ведет к немедленному увольнению.
-
Перерыв во время работы (на обед, перекур и т.п.)- не более 30 минут за смену, не включается в общий оплачиваемый фонд рабочего времени (касаемо почасовой оплаты) и берется с разрешения руководства кофейни при наличии производственных возможностей. Во время перерывов нельзя находиться на виду у гостей.
-
Заявление на отпуск подается не менее, чем за один месяц до начала отпуска. Отпуска в период пикового спроса (например: летний период) не поощряются и предоставляются в минимальном объеме, при наличии производственной возможности.
-
Каждый сотрудник кофейни получает униформу, которую он обязан поддерживать в чистоте и порядке. Сотрудник, не соблюдающий стандарты униформы (мятая, грязная одежда, несоответствующая обувь и т.п.), наказывается штрафом или, при неоднократности, может быть уволен. Запрещается носить униформу в нерабочее время. Форма принадлежит заведению и в случае увольнения сотрудника должна быть сдана руководству кофейни.
-
Не оформление заказа через кассу рассматривается как попытка воровства, лишает сотрудника доверия и ведет к немедленному увольнению.
-
Курить сотрудникам разрешается только в специально отведенных местах и только с разрешения руководства кофейни в периоды перерывов (не более 5 раз в смену).
-
Сотрудникам кофейни нельзя в период рабочей смены отвлекаться на разговоры с посетившими их друзьями или сотрудниками других кофеен. После окончания смены никто, кроме сотрудников находящихся на смене, не имеет права находиться на предприятии, каждый сотрудник должен покинуть предприятие после окончания смены в течение 20 минут. Сотрудникам запрещается посещать кофейню, в которой они работают в нерабочее время, кроме случаев производственной необходимости.
-
Сотрудники не имеют права закрывать заведение раньше того времени, которое установлено режимом работы кофейни.
-
Сотрудники утренней смены обязаны быть на рабочем месте не менее чем за 30 минут до начала смены.
-
Перед началом рабочей смены, каждый сотрудник обязан получить необходимую информацию (наличие стоп-листа, новые акции и т.п.) у руководства кофейни.
-
Все сотрудники обязаны приходить на работу через служебный вход (при наличии такового).
-
Рабочее место каждого сотрудника всегда должно содержаться в чистоте и порядке. Сотрудники обязаны оставлять свое рабочее место максимально подготовленным для другой смены. Продукты должны храниться в соответствии с правилами товарного соседства, в холодильниках всегда должен быть порядок, при работе всегда должно соблюдаться правило ротации (первый пришел - первый ушел), кондитерская витрина должна всегда содержаться в чистоте, кондитерские изделия всегда должны быть в наличии в полном объеме, ассортимент следует поддерживать постоянно.
-
Ответственность за общую недостачу посуды (вынос за пределы кофейни) несет весь персонал: официанты, бармены-кассиры, менеджеры, технический персонал. Руководство кофейни в акте списания указывает, по чьей вине разбита посуда, из зарплаты у сотрудника удерживается сумма за разбитую посуду.
-
Запрещается обслуживать кого-либо из своих знакомых или родственников без очереди, пользуясь своим положением сотрудника кофейни.
-
Сотрудники обязаны уважительно относиться друг к другу, нельзя обращаться к сотрудникам по кличкам, сокращенным именам.
-
Все сотрудники обязаны проходить периодические медицинские осмотры в положенный срок.
-
Все сотрудники обязаны соблюдать стандарты работы, правила внутреннего трудового распорядка, должностные инструкции.
-
Сотрудники сети кофеен обладают информацией коммерческого характера и обязаны ее не разглашать.
-
Причинами немедленного увольнения, кроме перечисленных выше, могут стать так же:
-
Нечестность или воровство
-
Ссоры между сотрудниками в рабочее время (драки, оскорбления и т.п.)
-
Неподчинение руководству
-
Появление на работе в состоянии алкогольного или наркотического опьянения
-
Невыполнение любого из вышеперечисленных правил работы
Изменения в настоящие правила могут быть внесены приказом руководства предприятия.
Для удовлетворения потребности гостей в качественном обслуживании в кофейне используются следующие способы:
1. Превышение ожиданий гостя:
-
запоминание личных предпочтений гостя и предложение удовлетворить их в следующий раз по собственной инициативе;
-
сообщение другим подразделениям об особых просьбах или потребностях гостя (например, о дне рождения гостя или его особой диете); сотрудники не просит гостя связаться с другим подразделением, а всегда сами связываются подразделением от его имени;
2. Индивидуальный подход к гостям:
-
персонал не имеет права классифицировать гостей по признаку их внешнего благосостояния;
-
сотрудники кофейни всегда выражают готовность помочь гостю;
-
сотрудники обязательно следят за ходом обратной связи с гостем;
Разрешение конфликтных ситуаций происходит следующим образом:
-
персонал принимает все замечания и жалобы гостя спокойно, не перебивая, без проявления личных эмоций;
-
персонал обязательно помечает важные детали и предмет недовольства гостя;
-
сотрудники того или иного подразделения принимают на себя ответственность за разбор замечания или жалобы и доводят до сведения своего непосредственного руководителя возникшую ситуацию;
-
сотрудник сообщает гостю о шагах, которые может предпринять для разрешения конфликта;
-
в том случае, если вопрос не может быть решен немедленно, сотрудник сообщает гостю, что и когда сделает; если гость доволен предложенным ему решением, персонал согласовывает дальнейшие действия с непосредственным руководителем, принимает активное участие в урегулировании конфликта;
-
обязательно нужно убедиться в том, что все меры приняты и гость удовлетворен;
-
сотрудники регистрируют все поступившие жалобы, чтобы можно было их учитывать в дальнейшем.
Неформальные правила поведения касаются сферы общения с коллегами, одежды, профессионального жаргона, отношений руководитель-подчиненный.
Оценивая отношения между работниками, можно отметить, что в целом, в коллективе достаточно дружелюбная обстановка. Тем не менее, при наблюдении становится заметным, что между старыми сотрудниками отношения более открытые. Крупных конфликтов в организации не возникает, но иногда случаются споры, разногласия, пререкания. Как правило, такие ситуации случаются, когда один сотрудник пытается переложить свои обязанности на другого, либо когда сотрудник просит своего напарника выполнить какую-то работу, а тот не выполняет. Подобные разногласия случаются обычно между персоналом, который работает вместе достаточно долго. Новые сотрудники обычно прислушиваются к мнениям или просьбам старых, и между ними пререканий не возникает. К новичкам коллектив настроен доброжелательно, помогая приобретать те или иные навыки. Заинтересованные и активные новые работники быстрее адаптируются в коллективе, становясь его частью. В целом отношения персонала между собой складывается на основе таких качеств, как терпимость, тактичность (при возникновении разногласий не переходят на оскорбления, не указывают друг другу на социальные различия), уважение.
Характеристики
Тип файла документ
Документы такого типа открываются такими программами, как Microsoft Office Word на компьютерах Windows, Apple Pages на компьютерах Mac, Open Office - бесплатная альтернатива на различных платформах, в том числе Linux. Наиболее простым и современным решением будут Google документы, так как открываются онлайн без скачивания прямо в браузере на любой платформе. Существуют российские качественные аналоги, например от Яндекса.
Будьте внимательны на мобильных устройствах, так как там используются упрощённый функционал даже в официальном приложении от Microsoft, поэтому для просмотра скачивайте PDF-версию. А если нужно редактировать файл, то используйте оригинальный файл.
Файлы такого типа обычно разбиты на страницы, а текст может быть форматированным (жирный, курсив, выбор шрифта, таблицы и т.п.), а также в него можно добавлять изображения. Формат идеально подходит для рефератов, докладов и РПЗ курсовых проектов, которые необходимо распечатать. Кстати перед печатью также сохраняйте файл в PDF, так как принтер может начудить со шрифтами.
















