93162 (681205)
Текст из файла
Министерство здравоохранения Российской Федерации
Алтайский государственный медицинский университет
Кафедра пропедевтики внутренних болезней
Зав. кафедрой проф. Е.И. Буевич
Академическая история болезни
Больной: Черноусов Михаил Петрович
Куратор: студентка 319 группы III курса лечебного факультета Никитина Дина Анатольевна
Время курации: 25.03 – 02.04.2003 г.
Преподаватель: Кац Ю.Н.
Барнаул, 2003
Паспортная часть:
1. Ф.И.О.: Черноусов Михаил Петрович
2. Возраст: 59 лет
3. Место работы: центр занятости населения
4. Место жительства: г. Барнаул, ул. А. Петрова д. 166 кв. 28
5. Дата поступления в клинику: 19.03.2003 г.
Диагноз: Пневмония в правой нижней доле. ДН II. Острый бронхит.
Pneumonia crouposae dextri lobi inferioris. Insufficientia respiratoria gradus II.
STATUS PRAESENS SUBJECTIVUS
Жалобы больного на момент осмотра:
-
редкий сухой кашель;
-
одышка при физической нагрузке;
-
лёгкая слабость, недомогание;
-
головокружение
Жалобы на момент поступления:
-
редкий сухой кашель;
-
одышка при физической нагрузке;
-
слабость, недомогание;
-
распирающие головные боли;
-
головокружение;
-
шум в ушах, закладывает уши при повышении и снижении АД
-
боли за грудиной давящего характера.
ANAMNESIS MORBI
Считает себя больным с 17.03.2003 г., когда появился редкий сухой кашель, одышка при физической нагрузке, головные боли, головокружение. К врачу обращаться не стал. Самостоятельно ни чем не лечился. Заболевание не прогрессировало. Состояние больного было удовлетворительным. 19.03.2003 из-за выраженных головных болей вызвал скорую помощь и был госпитализирован в городскую больницу №12 с диагнозом гипертонический криз (на момент поступления АД 180/100 при рабочем 130/80, температура 36,6).
ANAMNESIS VITAE
Родился 1.07.1943 г. в деревне в многодетной семье. В детском возрасте переехал с родителями в город. Младший ребёнок в семье, имеет пять братьев и три сестры. Физически и интеллектуально развивался нормально, от сверстников не отставал. С 7-ми лет пошел в школу. Учился хорошо. В период с 1962 г. по 1963 г.проходил службу в рядах Советской Армии. В 1963 г. сбежал из армии, женился и устроился работать в ГАИ. После некоторое время работал в сфере связи монтёром. Окончил Оренбургский железнодорожный техникум, получил профессию машиниста и в течение 20-ти лет работал по профессии. Затем в течение пяти лет электромонтёром на АТС, где, как утверждает, работал с кислотами. В данное время не работает и состоит на учёте в центре занятости.
СЕМЕЙНЫЙ АНАМНЕЗ
Женат, имеет двух взрослых детей и двух внуков.
НАСЛЕДСТВЕННОСТЬ
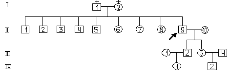
Легенда: Пробанд – II-9; отец пробанда – I-1 (умер естественной смертью в старческом возрасте, причина неизвестна); мать пробанда – I-2 (умерла естественной смертью в старческом возрасте, причина неизвестна); братья пробанда – II-1,2,3,4,5 (здоровы); сестры пробанда – II-6,7,8 (здоровы); жена пробанда – II-10 (здорова); сын пробанда – III-2 (здоров); дочь пробанда – III-3 (здорова); внуки пробанда – IV-1,2 (здоровы).
Наследственные и онкологические заболевания у родителей не знает, у родственников отрицает.
БЫТОВОЙ АНАМНЕЗ
Материально обеспечен, проживает с женой в 2-х комнатной квартире. Питание регулярное 3-4 раза в день, полноценное, разнообразное.
ЭПИДЕМИОЛОГИЧЕСКИЙ АНАМНЕЗ
Инфекционный гепатит, венерические заболевания, тифы, малярию и туберкулез отрицает. За последние шесть месяцев кровь не переливалась, у стоматолога не лечился, инъекции не производились, за пределы города не выезжал и контакта с инфекционными больными не имел. Последняя ФЛГ в мае 2002 года.
ЭМОЦИОНАЛЬНО-НЕРВНО-ПСИХИЧЕСКИЙ АНАМНЕЗ
Пережил тяжёлое психоэмоциональное переживание в 2000 г., когда попал в автомобильную аварию, в результате которого произошёл инфаркт миокарда.
ПЕРЕНЕСЕННЫЕ ЗАБОЛЕВАНИЯ
В детстве несколько раз болел ОРЗ. Сведениями о перенесённых детских заболеваниях не располагает. В 1966 году была произведена аппендэктомия. ОИМ в 2000 году. Травм не было.
ХРОНИЧЕСКИЕ ЗАБОЛЕВАНИЯ
- Стенокардия напряжения III функционального класса (в течение 3-х лет).
Принимает сустак 1 таблетку 1 раз в день.
Приступы загрудинных болей снимает приёмом нитроглицерина.
- Гипертоническая болезнь (с 1985 г.). АД повышается до 200/110 мм. рт. ст.
Принимает капотен 0,25 мг 3 раза в день.
ПРИВЫЧНЫЕ ИНТОКСИКАЦИИ
Не курит, алкоголь употребляет умеренно. Крепким чаем, кофе не злоупотребляет. Употребление наркотических веществ отрицает.
ГЕМОТРАНСФУЗИОННЫЙ АНАМНЕЗ
Гемотрансфузии раньше не производились.
АЛЛЕРГОЛОГИЧЕСКИЙ АНАМНЕЗ
Аллергические реакции на пищевые продукты не отмечает. Предполагает наличие аллергической реакции на супрастин.
СТРАХОВОЙ АНАМНЕЗ
Страховой полис имеется. Инвалид III группы (по ГБ и СН).
STATUS PRAESENS OBJECTIVUS
ОБЩИЙ ОСМОТР
Состояние удовлетворительное. Сознание ясное. Положение активное. Нормостенического типа телосложения, нормального питания. Внешний вид соответствует возрасту. Кожные покровы розового цвета, сухие, чистые, без высыпаний. Эластичность кожи и тургор тканей снижен. Отёков нет. Подкожно-жировая клетчатка выражена удовлетворительно, толщина складки на уровне пупка 4 см. Волосяной покров равномерный, симметричный, соответствует полу. Ногти овальной формы, белисовато-розового цвета, чистые.
Слизистая глаз бледно-розовая, влажная, чистая. Склеры не изменены. Слизистая щек, мягкого и твердого неба, задней стенки глотки и небных дужек бледно-розовая, влажная, чистая. Миндалины не выходят за приделы небных дужек. Десны не изменены. Зубы частично отсутствуют. Язык обычных размеров, влажный, без налета, сосочки выражены, глотание не затруднено.
Периферические лимфоузлы не увеличены, безболезненны, не пальпируются.
Осанка правильная, походка без особенностей. Суставы обычной конфигурации, симметричные, движения в них в полном объеме, безболезненные. Мышцы развиты удовлетворительно, симметрично, тонус мышц сохранён. Рост 170 см, вес 75 кг.
ДЫХАТЕЛЬНАЯ СИСТЕМА
Осмотр
Дыхание через нос, свободное, ритмичное, поверхностное. Тип дыхания смешанный. Частота дыхательных движений – 23 в минуту. Форма грудной клетки нормостеническая, симметричная, обе половины грудной клетки одинаково участвуют в акте дыхания. Ключицы и лопатки симметричны. Лопатки плотно прилежат к задней стенки грудной клетки. Ход ребер прямой. Надключичные и подключичные ямки выражены хорошо. Межреберные промежутки прослеживаются.
Пальпация
Грудная клетка эластическая, болезненность при пальпации не определяется. Голосовое дрожание в 9 парах точек:
1 пара – второе межреберье по l. medioclavicularis;
2 пара – над ключицами;
3 пара – под ключицами;
4 пара – третье межреберье по l. axillaris media;
5 пара – пятое межреберье по l. axillaris media;
6 пара – над лопатками;
7 пара – верхний угол межлопаточного пространства;
8 пара – нижний угол межлопаточного пространства;
9 пара – под нижним углом лопатки
симметричное, не изменено.
Перкуссия
Сравнительная перкуссия:
В 9 парах точек (см. выше) над симметричными участками легочной ткани определяется ясный лёгочный звук и притупление в нижних отделах правого лёгкого.
Топографическая перкуссия.
Нижние границы правого легкого:
по l. parasternalis – 5 ребро
по l. medioclavicularis – 6 ребро
по l. axillaris anterior – 7 ребро
по l. axillaris media – 8 ребро
по l. axillaris posterior – 9 ребро
по l. scapuiaris – 10 ребро
по l. paravertebralis – на уровне остистого отростка 11-го грудного позвонка
Нижние границы левого легкого:
по l. parasternalis – ----------
по l. medioclavicularis – ----------
по l. axillaris anterior – 7 ребро
по l. axillaris media – 9 ребро
по l. axillaris posterior – 9 ребро
по l. scapuiaris – 10 ребро
по l. paravertebralis – на уровне остистого отростка 11-го грудного позвонка
Верхние границы легких:
Высота стояния верхушки 3 см справа и слева.
Ширина полей Кренинга: слева 6 см по скату плеча, справа 6 см по скату плеча.
Активная подвижность нижнего легочного края правого легкого по средней аксилярной линии:
на вдохе 3 см
на выдохе 3 см
Активная подвижность нижнего легочного края левого легкого по средней аксилярной линии:
на вдохе 3 см
на выдохе 3 см
Аускультация
Над аускультативными точками (9 пар – см. выше) выслушивается жесткое дыхание, которое ослаблено в нижних отделах. Также в нижних отделах правого лёгкого выслушивается крепитация и сухие хрипы.
СЕРДЕЧНО-СОСУДИСТАЯ СИСТЕМА
Осмотр
Верхушечный толчок, сердечный толчок, пульсация у основания сердца, ретростернальная пульсация, пульсация периферических артерий, положительный венный пульс, ложная эпигастральная пульсация визуально не определяются.
Пальпация
Пульс симметричный, частотой 72 удара в минуту, ритмичный, удовлетворительного наполнения и напряжения. Определяется пульсация височной, сонной, подключичной, подмышечной, плечевой, локтевой, лучевой, бедренной, подколенной и голеностопной артерий. Сердечный толчок и диастолическое дрожание не пальпируется.
Верхушечный толчок пальпируется в 5-м межреберье, площадью 2 на 2 см, умеренной силы, локализованный.
Перкуссия
Границы относительной сердечной тупости:
Правая – в 4-м межреберье на 1,0 см кнаружи от правого края грудины
в 3-м межреберье на 0,5 см кнаружи от правого края грудины
Верхняя – на уровне 3-го межреберья между l. sternalis et l. parasternalis sinistrae
Левая – в 5-м межреберье на 0,5 см кнаруже от левой среднеключичной линии
в 4-м межреберье по левой среднеключичной линии
в 3-м межреберье на 0,5 см кнаружи от левой окологрудинной линии
Границы абсолютной сердечной тупости:
Правая – по левому краю грудины в 4-м межреберье
Верхняя – на уровне 4-го межреберья, на 1,5 см кнаружи от левого края грудины
Левая – на 1 см кнутри от границы относительной сердечной тупости в 5-м межреберье
Сосудистый пучок не выходит за пределы грудины в 1-м и 2-м межреберьях справа и слева (ширина 5 см).
Аускультация
Аускультация сердца проводилась в точках:
Основные: * верхушечный толчок (I тон – митральный клапан) - в 5-м межреберье по левой среднеключичной линии;
* 2-ое межреберье справа у края грудины (II тон – аортальный клапан);
* 2-ое межреберье слева у края грудины (II тон – легочной ствол);
* 4-ое межреберье справа у края грудины (I тон – трехстворчатый клапан).
Дополнительные: * 3-е межреберье слева у края грудины (II тон – аортальный клапан);
* 4-ое межреберье слева у края грудины (I тон – митральный клапан);
* под мечевидным отростком в области эпигастрия (I тон – трикуспидальный клапан).
Тоны сердца в данных точках ритмичные, приглушенны. В точке Боткина-Эрба патологические шумы не выслушиваются.
ПИЩЕВАРИТЕЛЬНАЯ СИСТЕМА
Осмотр
Миндалины не выходят за пределы небных дужек. Десны не изменены. Зубы частично утрачены. Язык обычных размеров, влажный, без налета, сосочки выражены, глотание не затруднено.
Живот правильной формы, симметричный, равномерно участвует в акте дыхания, пупок втянут.
Пальпация
Поверхностная: Живот мягкий, безболезненный. Симптом Щеткина-Блюмберга отрицательный.
Глубокая: Сигмовидная кишка пальпируется в левой подвздошной области в виде эластического цилиндра, с ровной поверхностью шириной 1,5 см, подвижная, не урчащая, безболезненная. Слепая кишка пальпируется в типичном месте в виде цилиндра эластической консистенции, с ровной поверхностью, шириной 2 см, подвижная, не урчащая, безболезненная. Поперечно-ободочная кишка не пальпируется. Желудок не пальпируется.
Нижний край печени умеренно закруглённый, ровный, эластичный, безболезненный, не выходит из под края реберной дуги, поверхность печени гладкая. Желчный пузырь не пальпируется. Симптом Ортнера слабо положительный. Симптомы Мерфи, френикус - отрицательные. Поджелудочная железа не пальпируется. Селезенка не пальпируется.
Перкуссия
Размеры печени по Курлову: по правой среднеключичной линии 9 см, по передней срединной линии 8 см, по левой реберной дуге 7 см. Верхняя граница селезенки по левой среднеоксилярной линии на 9 ребре.
МОЧЕПОЛОВАЯ СИСТЕМА
В области поясницы видимых изменений не обнаружено. Почки не пальпируются. Симптом поколачивания по поясничной области отрицательный. Дизурических явлений нет. Мочеиспускание свободное, безболезненное.
НЕРВНО-ПСИХИЧЕСКИЙ СТАТУС
Сознание ясное, адекватен, речь не изменена. Чувствительность не нарушена. Походка без особенностей.
ОБОСНОВАНИЕ ПРЕДВАРИТЕЛЬНОГО ДИАГНОЗА
Из anamnesis morbi можно сделать вывод о том, что заболевание началось остро и протекало быстро (в течение 2-х дней).
Из anamnesis vitae сопутствующие заболевания: гипертоническая болезнь III степени; ИБС: СН – III степени, Н – IIА; очень высокий риск гипертонического криза от 19.03.2003 г.
Обоснование основного диагноза основано на анализе жалоб больного и на основании объективных данных.
На основании жалоб больного (редкий сухой кашель, одышка) можно сделать вывод, что в патологический процесс вовлечены органы дыхания.
На основании объективных данных:
-
притупление перкуторного звука над нижним отделом правого лёгкого указывает на наличие инфильтрации в этом отделе;
-
крепитация при аускультации в нижнем отделе правого лёгкого может свидетельствовать о наличии воспалительной экссудации в просвете альвеол (синдром воспалительной инфильтрации в легком);
-
сухие хрипы в нижнем отделе правого лёгкого свидетельствуют об воспалении и обструктивных процессах в бронхах, а так как больной жалуется на редкий сухой кашель, начавшийся два дня назад, то можно сделать вывод о наличии острого бронхита;
-
так как пациент жалуется на одышку при ходьбе на 100 м и при подъёме на 2 этаж, то можно сделать заключение о наличии дыхательной недостаточности II степени (ДН-II).
На основании выше перечисленного можно заподозрить у больного наличие правосторонней очаговой нижнедолевой пневмонии, ДН-II и острого бронхита. Тогда предварительный диагноз будет звучать так:
Основное заболевание – правосторонняя очаговая пневмония в нижней доле; ДН – II ст., острый бронхит.
Сопутствующие заболевания - гипертоническая болезнь III ст.; ИБС: СН – III ст., Н – IIА; очень высокий риск гипертонического криза от 19.03.2003 г.
ПЛАН ОБСЛЕДОВАНИЯ
Лабораторные исследования:
-
Клинический анализ крови. Назначаем для выявления в крови признаков острого воспаления: выраженного лейкоцитоза с преобладанием в лейкоцитарной формуле нейтрофилов, в том числе юных форм, повышенного СОЭ.
-
Биохимический анализ крови. В нем нас интересуют показатели количества общего белка, белковых фракций, активности аминотрансфераз (они могут изменяться под действием интоксикации).
-
Анализ мочи. Назначаем для оценки дезинтоксикационной функции почек.
Инструментальные исследования:
-
Рентгенография грудной клетки в 3-х проекциях. Позволит по форме затемнения уточнить диагноз пневмонии, оценить корни легких и не пораженную ткань легкого.
-
Фибробронхоскопия. Назначаем для выявления заинтересованности трахеи
и главных бронхов в патологическом процессе.
-
ЭКГ.
РЕЗУЛЬТАТЫ ЛАБОРАТОРНО-ИНСТРУМЕНТАЛЬНЫХ ИССЛЕДОВАНИЙ
Результаты лабораторных исследований:
-
Клинический анализ крови:
Эритроциты – 4,5х10^12/л
Hb – 130 г/л
Цвет. показатель – 0,87
Лейкоциты – 6,6х10^9/л
базофилы – 0
палочкоядерные – 4
сегментоядерные – 55
Лимфоцитов – 32
Моноцитов – 9
CОЭ – 17 мм/ч
-
Биохимический анализ крови
Общ. белок 70 г/л
АСТ 0,14 ммоль/л
АЛТ 0,29 ммоль/л
Билирубин общий 13,2 мкмоль/л
Билирубин прямой 2,4 мкмоль/л
Билирубин непрямой 10,8 мкмоль/л
Сахар 5,8 ммоль/л
Мочевина 4,15 мкмоль/л
Характеристики
Тип файла документ
Документы такого типа открываются такими программами, как Microsoft Office Word на компьютерах Windows, Apple Pages на компьютерах Mac, Open Office - бесплатная альтернатива на различных платформах, в том числе Linux. Наиболее простым и современным решением будут Google документы, так как открываются онлайн без скачивания прямо в браузере на любой платформе. Существуют российские качественные аналоги, например от Яндекса.
Будьте внимательны на мобильных устройствах, так как там используются упрощённый функционал даже в официальном приложении от Microsoft, поэтому для просмотра скачивайте PDF-версию. А если нужно редактировать файл, то используйте оригинальный файл.
Файлы такого типа обычно разбиты на страницы, а текст может быть форматированным (жирный, курсив, выбор шрифта, таблицы и т.п.), а также в него можно добавлять изображения. Формат идеально подходит для рефератов, докладов и РПЗ курсовых проектов, которые необходимо распечатать. Кстати перед печатью также сохраняйте файл в PDF, так как принтер может начудить со шрифтами.















