80225 (675065)
Текст из файла
6
Содержание
Введение 3
1.Теоретические аспекты маркетинговых исследований. 4
1.1.Сущность и принципы маркетинга. 4
1.2. Цели и функции маркетинга. 8
1.3. Стратегия маркетинга. 12
1.3.1. Основные положения. 12
1.3.2.Матрица возможностей по товарам/рынкам 13
1.3.3. Матрица Бостонской Консультационной Группы" 15
1.3.4. Программа воздействия рыночной стратегии на прибыль 17
1.3.5. Общая стратегическая модель Портера 18
2.Методы и принципы сегментного анализа маркетинга. 21
2.1. Теория стратегии сегментации рынка. 21
2.2. Сегментация рынка 21
2.3. Методы сегментирования 26
2.4. Сегментирование по методу "a priory" 31
2.5. Метод "К-сегментирования" ("post hoc" метод) 34
3. Интернет как предмет и средство маркетинга 37
3.1. Интернет и бизнес 37
3.2. Особенности глобального маркетинга в Интернет. 37
3.3. Новые подходы к рекламе, сбыту, расчетам с клиентами 44
3.4. Конкуренция в Интернет 45
3.5. Сделки через Интернет 46
3.6. Реклама в Интернете. 47
4. Организация маркетинговой деятельности на примере 48
сервера “ МММ ” 48
4.1.Сравнительная оценка рекламной эффективности сервера Интернет по отношению к традиционным печатным средствам массовой информации 48
4.2. Оценка Мирового рынка Интернет по данным Мировых исследовательских служб (рыночный количественный и социально-демографический анализ) на начало 1999 года. 54
Заключение 71
Приложение 74
1.Список специальных терминов 74
1.1.Английские термины 74
1.2.Русские термины 76
Список литературы 78
Введение
Internet развивается довольно стремительно. Быстро растет количество изданий, посвященных Сети, что предвещает широкое ее распространение даже в далеких от техники областях. Internet превращается из большой игрушки для интеллектуалов в полноценный источник всевозможной полезной информации для всех.
Процессы развития глобальных информационно-коммуникационных технологий очень динамичны в настоящее время, а их возможности для общества и экономики еще только начинают масштабно использоваться. Еще два-три года назад Интернет рассматривался преимущественно как гигантская библиотека и главной его задачей считалась помощь в поиске нужной информации и организация доступа к ней. В настоящий "коммуникационный" этап своего развития главной задачей сети Интернет является помощь в поиске желательных партнеров и предоставление средств для организации с ними нужного вида коммуникаций с необходимой интенсивностью. Результаты последних исследований показали, что использование Internet-технологий может принести реальную экономию и прибыль.
Ожидается существенный рост увеличения объемов Internet-коммерции, особенно в таких областях, как путешествия, розничная торговля, финансы, тематическая реклама, а также в компьютерном секторе.
В данной дипломной работе помимо различных маркетинговых мероприятий сделан упор на рекламе в Интернет. Исследование Института рекламы подтверждает, что реклама в Internet превосходит по действенности радио- и телевизионную рекламу. Об этом говорят и специалисты компании PromoMart, финансируемой институтом. В подготовленном ими отчете Internet впервые противопоставлена традиционным средствам массовой информации как инструмент рекламы и торговли.
Internet представляет собой реальную почву для рекламного бизнеса, эта
отрасль растет за счет общения между клиентами и консультантами. Internet позволяет дистрибьюторам перевести обслуживание своих клиентов на новый уровень. По данным Jupiter Communications, в 1998 году на электронную рекламу было потрачено 5 млрд. долл. - всемеро больше, чем в 1997-м.
Цель дипломной работы выяснить теоретические основы проведения комплекса маркетинговых мероприятий через Интернет, в частности рекламной кампании и определить практическую эффективность рекламы в Интернет .
1.Теоретические аспекты маркетинговых исследований.
1.1.Сущность и принципы маркетинга.
МАРКЕТИНГ (от английского market - рынок) - комплексная система организации производства и сбыта продукции, ориентированная на удовлетворение потребностей конкретных потребителей и получение прибыли на основе исследование и прогнозирования рынка, изучения внутренней и внешней среды предприятия-экспортера, разработки стратегии и тактики поведения на рынке с помощью маркетинговых программ. В этих программах заложены мероприятия по улучшению товара и его ассортимента, изучению покупателей, конкурентов и конкуренции, по обеспечению ценовой политики, формированию спроса, стимулированию сбыта и рекламе, оптимизации каналов товародвижения и организации сбыта, организации технического сервиса и расширения ассортимента представляемых сервисных услуг. Маркетинг как порождение рыночной экономики является в определенном смысле философией производства, полностью (от научно-исследовательских и проектно-конструкторских работ до сбыта и сервиса) подчиненной условиям и требованиям рынка, находящимся в постоянном динамическом развитии под воздействием широкого спектра экономических, политических, научно-технических и социальных факторов. Предприятия-производители и экспортеры рассматривают маркетинг как средство для достижения целей, фиксированных на данный период по каждому конкретному рынку и его сегментам, с наивысшей экономической эффективностью. Однако это становится реальным тогда, когда производитель располагает возможностью систематически корректировать свои научно-технические, производственные и сбытовые планы в соответствии с изменениями рыночной конъюнктуры, маневрировать собственными материальными и интеллектуальными ресурсами, чтобы обеспечить необходимую гибкость в решении стратегических и тактических задач, исходя из результатов маркетинговых исследований. При этих условиях маркетинг становится фундаментом для долгосрочного и оперативного планирования производственно-коммерческой деятельности предприятия, составления экспортных программ производства, организации научно-технической, технологической, инвестиционной и производственно-сбытовой работы коллектива предприятия, а управление маркетингом - важнейшим элементом системы управления предприятием.
Маркетинговая деятельность должна обеспечить:
-
надежную, достоверную и своевременную информацию о рынке, структуре и динамике конкретного спроса, вкусах и предпочтениях покупателей, то есть информацию о внешних условиях функционирования фирмы;
-
создание такого товара, набора товаров (ассортимента), который более полно удовлетворяет требованиям рынка, чем товары конкурентов;
-
необходимое воздействие на потребителя, на спрос, на рынок, обеспечивающее максимально возможный контроль сферы реализации.
В чем состоят основные принципы маркетинга?
В основе деятельности производителей, работающих на основе принципов маркетинга, лежит девиз: производить только то, что требуют рынок, покупатель. Исходным моментом, лежащим в основе маркетинга, выступает идея человеческих нужд, потребностей, запросов. Отсюда сущность маркетинга предельно коротко состоит в следующем: следует производить только то, что безусловно найдет сбыт, а не пытаться навязать покупателю “несогласованную” предварительно с рынком продукцию.
Из сущности маркетинга вытекают основные принципы, которые включают:
-
Нацеленность на достижение конечного практического результата производственно-сбытовой деятельности. Эффективная реализация товара на рынке в намеченных количествах означает, по сути, овладение его определенной долей в соответствии с долговременной целью, намеченной предприятием.
-
Концентрацию исследовательских, производственных и сбытовых усилий на решающих направлениях маркетинговой деятельности.
-
Направленность предприятия не на сиюминутный, а на долговременный результат маркетинговой работы. Это требует особого внимания к прогнозным исследованиям, разработки на основе их результатов товаров рыночной новизны, обеспечивающих высокоприбыльную хозяйственную деятельность.
-
Применение в единстве и взаимосвязи стратегии и тактики активного приспособления к требованиям потенциальных покупателей с одновременным целенаправленным воздействием на них.
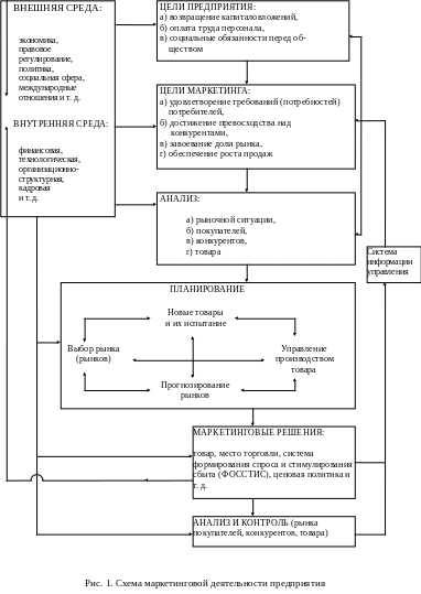
Методы маркетинговой деятельности (см. рис. 1) заключаются в том, что проводятся:
-
анализ внешней (по отношению к предприятию) среды, в которую входит не только рынок, но и политические, социальные, культурные и иные условия. Анализ позволяет выявить факторы, содействующие коммерческому успеху или препятствующие ему. В итоге анализа формируется банк данных для оценки окружающей среды и ее возможностей;
-
анализ потребителей, как реальных, так и потенциальных. Данный анализ заключается в исследовании демографических, экономических, социальных, географических и иных характеристик людей, принимающих решение о покупке, а также их потребностей в широком смысле этого понятия и процессов приобретения ими как нашего, так и конкурирующих товаров;
-
изучение существующих и планирование будущих товаров, то есть разработка концепций создания новых товаров и/или модернизации старых, включая их ассортимент и параметрические ряды, упаковку и т. д. Устаревшие, не дающие расчетной прибыли товары снимаются с производства и рынка.
-
планирование товародвижения и сбыта, включая создание, при необходимости, соответствующих собственных сбытовых сетей со складами и магазинами и/или агентских сетей;
-
обеспечение формирования спроса и стимулирование сбыта (ФОССТИС) путем комбинации рекламы, личной продажи, некоммерческих престижных мероприятий (“паблик рилейшнз”) и разного рода материальных стимулов, направленных на покупателей, агентов и конкретных продавцов;
-
обеспечение ценовой политики, заключающейся в планировании систем и уровней цен на поставляемые товары, определении “технологии” использования цен, кредитов, скидок и т. п.
-
удовлетворение технических и социальных норм региона, в котором сбывается продукция, что означает обязанность обеспечить должную безопасность использования товара и защиты окружающей Среды, соответствие морально-этическим правилам, должный уровень потребительской ценности товара;
-
управление маркетинговой деятельностью (маркетингом) как системой, то есть планирование, выполнение и контроль маркетинговой программы и индивидуальных обязанностей каждого участника работы предприятия, оценка рисков и прибылей, эффективности маркетинговых решений.
1.2. Цели и функции маркетинга.
Маркетинг затрагивает множество людей такими разнообразными способами, что неизбежно порождает противоречия. Некоторые активно недолюбливают деятельность по современному маркетингу, обвиняя его в разрушении окружающей среды, бомбардировке публики глупой рекламой, создании ненужных потребностей, заражении молодежи чувством алчности и целом ряде других прегрешений. Другие яростно защищают маркетинг.
Вероятное и уже происходящее регулирование маркетинга во всемирном масштабе наводит на самый существенный вопрос: какова же истинная цель системы маркетинга? Предлагается четыре альтернативных варианта ответа: Достижение максимально возможного высокого потребления; достижение максимальной потребительской удовлетворенности; представление максимально широкого выбора; максимальное повышение качества жизни.
Достижение максимально возможного высокого потребления
Многие руководители делового мира считают, что цель маркетинга - облегчать и стимулировать максимально высокое потребление, которое в свою очередь создает условия для максимального роста производства, занятости и богатства. Эта точка зрения находит отражение в типичных заголовках: "Оптики вводят моду на очки, чтобы стимулировать спрос", "Сталелитейная промышленность намечает стратегию роста продаж", "Автомобилестроители пытаются взвинтить сбыт". [1, с. 56].
За всем этим кроется утверждение, что, чем больше люди покупают и потребляют, тем счастливее они становятся. "Чем больше - тем лучше" - так звучит этот боевой клич. Однако некоторые сомневаются в том, что возросшая масса материальных благ несет с собой и больше счастья. Их кредо: "Чем меньше - тем больше" и "немного - это здорово".
Достижение максимальной потребительской удовлетворенности
Согласно этой точке зрения, цель системы маркетинга - достижение максимальной потребительской удовлетворенности, а не максимально возможного уровня потребления.. Потребление большого количества жевательной резинки или владение более обширным гардеробом что-то значит только в том случае, если ведет в конечном итоге к более полной потребительской удовлетворенности.
К сожалению, степень потребительской удовлетворенности трудно измерить. Следовательно, дать оценку системе маркетинга на основе показателей удовлетворенности, которую она приносит общественности, затруднительно.
Предоставление максимально широкого выбора
Некоторые деятели рынка считают, что основная цель системы маркетинга - обеспечить максимально возможное разнообразие товаров и предоставить потребителю максимально широкий выбор. Система должна дать потребителю возможность найти товары, которые наиболее полно отвечают его вкусу. Потребители должны иметь возможность максимально улучшить свой образ жизни, а следовательно, и получить наибольшее удовлетворение.
К сожалению, максимальное расширение потребительского выбора требует затрат. Во-первых, товары и услуги станут дороже, поскольку большое разнообразие вызовет рост издержек по их производству и поддержанию запасов. Повышенные цены повлекут за собой снижение реальных доходов потребителей и масштабов потребления. Во-вторых, увеличение разнообразия товаров потребует от потребителя больше времени и усилий на знакомство с различными товарами и их оценку. В-третьих, увеличение числа товаров вовсе не означает для потребителя расширение возможности реального выбора. В США существует множество марок пива и большинство из них имеет одинаковый вкус. Когда в рамках товарной категории насчитывается множество марочных товаров с незначительными отличиями друг от друга, ситуация эта называется марочным изобилием и потребителю предоставляется мнимый выбор. И наконец, сами потребители не всегда приветствуют большое разнообразие товаров. Некоторые, встречая в определенных товарных категориях избыток товара, испытывают чувство растерянности и беспокойства.
Максимальное повышение качества жизни
Многие считают, что основная цель системы маркетинга должна заключаться в улучшении "качества жизни". Это понятие складывается из:
-
качества, количества, ассортимента, доступности и стоимости товаров;
-
качества физической среды;
-
качества культурной среды. Сторонники этого взгляда склонны оценивать систему маркетинга не только по степени предоставляемой ею непосредственной потребительской удовлетворенности, но и по воздействию, которое деятельность в сфере маркетинга оказывает на качество физической и культурной среды. Большинство соглашается с тем, что для системы маркетинга повышение качества жизни - цель благородная, но признает, что качество это измерить не легко, а толкования его порой противоречат друг другу.
Основными функциями маркетинга являются: анализ окружающей среды рыночные исследования, анализ потребителей, планирование товара (услуги) ,планирование сбыта, планирование продвижения товаров, планирование цены, обеспечение социальной ответственности и управление маркетингом. Несмотря на то, что многие операции требуют выполнения однотипных функций, таких, как анализ потребителей, продвижение продукции и установление цены, они могут выполняться различными способами.
Характеристики
Тип файла документ
Документы такого типа открываются такими программами, как Microsoft Office Word на компьютерах Windows, Apple Pages на компьютерах Mac, Open Office - бесплатная альтернатива на различных платформах, в том числе Linux. Наиболее простым и современным решением будут Google документы, так как открываются онлайн без скачивания прямо в браузере на любой платформе. Существуют российские качественные аналоги, например от Яндекса.
Будьте внимательны на мобильных устройствах, так как там используются упрощённый функционал даже в официальном приложении от Microsoft, поэтому для просмотра скачивайте PDF-версию. А если нужно редактировать файл, то используйте оригинальный файл.
Файлы такого типа обычно разбиты на страницы, а текст может быть форматированным (жирный, курсив, выбор шрифта, таблицы и т.п.), а также в него можно добавлять изображения. Формат идеально подходит для рефератов, докладов и РПЗ курсовых проектов, которые необходимо распечатать. Кстати перед печатью также сохраняйте файл в PDF, так как принтер может начудить со шрифтами.















