demidov (666725)
Текст из файла
3
Министерство общего и среднего профессионального образования
Нижнетагильский государственный профессиональный колледж
РЕФЕРАТ
По теме:
«Династия Демидовых – 300 лет на благо России».
По предмету:
«Демидовское наследие».
Руководитель: Клат С.А.
Исполнитель: Крупская М.В., группа 302-МК
г. Нижний Тагил
2000 год
План.
1. Вступление………………………………………………………стр. 3.
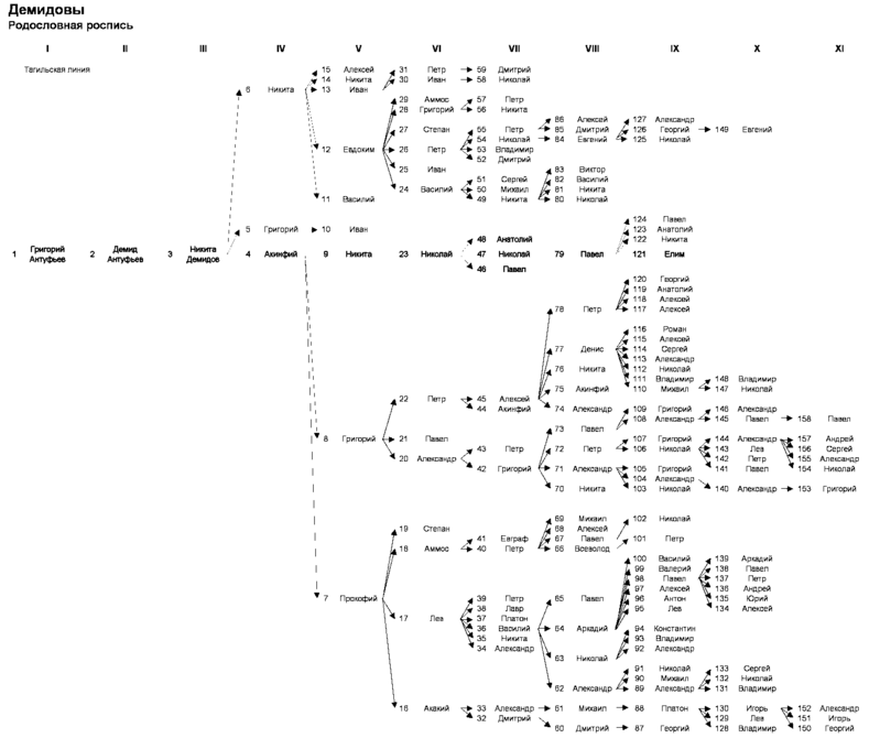
2. Демидовы - родословная роспись……………………………стр. 5.
3. Роль Демидовых в истории Российской культуры……...стр. 8.
4. Демидовы в трудные для России годы……………………стр.12.
5. Демидовское наследие………………………………………...стр.14.
6. Приложение……………………………………………………стр. 21.
7. Литература……………………………………………………стр. 33.
Династия Демидовых – 300 лет на благо России.
1. Вступление
Возрождение общества всегда начинается с отдельного человека, с обретения им чувства достоинства и самоуважения. Сознание скоротечности человеческой жизни, особенно острое в тоталитарных системах, неизбежно ведет к потере уверенности в собственных силах и возможностях, убивает инициативу. Постоянно грозящая опасность заставляла многих избавляться от “лишнего” нравственного груза, и в первую очередь от родственных связей.
Память о предках, гордость за принадлежность к своему роду, естественная в нормальном обществе “любовь к отеческим гробам” могла обернуться и оборачивалась для многих наших соотечественников глубокой жизненной драмой, а часто и стоила жизни. О погибших под колесами безжалостной истории старались не вспоминать. Человек лишался своих корней, превращался в “непомнящего родства”, как когда-то называли в России сирот, забывших место своего рождения и своих родителей. В таком положении в течение многих десятилетий находилось все наше общество и нравственные потери от такого чудовищного явления трудно переоценить.
Один взгляд на родословное древо Демидовых (см. следующую страницу и приложение), восстановленное далеко не полностью, производит глубокое впечатление. Невольно приходит мысль о том, что человек не песчинка в океане истории, он может и должен оставить глубокий след своими деяниями, особенно если его усилия умножены многочисленными потомками. К сожалению, в настоящее время не все известно даже о самых выдающихся представителях этого знаменитого рода, начало возвышения, которого неразрывно связано с эпохой Петра и Уралом.
Много интересного можно узнать из сухих строчек родословия. Оно убеждает нас, как важна память о родственных связях, которые у Демидовых необыкновенно широко пронизывали российское общество. Оно раскрывает многогранную деятельность и непосредственное участие представителей рода в истории нашего Отечества.
Это, прежде всего беспримерный вклад первых Демидовых в становление и развитие крупной металлургической промышленности на Урале. Никита Демидов и его сыновья
2. Демидовы - родословная роспись
И
стория Нижнего Тагила тесно связана с историей горнозаводской промышленности Урала. Разрешение на постройку чугуноплавильного завода у горы Магнит (позже она стала называться Высокой) было дано Демидовым в 1702 году по Указу Петра I.
«… Велено тулянину Никите Демидову в Сибирской губернии в Верхотурском уезде на государевой порозжей земле, за речкою Выей, где он нашел медную руду, на оном месте построить ему медный завод за свои деньги и на том заводе плавить ему медь... А лесу ему за речкою Выею близ того медного заводу на железный его завод, который он начал строить на Тагиле реке у Медной горы, рубить и возить не велено под опасением немалого штрафа, чтобы в том лесу
оскуднения не было." (Из Указа Берг-коллегии от 20 декабря 1720 года.)
Строительство Нижнетагильского чугуноплавильного, железоделательного и Выйского медного заводов продолжалось несколько лет и велось по лучшим европейским образцам. Выйский завод был пущен в 1722 году. Около него возник поселок носивший, по установившейся на Урале традиции, имя своего завода. В 1722 году был пущен в эксплуатацию и Нижнетагильский железоделательный завод на котором, по переписи того времени, числилось 537 душ "мужского полу".
В
70-х годах XVIII века все больше сливавшиеся с другими Нижнетагильский и Выйский поселки представляли, по свидетельству современников, крупное поселение городского типа почти с пятитысячным населением и со значительной торгово-промышленной прослойкой. Но подавляющее большинство составляли все-таки крепостные - "горнозаводские крестьяне господ Демидовых". К концу XVIII века Нижний Тагил был заметным промышленным и культурным центром. В 1806 году был образован Нижнетагильский горный округ в который вошли все заводы. Этому способствовало проведение в 70-х годах XIX века горнозаводской железной дороги, а также соединение его с окрестными заводами узкоколейными дорогами.
О
снователь династии - Никита Демидович Антуфьев-Демидов (1656-1725) - происходил из мастеров-оружейников, владел в Туле оружейной фабрикой и "вододействующим" чугуноплавильным заводом. В 1702 г. указом Петра I ему передан в собственность казенный Невьянский завод с условием, чтобы он работал "про его великого государя артиллерию и всего войска потребы", для чего было разрешено "леса рубить и уголье жечь и всякие заводы строить". Это положило начало демидовскому промышленному комплексу на Урале. "Размножая" заводы, Никита Демидов построил еще пять предприятий - Шуралинский (1716), Быньговский (1718), Верхнетагильский (1720), Нижнелайский (1723), Нижнетагильский заводы. С 1702 по 1706 г. на его заводах
было изготовлено 114 артиллерийских орудий, с 1702 по 1718 - 908,7 тысяч штук артиллерийских снарядов, с 1718 г. он стал единственным поставщиком железа, якорей и пушек для Адмиралтейства. С 1716 г. начата отправка железа на экспорт. Между заводами были проложены дороги для транспортировки заводской продукции, расчищен судоходный путь по р. Чусовой, построены сплавные суда, пристани, склады. В. Геннин, посетивший демидовские заводы в 1722 г., нашел их "весьма в добром состоянии" и отметил, что заводов "таковых великих и прибыточных во всей России и в Швеции едва обрящется ли".
Н
икита Демидов проявил себя талантливейшим организатором, энергичным предпринимателем, обладал феноменальной памятью, лично вникал во все детали заводского хозяйства. Он был патриотом родины, проявлял "ревность к отечеству", поставляя продукцию в казну по более низкой цене, оказывал помощь деньгами и железом в строительстве Петербурга. В 1726 г. всем Демидовым пожаловано потомственное дворянство.
Старший сын Никиты Демидова - Акинфий Никитич (1678-1745) - унаследовавший от отца все заводы и его деловую хватку, был глубоким знатоком горнозаводского хозяйства, предприимчивым деятелем, умевшим ловко маневрировать среди
придворных вельмож и добиваться для себя исключительных привилегий, в том числе чина действительного статского советника. Он значительно расширил полученное по наследству горнозаводское хозяйство: построил еще 17 новых заводов, в том числе восемь на Среднем Урале, четыре в Приуралье, три в Нижегородской губернии, два на Алтае, расширив в три раза свои владения. К концу жизни Акинфий Никитич имел 25 заводов, на которых было занято 23755 душ мужского пола. Основывая новые заводы, он преследовал не только личные, но и государственные и общенародные интересы. Так, первая в России косная фабрика на Среднем Урале была построена им "для славы Российской империи и всенародной пользы".
После смерти Акинфия Никитича по указу Берг-коллегии громаднейший "акинфиевский" промышленный комплекс был разделен между его сыновьями на три части: Прокофию Акинфиевичу (1710-1786) досталась Невьянская часть с пятью заводами и три нижегородских завода; Григорию Акинфиевичу (1715-1761) - Ревдинская часть с тремя заводами, четыре завода в Приуралье и Тульский завод; Никите Акинфиевичу (1724-1789) - Нижнетегильская часть с шестью заводами. Наследники Акинфия Никитича продолжали расширять горнозаводское хозяйство: Прокопий Акинфиевич начал строительство Верхнейвинского завода; Григорий Акинфиевич построил Бисертский завод, его сын Александр Григорьевич (1737-1803) - Тисовский, Камбарский и Молебский; Никита Акинфиевич основал Нижнесалдинский, Висимоуткинский и Верхнесалдинский.
Младший сын основателя династии Никиты Демидова, брат Акинфия Никитича, статский советник Никита Никитич (? - 1758), не получивший по наследству ни одного завода, начал создавать на Урале свой особый параллельный промышленный комплекс, не связанный с "акинфиевским": он построил пять новых заводов - Шайтанский, Верхне- и Нижнесергинские, Верхне- и Нижнекыштымские, купил у тульского купца Я.Коробкова Каслинский завод. Его сыновья построили и купили еще шесть заводов. В итоге в "никитинском" промышленном комплексе оказалось 12
уральских заводов. В конце XVII-XVIII Демидовы построили 55 металургических заводов, из них 40 - на Урале. Техника и технология на предприятиях соответствовали уровню лучших заводов Западной Европы - их доменные печи были самыми мощными и высокопроизводительными.
Демидовские заводы изготовляли железо высокого качества, а по организации производства, транспортировки и сбыта готовой продукции считались образцовыми. Управление заводами было весьма оперативным: заводоуправления регулярно представляли в главную контору "двухнедельные" статистические рапорты, которые позволяли следить за динамикой выпуска продукции, влиянии на него технических усовершенствований, выяснять причины колебания производства, принимать немедленно необходимые меры. Даже перейдя к другим владельцам, бывшие демидовские заводы еще долго сохраняли "демидовскую" организацию труда и "демидовские" производственные традиции. Демидовские заводы до 1779 г. продолжали исполнять возложенную на них обязанность ежегодно поставлять в Адмиралтейство железо, по отдельным заказам отливали для Черноморского флота и архангельского порта артиллерийские орудия и якоря. Во время войны с Наполеоном и Отечественной войны 1812 г. они изготовляли артиллерийские снаряды. Если основатель династии Никита Демидов практически, опытным путем осваивал тонкости сложного горнозаводского дела, лично вникал во все детали заводской жизни, то его внуки и правнуки, поскольку производство было отлажено и успешно функционировало, занимались преимущественно изучением конъюнктуры мирового и внутреннего рынка на металлы, опыта горнозаводского дела в странах Западной Европы. Следили за техническими новинками и их применением в горнозаводском деле. Эти поколения Демидовых получили европейское образование, жили в столицах, постоянно совершали поездки в Западную Европу. Одновременно направляли своих учеников для получения образования за границей. В 30-40-х гг. XIX в. несколько десятков демидовских крепостных постоянно обучались в высших и средних учебных заведениях, в столицах и за границей. На заводах было много приглашенных иностранных специалистов, в поселении Нижнетагильского завода можно было слышать "почти все европейские наречья: французское, немецкое, английское, польское, шведское".
3. Роль Демидовых в истории Российской культуры
Грядет 300-летие династии Демидовых. На Среднем Урале растет демидовское движение: функционируют учреждения демидовского профиля, возобновлены Демидовские премии, создан международный Демидовский маршрут. От первых Демидовых началась эстафета предпринимательства в России. Сегодня для нас очень важно вспомнить об их патриотизме, проявляющемся в благотворительности – Демидовы строили не только заводы, но и храмы, дворцы, собирали художественные коллекции, распространяли культуру, поощряли науки.
Д
инастия Демидовых оставила заметный след в истории Российской культуры, повлияв существенным образом на развитие промышленности, науки образования и просвещения. Демидовы вели широкую меценатскую и благотворительскую деятельность, содействовали развитию специального и общего образования.
О
Герб династии Демидовых
дним из памятников Демидовских деяний является Государственный геологический музей им. В.И. Вернадского РАН - наследник первого в Москве музея Натуральной истории, заложенного дарами династии Демидовых, - хранящий не только уникальные музейные предметы, но и традиции меценатства наблаго просвещения и образования. Начало этого меценатства, заложенно братьями Прокофием, Григорием и Никитой Демидовыми.
Московский Императорский Университет был учрежден Высочайшим Указом 12 января 1755 года, а уже 17 февраля 1755 года была подписана дарственная о передаче университету уникальной коллекции, собранной их отцом Акинфием, о чем сообщили Санкт-Петербургские Ведомости.
Акинфий Никитич Демидов (1678-1745), действительный статский советник, основатель многих горно-металлургических заводов Урала и Алтая, создатель первой в России эталонной коллекции руд и минералов. Ее ядром являлся минеральный кабинет немецкого химика и металлурга Иоганна Фридрика Генкеля, купленный во Фрайберге и пополненный образцами Уральских и Сибирских руд. Коллекция поступила в Московский университет в 1759 г. через куратора графа И.И. Шувалова.
П
рокофий Демидов (1710-1786), старший сын Акинфия, действительный статский советник, владелец Невьянских заводов на Урале. Крупный благотворитель и меценат, основатель первого в России Коммерческого училища, учредитель в Московском университете стипендий - лДемидовские пенсии¬ (1779) и создатель в подмосковном имении Нескучное научного Ботанического сада, после его смерти подаренного Москве. В 1779 г. им было передано Университету 20 тыс. руб. Серебром. На проценты с этого капитала содержалось 6 студентов из малообеспеченных семей
Характеристики
Тип файла документ
Документы такого типа открываются такими программами, как Microsoft Office Word на компьютерах Windows, Apple Pages на компьютерах Mac, Open Office - бесплатная альтернатива на различных платформах, в том числе Linux. Наиболее простым и современным решением будут Google документы, так как открываются онлайн без скачивания прямо в браузере на любой платформе. Существуют российские качественные аналоги, например от Яндекса.
Будьте внимательны на мобильных устройствах, так как там используются упрощённый функционал даже в официальном приложении от Microsoft, поэтому для просмотра скачивайте PDF-версию. А если нужно редактировать файл, то используйте оригинальный файл.
Файлы такого типа обычно разбиты на страницы, а текст может быть форматированным (жирный, курсив, выбор шрифта, таблицы и т.п.), а также в него можно добавлять изображения. Формат идеально подходит для рефератов, докладов и РПЗ курсовых проектов, которые необходимо распечатать. Кстати перед печатью также сохраняйте файл в PDF, так как принтер может начудить со шрифтами.















