45226 (664406), страница 3
Текст из файла (страница 3)
Uсм%=0.001 %
Оценка погрешности от обратного тока диодов (Iд обр )
U+д= IД ОБР.*R2
U+д=0.002
Iд обр= U+д*Ку
Iд обр=2 мВ
Iд обр%=0.0016
Оценка погрешности от КООС (КООС)
где Кд – коэффициент усиления дифференциального сигнала (Кд=1);
КС – коэффициент усиления синфазного сигнала
КС=1/501190
КС=1.96*10-6
КООС=UВХ СИН MAX*KC,
где UВХ СИН MAX – синфазное максимальное входное напряжение (UВХ СИН MAX=2.5 В).
КООС=2.5*1.996*10-6
КООС=7.7 мкВ
КООС%=0.0003
Оценка погрешности от тока сдвига (Iсдв)
U+=IСДВ*R2
где U+ - см. рис.4
U+= 0.7 мкВ
Iсдв= U+*Ку
Iсдв=0.7 мкВ
Iсдв%=0.00004%
Оценка погрешности вносимой разбросам сопротивлений R1 и R2 от их номинального значения.
Для того чтобы уменьшить погрешность выбираем сопротивления с отклонениями от номинального значения ± 0.05%
R1MIN= 39,996 Ом
R2MAX=40,004 Ом
Ток протекаемый через R1 и R2 будет
И тогда общая погрешность нормирующего усилителя будет равна
НУ=((R1R1max+Iсдв+КООС+Iд обр+Uсм)/Ку)*100
| НУ=0.0277778 % | (1) |
4.6 Выбор и расчет внешних элементов гальванической развязки
В качестве элементов гальванической развязки используется цифровая микросхема 249ЛП5 - оптоэлектронный переключатель на основе диодных оптопар выполненных в металлостеклянном корпусе. основные характеристики цифровой микросхемы 249ЛП5 приведены в табл. 5.
Таблица 5
Основные характеристики цифровой микросхемы 249ЛП5
| Электрические параметры | |
| Входное напряжение при IВХ=15 мА | не более 1.7 В |
| Выходное напряжение в состоянии логического нуля | 0.4 В |
| Выходное напряжение в состоянии логической единицы | 2.4 |
| Предельные эксплутационные данные | |
| Входной постоянный ток | 12 мА |
| Входной импульсный ток | 15 мА |
| Напряжение питания | 5(0.5) В |
| Диапазон рабочих температур | -60…+85 С |
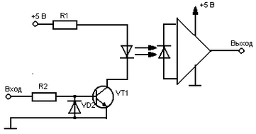
Принципиальная схема подключения элемента гальванической развязки в соответствии с ТЗ приведена на рис. 5
Схема включения элемента гальванической развязки
R2, VT1 –схема усиления входного тока,
Рисунок 5
Выходной ток ДКД усиливается с помощью транзистора VT1 т.к. максимальный выходной ток датчика контроля за давлением меньше, чем входной ток элемента гальвано развязки.
Значения сопротивления R1 можно рассчитать по следующей формуле
при IД=5 мА, а значение сопротивления R2 будет равно
где UБЭ VT1 – напряжение насыщения на переходе база - эмиттер транзистора VT1;UВХ_МIN – минимальное входное напряжение (2.4 В - уровень ТТЛШ);
IБ – ток протекающий через базу VT1
где IК – ток протекающий через коллектор VT1 (IК= IД)
5. АПРОКСИМАЦИЯ СТАТИЧЕСКОЙ ХАРАКТЕРИСТИКИ НЕЛИНЕЙНОГО ДАТЧИКА
Уравнение аппроксимированного участка статической характеристики нелинейного датчика выглядит следующим образом:
| U (p) = a*p + b, | (2) |
где a и b – коэффициенты, представленные в форме чисел с фиксированной точкой.
С АЦП приходит 12-ти разрядный код в диапазоне 0..4095,что соответствует диапазону входных напряжений 0 ...+2.5 В.
Разрешающую способность по напряжению можно рассчитать как:
| U = код*МЗР(Младший Значащий Разряд) | (3) |
где UВХ MAX – максимальное входное напряжение подаваемое на вход АЦП;
UВХ MIN – минимальное входное напряжение подаваемое на вход
Выразив p из (2) и приняв во внимание (3), формула нахождения давления от напряжения примет следующий вид:
Для уменьшения погрешности аппроксимации статическая характеристика нелинейного датчика давления делится на 4 равных отрезка и находятся коэффициенты a и b (см. табл.6) для уравнения вида p(код)=a*код+b описывающего каждый из этих отрезков.
Таблица 6
Таблица переведенных коэффициентов
| № участка | a10 | b10 | a16 | b16 |
| 1 | 0.001203 | 0.010377 | 0.004edf | 0.02a8 |
| 2 | 0.001206 | 0.007413 | 0.004f03 | 0.01e5 |
| 3 | 0.001219 | -0.02094 | 0.004fe5 | 0.055c |
| 4 | 0.001245 | -0.101148 | 0.005197 | 0.19e4 |
Аппроксимация статической характеристики нелинейного датчика давления была произведена с помощью программы MATHCAD 8.0 (см п.5)
5.1 Оценка погрешности аппроксимации
Оценка этой погрешности была произведена на программе MATHCAD 8.0 (см п.4), и она составляет АПР=0.093 %
6. ВЫБОР ФОРМАТА ДАННЫХ
В курсовом проекте выбран формат чисел с фиксированной точкой.
Для коэффициентов a выделяется три байта под дробную часть и один байт под целую часть, а для b два байта под дробную часть и один байт под целую часть Для кода достаточно двух байт, а для результата три байта под целую и два байта под дробную части соответственно.
6.1 Оценка погрешности от перевода коэффициентов
В соответствии с выбранным форматом данных данную погрешность можно найти так:
пер.коэф=k*код+b=2-24*4096-2-16
| пер.коэф = 0.044 % | (4) |
7. ОЦЕНКА ПОГРЕШНОСТЕЙ
При расчетах в курсовой работе мы оценили погрешности возникающие от АЦП, аппроксимации, нормирующего усилителя и других. Суммарная погрешность всей ССД равняется сумме найденных погрешностей, то есть:
СУМ=АЦП+НУ+АПР+пер.коэф
где АЦП – погрешность вносимая от АЦП (см табл.4);
НУ - погрешность от нормирующего усилителя (см. ф.(1));
АПР - погрешность от аппроксимации(см.п.4);
пер.коэф - погрешность от перевода коэффициентов (см. 4)
СУМ=0,1098+??+0.093+0.044
8. РАСЧЕТ ПОТРЕБЛЯЕМОЙ МОШНОСТИ ОСНОВНЫМИ ЭЛЕМЕНТАМИ СХЕМЫ
Примерную потребляемую мощность можно найти по формуле
где РМП – мощность потребляемая МП(РМП=0,1 Вт);
РАЦП - мощность потребляемая АЦП(РАЦП=0.0050 Вт);
РWDT - мощность потребляемая сторожевым таймером (РWDT=0.001);
PБУФ - мощность потребляемая буфером порта RS-232 (PБУФ=0.01);
PОУ - мощность потребляемая операционным усилителем (PОУ=0.09);
ПРИЛОЖЕНИЯ
Приложение 1
Точные значения кварцев
| Кратность | Скорость передачи (Кбод) | Частота кварца (МГц) | |
| SMOD=0 (1/64) | SMOD=1 (1/32) | ||
| 1 | 115,2 | 7,3728 | 3,6864 |
| 2 | 57,6 | 3,6864 | 1,8432 |
| 3 | 38,4 | 2,4576 | 1,2288 |
| 4 | 28,8 | 1,8432 | 0,9216 |
| 5 | 23,04 | 1,4746 | 0,73728 |
| 6 | 19,2 | 1,2288 | 0,6144 |
| 7 | 16,457142 | 1,053257 | 0,526628 |
| 8 | 14,4 | 0,9216 | 0,4608 |
| 9 | 12,8 | 0,8192 | 0,4096 |
| 10 | 11,52 | 0,73728 | 0,36864 |
| 12 | 9,2 | 0,6144 | 0,3072 |
Приложение 2
Возможные значения кварцев
SMOD=0
| Кратность | Скорость передачи (Кбод) | Частота кварца (МГц) | |
| SMOD=0 (1/64) | SMOD=1 (1/32) | ||
| 1 | 115,2 | 7,366503 | 7,378725 |
| 2 | 57,6 | 3,673807 | 3,698251 |
| 3 | 38,4 | 2,438711 | 2,475377 |
| 4 | 28,8 | 1,818014 | 1,866903 |
| 5 | 23,04 | 1,443078 | 1,504189 |
| 6 | 19,2 | 1,191022 | 1,264355 |
| 7 | 16,457142 | 1,009183 | 1,094738 |
| 8 | 14,4 | 0,871229 | 0,969007 |
| 9 | 12,8 | 0,762533 | 0,872533 |
| 10 | 11,52 | 0,674317 | 0,796539 |
| 12 | 9,2 | 0,538844 | 0,685511 |
SMOD=1
| Кратность | Скорость передачи (Кбод) | Частота кварца (МГц) | |
| SMOD=0 (1/64) | SMOD=1 (1/32) | ||
| 1 | 115,2 | 3,683252 | 3,689363 |
| 2 | 57,6 | 1,836904 | 1,849126 |
| 3 | 38,4 | 1,219356 | 1,237689 |
| 4 | 28,8 | 0,909007 | 0,933452 |
| 5 | 23,04 | 0,721539 | 0,752095 |
| 6 | 19,2 | 0,595511 | 0,632178 |
| 7 | 16,457142 | 0,504592 | 0,547369 |
| 8 | 14,4 | 0,435615 | 0,484504 |
| 9 | 12,8 | 0,381267 | 0,436267 |
| 10 | 11,52 | 0,337159 | 0,398270 |
| 12 | 9,2 | 0,269422 | 0,342756 |
Приложение 3 ОБОБЩЕННЫЙ АЛГОРИТМ РАБОТЫ















