240-1478 (664402), страница 4
Текст из файла (страница 4)
2.4.Организация внутримашинной базы
Состав внутримашинного ИО показан на рис. 1.
В качестве структурной модели БД используется реляционная модель. В основе лежит понятие отношения. Фактичсеки БД представляет собой совокупность таблиц отношений, в которых строки являются кортежами, а столбцы ¾ доменами.
Для РМД характерно:
-
отсутствие одинаковых строк;
-
произвольное взаимное расположение строк и столбцов;
-
каждый элемент отношения, стоящий на персечении строк и столбцов, не может быть составным.
При организации РБД каждый домен помечается идентификатором.
В РБД поисковые запросы формируются на языке, основанном на алгебре отношений. Результатом поиска может быть как один кортеж, так и несколько кортежей, состоящих из одного или нескольких доменов.
Преимущества РБД:
-
простота построения и восприятия;
-
практически готовый простой и гибкий язык, взятый из алгебры отношений;
-
легкость реорганизации БД (перестановка строк и столбцов, добавление новых, удаление);
-
простота работы с БД для широкого круга пользователей.
Недостатки Реляционной модели данных:
низкая эффективность использования ресурсов вычислительной системы, но нет тех недостатков, которые имели место в иерархической и сетевой моделях.
Группа БД ¾ распределенная. В случае централизованной БД при очень больших объемах данных для любой ее организации усугубляется проблема ее ведения и поддержания в актуальном состоянии. Кроме того, с ростом объема данных нелинейно, то есть очень быстро, возрастает время поиска и извлечения необходимых данных, время доступа к ним. Это приводит к необходимости разделения БД, ее рапсределении по местам сбора и обработки данных при сохранени возможности взаимного обмена между распределенными частями общей БД или локальными БД.
Таким образом, распределнная БД представляет собой совокупонсть взаимосвязанных территориально разнесенных локальных БД, использующих одну общую систему управления распределенной БД (см схему 1). Каждая локальная БД представялет собой либо файловую систему, либо БнД со своей локальной СУБД, либо использующая и то и другое.
Для пользователя организуется доступ к другим БД, который должен быть простым.
Распределенная БД является составной частью распределенной системы обработки данных, которая включает также распределенные вычислительные ресурсы, то есть совокупность ЭВМ, распределенную систему управления этими ресурсами ¾ операционные системы, соединенные с главной ЭВМ, соединяющую их сеть передачи данных.
2.5. Организация внемашинной базы.
Документооборот данного объекта представлен на схеме 2 (п.2.2. ¾ организация сбора и передачи информации), в п.2.2 описан сбор, передача, хранение информации.
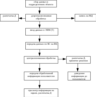
2.6. Технологический процесс обработки данных
схема 3 . Общая структура ТП
ТП обработки данных
таблица 5
| оерации ТП | наименование ТС | метод контроля | носитель (форма представления) |
| 1. Сбор данных в подразделениях 2. Формирование документа (регистрация И) 3. Децентрализованная обработка данных 4. Распечатка Д 5. Формирование машинного носителя (МД) 6. Передача Д, МД на ВЦ 7. Ввод данных в ЭВМ 8. Передача информации по КС на ВЦ 9. Централизованная обработка данных 10. Либо на 14 Вывод результатов в виде Д 11. Запись результатов на МД 12. Размножение Д, МД 13. Передача Д, МД пользователю 14. Передача результатов по КС в подразделения 15. Просмотр информации на экране 16. Распечатка Д в подразделениях | человек человек, КЛ ЭВМ IBM PC/AT АЦПУ УПД на МД курьер IBM OC/AT (АП) АП-АПД-КС-АПД-МПД IBM PC/AT 486 DX2 АЦПУ УПД на МД СANON PC-1, УПД на МД курьер ВЦ-МПД-АПД-КС-АПД-АП(IBM) IBM PC/AT АЦПУ | визуальный визуальный, контр.сумм контр. сумм, ариф. методы визуальный чет, нечетн ¾ визуальный, чет,нечет чет, нечет,контр.разроа чет, нечет визуальный, ариф. операций ариф. операций логический ¾ чет, нечет чет, нечет визуальный | Д Д, маш. коды маш. коды Д МД Д.МД маш. коды маш. коды маш. коды Д МД Д,МД Д,МД маш. коды маш. коды Д |
3. Разработка технического обеспечения системы
3.1 Структура КТС системы.
В данном проекте будут рассмотрены три варианта систем обработки информации:
I. Децентрализованный с передачей по КС
II. Децентрализованный с передачей курьером
III. ЛВС
При проектировании ТО системы используем исходные данные, приведенные в п. 1.6
I. Децентрализованная система с передачей по КС.
Предпологается связь абонента (т.е. подразделения) с ВЦ по КС, передача данных по КС. Эта система, однако, менее эффективна по сравнению с ЛВС, где предполагается также передача некоторых документов и машинных носителей курьером, что обеспечит снятие большой нагрузки с КС, а также передачу административных документов, требующих подпись Председателя Правления или других лиц. КС менее эффективен еще и потому, что существуют большие помехи, чем ЛВС (сеть ¾ более устойчива и помехозащищена).
Структура КТС I представлена на схеме.
II. Децентрализованная система с передачей курьером.
Предполагается связь абонента с ВЦ посредством передачи пакетов курьером (на схеме 4 отсутствует структура АПД-КС-АПД-МПД. Она заменена курьером), что значительно задерживает время системы на запрос и ведет к неэффективному использованию рабочего времени.
При объединении I и II системы исчезают недостатки II системы (увеичивается время ответа сситемы на запрос, эффективнее используется рабочее время). Однако остаются недостатки сиcтемы I, описанной выше.
Для расчетов рассмотрим объединенный вариант системы I и II с целью получения результатов, более приближенных к действительности ( см схему 5).
ВЦ
Филиал N
Cхема 4. Децентрализованная система
ВЦ
курьер
Филиал N
Схема 5. Децентрализованная система
III ЛВС.
Разработка ЛВС:
1. Конечная цель создания ЛВС включает в себя ряд задач:
-
сократить число командировок путем организации тематических конференций и совещаний по сети;
-
уменьшить затраты на коммуникацию удаленных объектов;
-
обеспечить оперативную передачу документов, включая графическую информацию;
-
выдача в срок различных отчетов и заявок;
-
облегчает процесс внесения срочных незапланированных изменений в проекты, заявки и другие документы;
-
сокращает время на проведение расчетов;
-
улучшает качество получаемой информации за счет создания собственной БД.
2. Исходные данные приведены в п.1.6
3. Максимальное расстояние между станциями - 0,6 км, совместно используются центральные ЭВМ (ГЭВМ), моноканальная система. Широко применяется электронная почта.
4. Передача данных через "почтовый ящик".
Примение данного метода передачи сообщений наиболее эффективно, так как позволяет передавать пакет документов в сжатом виде и в быстрые сроки, сокращает количество времени, необходимое для передачи данных.
Суть метода:
Индекс "почтового ящика" присваивается абонентам - источникам сообщению размером не более 256 кБайт и не обязательно подлежит срочной передаче. Если адресат занят, то на определенное время сообщение находится на хранении в "почтовом ящике". Максимальное время хранения сообщений должно быть не более 48 часов. Стандартный объем "потовго ящика" не менее 1мбайт (приблизительно 400 страниц текста). Если нет возможности передать сообщение адресату, то по истечению 48 часов оно передается обратно источнику с сообщением о возврате.
















