kp (663345), страница 3
Текст из файла (страница 3)
«Курсы»
| Название поля | Тип данных | Размер поля |
| Код курсов | Счетчик | Длинней целое. Последовательные значения. Совпадения не допускаются. |
| Название курсов | Текстовый | 60 |
| Профессия | Текстовый | 60 |
| Разряд | Числовой | Длинное целое |
Таблица 5.
«Договора»
| Название поля | Тип данных | Длина поля |
| Код договора | Счетчик | Длинней целое. Последовательные значения. Совпадения не допускаются. |
| Код безработного | Числовой | Длинное целое (выбор из списка таблицы «Безработные» |
| Код курсов | Числовой | Длинное целое (выбор из списка таблицы «Курсы» |
| Код вакансии | Числовой | Длинное целое (выбор из списка таблицы «Вакансии» |
| Дата заключения договора | Дата/время | Краткий формат даты (вводится автоматически) |
Расшифровку отдельных полей таблиц базы данных на мой взгляд делать не стоит, т.к. названия полей в полной мере характеризуют содержащиеся в них данные.
Описанные классы объектов, названные в соответствии с их логическим содержанием, представляют собой конкретные таблицы базы данных на диске, называющейся «Birzha truda» (c характерным значком MS Access - (в WINDOWS) либо Birzha~l .mdb в DOS)).
Функции, которые выполняет система:
-
Анализ спроса и предложения на рынке трудовых ресурсов.
-
Регистрация безработного через экранную форму.
-
Регистрация вакансии через экранную форму.
-
Поиск подходящей вакансии для безработного (с помощью запроса).
-
Поиск подходящих кандидатур на вакансию (с помощью запроса).
-
Выплата пособий по безработице.
-
Направление безработного на курсы обучения
-
Регистрация договора при любых операциях на бирке труда - устройство на работу, направление на курсы.
-
Вывод отчетов.
Просмотр экранных форм ввода - вывода информации указан в Приложении 2.
2.2. Внутренне проектирование ППП.
2.2.1. Построение модели предметной области.
Завершив анализ внешних спецификаций, разработанных на предыдущем этапе, можно приступить к описанию и анализу внутреннего проектирования.
Рассмотрим потоки информации, используемые для ведения системы организации работы на бирже труда, представленные рис.2.
Инфологическая модель предметной области
Рис. 2. Информационные данные,
используемые в БД.
2.2.2. Проектирование управляющей программы, обрабатывающих модулей.
Система состоит из трех модулей, которые объединяются в БД «Birzha truda».
Управляющий модуль.
Таблицы. Две основные – «Безработные» и «Вакансии».
Форма "Рабочая" – в ней содержатся кнопки, вызывающие вое компоненты обрабатывающих и обслуживающих модулей.
Обрабатывающий модуль состоит из 4-х таблиц, всех запросов.
Обрабатывающие таблицы:
«Курсы», «Визиты», «Пособия», «Договора».
Обрабатывающие запросы
"Поиск по серии паспорта" – просмотр данных о безработном, уже зарегистрированном.
"Поиск подходящей вакансии для безработного" - по введенной серии паспорта осуществляется сравнение требований вакансий и характеристик безработного, затем происходит вывод всех вакансий, удовлетворяющих условию.
"Поиск подходящих кандидатур для предприятия" - по названию введенного предприятия осуществляется поиск всех вакансий, имеющихся на этом предприятии, а также всех кандидатур безработных, удовлетворяющих условию. (предыдущий принцип).
Запросы по одному критерию (образование, возраст, последнее место работы, дата регистрации, пол, предприятие, на которое устроились люди, профессия, семейное положение). Принцип: при запуске запроса выводится диалоговое окно, куда требуется занести нужный вам параметр, затем осуществляется поиск по данному параметру и выводятся все безработные, удовлетворяющие данному критерию (формы диалоговых окон представлены в Приложении 4).
Запрос по назначению пособия: выводятся все безработные, которым начисляется пособие.
Запрос для отчетов (изменяемый) - пользователь сам корректирует данный запрос для своих параметров (их может быть несколько)
Обслуживающий модуль состоит из всех форм ввода – вывода информации (Приложение __):
-
безработные;
-
вакансии;
-
вывод подходящих работников для предприятия;
-
выполнение запросов (кнопочная форма);
-
договора;
-
курсы обучения;
-
поиск по серии паспорта;
-
поиск подходящего предприятия по серии паспорта;
-
пособия по безработице.
Также в обслуживающий модель входят "О программе" и "Справка (HELP)".
2.2.3. Тестирование и отладка IППП
Тестирование - процесс многократного выполнения программы с целью выявления ошибок. Отладка – исправление ошибок, найденных с помощью тестирования. При тестировании должны использоваться следующие принципы:
-
необходимой частью каждого теста должно являться описание ожидаемых результатов работы программы, чтобы можно было быстро выяснить наличие или отсутствие ошибки в ней;
-
следует по возможности избегать тестирования программы ее автором, т.к. кроме уже указанной объективной сложности тестирования для программистов здесь присутствует и тот фактор, что обнаружение недостатков в своей деятельности противоречит человеческой психологии (однако отладка программы эффективнее всего выполняется именно автором программы);
-
по тем же соображениям организация – разработчик программного обеспечения не должна «единолично» его тестировать (должны существовать организации, специализирующиеся на тестировании программных средств);
-
должны являться правилом доскональное изучение результатов каждого теста, чтобы не пропустить малозаметную на поверхностный взгляд ошибку в программе;
-
необходимо тщательно подбирать тест не только для правильных (предусмотренных ) входных данных, но и для неправильных (непредусмотренных);
-
при анализе результатов каждого теста необходимо проверить, не делает ли программа того, что она не должна делать;
-
следует сохранять использованные тесты (для повышения эффективности повторного тестирования программы после ее модификации или установки у заказчика);
-
тестирование не должно планироваться исходя из предположения, что в программе не будут обнаружены ошибки (в частности, следует выделять для тестирования достаточные временные и материальные ресурсы),
-
следует учитывать так называемый «принцип скопления ошибок»: вероятность наличия не обнаруженных ошибок в некоторой части программы прямо пропорциональна числу ошибок, уже обнаруженных в этой части;
-
следует всегда помнить, что тестирование – творческий процесс, а не относиться к нему как к рутинному занятию.
Тестирование данного ПИ производилось с помощью детерминированного метода тестирования. Этот метод включает в себя структурное тестирование (тестирование ПИ как «белого ящика», т.е. предполагает детальное изучение логики программы и подбор входных данных, которые обеспечат выполнение максимально возможного количества маршрутов, логических ветвлений, циклов), функциональное тестирование (тестирование ПИ как «черного ящика», т.е. тестирование по «входу – выходу»), не вникая в логику программы.
Но даже если предположить, что удалось достичь полного структурного –тестирования некоторой программы, в ней тем не менее могут содержаться ошибки, т.к.
-
программа может не соответствовать своей внешней спецификации, что в частности, может привести к тому, что в ее управляющем графе окажутся пропущенными некоторые необходимые пути;
-
не будут обнаружены ошибки, появление которых зависит от обрабатываемых данных (т.е. на одних исходных данных программа работает правильно, а на других – с ошибкой).
Тестирование начинается с тестирования входных данных. Один из методов – анализ граничных значений (предполагает исследование ситуаций, возникающих на границах и вблизи границ эквивалентных разбиений), например при вводе разряда. При вводе разряда безработного больше, чем 18 выдается сообщение об ошибке, то же самое при вводе требуемого разряда для «Вакансий».
Тестирование ПИ как «белого ящика» осуществляется следующим образом: подбирается полный набор входных данных (правильных и неправильных), рассчитываются вручную выходные данные и они сравниваются с данными, полученными при расчете в ПИ. Данным методом были протестированы все имеющиеся расчеты ПИ.
Пример тестирования методом «белого ящика» расчета начисления пособия:
Входные данные:
Средняя заработная плата на предыдущем месте работы за 2 месяца – 180 руб.
Размер пособия:
Первые 3 месяца – 75% от з/п.
Следующие 4 месяца - 60% от з/п,
В дальнейшем – 45%от з/п, но во всех случаях не ниже минимальной заработной платы.
Расчет выходных данных вручную:
Первые З месяца – 135 руб.
Следующие 4 месяца – 96 руб.
В дальнейшем – 83 руб., т.к. 45% от з/п составили 72 руб., а это ниже минимальной заработной платы, поэтому безработному будет выплачиваться пособие в размере минимальной заработной платы (согласно закону).
Сравнение выходных данных, полученных при ручном расчете и данных, рассчитанных ПИ показало, что методика расчета верна.
Покрытие условий показано в таблице 7.
Таблица 7.
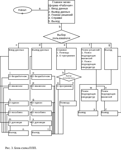
| Путь | Параметры | Результат |
| abecin | Ввод данных о безработном | Данные занесены в таблицу |
| abcjn | Ввод данных о вакансии | Данные занесены в таблицу |
| abdot | Вывод данных о безработном | Вывод характеристик безработного |
| abdpt | Вывод данных о вакансии | Вывод характеристик вакансии |
| abehut | Вызов справки о программе | Вывод документа Word |
| abehvt | Вызов помощи | Вывод документа Word |
| abfwyt | Вызов запроса на поиск кандидатуры | Вывод диалогового окна, затем вывод данных о безработных |
| abfxzt | Вызов запроса на поиск вакансии | Вывод диалогового окна, затем вывод данных о вакансиях |
| abg | Выход | Выход из базы данных |
При вводе неправильных входных данных система выдает сообщение об ошибке ввода. Блок-схема ППП представлена на рис. 3.
Вывод: тестирование показало, что все компоненты ППП работают нормально.
Метод эквивалентных разбиений показан на примере таблицы "Безработные":
Таблица 8.
| Входное значение | Тип | Правильный класс эквивалентности | Неправильный класс эквивалентности |
| Код безработного | Счетчик | 1) (0, ) | 2) (-, 0] |
| Фамилия | Текстовый | 3) Текст без цифр | 4) Любой другой текст, не должно быть пустым (Is Not Null) |
| Имя | Текстовый | 5) Текст без цифр | 6) Любой другой текст, не должно быть пустым (Is Not Null) |
| Отчество | Текстовый | 7) Текст без цифр | 8) Любой другой текст |
| Пол | Текстовый | 9) Муж. или Жен. | 10) Все остальные слова и выражения |
| Серия паспорта | Текстовый | 11) Ввод по маске: __-__ № ________ | 12) Ввод как-либо по-другому, не должно быть пустым (is Not Null) |
| Профессия | Текстовый | 13) Текст без цифр | 14) Любой другой текст |
| Разряд | Числовой | 15) [1,18] | 16) (- ,1) (18, ) |
| Стаж | Числовой | 17) [0,50] | 18) (- ,0) (50, ) |
| Образование | Текстовый | 19) Выражения: -среднее неполное -среднее полное -средне - специальное -средне - техническое -незаконченное высшее -высшее -аспирантура -без образования | 20) Все остальные слова и выражения |
| Последнее место работы | Текстовый | 21) Текст (название предприятия) | 22) Любой другой текст |
| Город проживания | Текстовый | 23) Текст без цифр | 24) Любой другой текст |
| Адрес | Текстовый | 25) Маска ввода: уп. _________ - д-кв. ______ | 2б) Ввод как либо по-другому |
| Возраст | Числовой | 27)[14,80] | 28) (- ,14) (80, ) |
| Семейное положение | Текстовый | 29) Выражения: -холост (не замужем) -женат (замужем) -разведен (разведена) | 30) Все остальные слова и выражения |
| Направлен на: | Текстовый | 31) Текст (название предприятия) | 32) Любой другой текст |
| Код курсов | Числовой | 33) (0, ) | 34) (- ,0] |
| Код договора | Числовой | 35) (0, ) | 34) (- ,0] |
| Дата заключения договора | Дата/время | 37) Ввод по маске: ММ\ЧЧ\ГГ Вводится автоматически | 38) Любые другие комбинации букв и цифр |
Тест показал, что при вводе правильного класса эквивалентности система продолжает работать (в данном случае ввод дальнейшей информации продолжается), а при вводе неправильного класса – вызывает сообщение об ошибке, т.е. система выдает ожидаемый результат.
















