30511-1 (663159)
Текст из файла
Система “Посредник”. Заключение договоров на поставку строительных материалов
Введение
В конце двадцатого века автоматизация всё сильнее завоёвывает все сферы человеческой деятельности. Применение вычислительной техники в разнообразных отраслях народного хозяйства призвано облегчить труд человека и уменьшить число ошибок, совершаемых при принятии решений.
При построении систем, помогающих человеку, используются приёмы, изучаемые такой областью информатики, как инженерия знаний.
В данном курсовом проекте реализована система “Посредник”, служащая для заключения договоров между поставщиками и покупателями строительных материалов. Эта система может использоваться сотрудниками посреднических контор, работающих в этой области.
Программа реализована на языке Пролог.
1. Виды услуг и режимы работы системы “Посредник”
Основное предназначение системы “Посредник” – оказание услуг по заключение договоров между поставщиками и покупателями строительных материалов. Заключение договоров может производиться в обычном, либо в интерактивном режиме. В первом случае система заключает контракт на основе имеющейся в базе данных информации о клиентах, во втором случае система запрашивает данные у пользователя, после чего ищет необходимую информацию в базе данных и, найдя подходящие договоры, выводит их, либо при отсутствии на данный момент возможностей для сделки, заносит информацию о клиенте в базу данных. Кроме всех возможных вариантов договоров система выводит ещё и наиболее предпочтительные для посредника с точки зрения коммерческой выгоды.
Кроме того, в системе имеются режимы просмотра и редактирования (либо добавления) данных по поставщикам и по покупателям, а так же просмотра и редактирования региональной принадлежности фирм-производителей. Если во время работы с программой в базы данных были внесены какие-либо изменения, то при выходе из программы при согласии пользователя будет произведено сохранение изменений.
2. Концептуальная модель знаний, необходимых для оказания услуг
Концептуальная модель предметной области представляется множеством классов объектов с заданными на нём отношениями и операциями. Классы объектов характеризуются некоторым набором атрибутов.
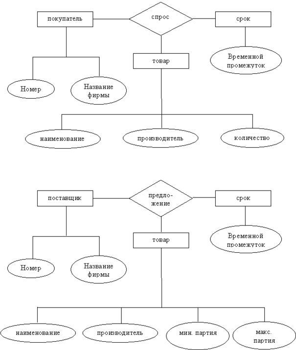
В данном курсовом проекте классами объектов являются Спрос, Предложение и Договор. Класс, Спрос, имеет следующие атрибуты: порядковый номер, название фирмы, название товара, производитель, желаемой партии товара, цена за единицу товара и срок поставки. У класса Предложение, имеются такие же атрибуты, за исключением того, что вместо желаемой партии товара здесь присутствуют минимальная партия и максимальное количество товара, имеющееся у поставщика.
Представим объекты классов Спрос и Предложение в виде таблиц:
Таблица объектов класса Спрос
| № | Фирма | Товар | Производитель | Кол-во | Цена, $ | Срок поставки |
| 1 | ДСК-3 | Кирпич облицовочный | российская | 1000 | 0.33 | 6 |
| 2 | Мосжилстрой | Керамзит | европейская | 30 | 22 | 8 |
| 3 | Геракл | Арматура стальная | СНГ | 15 | 51 | 10 |
| 4 | МВМ | Асбест строительный | украинская | 70 | 20 | 7 |
| 5 | АТС-50 | Кабель АВВГ | российская | 1000 | 2 | 18 |
| 6 | СМУ-35 | Керамзит | российская | 120 | 20 | 6 |
| 7 | РЭУ-22 | Стекло оконное | белорусская | 500 | 3 | 10 |
| 8 | Атлант | Обои моющиеся | Vertex | 1000 | 4 | 14 |
| 9 | Sunpride | Кирпич облицовочный | московская | 800 | 0.4 | 10 |
| 10 | Hausbauer | Плитка облицовочная | итальянская | 1000 | 11 | 7 |
| 11 | СМУ-28 | Ванна чугунная | европейская | 40 | 350 | 20 |
| 12 | Протон | Кабель АВВГ | московская | 1000 | 21 | 4 |
Таблица объектов класса Предложение
| № | Фирма | Продукция | Производитель | Мин. партия | Макс. партия | Цена, $ | Срок поставки |
| 1 | Стройсервис | Кирпич облицовочный | 2-й кирпичный | 120 | 900 | 0.25 | 7 |
| 2 | Орион | Керамзит | Электроизолит | 10 | 50 | 20 | 4 |
| 3 | Салют | Арматура стальная | ММЗ | 1 | 20 | 50 | 8 |
| 4 | Стройсервис | Кабель АВВГ | Иркутсккабель | 900 | 9000 | 1 | 11 |
| 5 | Байрамикс | Асбест строительный | Стройперлит | 30 | 100 | 15 | 9 |
| 6 | Всё для дома | Кабель АВВГ | ММЗ | 900 | 9000 | 1 | 12 |
| 7 | Спецстрой | Стекло оконное | Серп и молот | 50 | 700 | 2 | 10 |
| 8 | Астра | Обои моющиеся | Vertex | 1000 | 9000 | 3 | 11 |
| 9 | Глобус | Асбест строительный | Донецкбетон | 10 | 200 | 15 | 6 |
| 10 | Орбита | Кирпич облицовочный | Мосбетон | 2000 | 9000 | 0.3 | 4 |
| 11 | Всё для дома | Плитка облицовочная | Marlit | 1000 | 8000 | 10 | 6 |
| 12 | Ункомтех | Кабель АВВГ | Иркутсккабель | 700 | 1200 | 0.9 | 8 |
| 13 | Электросталь | Арматура стальная | ММЗ | 7 | 20 | 65 | 3 |
| 14 | Arkon | Паралон жидкий | Interchemall | 3000 | 9000 | 10 | 10 |
| 15 | Worms | Ванна стальная | Nord Star | 35 | 1000 | 300 | 18 |
Концептуальная схема предметной области представлена на рис.1. и рис.2.
Рис.1. Концептуальная схема предметной области (спрос и предложение).
Рис.2. Концептуальная схема предметной области (договор).
3. Представление данных о клиентах
Данные о клиентах в системе “Посредник” представлены в виде стандартных баз данных (database) языка Пролог. Поскольку в Прологе имеется довольно мощный механизм работы с такими базами данных, реализовать на нём программу типа системы “Посредник” намного проще и естественней, чем на алгоритмических языках (типа Pascal или C).
Общий вид записей в базах данных следующий:
поставщик(N,F,T,P,M,X,C,D)
покупатель(N,F,T,P,K,C,D)
где N - номер записи, F - фирма-поставщик, T – наименование товара, P – производитель товара, M – минимальная партия, X – имеющаяся в наличии партия, С – цена за единицу товара, D – срок поставки, K – нужное покупателю количество товара. N, M, X, K, D – целочисленные, F, T, P – строковые, С – действительная.
База данных по поставщикам записана в файле kurs1.dat, по покупателям – в kurs2.dat.
4. Сетевая модель представления знаний и её использование для получения справочной информации и формирования вариантов договора
Сетевая модель реализуется с помощью так называемых семантических сетей. В семантической сети имена некоторых объектов, процессов, действий, сущностей и их классов ассоциируются с узлами, а отношения между ними ассоциируются с дугами, соединяющими узлы. Сетевую модель можно представить в виде следующей конструкции: S=
, где I – множество информационных единиц, С1,С2,…,Сn – множество типов связей между информационными единицами, Г – отображение, задающее связи (из заданного множества типов связей) между информационными единицами, входящими в I.
Классифицирующие сети (использованные в данной курсовой), на ряду с функциональными, являются одним из классов однородных (у которых дуги только одного типа) сетей. Классифицирующие сети строятся на основе родовидового отношения sup, заданного на множестве классов объектов. Это отношение интерпретируется следующим образом: если Ki sup Kj, то в любой момент времени t каждый объект класса Ki является объектом класса Kj, т.е. Kj является подклассом Ki (или Ki является подклассом Kj). Конкретные объекты, как правило, связываются с классами низшего уровня иерархии отношением принадлежности isa. Запись ki isa K означает, что объект ki является элементом класса K.
Характеристики
Тип файла документ
Документы такого типа открываются такими программами, как Microsoft Office Word на компьютерах Windows, Apple Pages на компьютерах Mac, Open Office - бесплатная альтернатива на различных платформах, в том числе Linux. Наиболее простым и современным решением будут Google документы, так как открываются онлайн без скачивания прямо в браузере на любой платформе. Существуют российские качественные аналоги, например от Яндекса.
Будьте внимательны на мобильных устройствах, так как там используются упрощённый функционал даже в официальном приложении от Microsoft, поэтому для просмотра скачивайте PDF-версию. А если нужно редактировать файл, то используйте оригинальный файл.
Файлы такого типа обычно разбиты на страницы, а текст может быть форматированным (жирный, курсив, выбор шрифта, таблицы и т.п.), а также в него можно добавлять изображения. Формат идеально подходит для рефератов, докладов и РПЗ курсовых проектов, которые необходимо распечатать. Кстати перед печатью также сохраняйте файл в PDF, так как принтер может начудить со шрифтами.
















