34962 (659238)
Текст из файла
Содержание
Введение 2
1. Электронное правительство, как концепция осуществления государственного управления, присущая информационному обществу 4
2. Эффективность информационного диалога власти и граждан в РФ 11
2.1 Создание единой государственной системы управления и передачи данных (ЕГСУПД) 12
2.2. Информатизация регионов 14
2.3 Внедрение электронной системы государственных закупок на основе технологий электронно-цифровой подписи 15
2.4 Создание информационных систем для предоставления гарантированного пакета электронных услуг деловым кругам и населению 18
Заключение 19
Литература 20
Введение
В современном постиндустриальном обществе информация становится стратегическим ресурсом, а информационные технологии являются одним из инструментов повышения эффективности государственного и муниципального управления.
В настоящее время наиболее активно развиваются технологии управления бюджетной, налоговой системами, технологии государственных информационных порталов, реализующих взаимодействие граждан и органов управления через компьютерные сети, технологии накопления информации в единых государственных базах данных, технологии муниципальных информационных систем, информационных систем жилищно-коммунальной сферы (в направлении создания единых расчетно-кассовых центров), геоинформационных систем (в направлении создания земельных и городских кадастров), электронного документооборота.
Актуальность темы вызвана, прежде всего, стремительным развитием современных информационно-коммуникационных технологий и общим ростом информационного взаимодействия, основанного на электронном обмене информацией. Внедрение информационных технологий в сферы государственного и муниципального управления является задачей стратегической важности. Именно поэтому разработана, утверждена и выполняется федеральная целевая программа «Электронная Россия (2002-2010 годы)», одним из направлений которой является развитие системы подготовки специалистов по информационным компьютерным технологиям и квалифицированных пользователей. Она выполняет проекты административной реформы по решению проблем межведомственного взаимодействия при предоставлении государственных услуг и исполнению других функций государства, а также создания «одной точки входа» для получения информации о структуре и функциях органов власти и государственных учреждений. Способствует повышению информационной открытости органов государственной власти и местного самоуправления для общества, рост эффективности их взаимодействия с гражданами и повышение качества услуг, оказываемых ими гражданам и организациям. Реформирование государственного управления, посредством внедрения электронного правительства – это системная и долгосрочная задача, итогом которой должно стать вхождение России в глобальное информационное общество.
Цель работы— оценить эффективность информационного диалога власти и граждан в РФ, изучить внедрения электронного правительства в органы государственной власти и местного самоуправления и в общество в целом.
-
-
Электронное правительство, как концепция осуществления государственного управления, присущая информационному обществу
Специалисты отмечают следующие проблемы современного российского информационного общества:
- отсутствие ориентации создаваемых органами власти информационных ресурсов на массовое информационное обслуживание населения по вопросам, связанным с деятельностью этих органов;
- отсутствие законодательных механизмов регулирования правовых отношений в области государственных информационных ресурсов;
- отсутствие координации создания федеральными и региональными органами государственной власти информационных фондов и баз данных о юридических и физических лицах и правоотношениях между ними. Это отрицательно отражается на полноте и актуальности этих ресурсов и приводит к значительному дублированию работ по их созданию и ведению;
- недооценка экономической значимости созданных государственных информационных ресурсов. Следствием этого является неполнота, а нередко и полное отсутствие бухгалтерского учета этих ресурсов в организациях и на предприятиях. Полного реестра созданных и действующих в стране государственных информационных ресурсов пока нет.
Решение перечисленных проблем требует выработки общегосударственных, согласованных решений в области управления государственными информационными ресурсами на основе четко сформулированной государственной информационной политики.
Перечислим функции государства в области управления информационными ресурсами:
- создание первичных и производных информационных массивов и продуктов, необходимых для выполнения всего комплекса задач государственного управления и реализации конституционных прав граждан на доступ к информации;
- надежное хранение и защита информационных ресурсов;
- эффективное использование информационных ресурсов в деятельности органов власти и государственных учреждений;
- обеспечение свободного доступа граждан и организаций к информационным ресурсам в соответствии с Конституцией и действующим законодательством Российской Федерации.
В соответствии с общей структурой государственного управления, можно выделить следующие уровни управления государственными информационными ресурсами:
- федеральный уровень;
- региональный уровень (субъекты Российской Федерации);
- локальный уровень (организации и предприятия).
Рассмотрим общие вопросы оценки эффективности внедрения информационных технологий государственного и муниципального управления.
Эффективность функционирования системы государственного управления может быть определена по следующим направлениям:
- взаимодействие с гражданами и предприятиями;
- внутренняя работа учреждения;
- взаимодействия органов власти между собой.
Внедрение иформационно-коммуникационных технологий позволяет повысить эффективность взаимодействия граждан и организаций с органом государственной власти. Достоверная, оперативная, полная и актуальная информация о деятельности органов власти размещается на веб-сайте. Это позволяет существенно упростить гражданам процесс поиска требуемой информации, снизить затраты времени государственных служащих на разъяснения, а также уменьшить количество ошибок.
Кроме того, граждане и организации должны иметь возможности посредством Интернета делать запросы и получать справки, передавать в органы государственного управления предусмотренную законом отчетность. При этом отслеживается состояние запросов.
На основе ИКТ возможна реализация так называемого «принципа одного окна», который предполагает наличие одной точки входа для взаимодействия с органами власти всех уровней. (рисунок 1)
Рисунок 1 – Направления информатизации органов государственного управления РФ
Прямой экономический эффект от внедрения ИКТ связан:
- с высвобождением площадей, затрачиваемых ранее на хранение документов;
- с сокращением числа сотрудников при росте объема работ с документами;
- с сокращением времени выполнения бизнес-процессов органов государственного и муниципального управления (связанным, в частности, с экономией времени на операциях с документами).
Большое значение имеет и косвенный эффект от внедрения, включающий:
- улучшение качества принимаемых решений;
- повышение доверия граждан к власти;
- снижение косвенных общественных издержек на содержание органов власти.
Направления информатизации органов государственного управления РФ приведены на рисунке 1.
Системы информационного обеспечения органов государственной власти и управления можно разделить на следующие виды [2]:
- федеральные системы информационного обеспечения;
- системы информационного обеспечения, находящиеся в совместном ведении Российской Федерации, ее субъектов и местных органов;
- системы информационного обеспечения субъектов Российской Федерации;
- негосударственные системы, используемые в интересах предоставления информационных услуг органам государственной власти и управления.
На федеральном уровне они создаются по решению федеральных органов государственной власти и управления. Системы совместного ведения – по решению федеральных органов и органов власти и управления субъектов Российской Федерации, системы информационного обеспечения субъектов Российской Федерации – соответственно на основании решений органов власти и управления этих субъектов [2].
Направления информатизации государственного управления с точки зрения реализации ФЦП «Электронная Россия (2002-2010 годы)»
Рассмотрим актуальные направления информатизации государственного управления с точки зрения реализации ФЦП «Электронная Россия (2002-2010 годы)», а именно вопросы, реализации которых наиболее часто обсуждаются в литературе (рисунок 2):
Направления информатизации государственного управления с точки зрения реализации ФЦП «Электронная Россия»
- внедрение технологий «электронного правительства» (1);
- создание единой государственной системы управления и передачи данных (ЕГСУПД) (2);
- информатизация регионов (3);
- разработка автоматизированной системы «Государственный регистр населения» (АС ГРН) (4);
- внедрение электронной системы государственных закупок на основе технологий электронно-цифровой подписи (5);
- создание информационных систем для предоставления гарантированного пакета электронных услуг деловым кругам и населению (6).
1. Внедрение технологий «электронного правительства»
«Электронное правительство» – это новая система внутренних и внешних отношений государственных организаций на основе использования возможностей Интернета, информационных и телекоммуникационных технологий с целью оптимизации предоставляемых услуг, повышения уровня участия общества в вопросах государственного управления и совершенствования внутренних процессов [3].
Инфраструктурой электронного правительства являются интегрированные государственные информационные ресурсы в сочетании с развитой системой информационных служб, обеспечивающей гражданам регламентируемый доступ к этим ресурсам.
Реализация концепции электронного правительства предполагает решение следующих основных задач.
1. Создание официальных сайтов в Интернете и их наполнение актуальной официальной информацией. К обязательной информации относится (судя по содержанию подобных сайтов других стран) общая, справочная и контактная информация государственных учреждений, статистика, сообщения о событиях в стране, законы и нормативные акты, правительственные отчеты, содержимое государственных архивов.
2. Создание интерактивных служб, позволяющих упростить процедуры взаимодействия государства с гражданами, обеспечить максимально комфортные условия для обращения в государственные учреждения. Среди таких служб, развиваемых во многих странах, можно выделить составление и подачу налоговых деклараций, оплату счетов, подачу заявлений, электронные торговые площадки для проведения государственных закупок.
3. Создание эффективной системы обратной связи с гражданами. Это так называемые электронные почтовые ящики для обращений граждан, открытые и закрытые интернет-форумы, системы голосования и социологических опросов.
Для реализации концепции электронного правительства необходимо соблюдение ряда принципов:
- высокое качество информации, размещенной в Интернете, в сочетании с ее доступностью для любых категорий граждан; служащих;
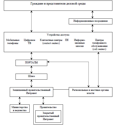
- тесное взаимодействие между органами государственного и муниципального управления, предпринимателями в сочетании с простотой его правил. Поэтому должны быть созданы общенациональные стандарты межведомственного взаимодействия и информационного обмена. Схема архитектуры «электронного правительства» приведена в соответствии с рисунком 3.
Технологии электронного правительства развивались от государственных «веб-витрин», реализующих, в большей или меньшей степени, чисто информирующие функции, до порталов, обеспечивающих более активное взаимодействие с гражданами и централизацию информационных ресурсов. Наиболее же современными являются так называемые «технологии одного окна» (Government Gateways).
2. Эффективность информационного диалога власти и граждан в РФ
Рассмотрим экономический эффект от создания государственных порталов [4]. (рисунок 3)
Рисунок 3 – Схема архитектуры «электронного правительства»
Сокращение затрат на бумагу и печать документов, экономия рабочих площадей (хранение электронных документов требует на порядок меньше места), снижение затрат на оплату телефонных переговоров и почтовых отправлений (документы могут быть размещены в Интернете или переданы по электронной почте).
Сокращение затрат времени на выполнение типовых операций, к которым относятся поиск информации, подготовка справок, отчетов, подготовка решений, телефонные переговоры, прием посетителей, исправление ошибок и разбор конфликтных ситуаций (для служащих, связанных с приемом граждан, может достигать 75 % рабочего времени).
Характеристики
Тип файла документ
Документы такого типа открываются такими программами, как Microsoft Office Word на компьютерах Windows, Apple Pages на компьютерах Mac, Open Office - бесплатная альтернатива на различных платформах, в том числе Linux. Наиболее простым и современным решением будут Google документы, так как открываются онлайн без скачивания прямо в браузере на любой платформе. Существуют российские качественные аналоги, например от Яндекса.
Будьте внимательны на мобильных устройствах, так как там используются упрощённый функционал даже в официальном приложении от Microsoft, поэтому для просмотра скачивайте PDF-версию. А если нужно редактировать файл, то используйте оригинальный файл.
Файлы такого типа обычно разбиты на страницы, а текст может быть форматированным (жирный, курсив, выбор шрифта, таблицы и т.п.), а также в него можно добавлять изображения. Формат идеально подходит для рефератов, докладов и РПЗ курсовых проектов, которые необходимо распечатать. Кстати перед печатью также сохраняйте файл в PDF, так как принтер может начудить со шрифтами.
















