5228 (643567)
Текст из файла
Содержание
Введение
1. Общая характеристика, классификация чрезвычайных ситуаций, их воздействие на окружающую среду
2. Экологический ущерб, наносимый окружающей среде при ЧС
4. Управление силами Гражданской защиты по снижению экологических ущербов в процессе ликвидации последствий ЧС
Заключение
Библиографический список литературы
Введение
В РФ действует много крупных производств, потенциально опасных для населения и окружающей среды, а уровень технологий, контроля и дисциплины на них в результате стремительного падения производства снизился до критической черты. Экономический кризис только усугубил ситуацию, а к проблеме безопасности присоединились экологические.
Хозяйственная деятельность человека приводит к нарушению экологического равновесия, возникновению аномальных природных и техногенных ситуаций: стихийных бедствий, катастроф и аварий с многочисленными человеческими жертвами, огромными материальными потерями и нарушениями условий нормальной жизнедеятельности.
Все большую остроту приобретает экологический аспект техногенных чрезвычайных ситуаций. Многолетние усилия по оздоровлению экологической обстановки в каком-либо регионе сводятся на нет периодическими авариями на производствах или на магистральных трубопроводах. Подобные ситуации в некоторых регионах приобрели катастрофические масштабы. Предупреждение и ликвидация последствий чрезвычайных ситуаций (ЧС) — одна из актуальных проблем современности. Умелые действия по спасению людей, оказанию им необходимой помощи, проведению аварийно-спасательных работ в очагах поражений позволяют сократить число погибших, сохранить здоровье пострадавших, уменьшить материальные потери, снизить экологический ущерб окружающей природной среде. Чтобы оценить величину средств, требуемых для предупреждения и ликвидации последствий чрезвычайных ситуаций, необходимо уметь предсказывать величину ущерба на предстоящий период. Зная прогнозную величину ущерба, можно спланировать в бюджетах различных уровней необходимый запас материальных средств, требующихся для предупреждения и ликвидации как причин, так и последствий чрезвычайных ситуаций.
1. Общая характеристика, классификация чрезвычайных ситуаций, их воздействие на окружающую среду
Чрезвычайными ситуациями (ЧС) называют обстоятельства, возникающие в результате природных стихийных бедствий, аварий и катастроф техногенного, экологического происхождения, военного, социального и политического характера, вызывающие резкое отклонение от нормы жизнедеятельности людей, экономики, социальной сферы или природной среды.
Элементами чрезвычайной ситуации являются:
- наличие угрозы (реальной, потенциальной, неизбежной, чрезвычайной);
- последствия (необратимые, существенные, устойчивые, отрицательные);
- необходимость принятия дополнительных мер для ликвидации, предотвращения, смягчения последствий.
Ситуация признается чрезвычайной, когда она приобретает новые черты и тенденции, характеризуется кризисностью положения.
Постановлением Правительства Российской Федерации от 21.05.2007 N 304 «О классификации чрезвычайных ситуаций природного и техногенного характера» 1 устанавливается следующая классификация чрезвычайных ситуаций.
Классификация предусматривает в зависимости от территории распространения, количества людей, погибших или получивших ущерб здоровью либо размера ущерба чрезвычайные ситуации:
- локального характера (не выходящая за пределы территории объекта, при этом количество пострадавших не более 10 человек или размер ущерба не более 100 тыс. руб.);
- муниципального характера (не выходит за пределы территории одного поселения или внутригородской территории города федерального значения, при этом количество пострадавших - не более 50 человек либо размер ущерба составляет не более 5 млн. руб.);
- межмуниципального характера (затрагивает территорию двух и более поселений, внутригородских территорий города федерального значения или межселенную территорию, при этом количество пострадавших либо ущерба аналогичен критериям предшествующей ситуации);
- регионального характера (не выходит за пределы территории одного субъекта РФ, количество пострадавших составляет свыше 50 человек, но не более 500 человек либо размер ущерба составляет свыше 5 млн. руб., но не более 500 млн. руб.;
- межрегионального характера (затрагивает территорию двух и более субъектов РФ, количество пострадавших либо размер ущерба аналогичен региональной);
- федерального характера (количество пострадавших свыше 500 человек либо размер ущерба свыше 500 млн. руб.).
Анализ причин и хода развития ЧС различного характера выявил их общую черту — стадийность. ЧС любого типа в своем развитии проходят четыре типовые стадии (фазы).
-
Первая – стадия накопления отклонений от нормального состояния или процесса. Иными словами, это стадия зарождения ЧС, которая может длиться сутки, месяцы, иногда – годы и десятилетия.
-
Вторая – инициирование чрезвычайного события, лежащего в основе ЧС.
-
Третья – процесс чрезвычайного события, во время которого происходит высвобождение факторов риска (энергии или вещества), оказывающих неблагоприятное воздействие на население, объекты и природную среду.
-
Четвертая – стадия затухания (действие остаточных факторов и сложившихся чрезвычайных условий), которая хронологически охватывает период от перекрытия (ограничения) источника опасности – локализации чрезвычайной ситуации, до полной ликвидации ее прямых и косвенных последствий, включая всю цепочку вторичных, третичных и т.д. последствий. Эта фаза при некоторых ЧС может по времени начинаться еще до завершения третьей фазы. Продолжительность этой стадии может составлять годы, а то и десятилетия.
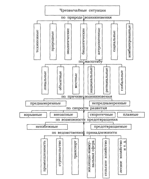
Классификация чрезвычайных ситуаций представлена на рис.12.
Рис.1. Классификация чрезвычайных ситуаций
Аварии и катастрофы в РФ нередко являются следствием ведомственно-технократической стратегии, приводящей к сооружению объектов с заведомо отсталой технологией, и экономии средств на обеспечение необходимой безопасности. Довольно часто такая стратегия предопределяет строительство предприятий в местах, уязвимых в социально-экономическом отношении (например, близость населенных пунктов, особая хрупкость экосистем).
Чрезвычайные ситуации, как правило, определяются как неожиданное наступление событий, имеющих затяжные и тяжелые последствия. Несмотря на свое неожиданное проявление, многие чрезвычайные ситуации долгое время сказываются на жизни той или иной страны или региона.
Самым важным является то, что чрезвычайные ситуации сопряжены с явлениями, действиями или совокупными обстоятельствами, которые имеют трагические последствия для локальных, региональных и глобальных экологических условий. Они могут иметь экологический характер по своему происхождению, но могут быть также и результатом военных действий, недостаточного развития, неправильной политики, неверных выборов путей развития или недостатков административного характера.
Чрезвычайные ситуации затрагивают окружающую среду, когда они имеют прямое или косвенное воздействие на экологию и населенные пункты, которое проявляется в значительно более широких масштабах в сравнении с немедленными мерами реагирования гуманитарного характера. Изменение экологических условий может провоцировать чрезвычайные ситуации из-за одновременного увеличения давления на окружающую среду.
Предотвращение чрезвычайных ситуаций и смягчение последствий бедствий являются главными компонентами в глобальных усилиях по обеспечению безопасности окружающей среды.
Некоторые отрицательные экологические последствия ЧС проявляют себя не сразу, а спустя месяцы и годы после самой чрезвычайной ситуации. Поэтому важно заранее предусмотреть их возможность, с тем, чтобы принять меры по нормализации экологической обстановки3.
2. Экологический ущерб, наносимый окружающей среде при ЧС
Угроза экологической безопасности выражает повышенную вероятность гибели отдельных природных объектов, существенного загрязнения, отравления или заражения окружающей среды, масштабы которых определяются исходя из размеров поражения окружающей среды, его устойчивости, возможности устранения, воздействия на жизнь и здоровье населения4.
Внезапное возникновение чрезвычайной ситуации (ЧC) представляет наиболее опасный вариант реализации потенциальной угрозы в связи с недостатком времени на всестороннее изучение этой угрозы и выбора оптимального решения по ее устранению. При этом последствия реализации потенциальной опасности могут многократно превышать реальную опасность.
Так, реальная экологическая (в том числе и радиационная) опасность АЭС намного меньше, чем тепловой электростанции, но потенциальная опасность, как показала Чернобыльская катастрофа, несравнимо больше. По оценкам специалистов, суммарный ущерб от аварии на Чернобыльской АЭС превысил стоимость электроэнергии, полученной от всех АЭС за все время их эксплуатации.
Более всего наносят экологический ущерб окружающей среде техногенные чрезвычайные ситуации, связанные с производственной деятельностью человека и экологические чрезвычайные ситуации.
Техногенная чрезвычайная ситуация - состояние, при котором в результате возникновения источника техногенной чрезвычайной ситуации на объекте, определенной территории или акватории нарушаются нормальные условия жизни и деятельности людей, возникает угроза их жизни и здоровью, наносится ущерб имуществу населения, народному хозяйству и окружающей природной среде.
ЧС техногенного характера разнообразны как по причинам их возникновения, так и по масштабам. По характеру явлений их можно подразделить на 6 групп (рис.2) .
Рис.2. Чрезвычайные ситуации техногенного характера
Наибольший вред среде наносят экологические загрязнения: физические и химические. Они вызывают деградацию природных систем и ресурсов, ухудшают качество среды обитания. В результате обществу наносится большой социальный и экономический ущерб. Истощение природных ресурсов также наносит ущерб экономике.
Механическое загрязнение – это засорение среды агентами, оказывающими, главным образом, неблагоприятное механическое воздействие. Это различные виды отходов, прежде всего твердые, которые разделяют на бытовые, сельскохозяйственные, строительные, промышленные.
Загрязнение атмосферы
Различают естественные и искусственные источники загрязнения атмосферы. И те, и другие могут вызвать ЧС.
Естественные источники загрязнения: пыльные бури, лесные пожары, вулканы и др. Искусственные источники загрязнения: объекты энергетики, промышленность, транспорт, сельское хозяйство, объекты коммунального хозяйства, авиация. Загрязнение атмосферы неравномерное и определяется не только местонахождением источников загрязнения, но и особенностями строения атмосферы.
Загрязнение гидросферы
Для человечества загрязнение гидросферы представляет особую опасность. В мировом масштабе в гидросферу сбрасывается ежегодно около 60 миллиардов тонн промышленных и бытовых стоков, около 10 миллионов тонн нефти и нефтепродуктов, много других вредных веществ.
Загрязнения окружающей среды могут происходить при авариях на промышленных предприятиях с выбросом радиоактивных, химически опасных и биологически опасных веществ в зоне поражения - территории или акватории, в пределах которой распространены или куда привнесены опасные химические и биологические вещества в количествах, создающих опасность для людей, сельскохозяйственных животных и растений в течение определенного времени.
К авариям с выбросом или угрозой выброса радиоактивных веществ относятся аварии, происходящие на атомных станциях, ядерных установках исследовательских центров, атомных судах и при падении летательных аппаратов с ядерными энергетическими установками на борту, а также на предприятиях ядерно-оружейного комплекса. В результате таких аварий может возникнуть сильное радиоактивное загрязнение местности или акватории. При определенных концентрациях загрязнения местности проживание на ней становится опасным для жизни.
Радиоактивное загрязнение окружающей среды имеет место, если содержание радиоактивности в почве, воде или воздухе превышает предельно допустимые концентрации. Оно квалифицируется как чрезвычайная ситуация с последующими действиями соответствующих служб по защите населения и проведением мероприятий по дезактивации местности и объектов на ней.
Аварии с выбросом (угрозой выброса) химически опасных веществ случаются на химических объектах страны, на базах и складах временного хранения боевых химических отравляющих веществ (БХОВ) и вызывают химическое загрязнение окружающей среды за пределами их санитарно-защитных зон, поражение персонала и населения.
Характеристики
Тип файла документ
Документы такого типа открываются такими программами, как Microsoft Office Word на компьютерах Windows, Apple Pages на компьютерах Mac, Open Office - бесплатная альтернатива на различных платформах, в том числе Linux. Наиболее простым и современным решением будут Google документы, так как открываются онлайн без скачивания прямо в браузере на любой платформе. Существуют российские качественные аналоги, например от Яндекса.
Будьте внимательны на мобильных устройствах, так как там используются упрощённый функционал даже в официальном приложении от Microsoft, поэтому для просмотра скачивайте PDF-версию. А если нужно редактировать файл, то используйте оригинальный файл.
Файлы такого типа обычно разбиты на страницы, а текст может быть форматированным (жирный, курсив, выбор шрифта, таблицы и т.п.), а также в него можно добавлять изображения. Формат идеально подходит для рефератов, докладов и РПЗ курсовых проектов, которые необходимо распечатать. Кстати перед печатью также сохраняйте файл в PDF, так как принтер может начудить со шрифтами.
















