179958 (633710), страница 2
Текст из файла (страница 2)
ТП=сумм Q*Ц=300*2,5 =750млн грн. fo=ТП/ОФ=750/200= 3.8 грн/грн.
Какова сумма амортизационных отчислений включена в себестоимость единицы продукции если средне годовая стоимость основных фондов 450 млн грн годовой объем производства 1,2 млн тон норма амортизации на участке 12% годовых.
ОФср = 450 млн. грн.
Q=1.2 млн. тон
На=12%
аср?
Аг= ОФср*На/100% (грн) =450*12/100
аср=Аг/Q (грн/нат ед) =
Задача 1.
Годовой объем производства 2 млн тон. Оптовая цена продажи 2100 гр/тон среднегодовая стоимость основных фондов 400 млн грн. Рассчитать фондоотдачу по двум показателям: по товарной продукции и по прибыли. Полная себестоимость 1800 грн/тон
С=1800грн/т; Q= 2млн. т Ц=2100 грн/т ОФср 400 млн грн
Foтп=ТП/ОФ, ТП=Q*Ц=42*10^8 грн. foтп= (42/4) =10,5 грн/грн
foп= Пгод/ОФ, Пед продук=2100-1800=300. Пгод=Q*Пед=2млн*300.
Сколько было реализовано продукции если ее оптовая цена 1270 грн/т. Полная себистоимсть 1050 грн/т. Среднегодовая стоимость объектов ОФср 150 млн грн. А фондоотдача по прибыли foп= 1,3 грн/грн
Пгод=1.3 * 150=195 млн грн. Пед=1270-1050=220 грн/т, Q=Пгод/Пед= 0,886 тыс. тон
Задача 2.
Рассчитать как изменятся затраты на производство одной тонны проката если за счет модернизации оборудования стана годовой объем производства увеличен с 200 до 220 тыс. тон а базовые удельные амортизационные отчисления составляли 7 грн/т при стоимости вводимого оборудования 1,8 млн/грн.
Дано: аср=Аг1/Q1
ΔОФ=1,8 млн грн
Δаср=аср1-аср0
а0=7 грн/тАг1=ОФср1*На/100%
Q0=200 тыс. тонОФср1=ОФср0+ΔОФ
Q1=220 тыс тонаср0=Аг0/Q0, =>Аго=асро*Qо
Δаср-? Аго=ОФсро*На/100%=> ОФсро=Аго*100%/На
ОФсро=асроQо*100%=7*200*10^3*100%/24%=5,83 млн грн
ОФср1=5,83+1,8
Аг1=181999 грн, аср1
По приведенным данным работы двух предприятий определить то предприятие, на котором основные фонды используются лучше.
Объем товарной продукции в тоннах
| 800 | 1500 | Q |
| 20 | 60 | оптовая цена единицы |
| 100 | 400 | чел r |
| 10 | 15 | fв тыс грн на чел |
ОФср =1 млн; ОФср=6млн
ОФср=fв*r
fo=ТП/ОФ, ТП=Q/оптовая цена единицы
3. Оборотные средства
Амортизация - оценка износа стоимостная.
Оборотные средства это денежные средства авансированные в оборотные производственные фонды и в фонды обращения, для обеспечения непрерывности процесса производства. По своему экономическому содержанию оборотные средства потребляются производством постоянно не прерывно. Хотя каждая конкретная отдельная партия потребляется за один производственный цикл. Производственный цикл Деньги - товар - производство - товар - деньги. В процессе кругооборота одна часть оборотных средств входят в него в виде производственных запасов сырье материалы, выходит в виде готовой продукции третья часть приобретает денежную форму в процессе реализации продукции. Находясь в постоянном обороте оборонные средств проходят стадию:
1) деньги товар,
2) из сырья производим товар,
3) Процесс реализации:
а) подготовка,
б) процесс производства,
в) реализация товара.
Оборот считается законченным при поступлении денег за продукции на расчетный счет.
Р
Прибыль
исунок 1. Кругооборот оборотных средств на предприятииСледует отметить что оборотные средства предприятия всегда находятся одновременно во всех трех стадиях оборота.
Представим классификацию оборотных средств схематично.
Рисунок 2. Классификация оборотных средств
Оборотные фонды - производственные запасы и средства.
В зависимости от места в кругообороте оборотные средства различают в сфере производства, и в сфере реализации. Сами оборотные фонды состоят из: производственных запасов, и средств в производстве. Расходы будущих периодов это спец затраты производимые в данный момент с отсроченным сроком получения результата от их использования.
Фондообращение - часть оборотных средств обслуживающих сферу реализации продукции.
Дебиторская задолженность это сума долгов партнеров предприятия - неоплаченная во время продукция, не выплаченная пеня. А также задолженность бюджета.
По источникам образования основные средства могут быть:
1. Заёмные,
2. собственные денежные средства,
3. Привлеченные (деньги акционеров)
В зависимости от характера учета и планирования:
1) нормированные,
2) ненормированные
Нормирование ОС осуществляется по элементам:
производственные запасы
средства производства
готовая продукция.
Нормирование оборотных средств заключается в установлении величины создаваемых запасов в натуральном выражении, норм запаса в днях, и нормативов оборотных средств в денежном выражении.
Форма взаимосвязи:
Норматив оборотных средств = однодневный расход оборотных средств* норму запаса
Показатели эффективности использовании оборотных средств:
коэффициент оборачиваемости (скорость оборота) показывает сколько оборотов в течении года совершили оборотные средства предприятия
Ко=РП/ОСср (грн/грн; об/год) (3.1)
при наличии абсолютных исходных данных и результат получается в форме абсолютной величины, если же имеется исходные данные в форме изменений показателей РП ОСср, то результат получается в форме относительных изменений.
Iко=Iрп/Iосср
Предприятие должно стремится к увеличению оборотов.
Коэффициент закрепления:
Величина обратная коэффициенту отдачи:
Кз=1/Ко=ОСср/РП (грн/грн) (3.2)
Длительность одного оборота: период разделить на Ко, показывает за сколько суток оборотные средства совершают один оборот.
t= ДП/Ко=ДП*ОСср/Рп (дней)
ДП - длительность периода (3.3)
I=Iдп*Iосср /Iрп, Iдп=ДП1/ДП0=1
Данный показатель является статистическим, поэтому длительность периода принимается месяц-30 дней, квартал - 90, пол года - 180, год - 360 дней.
Экономическое значение оборачиваемость оборотных средств заключается в том что предприятие может произвести и реализовать с меньшими оборотными средствами тот продукции при ускорении оборачиваемости т.е. сокращения длительности одного оборота.
Высвобождением оборотных средств называется снижение потребности в оборотных средствах обусловленные ускорением их оборачиваемости которое обеспечивает: сохранение либо повышение прежнего уровня реализации продукции. В зависимости от исходных данных высвобождение оборотных средств может рассчитываться:
Абсолютное высвобождение оборотных средств:
ΔОСср=ОСср1-ОСср0 (грн) (3.4)
Относительное высвобождение оборотных средств:
ΔОСср=РП1/ДП (t1-t0) (грн) (3.5)
Снижение расходов оборонных средств на единицу выпускаемой продукции является основной предпосылкой уменьшения производственных запасов материальных ресурсов.
Наличие производственных запасов определяется по формуле.
Запас материального ресурса итого
Змі=q*Ki*Ні*Ці (грн) (3.6)
Где q - суточное производство продукции для изготовления которой используется і-тый ресурс (нат. ед) Ki норма расхода ресурса на ед. продукции, Ні норма запаса итого ресурса. Ці - цена ед. итого ресурса.
Обобщающим показателем характеризующим величину затрат материальных ресурсов на производство ед. продукции является материалоёмкость - отношение материальных затрат к объему товарной продукции. материалоёмкость: дифферинцируется по составляющим. Также для оценки экономичности расхода материала используется применяется коэффициент использования материалов.
Величина обратная материалоемкости.
Длительность оборота оборотных средств сократилась на 1 день, при этом высвободилось 40000 грн. оборотных средств. На какую сумму было реализована продукция за отчетный период.
Δt=t1-t0=-1
ΔOC=40000 грн
ДП= 360 (дней) Год, если не указано
РП-?
ΔОСср=РП1/ДП (t1-t0) (грн) РП1=ΔОС*ДП/ (t1-t0) - 40000*360/-1
Сколько потребовалось оборотных средств для производства и реализации продукции если, скорость оборотов 6 оборотов/г. А однодневная реализация продукции составляла 30 тыс/грн
Дано:
Ко= 6 об/год
РПдень=30000 грн/день
ОСср-?
Ко=РП/ОС, ОСср=РП/Ко=30000*360/6=1,8 млн грн.
Однодневная реализация продукции составила, за отчетный год 70000 грн.
Длительность одного оборота ОС 60 дней. Какова была сумма оборотных средств на предприятии в прошлом году.
РП=70000грн/день
t=60 дней
ОС-?
t=ДП*ОСср/РП
ОСср=РП* t/ДП, ОСср=70000*60*360/360
ЧПП реализовало продукции на 9 млн грн среднегодовая сумма потребностей в ОСср составляла 1,5 млн грн. В планируемом году предполагается реализовать продукции на 10% больше при росте коэффициента оборачиваемости на 15%. Определить потребность в оборотных средствах в планируемом году и сумму высвобожденных оборотных средств.
РП0=9000000 грн
ОСср0=1500000 грн
РП1=1.1*1.5 млн грн
Ко1=1,15*Ко0
ОСср1-?
ΔОС-?
Ко=РП/ОСср, ОСср=РП/Ко; Коо=9/1.5=6 об. /год
Ко1=Ко0*1.15=6,99 об/год
ОСср1=РП1/Ко1=1.1*1500000/6.99=1.434 млн грн
ΔОСср=ОСср1-ОСср0=1.434-1.5=-0,066млн грн.
В планируемом году потребность в ОСср снижается на 66000 грн.
Определить эффективность ускорения оборачиваемости оборотных средств на предприятии если по плану объем реализации продукции составлял 7 млн гривен а среднегодовая сумма оборотных средств 900 тыс. грн. Фактически же при тех же оборотных средствах за счет ускорения их оборачиваемости было реализовано продукции на 7,4 млн. грн.
Дано:
РП0= 7 млн грн
ОСср=900000
РП1=7,4 млн грн.
Δ t-?
t0 =ДП*ОСср/РП=360*900000/7000000=46,3 дней
t1=360*900000/7400000=43.8 дней
Δ t=43.8-46.3=2.5
В результате ускорения оборачиваемости ОСср длительность одного оборота сократилась на 2,5 дня.
За год участок реализовал продукции на 720 тыс. грн. в прошедшем году время оборота составляло 60 дней. На будущий год запланировано его уменьшить до 57 дней определить сколько высвободится ОСср у предприятия в результате сокращения времени оборота ОСср.
РП=720000 грн
t0=60
t1=57
ΔОСср-?
ΔОС=РП/ДП* (t1 - t0) ΔОС=720000* (-3) /360=-6000 грн
4. Персонал
Это товар. Существует отдельные материальные не материальные учетом занимается бухгалтерия, отдел кадров занимается персоналом. Слаженный коллектив дает хороший результат. По техническому уровню рассчитывает количество и состав персонала. Технологи, операторы по уровням образования. Отдел кадров регулирует состав персонала. Критерии учета рабочей силы
Себестоимость валовые расходы цена
Понятие себестоимости и классификация затрат.
Калькуляция себестоимости единицы продукции
Методика пересчета себестоимости при изменении объема производства
Обоснование цен на промышленную продукцию в процессе хозяйственной деятельности предприятие осуществляет материально денежные затраты на непосредственно основную деятельность, инвестиционную и на социальные нужды.
Производственные затраты это потребленные в процессе производства средства производства которые воплощают в себе прошлый труд (полуфабрикат, амортизация) оплату труда, операционные затраты, затраты связанные с управлением предприятием и реализацией продукции.
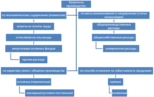
Под затратами понимаю все ресурсы потребленные в процессе производства. А под расходами понимаю потребляемые ресурсы на прямую не связанные с производством. В связи с многообразием издержек производства из принято группировать по различным признакам в качественно однородные структуры рис. 4.1.
Рисунок 4.1 Классификация затрат на производство
По экономическим элементам основывается на признаки экономического содержания того или иного расхода, выясняет под влиянием каких факторов сформировался данный уровень расходов, в какой мере фактор влиял на общую себестоимость
По статьям калькуляции затраты группируются в зависимости от места и цели их возникновения, связаны с производством конкретных видов продукции, и специфичным для каждой отрасли
По характеру связи с объемом производства: основные расходы - связанны с процессом производства. Их общая величина связана с объемом производимой продукции и примерно пропорциональна ему. Это условно переменные расходы (заготовка, топливо, сырё); Накладные расходы связанны с процессом организации управления и обслуживания производства. С объемом производства связанны мало изменяются не пропорционально и называются (Условно постоянными). Амортизация. Однако они могут изменятся в результате каких либо управленческих решений.
Деление на условно постоянные и условно переменные расходы это функция времени.
Не все виды издержек могут быть прямо отнесены на конкретные виды продукции. Многие из них должны быть сначала определены в целом и только потом распределены между изделиями. Косвенные затраты связанны с производством нескольких видов изделий и распределяются между ними с помощью специальных (косвенных методов) Например пропорционально количеству производимой продукции либо фонду оплаты труда. Пропорционально фонду оплаты труда.
На предприятии для учета всех перечисленных затрат рассчитывается себестоимость продукции. Себестоимость - совокупность затрат на подготовку освоение и производство продукции затрат связанных с изучением рынков сбыта, и реализацией продукции.
С=М+А+ОТтруда+Р
Калькуляция - представленный в табличной форме расчет издержек производства в денежном выражении и затрат на сбыт по каждой единице конкретного вида продукции либо партии продукции. Групповые затраты которые отражают совокупные расходы по элементам затрат и включают все затраты на потребляемый материал. Расходы по переделу комплексные статьи затрат на производство продукции в рамках данного цеха. Общезаводские расходы - комплексная статья затрат в которой отражаются совокупные расходы предприятия а производство продукции за вычетом затрат отраженных выше (цеховых затрат). Коммерческие расходы включают затраты на реализацию продукции.
5. Методика пересчета себестоимости при изменении объема производства
Затраты на производство делятся на постоянные и переменные. Постоянные расходы являются функций времени, а не объема выпускаемой продукции. Их общая сумма не зависит от количества изготавливаемой продукции. при значительных каких либо организационных решения на предприятии скачкообразно изменяя свою величину после чего вновь остаются неизменными. К ним относятся: амортизация (100%), электроэнергия на общехозяйственные нужды (освещение некоторый процент от общего употребления электроэнергии, аренда, заработная плата повременщиков, и административного персонала. Определяются общие суммы за период и на единицу продукции их приходится тем меньше чем больше произведено единиц продукции.
Переменные расходы - расходы общая сумма которых изменяется прямо пропорционально изменению объема производства, а на единицу продукции, при прочих равных условиях. Условно переменные расходы, расходы на заготовку (100%), электроэнергия затраченная на производство, заработная плата сдельщиков, энергоресурсы, определяется за период для каждой единицы продукции на объем произведенной продукции Q.
















