123560 (631325), страница 14
Текст из файла (страница 14)
В состав ИСО входят 120 стран своими национальными организациями по стандартизации. Россию представляет Госстандарт РФ в качестве комитета — члена ИСО. Всего в составе ИСО более 80 комитетов-членов. В ИСО предусмотрены члены-корреспонденты (их 22), которыми являются организации по стандартизации развивающихся государств, и члены-абоненты для развивающихся стран. Комитеты-члены имеют право принимать участие во всех структурах управления ИСО и голосовать по проектам стандартов. Члены-корреспонденты не ведут активной работы в ИСО, но имеют право на получение информации о разрабатываемых стандартах. Члены-абоненты уплачивают льготные взносы, имеют возможность быть в курсе международной стандартизации.
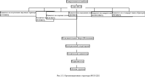
Организационная структура ИСО представлена на рис. 1.5. Высшим органом управления является Генеральная ассамблея. В период между сессиями Генеральной ассамблеи работой организации руководит Совет ИСО, в который входят представители национальных организаций по стандартизации.
Совету ИСО подчиняются семь комитетов: СТАКО, ПЛАКО, КАСКО, ДЕФКО, КОПОЛКО и РЕМКО.
СТАКО оказывает методическую и информационную помощь Совету ИСО по принципам и методике разработки международных стандартов.
О
н проводит изучение основополагающих принципов стандартизации и подготовку рекомендаций по достижению оптимальных результатов в данной области. СТАКО занимается также терминологией и организацией семинаров по применению международных стандартов для развития торговли. ПЛАКО подготавливает предложения по планированию работы ИСО, организации и координации технических сторон работы.
КАСКО занимается вопросами подтверждения соответствия продукции, услуг, процессов и систем качества требованиям стандартов, компетентности испытательных лабораторий и органов по сертификации. Важная область работы КАСКО — содействие взаимному признанию и принятию национальных и региональных систем сертификации, а также использованию международных стандартов в области испытаний и подтверждения соответствия.
ДЕВКО изучает запросы развивающихся стран в области стандартизации и разрабатывает рекомендации по содействию этим странам в данной области.
КОПОЛКО изучает вопросы обеспечения интересов потребителей и возможности содействия этому через стандартизацию, а также доведения до них необходимой информации о международных стандартах. Большую роль в этом играют издаваемые им руководства: "Сравнительные испытания потребительских товаров", "Информация о товарах для потребителей", "Разработка стандартных методов измерения эксплуатационных характеристик потребительских товаров" и др.
РЕМКО занимается разработкой руководств по вопросам, касающимся стандартных образцов (эталонов). Кроме того, РЕМКО является координатором деятельности ИСО по стандартным образцам с международными метрологическими организациями, в частности, с МОЗМ — Международной организацией законодательной метрологии.
Проекты международных стандартов разрабатываются в технических комитетах. Технические комитеты (ТК) подразделяются на общетехнические и комитеты, работающие в конкретных областях техники. В рамках ТК работают подкомитеты (ПК) и рабочие группы (РГ). По данным 1996 г. в ИСО работает 185 ТК, 636 ПК, 1975 РГ и 36 целевых групп. За Россией закреплено 10 ТК, 31 ПК и 10 РГ. Она является активным членом (статус Р) в 145 ТК и наблюдателем (статус О) в 16 ТК.
Значительными достижениями ИСО являются: разработка международной системы единиц измерения; принятие метрической системы резьбы; принятие системы стандартных размеров и конструкций контейнеров для перевозки грузов всеми видами транспорта. Очень актуальна в настоящее время работа ТК 176 “Системы обеспечения качества”, К ним относятся стандарты серии ИСО 9000.
Международные стандарты ИСО не являются обязательными, т. е. каждая страна вправе применять их целиком, частично или вообще не применять. Однако станы, стремящиеся поддерживать конкурентоспособность своей продукции на мировом рынке, вынуждены применять эти стандарты. Поэтому некоторые страны стремятся не создавать свои национальные стандарты на объекты стандартизации, на которые действуют соответствующие международные стандарты.
1.7.2. Международная электротехническая комиссия (МЭК)
В 1881 г. состоялся первый Международный конгресс по электричеству, а в 1904 г. правительственными делегациями конгресса было решено создать специальную организацию по стандартизации в этой области. Как Международная электротехническая комиссия она начала работать в 1906 г.
Советский Союз являлся членом МЭК с 1922 г. Россия стала правопреемником СССР и представлена в МЭК Госстандартом РФ. Российская сторона принимает участие более чем в 190 технических комитетах и подкомитетах. Штаб-квартира находится в Женеве, рабочие языки – английский, французский, русский.
Основными объектами стандартизации являются: материалы для электротехнической промышленности (жидкие, твердые, газообразные диэлектрики, медь, алюминий, их сплавы, магнитные материалы); электротехническое оборудование производственного назначения (сварочные аппараты, двигатели, светотехническое оборудование, реле, низковольтные аппараты, кабель и др.); электроэнергетическое оборудование (паровые и гидравлические турбины, линии электропередач, генераторы, трансформаторы); изделия электронной промышленности (интегральные схемы, микропроцессоры, печатные платы и т.д.); электронное оборудование бытового и производственного назначения; электроинструменты; оборудование для спутников связи; терминология.
Организационная структура МЭК представлена на рис. 1.6. Высшим руководящим органом МЭК является Совет. Основным координационным органом является Комитет действий, в подчинении которого работают комитеты по направления и консультативные группы: АКОС - консультативный комитет по вопросам электробезопасности электробытовых приборов, радиоэлектронной аппаратуры, высоковольтного оборудования и др.; АСЕТ - консультативный комитет по вопросам электроники и связи занимается, так же, как и АКОС, вопросами электробезопасности; КГЭМС – координационная группа по электромагнитной совместимости; КГИТ - координационная группа по технике информации; рабочая групп по координации размеров.
Рис. 1.6. Организационная структура МЭК ]
Группы могут быть постоянно действующими или создаваться по необходимости.
Структура технических органов МЭК, непосредственно разрабаты-вающих международные стандарты, аналогична структуре ИСО: это тех-нические комитеты (ТК), подкомитеты (ПК) и рабочие группы (РГ).
МЭК сотрудничает с ИСО, совместно разрабатывая руководства ИСО/МЭК и директивы ИСО/МЭК по актуальным вопросам стандартизации, сертификации, аккредитации испытательных лабораторий и методическим аспектам.
Самостоятельный статус в МЭК имеет Международный специальный комитет по радиопомехам (СИСПР), так как является совместным комитетом участвующих в нем заинтересованных международных организаций (создан в 1934 г.).
Стандартизация измерения радиопомех, излучаемых от электрической и электронной аппаратуры, имеет большое значение в связи с тем, что почти во всех развитых странах на уровне законодательств регламентируются допустимые уровни радиопомех и методы их измерения. Поэтому любая аппаратура, которая может излучать радиопомехи, до пуска в эксплуатацию подвергается обязательным испытаниям на соответствие международным стандартам СИСПР.
Так как СИСПР является комитетом МЭК, то в его работе принимают участие все национальные комитеты, а также ряд заинтересованных международных организаций. В качестве наблюдателей в работе СИСПР принимают участие Международный консультативный комитет по радиосвязи и Международная организация гражданской авиации. Высшим органом СИСПР является Пленарная ассамблея, собираемая раз в 3 года.
1.7.3. Международные организации, участвующие в работах по стандартизации, метрологии и сертификации
Европейская экономическая комиссия ООН (ЕЭК ООН) – орган Экономического и социального совета ООН (ЭКОСОС), создана в 1947 г.
Высшим органом ЕЭК является пленарная сессия, созываемая ежегодно, как правило, на уровне заместителей министров. Исполнительный орган ЕЭК—секретариат. В нем действуют отделы общих экономических исследований, прогнозирования, торговли и технологии, энергетики, промышленности, транспорта, окружающей среды и жилищного стро-ительства, статистики, сельского хозяйства, лесоматериалов.
Кроме государств – членов ЕЭК (их около 40), в ее работе могут участвовать в качестве наблюдателей или консультантов любые станы – члены ООН. Штаб-квартира находится в Женеве, рабочие языки комиссии — английский, русский, французский.
Главной задачей ЕЭК ООН в области стандартизации является разработка основных направлений политики по стандартизации на правительственном уровне.
Основная работа ЕЭК по стандартизации проводится в рамках Совещания правительственных должностных лиц, ответственных за политику в области стандартизации, которое созывается раз в два года. Основным результатом работы Совещаний являются рекомендации правительствам стран-членов ЕЭК с учетом разработок ИСО и МЭК по наиболее важным вопросам, связанным со стандартизацией, сертификацией и испытанием продукции.
Основная задача этих рекомендаций - гармонизация стандартов и технических условий - направлена прежде всего на то, чтобы в работах по стандартизации было обеспечено: расширение взаимовыгодного обмена товарами и услугами и облегчение заключения соглашений о сертификации; развитие и углубление промышленного сотрудничества; совместное решение научно-технических проблем; повышение и обеспечение качества продукции; снижение расхода материальных и энергетических ресурсов; повышение эффективности охраны труда и здоровья и совершенствование техники безопасности; улучшение охраны окружающей среды.
Международное сотрудничество в области сертификации является одним их важных средств устранения технических барьеров в международной торговле и промышленном сотрудничестве. С проблемой сертификации тесно связаны и вопросы испытаний и технического контроля материалов и продукции.
Продовольственная и сельскохозяйственная организация ООН (ФАО) основана в 1945 г. как межправительственная специализированная организация ООН. Штаб-квартира находится в Риме, официальными и рабочими языками ФАО являются английский, французский, испанский, китайский и арабский.
Ее членами являются около 160 государств. Цель организации согласно Уставу — содействие подъему всеобщего благосостояния путем индивидуальных и совместных действий по поднятию уровня питания и жизни народов, увеличению эффективности производства и распределению продовольственных и сельскохозяйственных продуктов, улучшению условий жизни сельского населения, что в целом должно содействовать развитию мировой экономики [18].
Организация способствует развитию научных, технологических, социальных и экономических исследований по вопросам питания, продовольствия и сельского хозяйства; сохранению естественных ресурсов и применению усовершенствованных методов сельскохозяйственного производства; усовершенствованию методов переработки, сбыта и распределения продовольствия и сельскохозяйственного производства. ФАО занимается также вопросами оказания помощи развивающимся странам в области сельского, лесного и рыбного хозяйства, включая прямые поставки продовольствия этим странам со стороны развитых государств.
Высшим органом ФАО является конференция, на которой каждый член организации представлен одним делегатом. Конференция созывается один раз в два года. Конференция избирает совет ФАО на три года, который является руководящим органом организации в период между сессиями конференции и собирается на сессию так часто, как он считает необходимым (как правило два раза в год).
Секретариат ФАО возглавляется генеральным директором, избираемым на сессии конференции. Секретариат состоит из 7 департаментов, канцелярии генерального директора, отдела по общим вопросам и информации.
ФАО сотрудничает более чем с 20 техническими комитетами ИСО.
Особое значение в деятельности ФАО по стандартизации имеет совместная работа со Всемирной организацией здравоохранения (ВОЗ) по выработке международных стандартов на пищевые продукты.
Всемирная организация здравоохранения (ВОЗ) создана в 1948 г. по инициативе Экономического и социального совета ООН и является специализированным учреждением ООН. Цель ВОЗ, которая определена ее Уставом, — достижение всеми народами возможно высшего уровня здоровья (здоровье трактуется как совокупность полного физического, душевного и социального благосостояния). Членами ВОЗ состоят более 180 государств, в том числе и Россия. ВОЗ имеет консультативный статус в ИСО и принимает участие в работе более чем 40 технических комитетов.
Штаб-квартира находится в Женеве, официальные языки – английский, испанский, китайский, русский, французский, рабочие языки – английский, французский.
Высший орган ВОЗ — Всемирная ассамблея здравоохранения (ВАЗ), созываемая ежегодно. Ее исполнительным руководящим органом, созываемым два раза в год, является Исполнительный комитет, состоящий из представителей 30 государств-членов, избираемых ассамблеей здравоохранения на 3 года. Текущую работу осуществляет постоянно действующий орган - секретариат ВОЗ, который находится в Женеве.
Деятельность ВОЗ охватывает широкий круг проблем. Однако особое внимание уделяется созданию и развитию эффективных служб здравоохранения, профилактике болезней и борьбе с ними, оздоровлению окружающей среды и развитию кадров здравоохранения.
Комиссия ФАО/ВОЗ по разработке стандартов на продовольственные товары ( Комиссия "Кодекс Алиментариус") организована ФАО и ВОЗ для осуществления совместной программы по созданию международных стандартов на продовольственные товары. Комиссия в своей работе базируется на рекомендациях, принятых комитетами ФАО. В ее работе участвуют более 130 стран.
Задачами ФАО/ВОЗ являются: координация работ по стандартизации продуктов питания, проводимых правительственными и неправительственными организациями; ограждение потребителя от опасных для здоровья продуктов и мошенничества; обеспечение выполнения справедливых норм торговли пищевыми продуктами; окончательная доработка проектов стандартов и после их принятия правительственными организациями публикация в качестве региональных или международных стандартов; содействие упрощению международной торговли пищевыми продуктами.















