103725 (630991), страница 2
Текст из файла (страница 2)
План выпуска продукции опр-ся предприятием путем изучения рынков сбыта, государственных заказов и других заключенных хозяйственных соглашений. Особое место в формировании планов выпуска продукции предприятий занимают государственные заказы. Государственные заказы промышленным предприятиям включают поставку продукции, которая необходимая для решения общегосударственных и социальных задач, укрепление обороноспособности страны, выполнение научно-технических программ, в том числе внедрения в производство самых важных видов новой продукции. Три основных стратегии планирования объемов производства. 1. Постоянные объемы производства при постоянной численности производственного персонала независимо от колебаний спроса. Различие м/д объемами спроса и пр-ва регулируют путем увеличения или уменьшения запасов продукции 2. Сменные объемы пр-ва при постоянной численности рабочей силы. При этом, объемы производства меняются в зависимости от спроса, а различие между объемами производства и численностью рабочей силы регулируется путем организации внеурочной работы с предоставления отгулов, доп. отпусков, передачи работ субподрядчикам и т.п. 3. Сменный выпуск продукции при сменной численности рабочей силы, т.е. прием и освобождение рабочих происходит согласно объемам пр-ва, кот. хар-но для предприятий с сезонным характером работы с применением рабочей силы не очень высокой квалификации
11. Методика расчета показателей плана производства
Объем производства продукции в натуральных показателях устанавливают на основе объема поставок по формуле:
ОВ = ОП +АЗГП,
где ОВ— объем производства продукции в натуральных единицах; ОП — объем поставок в натуральных единицах;
ЗГП— изменение запасов готовой продукции на составе соответственно на конец и начало планового периода в натуральных единицах. Объем товарной продукции определяют gj формулой:
где Ni – выпуск продукции n-го вида в натуральных единицах; Эти – оптовая цена предприятия единицы изделия n-го вида, грн.; n – количество видов продукции, которая изготовляется на предприятии; ВР – стоимость работ и услуг на сторону, грн.
Реализованная продукция (РП) –это продукция, которая отгружена потребителю, за которую поступили средства на расчетный счет предприятия-поставщика или должны поступить в указанный срок. Объем реализованной продукции вычисляют за формулой :
Где ∆ЗГП–изменение остатков готовой нереализованной продукции соответственно на начало и конец планового периода, грн.;∆ ЗВП–изменение остатков отгруженной продукции, за которую срок уплаты еще не настал, соответственно на начало и конец планового периода, грн.Оценку выполнения плана реализации продукции с учетом плана снабжения и ассортиментов продукции можно осуществить с помощью соответствующего коэффициента выполнения плана
где Niф– фактический выпуск продукции и-го вида в пределах плана, натуральные единицы.
12. Календарное распределение производственной программы и её оптимизация
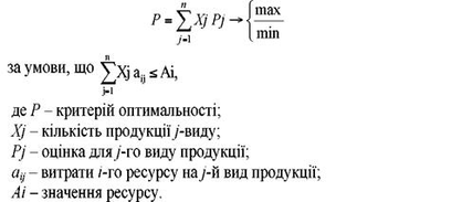
Независимо от формы собственности, процесс распределения производственной программы между конкретными исполнителями (цехами, участками, бригадами, рабочими местами) осуществляется по единой схеме, на основе одних и тех самых функций управления. Принятая программа конкретизируется за отдельными деталями, узлами и приходится к каждому из основных производственных подразделов предприятия. Для сборных цехов – распределенная по плановым периодам года в разрезе изделий, для обработочных – в виде номенклатурно-календарных планов выпуска деталей и сборных единиц. Это распределение включает упрочение за цехами номенклатуры изделий, деталей, их количества и имеет, по обыкновению, объемный характер. Распределение программы по цехам, как правило, осуществляется в разрезе кварталов и месяцев года. Эта работа является основной функцией плановых служб. Формирование производственной программы и ее распределение по цехам осуществляется, по обыкновению, один раз в год. Однако в процессе ее реализации возможные разного рода корректирования по изменению номенклатуры, количества, объемов работ. Цеха на основе номенклатурно-календарных планов формируют на каждый месяц производственные программы по запуску и выпуску закрепленных за ними изделий с учетом дополнительных предложений по боку отдела заказов или производственно-диспетчерского отдела и распределяют их по участкам (бригадах). Доведение сформированной производственной программы к рабочим местам требует учета в ней конкретных условий, которые сложились, а также возможности выполнения работ в пределах установленных сроков, результатов выполнения предыдущих производственных задач. В этих условиях для участков и бригад разрабатывается два вида производственных задач: оперативно-календарный план запуска-выпуска деталей с учетом равномерного и ритмического выпуска продукции, а также сменно-суточные задачи с конкретным упрочением деталей (операций) за рабочими местами. Эта работа носит оперативный характер, соответственно и период, на который она направлена, короткий – в пределах недели, времена, изменения. Формирование цеховых производственных программ, их доведение к рабочим местам, соответствующее корректирование в процессе выполнения регулярно повторяется в течение года плановыми службами и их руководителями. Производственная программа, которая в самой большой мере отвечает структуре ресурсов и обеспечивает наилучшие результаты по любому критерию, называется оптимальной. Но в условиях рыночной экономики существуют определенные ограничения, которые учитываются в процессе оптимизации ассортиментов. Незначительные, на первый взгляд, ограничения могут существенно повлиять на выбор оптимального ассортимента. Особенно это касается ограничения по ресурсам, хотя на современном этапе нет проблем в приобретении тех или других ресурсов, главное – наличие средств. Итак, самым важным ограничением можно считать ограничение по объемам производства тех или других изделий с учетом спроса и производственных мощностей предприятия. Процесс выбора оптимального ассортиментов должен быть итеративным и рассматривать несколько вариантов с разными ограничениями. Можно, например, рассматривать вариант с ограничением и без ограничения по ресурсам. Вариант без ограничения по ресурсам нуждается в привлечении дополнительных собственных или заемных средств для пополнения оборотных средств. Итак, данные по эффективности выбора того или другого варианту должны быть скорректированные, в первую очередь, с учетом привлечения заемных средств. Такой подход позволит перевести расчеты оптимального ассортиментов с некоторых умозаключительных построений в реальную плоскость практических нужд предприятий и отобразится на эффективности производства.Для решения этой задачи применяется метод линейного программирования, в том числе с применением ЭВМ ( симплекс-метод).
13. Расчет плана производства продукции
Производственный план устанавливает общие уровни производства и материально-производственных запасов на соответствующий горизонту планирования срок. Первоочередная цель заключается в том, чтобы определить нормы производства, которые позволят выполнить поставленные в стратегическом бизнес-плане задачи. К ним относятся уровни материально-производственных запасов, портфель заказов (невыполненные заказы клиентов), рыночный спрос, обслуживание клиентов, недорогая эксплуатация оборудования, трудовые отношения и так далее. План должен охватывать достаточно продолжительный период, чтобы предусмотреть, какие трудовые ресурсы, оборудование, производственные мощности и материалы потребуются для его выполнения. Основой расчетов является следующая формула:
ДОХОД=КОЛИЧЕСТВО ПРОДУКЦИИ*ЦЕНУ
14. Производственная мощность предприятия и факторы, её определяющие
План производства продукции не может быть утвержденным, если он не согласован с расчетами производственной мощности предприятия. Производственная мощность предприятия– это максимально возможный годовой выпуск продукции в номенклатуре и количественных соотношениях, установленных планом, который достигается при полном использовании производственного оборудования и площадей на основе применения прогрессивной технологии, рациональной организации работы и производства. Производственная мощность предприятия определяет уровень производства продукции, товаров и услуг, меру получения объема выпуска или верхнюю границу продажа продукции. В конечном счете, производственная мощность означает способность предприятия вырабатывать собственную продукцию на протяжении определенного периода рабочего времени. Верхняя ее граница обусловлена наличием производственных площадей, технологического оборудования, трудовых ресурсов, материала и капитала. Процесс формирования и использование производственной мощности предприятия сложный и зависит от многих взаимосвязанных факторов, которые могут быть разделены на две группы: -факторы, которые влияют на расширение фронта работы; -факторы, которые влияют на повышение производительности оборудования и рабочих мест. Расширение фронта работы зависит, прежде всего, от количества оборудования и производственных площадей. Оборудование и рабочие места необходимо планировать так, чтобы их структура отвечала структуре машиновместительности (трудоемкости) изделий и не ухудшала соотношения между производственными мощностями участков и цехов предприятия. Факторы повышения производительности оборудования связаны, главным образом, с улучшением качественного состава технологического оборудования, усовершенствованием технологии, качеством предметов работы и квалификацией работников. Влияние указанных факторов находит свое отображение в величине трудоемкости (машиновместительности) продукции. Производственная мощность и предложение характеризуют существующую на предприятии технологию и организацию производства, состав и квалификацию персонала, а также динамику их рост и перспективы развития. Являясь величиной динамической, производственная мощность должна быть сбалансирована с производственной программой, или, иначе говоря, необходимо достичь равновесия между спросом и предложением на продукцию и услуги. Этого требования нужно соблюдаться при планировании производственной мощности предприятия или его подразделов. При превышении спроса над предложением необходимо в проектах планировать соответствующий прирост производственной мощности.
15. Динамика производственной мощности предприятия и ликвидация диспропорций производственной мощности подразделений
Для определения меры отклонений мощностей производственных подразделов предприятия и ликвидации диспропорций между ними, перед всем, необходимо осуществить оценку уровня использования производственных мощностей, которая играет ведущую роль в системе управления производственной деятельностью предприятия, на основе таких показателей: коэффициент использования проектной мощности
где Qф – фактический выпуск продукции; Мпр – проектная мощность. Коэффициент использования производственной мощности, которая может значительно отличаться от проектной















