176909 (627196)
Текст из файла
Федеральное агентство по образованию
Самарский государственный архитектурно-строительный университет
Кафедра теоретической экономики и экономики недвижимости
Курсовой проект
По дисциплине "Операции с недвижимым имуществом"
на тему:
"Купля-продажа жилой недвижимости"
Выполнил:
студент 4 курса гр.ЭН-64
Рута М.А.
Научный руководитель:
Чиркунова Е.К.
Самара
2010 г.
Содержание
Введение
1 Теоретические аспекты совершения сделки купли-продажи жилой недвижимости
-
Понятие жилой недвижимости
1.2 Схема заключения сделки купли-продажи жилой недвижимости
1.3 Правовые аспекты заключения сделок с жилым недвижимым имуществом
2 Мониторинг рынка жилья на вторичном рынке
2.1 Исследование предложения жилой недвижимости на вторичном рынке в г. Самара
2.2 Исследование предложения четырехкомнатных квартир на вторичном рынке в Куйбышевском районе г. Самара
3 Совершение сделки купли-продажи квартиры
3.1 Описание объекта и оформление купли-продажи
3.2 Определение цены сделки
Заключение
Библиографический список
Введение
Объектом исследования курсового проекта является договор купли-продажи жилых помещений, который регулирует вопрос прав человека на жилое помещение, а это всегда животрепещущий вопрос.
Под предметом исследования понимаются современные проблемы регулирования продажи жилого помещения.
На важность и актуальность этого вопроса указывает тот факт, что само государство – Российская Федерация выделило его в разряд важных и приоритетных. Это выражается в закрепленности права в основном законе Российской Федерации – Конституции, которая гарантирует человеку право на жилище (ст. 40 Конституции Российской Федерации). Гарантии права на жилище, предусмотренные Конституцией РФ - это те обязанности, которые приняло государство для обеспечения предоставленного гражданам права: развивать и сохранять жилищный фонд, содействовать кооперативному и индивидуальному строительству, обеспечивать справедливое распределение жилой площади.
Следует отметить, что современный рынок жилья существенно отличается от рынка прошлых лет. Круг традиционных участников договора купли-продажи значительно расширился. Теперь обычно в сделку кроме покупателя и продавца включается третья сторона – посредник, в качестве которого выступает либо риэлтерская фирма, либо частный маклер. В сделках на рынке жилья все большую роль играют коммерческие банки, биржи, страховые компании, инвестиционные фонды и другие рыночные институты.
Учитывая высокую стоимость жилой площади, сумма заключаемых сделок оценивается, как правило, во многие тысячи рублей. Квартирный бизнес ныне является одним из самых выгодных: посреднические организации – риэлтерские фирмы и отдельные маклеры готовы оказать любые услуги гражданам по распоряжению принадлежащими им квартирами и домами, получая при этом наибольшие дивиденды.
Так же, в работе уделено внимание вопросам государственной регистрации прав на жилые помещения. Это связано с тем, что согласно Закону «О государственной регистрации прав на недвижимое имущество и сделок с ним» право собственности на жилое помещение возникает только после осуществления обязательной процедуры в специализированном учреждении юстиции по регистрации прав ─ государственной регистрации прав на недвижимое имущество.
Все вышесказанное дает основание сделать вывод об огромной важности договора купли-продажи жилого помещения для каждого человека, о необходимости повышения уровня знаний населения в сфере правового регулирования изучаемых отношений. В связи с чем цель данной работы заключается в возможности использования ее материалов всеми участниками отношений, связанных с продажей жилых помещений, правильно оценить возможности договора купли-продажи и не допустить правонарушений при его заключении.
Задачами исследования являются:
-
Дать полное определение жилой недвижимости.
-
Рассмотреть схему заключения сделки купли-продажи.
-
Определить правовые аспекты заключения сделки купли-продажи с жилым имуществом.
-
Провести маркетинговое исследование предложения жилой недвижимости на вторичном рынке в г. Самара;
-
Рассмотреть процедуру оформления и определить пакет документов, требующихся для совершения сделки;
-
Провести оценку жилой недвижимости сравнительным подходом на реальном примере.
В первой главе было дано определение таких понятий, как «недвижимость», «жилая недвижимость», была рассмотрена схема и правовые аспекты заключения сделки с жилой недвижимостью.
Во второй главе было проведено маркетинговое исследование предложения жилой недвижимости на вторичном рынке в г.
В третьей главе была рассмотрена процедура заключения сделки купли-продажи, а также документы, необходимые для заключения договора купли-продажи. Приведено описание жилой недвижимости, а также проведена оценка этой жилой недвижимости сравнительным подходом.
Для раскрытия данной темы использовались нормативно-правовые акты, научные и периодические издания, а так же учебники и специализированные интернет ресурсы.
-
Теоретические аспекты совершения сделки купли-продажи жилой недвижимости
-
Понятие жилой недвижимости
В процессе проведения экономических реформ в России вновь введено деление имущества на движимое и недвижимое. С 1994 г., согласно ст. 130 ГК РФ, «к недвижимым вещам (недвижимое имущество, недвижимость) относятся земельные участки, участки недр, обособленные водные объекты и все, что прочно связано с землей, то есть объекты, перемещение которых без несоразмерного ущерба их назначению невозможно, в том числе леса, многолетние насаждения, здания, сооружения». К недвижимости относятся также подлежащие государственной регистрации воздушные и морские суда, суда внутреннего плавания, космические объекты.
Законом к недвижимости может быть отнесено и иное имущество. Так, согласно ст. 132 ГК РФ, «предприятие в целом как имущественный комплекс, используемый для осуществления предпринимательской деятельности, признается недвижимостью» (табл.1).
Таблица 1
Виды недвижимого имущества
| № п/п | Отдельные объекты | Сложные объекты |
| 1 | Земельные участки | Предприятие в целом как имущественный комплекс, включая: ♦ земельные участки; ♦ здания и сооружения; ♦ инвентарь и оборудование; ♦ сырье и продукцию; ♦ требования и долги; ♦ права на обозначения, индивидуализирующие предприятие, его продукцию, работы и услуги; ♦ нематериальные активы; ♦ информацию; ♦ другие исключительные права |
| 2 | Участки недр | |
| 3 | Обособленные водные объекты | |
| 4 | Все, что прочно связано с землей, в том числе: ♦ леса; ♦ многолетние насаждения; ♦ здания; ♦ сооружения | |
| 5 | Приравненные к недвижимости, подлежащие государственной регистрации: ♦ воздушные и морские суда; ♦ суда внутреннего плавания; ♦ космические объекты. Иные предметы, наделенные статусом недвижимости по закону |
Определение недвижимости, находящейся в жилищной сфере содержится в ст.1 Закона РФ “Об основах федеральной жилищной политики”, которая в состав такого имущества включает: земельные участки и прочно связанные с ними жилые дома с жилыми и нежилыми помещениями, приусадебные хозяйственные постройки, зеленые насаждения с многолетним циклом развития, жилые дома, квартиры, иные жилые помещения в жилых домах и других строениях, пригодные для постоянного и временного проживания, сооружения и элементы инженерной инфраструктуры жилищной сферы.
Традиционно в России недвижимость делится на 3 группы: жилищный фонд, нежилой фонд, земля. Каждая из этих групп развивается самостоятельно, имеет собственную законодательную и нормативную базу (рис. 1.1).
Рис. 1.1. Основные типы недвижимости
Жилищный фонд – совокупность всех жилых помещений независимо от форм собственности, включая жилые дома, общежития, специализированные дома, квартиры, иные жилые помещения в других строениях, пригодные для проживания.
Жилая недвижимость как товар обладает следующими свойствами, отличающими его от других товаров (рис. 1.2).
Рис. 1.2. Особенности недвижимости как товара
1.2 Схема заключения сделки купли-продажи жилой недвижимости
Еще 20 лет назад проблемы, связанные с жильем, были не менее острыми, чем в настоящее время, однако они имели принципиально иной характер. В СССР нельзя было свободно купить недвижимость. В этот период значительная часть населения жила в очень плохих условиях. Люди ютились в коммуналках, стояли в очередях на квартиру по 10-20 лет, спорили за каждый квадратный метр. В настоящее время благодаря реформированию жилищной сферы граждане могут решать этот вопрос проще и быстрее. Правда теперь трудность состоит в том, чтобы не попасть в «лапы мошенников» и не потерять при этом свои сбережения. Для того, чтобы максимально ограничить себя от возможных неблагоприятных последствий, требуется обращаться к специалистам в этой области – риэлторам. Это понятие вошло в наш обиход и стало привычным. Однако чем именно занимаются риэлторы, каковы их обязанности, представляют далеко не все.
Риэлтор — это специалист по заключению сделок с недвижимостью (посредник). Как правило, он имеет большой стаж работы, знает жилищное законодательство и понимает тенденции, существующие на рынке недвижимости.
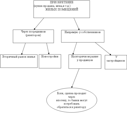
Разобраться с тем, когда именно нужно обращаться к риэлтору, а когда вопрос можно решить собственными силами, поможет схема, представленная на рис. 1.3.
Рис. 1.3. Схема приобретения жилья на рынке недвижимости
Из приведенной схемы видно, что приобрести жилье можно двумя способами. Во-первых, это можно осуществить через посредников (риэлторов), причем это касается и вторичного рынка жилья и новостроек; а во-вторых, – напрямую у собственника: у застройщиков или продавцов на вторичном рынке жилья. Однако здесь есть исключение: если для приобретения жилья в новостройках покупатель привлекает заемные средства банка, то банки могут потребовать оформление сделки через доверенные риэлтерские конторы.
У каждого из этих вариантов есть свои полюсы и минусы:
• приобретение квартиры через риэлторов, упростит поиск и оформление квартиры, снизит риск неблагоприятных последствий, но потребует дополнительных расходов на оплату посреднических услуг;
• приобретение квартиры напрямую у собственников позволит сэкономить деньги, но неспециалисту трудно вникнуть в эту ситуацию и предусмотреть все нюансы;
• приобретение жилья на вторичном рынке дает возможность заселиться в квартиру сразу, но у квартиры есть своя «история», поэтому важно проверить все документы на недвижимость;
• приобретения квартиры в строящемся доме необходимо ждать несколько лет, но она юридическая «чистая», есть возможность оплатить квартиру в рассрочку до окончания строительства и стоить она будет дешевле.
К сожалению, ни один из названных способов покупки жилья, не дает 100%-ной гарантии, что сделка пройдет гладко.
Многие считают, что сделки лучше совершать самостоятельно, без привлечения риэлторов, например, через знакомых или объявления в газетах. В рекламных объявлениях нередко встречается фраза: «Посредникам просьба не беспокоить». Это значит, что человек, который дал объявление либо профессионал, либо первый раз продает квартиру и не знает обо всех трудностях и проблемах, которые его поджидают во время сделки. Конечно, можно самостоятельно найти нужную квартиру, но это займет очень много времени и сил. С каждым продавцом квартиры, нужно будет договариваться лично, затем осматривать квартиру и т. д. И когда будет найдена нужная квартира – придет этап заключения сделки. На этом этапе нужно будет проверить абсолютно все документы и убедиться в их достоверности. Но заключение договора и проведение взаиморасчетов – очень сложные процессы, поэтому нередко возникают различные трудности.
Схема сотрудничества с риэлторской фирмой проста. Клиент в письменной форме заключает договор с риэлтором и поручает ему представлять свои интересы в поисках квартиры. Риэлтор обеспечивает полную юридическую и всестороннюю поддержку.
1.3 Правовые аспекты заключения сделок с жилым недвижимым имуществом
Характеристики
Тип файла документ
Документы такого типа открываются такими программами, как Microsoft Office Word на компьютерах Windows, Apple Pages на компьютерах Mac, Open Office - бесплатная альтернатива на различных платформах, в том числе Linux. Наиболее простым и современным решением будут Google документы, так как открываются онлайн без скачивания прямо в браузере на любой платформе. Существуют российские качественные аналоги, например от Яндекса.
Будьте внимательны на мобильных устройствах, так как там используются упрощённый функционал даже в официальном приложении от Microsoft, поэтому для просмотра скачивайте PDF-версию. А если нужно редактировать файл, то используйте оригинальный файл.
Файлы такого типа обычно разбиты на страницы, а текст может быть форматированным (жирный, курсив, выбор шрифта, таблицы и т.п.), а также в него можно добавлять изображения. Формат идеально подходит для рефератов, докладов и РПЗ курсовых проектов, которые необходимо распечатать. Кстати перед печатью также сохраняйте файл в PDF, так как принтер может начудить со шрифтами.














