176846 (627177)
Текст из файла
ФЕДЕРАЛЬНОЕ ГОСУДАРСТВЕННОЕ ОБРАЗОВАТЕЛЬНОЕ УЧРЕЖДЕНИЕ
ВЫСШЕГО ПРОФЕССИОНАЛЬНОГО ОБРАЗОВАНИЯ
КАЛИНИНГРАДСКИЙ ГОСУДАРСТВЕННЫЙ ТЕХНИЧЕСКИЙ УНИВЕРСИТЕТ
Экономический факультет
Кафедра "Экономика и предпринимательство"
КУРСОВАЯ РАБОТА
по дисциплине: Оценка эффективности инвестиционных проектов
на тему: Концептуальная схема оценки эффективности инвестиционного проекта
Работу выполнила студент
Учебной группы 06-ВИМ-3
Николаева А.Н.
___________________
"___"____________2008 г.
Калининград 2008
Содержание
Введение
Глава 1. Теоретическая часть. Концептуальная схема оценки эффективности
1.1 Оценка общественной значимости объекта
1.2 Оценка общественной эффективности инвестиционного проекта
1.3 Оценка коммерческой эффективности инвестиционного проекта
2.1 Оценка эффективности участия в проекте для предприятий и акционеров
2.1.1 Эффективность участия в проекте акционеров
2.1.2 Оценка финансовой реализуемости проекта и расчет показателей эффективности участия предприятия в проекте
2.2 Оценка эффективности проекта структурами более высокого уровня
2.2.1 Расчет денежных потоков и показателей региональной эффективности
2.2.2 Расчет денежных потоков и показателей отраслевой эффективности
2.2.3 Оценка бюджетной эффективности ИП
Глава 2. Практическая часть
Список использованной литературы
Введение
Целью данной курсовой работы, является описание концептуальной схемы оценки эффективности инвестиционных проектов и решение практического задания.
Для достижения цели написания данного курсового проекта мною были поставлены следующие задачи:
Подобрать соответствующую литературу;
Изобразить графически схему оценки эффективности инвестиционного проекта;
Поэтапно разобрать процесс оценки эффективности, по данной схеме;
Решить практическое задание;
Сделать общий вывод по теоретической и практической части.
Актуальность темы:
Ограниченность инвестиционных ресурсов вызывает необходимость их эффективного использования. При этом могут быть две постановки задачи рационального использования инвестиций:
если объем инвестиций для осуществления проекта задан, то следует стремиться получить максимально возможный эффект от их использования;
если задан результат, который надо получить за счет вложения капитала, необходимо искать пути минимизации расхода инвестиционных ресурсов.
Экономическая эффективность инвестиционного проекта - это категория, отражающая соответствие инвестиционного проекта целям и интересам его участников.
Осуществление успешных инвестиционных проектов увеличивает внутренний валовый продукт (ВВП), который затем делится между участниками проекта - акционерами, работниками предприятий, банками, бюджетами разных уровней и др.
Эффективность проекта в целом. Оценка эффективности инвестиционного проекта в целом обычно производится с общественной и коммерческой позиций, причем оба вида эффективности рассматриваются с точки зрения единственного участника, реализующего проект за счет собственных средств. Цели оценки эффективности проекта в целом:
определение потенциальной привлекательности проекта для возможных участников;
поиск источников финансирования.
Глава 1. Теоретическая часть. Концептуальная схема оценки эффективности
Экономическая оценка (или оценка эффективности) направлена на определение потенциальной возможности обеспечить требуемый уровень прибыльности рассматриваемого проекта. При выполнении инвестиционного анализа задача оценки эффективности капиталовложений является главной, определяющей судьбу проекта в целом.
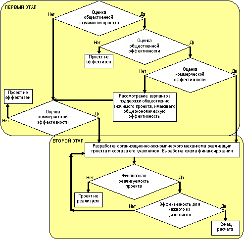
Схема 1. Концептуальная схема оценки эффективности инвестиционного проекта.
Первый этап. Эффективность проекта в целом.
На первом этапе рассчитываются показатели эффективности проекта в целом. Цель этого этапа - агрегированная экономическая оценка проектных решений и создание необходимых условий для поиска инвесторов.
1.1 Оценка общественной значимости объекта
Сначала определяется общественная значимость проекта. Общественно значимыми считаются крупномасштабные, народнохозяйственные и глобальные проекты.
1.2 Оценка общественной эффективности инвестиционного проекта
При расчете показателей общественной эффективности:
в денежных потоках отражается (при наличии информации) стоимостная оценка последствий осуществления данного проекта в других отраслях народного хозяйства, в социальной и экологической сферах;
в составе оборотного капитала учитываются только запасы (материалы, незавершенная готовая продукция) и резервы денежных средств;
исключаются из притоков и оттоков денег по операционной и финансовой деятельности их составляющие, связанные с получением кредитов, выплатой процентов по ним и их погашением, предоставленными субсидиями, дотациями, налоговыми и другими трансфертными платежами, при которых финансовые ресурсы передаются от одного участника проекта (включая государство) другому, в тех случаях, когда связанный с проектом платеж трансфертного характера осуществляется за пределы системы ИП (например, для российского проекта имеет место выплата процентов по зарубежному кредиту), соответствующие оттоки денег должны учитываться.
производимая продукция (работы, услуги) и затрачиваемые ресурсы должны оцениваться в специальных экономических ценах.
Временно, впредь до введения нормативными документами подобных цен или методов их установления, стоимостную оценку производимой продукции и потребляемых ресурсов рекомендуется производить на основе следующих положений.
а) Стоимостная оценка товаров производится по-разному в зависимости от их роли во внешнеторговом обороте страны:
продукция, предназначенная для экспорта, оценивается по реальной цене продажи на границе, т.е. цене ФОБ, за вычетом таможенных сборов, акцизов и расходов на доставку до границы;
импортозамещающий выпуск и импортируемые оборудование и материалы оцениваются по цене замещаемой продукции плюс затраты на страховку и доставку;
товары, предназначенные к реализации на внутреннем рынке, а также инфраструктурные услуги (расходы на электроэнергию, газ, воду, транспорт) оцениваются на основе рыночных цен с НДС, налогом на реализацию ГСМ, но без акцизов;
новые (улучшенные) товары, реализуемые или приобретаемые на внутреннем рынке, но могущие экспортироваться, оцениваются по максимальной из двух величин: цене внутреннего рынка (с НДС, но без акцизов) и цене "на границе";
цена отсутствующей или недоступной на внутреннем и внешнем рынке (в частности, новой, не имеющей аналогов) продукции устанавливается проектом с учетом результатов маркетинговых исследований или по согласованию с основными потребителями.
б) Затраты труда оцениваются величиной заработной платы персонала (с установленными начислениями) исходя из средней годовой заработной платы одного работника для РФ, для региона, в котором осуществляются затраты труда, или усредненной для данной отрасли производства;
в) Используемые природные ресурсы (земельные участки, недра, лесные, водные ресурсы и др.) оцениваются в соответствии со ставками платежей, установленными законодательством РФ.
1.3 Оценка коммерческой эффективности инвестиционного проекта
Для локальных проектов оценивается только их коммерческая эффективность и, если она оказывается приемлемой, рекомендуется непосредственно переходить ко второму этапу оценки. Для общественно значимых проектов оценивается в первую очередь их общественная эффективность. При неудовлетворительной общественной эффективности такие проекты не рекомендуются к реализации и не могут претендовать на государственную поддержку. Если же их общественная эффективность оказывается достаточной, оценивается их коммерческая эффективность.
Расчет показателей коммерческой эффективности ИП основывается на следующих принципах:
используются предусмотренные проектом (рыночные) текущие или прогнозные цены на продукты, услуги и материальные ресурсы;
денежные потоки рассчитываются в тех же валютах, в которых проектом предусматриваются приобретение ресурсов и оплата продукции;
заработная плата включается в состав операционных издержек в размерах, установленных проектом (с учетом отчислений);
если проект предусматривает одновременно и производство и потребление некоторой продукции (например, производство и потребление комплектующих изделий или оборудования), в расчете учитываются только затраты на ее производство, но не расходы на ее приобретение;
при расчете учитываются налоги, сборы, отчисления и т.п., предусмотренные законодательством, в частности, возмещение НДС за используемые ресурсы, установленные законом налоговые льготы и пр.;
если проектом предусмотрено полное или частичное связывание денежных средств (депонирование, приобретение ценных бумаг и пр), вложение соответствующих сумм учитывается (в виде оттока) в денежных потоках от инвестиционной деятельности, а получение (в виде притоков) - в денежных потоках от операционной деятельности;
если проект предусматривает одновременное осуществление нескольких видов операционной деятельности, в расчете учитываются затраты по каждому из них.
В качестве выходных форм для расчета коммерческой эффективности проекта рекомендуются таблицы:
отчета о прибылях и об убытках;
денежных потоков с расчетом показателей эффективности.
Для построения отчета о прибылях и убытках следует привести сведения о налоговых выплатах по каждому виду налогов.
В качестве (необязательного) дополнения может приводиться также прогноз баланса активов и пассивов по шагам расчета (таблица балансового отчета).
При недостаточной коммерческой эффективности общественно значимого ИП рекомендуется рассмотреть возможность применения различных форм его поддержки, которые позволили бы повысить коммерческую эффективность ИП до приемлемого уровня. Если источники и условия финансирования уже известны, оценку коммерческой эффективности проекта можно не производить.
Второй этап. Эффективность участия в проекте.
Второй этап оценки осуществляется после выработки схемы финансирования. На этом этапе уточняется состав участников и определяются финансовая реализуемость и эффективность участия в проекте каждого из них (региональная и отраслевая эффективность, эффективность участия в проекте отдельных предприятий и акционеров, бюджетная эффективность и пр).
В каждом из этих разделов в той или иной степени используются схема финансирования проекта, учетная политика предприятия и другие элементы организационно - экономического механизма реализации проекта.
Расчеты рекомендуется проводить в прогнозных ценах (для вычисления показателей эффективности - с обязательным дефлированием).
В случае если организационно - экономический механизм реализации проекта не сформирован или сформирован недостаточно детально, рекомендуется формировать и детализировать его в процессе выполнения расчетов.
2.1 Оценка эффективности участия в проекте для предприятий и акционеров
2.1.1 Эффективность участия в проекте акционеров
Эффективность проекта с точки зрения предприятий - участников проекта характеризуется показателями эффективности их участия в проекте (применительно к акционерным предприятиям их иногда называют показателями эффективности акционерного капитала).
При расчетах показателей эффективности участия предприятия в проекте принимается, что возможности использования денежных средств не зависят от того, что эти средства собой представляют (собственные, заемные, прибыль и т.д.). В этих расчетах учитываются денежные потоки от всех видов деятельности (инвестиционной, операционной и финансовой) и используется схема финансирования проекта. Заемные средства считаются денежными притоками, платежи по займам - оттоками. Выплаты дивидендов акционерам не учитываются в качестве оттока реальных денег.
Расчет исходит из обычных в западных методиках предположений о нормах дисконта собственного и заемного капитала. В российских условиях такой расчет может привести к завышению показателей эффективности участия в проекте. Поэтому такой метод расчета ниже называется упрощенным. Ошибка (в сторону завышения эффективности) при таком расчете оказывается тем больше, чем большую долю в составе капитала составляет заемный капитал и чем медленнее возвращаются долги по займам. При упрощенном расчете показателей эффективности оттоки в дополнительные фонды и притоки из них могут не учитываться. Перед проведением расчета показателей эффективности участия в проекте проверяется его финансовая реализуемость. Проверка производится по величине совокупного собственного капитала всех участников (за исключением кредиторов). При этом учитываются вложения собственных денежных средств и выплаты по дивидендам.
В качестве выходных форм расчета эффективности участия предприятия в проекте рекомендуются таблицы:
отчета о прибылях и убытках (о финансовых результатах) от реализации проекта;
денежных потоков и показателей эффективности;
финансового планирования для оценки финансовой реализуемости ИП;
Характеристики
Тип файла документ
Документы такого типа открываются такими программами, как Microsoft Office Word на компьютерах Windows, Apple Pages на компьютерах Mac, Open Office - бесплатная альтернатива на различных платформах, в том числе Linux. Наиболее простым и современным решением будут Google документы, так как открываются онлайн без скачивания прямо в браузере на любой платформе. Существуют российские качественные аналоги, например от Яндекса.
Будьте внимательны на мобильных устройствах, так как там используются упрощённый функционал даже в официальном приложении от Microsoft, поэтому для просмотра скачивайте PDF-версию. А если нужно редактировать файл, то используйте оригинальный файл.
Файлы такого типа обычно разбиты на страницы, а текст может быть форматированным (жирный, курсив, выбор шрифта, таблицы и т.п.), а также в него можно добавлять изображения. Формат идеально подходит для рефератов, докладов и РПЗ курсовых проектов, которые необходимо распечатать. Кстати перед печатью также сохраняйте файл в PDF, так как принтер может начудить со шрифтами.
















