175700 (626499)
Текст из файла
СОДЕРЖАНИЕ
ВВЕДЕНИЕ
РАЗДЕЛ 1. ТЕОРЕТИЧЕСКИЕ АСПЕКТЫ ФОРМИРОВАНИЯ ГОСУДАРСТВЕННОГО БЮДЖЕТА
1.1 Понятие и история государственного бюджета
1.2 Бюджетный процесс
1.3 Бюджетный дефицит
РАЗДЕЛ 2. АНАЛИЗ ФОРМИРОВАНИЯ ГОСУДАРСТВЕННОГО БЮДЖЕТА РФ НА СОВРЕМЕННОМ ЭТАПЕ
2.1 Анализ основных параметров бюджета РФ
2.2 Анализ текущего состояния бюджета РФ
РАЗДЕЛ 3. ОСНОВНЫЕ ВЫВОДЫ И ПЕРСПЕКТИВЫ ПО ФОРМИРОВАНИЮ ГОСУДАРСТВЕННОГО БЮДЖЕТА
ЗАКЛЮЧЕНИЕ
СПИСОК ИСПОЛЬЗУЕМОЙ ЛИТЕРАТУРЫ
ВВЕДЕНИЕ
Не только банки оперируют денежной массой страны. Предложение денег в стране регулируется мерами правительства по налогообложению, определению государственных расходов, размером бюджетного дефицита и способов его покрытия. Манипулирование бюджетом, налогами, государственными займами - важный инструмент макроэкономического регулирования, а так же решения общенациональных, социальных задач. Поэтому, изучая макроэкономику, необходимо ознакомиться с бюджетом, налогами и основами бюджетно-налоговой политики. Это то с чем мы сталкиваемся при уплате налогов, участвуя в лотереях, получая стипендии, пособия и т.п.
Основной задачей бюджетной политики в долгосрочной перспективе является усиление стимулирующей функции бюджета как инструмента экономического развития, изменение структуры расходов в соответствии с приоритетами государственной политики в области экономического развития одновременно с обеспечением долгосрочной устойчивости бюджетов бюджетной системы Российской Федерации.
Указанный приоритет предполагает наличие значительного числа вариантов.
Целью данной курсовой работы является рассмотрение государственного бюджета с теоретической и практической точек зрения. Исходя из цели в данной курсовой работе поставлены следующие задачи:
- рассмотреть теоретические аспекты бюджета, его историю, и основные параметры;
- проанализировать бюджет РФ, с учетом последних изменений макроэкономической ситуации;
- сделать вывод, а так же рассмотреть перспективы формирования бюджета РФ на последующий период.
РАЗДЕЛ 1. ТЕОРЕТИЧЕСКИЕ АСПЕКТЫ ФОРМИРОВАНИЯ ГОСУДАРСТВЕННОГО БЮДЖЕТА
1.1 Понятие и история государственного бюджета
Государственный бюджет – 1) находящийся в распоряжении государства централизованный фонд денежных ресурсов, предназначенных для финансового обеспечения деятельности государства и органов местного самоуправления; 2) финансовый план государства, имеющий статус закона на соответствующий финансовый год. Является центральным звеном бюджетной системы современных стран.
История государственных бюджетов. Прообраз государственного бюджета появился одновременно с возникновением первых государств. Вначале государственный бюджет совпадал с доходами и расходами личных средств, которыми располагал глава государства (король, шах, император, князь). Лишь в эпоху нового времени государственный бюджет отделился от личных средств правителя: начала выстраиваться система доходов (налоги, сборы, доходы от государственного имущества) и расходов (двор, армия и флот, правоохранительная деятельность, государственное управление), связанных только с государственным управлением.
Чтобы представить типичный бюджет докапиталистических государств, рассмотрим роспись доходов и расходов Московской Руси в 1680, при царе Федоре Алексеевиче, брате Петра I. Сумма доходов составляла 1,5 млн. рублей, самую крупную часть дохода (49%) составляли косвенные доходы (главным образом таможенные и кабацкие сборы), прямые налоги давали 44% (наибольшей статьей являлись чрезвычайные налоги – 16%). Почти половина дохода шла на военные нужды (более 46%). Двор поглощал 15% бюджета, на средства сообщения – 5%. Российский бюджет всегда был прежде всего военным бюджетом, поскольку Россия вела непрерывные войны. При Петре I военные расходы возросли еще больше: если в 1680 на армию расходовалось 700 тыс. руб., то уже к 1725 расход на сухопутную армию составлял более 5 млн. руб., а на флот – еще 1,5 млн. руб., что составляло не менее 2/3 бюджета.
Ситуация, когда армия и государственный аппарат "заедали" большую часть казны, вполне типична для всех древних и средневековых государств. Например, в Византии суммарная доля этих расходов устойчиво составляла 80–90% (Табл. 1.1).
Таблица 1.1 Расходы на государственный аппарат и армию в бюджете Византийской Империи, %
| 300 г. | 540 г. | 641 г. | 842 г. | 1025 г. | |
| На государственный аппарат | 9 | 10 | 13 | 16 | 14 |
| На армию | 81 | 71 | 78 | 65 | 70 |
| ВСЕГО | 90 | 81 | 91 | 81 | 84 |
Гласность и открытость бюджета, да и собственно бюджет в его подлинном смысле, получили свое развитие лишь с развитием парламентаризма. При абсолютной монархии, когда глава государства не перед кем не ответственен, бюджет имеет лишь форму сметы, т.е. записи доходов и расходов. С появлением народного представительства у подданных неизбежно встает вопрос: на что расходуются немалые деньги, которые они платят в казну? Если самодержавный монарх мог расходовать средства по своему усмотрению (например, Анна Иоановна тратила на конюшню своего фаворита Бирона больше, чем на здравоохранение и просвещение России вместе взятые – см. Табл. 1.2), то теперь правительству приходилось обязательно согласовывать расходы и доходы с парламентом. Многие революции (включая английскую революцию 17 в. и Великую французскую революцию 18 в.) начинались именно с недовольства народа бюджетной политикой правительства. Еще одним стимулом, способствовавшим развитию бюджетной практики, являлись усложнение государственных функций и обособление государственных учреждений. Для осуществления стратегических целей им требуется точно знать, сколько средств у них будет в наличии в следующем году.
Таблица 1.2 Расходы государственного бюджета Российской Империи в 1734 году
| Название расхода | руб. | % от государственного бюджета. |
| 1. Содержание императрицы, всего | 408000 | 5,23 |
| двор | 260000 | |
| императорская конюшня | 100000 | |
| родственникам императрицы | 48000 | |
| 2. Государственное и местное управление | 332031 | 4,25 |
| жалование чиновникам высшего ранга | 96082 | |
| жалование служащим канцелярий | 153688 | |
| расходы по учреждениям | 17072 | |
| таможенным и портовым чиновникам | 14332 | |
| служащим в провинциях | 36525 | |
| расходы на командировки и канцелярские расходы в провинции | 14465 | |
| 3. Правоохранительные органы и тюрьмы | 11494 | 0,15 |
| полиция | 9748 | |
| арестантам и ссыльным кормовых | 1746 | |
| 44. Внешняя политика и помощь дружественным государствам (Грузии и т д.) | 131311 | 1,68 |
| 5. Здравоохранение | 16006 | 0,21 |
| 6. Образование и наука | 51871 | 0,66 |
| Адмиралтейская академия и Академия наук | 47371 | |
| геодезистам и школьным учителям | 4500 | |
| 7. Социальная защита | 79972 | 1,02 |
| нищие и ветераны | 41876 | |
| пенсии | 38096 | |
| 8. Строительство | 256813 | 3,29 |
| 9. Закупка соли за рубежом | 14792 | 0,19 |
| 10. Вооруженные силы | 6505154 | 83,32 |
| армия | 4935154 | 63,21 |
| военно-морской флот | 1200000 | 15,37 |
| артиллерия | 370000 | 4,74 |
| Итого | 7807577 | 100 |
В странах, где не было парламентской системы (как, например, Российская империя 19 века) большую роль в раскрытии бюджетной информации сыграли требования зарубежных кредиторов. Как при кредитовании предприятий, когда заимодавец требует бухгалтерский баланс для оценки кредитоспособности заемщика, так и при кредитовании государства иностранные банки требовали обнародовать его "баланс" – государственный бюджет.
В течение 20 в. в бюджетах всех стран мира увеличилась социальная составляющая: большая часть расходов типичного современного государственного бюджета – это расходы на здравоохранение, образование и социальную защиту граждан.
1.2 Бюджетный процесс
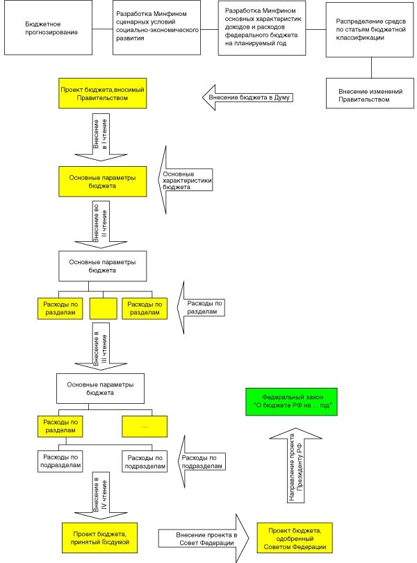
Действия исполнительных и представительных органов власти по разработке и осуществлению финансово-бюджетной политики и управлению бюджетной системой страны называют бюджетным процессом. Его универсальные закономерности можно рассмотреть на примере нашей страны (см. Рис. 1.1).
Выделяют следующие этапы бюджетного процесса:
– бюджетное прогнозирование;
– составление бюджета;
– рассмотрение и утверждение проекта бюджета;
– исполнение бюджета в течение бюджетного года;
– анализ и контроль исполнения бюджета.
Бюджетное прогнозирование. Целью является разработка и обоснование оптимальных путей развития бюджета на основе сложившихся тенденций и социально-экономической конъюнктуры.
Рис. 1. Бюджетный процесс в Российской Федерации
Составление бюджета – определение объема денежных средств, необходимых для финансового обеспечения функций, возложенных на органы государственной власти и местного самоуправления. Проект государственного (федерального) бюджета разрабатывается Министерством финансов. В нашей стране эта работа начинается в январе предшествующего года. На первой стадии формирования проекта бюджета разрабатываются сценарные условия социально-экономического развития на следующий год. После одобрения их Правительством Минфин разрабатывает основные характеристики доходов и расходов федерального бюджета на планируемый год. На второй стадии происходит распределение бюджетных средств по статьям бюджетной классификации, а также адресное распределение их между главными распорядителями бюджетных средств.
В современной России эти мероприятия должны быть завершены до 15 июля. После этого до 15 августа Правительство и прочие органы исполнительной власти изучают прогноз социально-экономического развития РФ и проект федерального бюджета, внося изменения и дополнения.
Рассмотрение бюджета состоит из нескольких этапов. На первом этапе Правительство вносит бюджет на рассмотрение в Государственную Думу Федерального Собрания РФ. На втором этапе Совет Государственной Думы направляет законопроект в Комитет Государственной Думы по бюджету, налогам, банкам и финансам. Там материалы рассматриваются депутатами с участием чиновников, экономистов, ученых. На третьем этапе проект федерального бюджета направляется Президенту, в другие комитеты Государственной Думы, а также в Счетную палату на заключение. В нем Счетная палата описывает результаты проверки на законность и обоснованность расходов и доходов, заложенных в проект федерального бюджета. После рассмотрения бюджета в парламентских комитетах он выносится на заседания Государственной Думы, которая принимает его в четырех чтениях.
Характеристики
Тип файла документ
Документы такого типа открываются такими программами, как Microsoft Office Word на компьютерах Windows, Apple Pages на компьютерах Mac, Open Office - бесплатная альтернатива на различных платформах, в том числе Linux. Наиболее простым и современным решением будут Google документы, так как открываются онлайн без скачивания прямо в браузере на любой платформе. Существуют российские качественные аналоги, например от Яндекса.
Будьте внимательны на мобильных устройствах, так как там используются упрощённый функционал даже в официальном приложении от Microsoft, поэтому для просмотра скачивайте PDF-версию. А если нужно редактировать файл, то используйте оригинальный файл.
Файлы такого типа обычно разбиты на страницы, а текст может быть форматированным (жирный, курсив, выбор шрифта, таблицы и т.п.), а также в него можно добавлять изображения. Формат идеально подходит для рефератов, докладов и РПЗ курсовых проектов, которые необходимо распечатать. Кстати перед печатью также сохраняйте файл в PDF, так как принтер может начудить со шрифтами.
















