164315 (624720), страница 4
Текст из файла (страница 4)
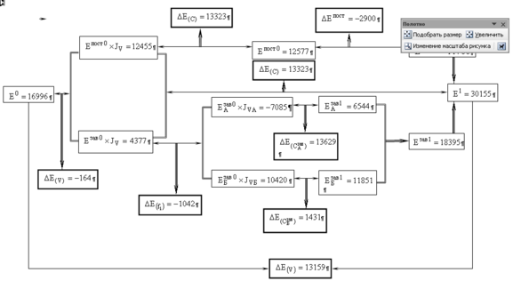
+13159 77,424%
100%
Р
-164 -0,965%
-1,25%
исунок 2. Алгоритм анализа расходов и себестоимости (способом корректировок) 3. Анализ финансовых результатов от производства и реализации продукции
Используя данные анализа стоимости реализованной продукции (дохода) и анализа расходов и себестоимости продукции, проводим обобщение результатов в таблице 9.
Таблица 9. Анализ финансовых результатов от производства и реализации продукции
| Показатели | База | Отчет | Общее отклонение (+,-) | В том числе по факторам | |||||||||||||
| Объем реализации | Себестоимость продукции | из них | Цена единицы продукции | из них | |||||||||||||
|
|
|
|
|
|
|
|
| ||||||||||
| 1 | 2 | 3 | 4 | 5 | 6 | 7 | 8 | 9 | 10 | 11 | 12 | 13 | 14 | 15 | |||
| Доходы | 21401 | 21396 | -5 | -207 | - | - | - | - | - | - | 202 | -48 | -715 | 965 | |||
| Расходы | 16996 | 30155 | 13159 | -164 | 13323 | 122 | -817 | -1042 | 13629 | 1431 | - | - | - | - | |||
| Прибыль | 4405 | -8759 | -13164 | -43 | -13323 | -122 | 817 | 1042 | -13629 | -1431 | 202 | -48 | -715 | 965 | |||
| Прирост прибыли, % | - | - | 298,842 | 0,976 | 302,452 | -2,770 | 18,547 | 23,655 | -309,40 | 32,486 | 4,586 | 1,090 | 16,232 | 21,907 | |||
| Доля влияния фактора, % | - | - | 100 | 0,327 | 101,208 | 0,927 | -6,207 | -7,916 | 103,532 | 10,871 | 1,535 | 0,365 | 5,432 | -7,331 | |||
Вывод:
Прибыль является результативным показателем деятельности предприятия. Снижение прибыли в отчетном периоде составило 298,842. При этом максимальное влияние оказало снижение цены единицы продукции типа А, что составило -16,232 %, прироста прибыли и 5,432% в общей величине изменения прибыли. Отрицательным фактором явилось увеличение зависящей составляющей себестоимости продукции типа А и Б , что дало -341,886 % прироста прибыли и составило 114,403 % в общей величине изменения прибыли. Изменение структуры производства по типам продукции уменьшило прибыль в части роста средней цены единицы продукции на 48 тыс. руб., что составило -1,090 % прироста прибыли и 0,365 % в общей величине изменения прибыли.
У предприятия есть резервы увеличения прибыли, главным образом, за счет снижения себестоимости в части зависящей составляющей единицы продукции типа А и Б, что может повысить прибыль на 15060 тыс. руб. Увеличение объема производства увеличит доходы на 207 тыс. руб. и снизит себестоимость единицы продукции в части постоянной составляющей, зависящей от объема производства на 122 тыс. рублей.
В результате предприятие имеет резерв повышения прибыли в сумме 15389 тыс. руб.
4. Анализ использования трудовых ресурсов
Результативным показателем, характеризующим эффективность использования трудовых ресурсов, принят показатель уровня выработки (В) как суммы от реализации (D) на одного работающего (Ч). В составе численности работающих (контингента) выделяются категории рабочих и прочего персонала. В данной зависимости контингент принимается как качественный фактор.
Расчет влияния отдельных факторов на изменение уровня выработки выполнить одним из способов элиминирования, определив абсолютные и относительные отклонения, а также долю влияния каждого из факторов в общей величине изменения выработки. Факторная модель выражена в виде функциональной взаимосвязи параметров системы:
На основании данных базового варианта и заданных процентных изменений показателей формируется таблица исходной информации
Таблица 10. Расчет реализованной продукции, численности персонала и среднегодовой выработки продукции на одного работающего с учетом темпов прироста факторов на базисном и отчетном уровнях по отношению к базовому варианту
| Показатели | Порядок расчета (БВ - базовый вариант, К - коэффициент пересчета) | База | Отчет | Отклонение | Темп роста, % | |
| Объем реализации продукции в стоимостном выражении тыс. руб. | 1. |
| 21401 | 21396 | -5 | 99,977 |
| Среднегодовая численность производственного персонала, человек | 2. |
| 5753 | 5900 | 148 | 102,555 |
| Удельный вес рабочих в общем, контингенте, (%) | 3. |
| 82 | 50 | -32 | - |
| Численность рабочих, чел. | 4. |
| 4718 | 2950 | -1768 | 62,527 |
| Численность прочего персонала, человек | 5. |
| 1035 | 2950 | 1916 | 285,024 |
| Среднегодовая выработка продукции на одного работающего (руб./ чел.) | 6. |
| 3720 | 3626 | -94 | 97,473 |
Порядок расчета
Показатели объема продукции в натуральном выражении, штук, берем по табл. 3.
Среднегодовая численность производственного персонала, чел.:
База
Отчет
Удельный вес рабочих в общем, контингенте, (%):
База
Отчет
Численность рабочих, чел.:
База
Отчет
Численность прочего персонала, чел.:
База
Отчет
Среднегодовая выработка продукции на одного работающего (руб./ чел.)
База
Отчет
Расчет влияния факторов (дохода и численности производственного персонала) на изменение уровня выработки выполним способом корректировок, определив абсолютные отклонения.
руб./чел.
р
уб./чел.
руб./чел.
руб./чел.
руб./чел.
Расчет относительных отклонений фактической выработки от базисного уровня по любому из факторов производится по следующей формуле:
Результаты анализа обобщим в таблице 11.
















