164087 (624610), страница 3
Текст из файла (страница 3)
1. Чистая экономическая рентабельность Rэ:
| БП | ОП |
| =265/14752=0,018 | =150/14741=0,010 |
2. Экономическая рентабельность по нетто-результату эксплуатации инвестиций.
НРЭИ = Рн* % за кредит*ЗК, где
- средняя ставка ссудного процента,
- заемный капитал без кредиторской задолженности, Рн – налогооблагаемая прибыль.
СРп=(КК7*20%+ДК8*15%)/ЗК
| СРп БП | СРп ОП |
| =(488*0,20+3200*0,15)/(488+3200)= 0,157 | =(1800*0,2+1760*0,15)/(1800+1760)= |
| НРЭИ БП | НРЭИ ОП |
| =518+0,157*(488+3200)=1097,016 | =265+0,175*(1800+1760)=888 |
| RЭ БП | RЭ ОП |
| =1097,016/14752*100=7,436 | =888/14741*100=6,024 |
3. Чистая рентабельность собственного капитала Rск:
| БП | ОП |
| = 265/10878=0,024 | = 150/11066=0,014 |
4. Рентабельность продаж (реализации) Rп:
| БП | ОП |
| =268/5600*100=4,786 | =225/3400*100=6,618 |
5. Рентабельность оборотного капитала Rоба:
| БП | ОП |
| =265/3685=0,072 | =150/3387=0,044 |
Сводная таблица значений показателей рентабельности:
| показатель | БП | ОП | отклонение | ТР |
| Rэ | 0,018 | 0,010 | -0,008 | 55,556 |
| Rэ по НРЭИ | 7,436 | 6,024 | -1,412 | 81,011 |
| Rск | 0,024 | 0,014 | -0,01 | 58,333 |
| Rп | 4,786 | 6,618 | +1,832 | 138,278 |
| Rоба | 0,072 | 0,044 | -0,028 | 61,111 |
Комментарий: в целом все показатели, кроме рентабельности продаж, имеют отрицательную динамику. Возросший показатель рентабельности продаж означает, что темпы роста выручки опережают темпы роста затрат, или темпы снижения затрат опережают темпы снижения выручки9.
Оценка ликвидности баланса
Баланс считается абсолютно ликвидным, если выполняются условия:
А1≥П1, где А1 – денежные средства и краткосрочные финансовые вложения, П1 – кредитная задолженность
А2≥П2, где А2 – дебиторская задолженность, П2 – краткосрочные пассивы без кредиторской задолженности
А3≥П3, где А3 – запасы, П3 – долгосрочные кредиты и заемные средства
А4≥П4, где А4 – внеоборотные активы, П4 – собственный капитал
| актив | БП | ОП | пассив | БП | ОП | разница | |||
| начало | конец | ||||||||
| А1 | 139 | 454 | П1 | 186 | 80 | -47 | 374 | ||
| А2 | 962 | 678 | П2 | 488 | 1800 | 474 | -1122 | ||
| А3 | 2584 | 2255 | П3 | 3200 | 1760 | -616 | 495 | ||
| А4 | 11067 | 11389 | П4 | 10878 | 11066 | 189 | 323 | ||
Проверка на выполняемость условия абсолютной ликвидности:
| условие | БП | ОП |
| А1≥П1 | нет | да |
| А2≥П2 | да | нет |
| А3≥П3 | нет | да |
| А4≤П4 | нет | да |
Комментарий: и в начале, и в конце баланс не является абсолютно ликвидным. Этот факт свидетельствует о том, что ликвидные активы предприятия не покрывают его обязательства, и собственных источников недостаточно для формирования внеоборотных активов (что является проявлением финансовой неустойчивости).
Оценка вероятности банкротства
Оценка вероятности банкротства строится на основе двух подходов.
-
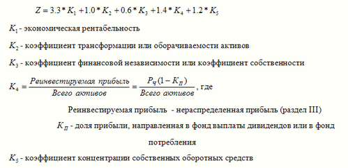
Построение индекса кредитоспособности (Z-счет Альтмана).
Общий вид z-счета:
,
где ki – финансовые коэффициенты, ai – коэффициенты значимости финансовых коэффициентов.
Формула с учетом значений коэффициентов:
| БП | ОП |
| K1 = Rэ =7,436 | K1 = Rэ =6,024 |
| K2=Oва = 0,380 | K2=Oва =0,231 |
| K3=kc = 0,737 | K3=kc =0,751 |
| K4 = 265/14752 = 0,018 | K4 = 150/14741 = 0,010 |
| K5=kcoc = 0,204 | K5=kcoc =0,102 |
| Z=3,3*7,436+1,0*0,380+0,6*0,737+ +1,4*0,018+1,2*0,204=25,631 | Z=3,3*6,024+1,0*0,231+0,6*0,751+ +1,4*0,010+1,2*0,102=20,68 |
Сводная таблица значений коэффициентов:
| коэффициент | БП | ОП | отклонение | ТР |
| k1 | 7,436 | 6,024 | -1,412 | 81,011 |
| k2 | 0,380 | 0,231 | -0,149 | 60,760 |
| k3 | 0,737 | 0,751 | +0,013 | 101,804 |
| k4 | 0,018 | 0,010 | -0,008 | 56,646 |
| k5 | 0,204 | 0,102 | -0,102 | 50,087 |
Комментарий: критическое значение z составляет 2,675. Несмотря на спад значения в ОП, вычисленные значения в обоих периодах значительно больше критической отметки, что исключает возможность банкротства в ближайшие два-три года.
-
Оценка вероятности банкротства с использованием двухфакторной модели.
Оценка проводится согласно следующей формуле:
Согласно расчетам, произведенным ранее во время анализа финансовых коэффициентов, БП: клт=5,467, кзк = 0,262; ОП:клт=1,801, кзк =0,249
Отсюда БП: С = -1,0736*5,467+0,00579*0,262-0,3877=-6,256
ОП: С = -1,0736*1,801+0,00579*0,249-0,3877=-2,320
Комментарий: В обоих периодах с<0, что означает низкую вероятность банкротства.
Примечание: кроме двух вышерассмотренных способов, существует система формальных и неформальных критериев, рассматривающих вероятность банкротства с позиции сильных (например, частое использование краткосрочных кредитов для финансирования долгосрочных проектов) и слабых сигналов (использование устаревшего оборудования). Однако ввиду отсутствия нормативных значений для многих показателей и нераспространенности на территории РФ в данной работе указанный метод не рассматривается.
Анализ по формуле Дюпона
I. Двухфакторный анализ по формуле Дюпона
Уравнение Дюпона (также Модель Дюпона или Формула Дюпона) является факторным анализом, позволяющим определить, за счёт каких факторов происходило изменение рентабельности. Анализ проводится с целью выяснения: какие факторы в большей или меньшей степени влияют на рентабельность. Два основных фактора:
Показатель «Коммерческая маржа» (км) отражает экономическую рентабельность оборота (доходов от реализации).
Показатель «Коэффициент трансформации» (кт) характеризует оборачиваемость активов.
Согласно рассчитанным ранее значениям финансовых показателей, к0т=0,380, к1т=0,231
БП: км=265/5600 =4,732
ОП: км=150/3400=4,412
Принцип модели Дюпона заключается в том, что одна и та же рентабельность может быть достигнута преимущественно за счет одного из показателей:
Rэ = км * кт
БП: Rэ = 4,732*0,380=1,796
ОП: Rэ = 4,412*0,231=1,018
Сводная таблица значений:
| показатель | БП | ОП | отклонение | ТР |
| Км | 4,732 | 4,412 | -0,320 | 93,230 |
| Кт | 0,380 | 0,231 | -0,149 | 60,760 |
| Rэ | 1,796 | 1,018 | -0,779 | 56,646 |
Комментарий: высокие (по сравнению со значениями коэффициента трансформации) значения коммерческой маржи могут свидетельствовать о небольших объемах реализации престижных товаров.
Факторный анализ:
∆ Rэ(км)= 4,412*0,380-4,732*0,380=1,67656-1,79816=-0,1216
∆ Rэ(кт)=4,412*0,231-4,412*0,380=1,019172-1,67656=-0,657388
∆ Rэ = -0,1216+(-0,657388)=-0,778988
Комментарий: вычисления показывают, что оба фактора негативно влияют на рентабельность, при этом фактор «коммерческая маржа» влияет на рентабельность менее негативно, чем коэффициент трансформации.
II.Трехфакторный анализ по формуле Дюпона.
Отсюда трехфакторная мультипликативная модель имеет вид:
Rэ = км* ock*kc
Согласно проведенным ранее расчетам, имеем все необходимые данные, и можем произвести расчет:
БП: км=4,732, ock = 0,515, kc=0,737 => Rэ =1,796
ОП: км=4,412, ock =0,307, kc=0,751 => Rэ = 1,017
Сводная таблица значений:
| показатель | БП | ОП | отклонение | ТР |
| км | 4,732 | 4,412 | -0,32 | 0,932 |
| ock | 0,515 | 0,307 | -0,208 | 0,596 |
| kc | 0,737 | 0,751 | 0,014 | 1,019 |
| Rэ | 1,796 | 1,017 | -0,779 | 0,566 |
Расширенный факторный анализ:
∆ Rэ(км)= ∆ км * ock0 * kc0 = (4,412-4,732)*0,515*0,737 =-0,1214
∆ Rэ(ock)= км1 * ∆ ock * kc0 = 4,412*(0,307-0,515)*0,737 =-0,6763
∆ Rэ(kc)= км1 * ock1 *∆ kc = 4,412*0,307*(0,751-0,737) = 0,0189
∆ Rэ = -0,1214+(-0,6763)+ 0,0189 = -0,7791
Комментарий: только один фактор из трех – коэффициент собственности - оказывает на рентабельность положительное влияние, но не «перевешивает» негативного влияния других двух факторов.
Расчет финансового и операционного цикла
Операционный цикл характеризует время, в течение которого финансовые ресурсы «заморожены» в запасах и дебиторской задолженности.
0>














