151838 (621986)
Текст из файла
Курсовая работа по теме:
"Исследование электрических цепей при переходных процессах первого и второго рода"
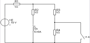
Задача 1
Решение
1) До коммутации:
По закону Ома:
Определим
в момент времени до коммутации:
2) Установившийся
По закону Ома:
для этой схемы имеет вид:
3) Переходный
-
ур-е переходного процесса в общем виде
Первый закон коммутации:
Составляем характеристическое уравнение и определяем его корни через вычисление постоянной времени T:
Найдем постоянную интегрирование А:
Подставим значение характеристического уравнения
в общее уравнение в момент времени t=0:
Записываем уравнения:
Графики этих функций выглядит:
Для проверки результатов соберем в Multisim 10.0 указанную схему:
Задача 2
Решение
1) До коммутации:
2) Установившийся
По закону Ома:
Делитель тока:
Напряжение на конденсаторе:
Уравнение ПП в общем виде:
Составляем характеристическое уравнение и определяем его корни через вычисление постоянной времени Т:
Второй закон коммутации:
Найдем постоянную интегрирования:
10,18=8,19+А
А=2
Записываем уравнения:
График:
Мультисим:
Задача 3
Решение
1) До коммутации:
Определим
в момент времени до коммутации:
Общее сопротивление этой цепи:
2) Установившийся
По закону Ома:
3) Переходной процесс
Уравнение ПП в общем виде:
Определяем корни характеристического уравнения через T:
Подставим значение р в общее уравнение в момент времени t=0
Записываем уравнения:
Графики:
Мультисим:
Задача 4
Решение
1) До коммутации:
По закону Ома:
2) Установившийся
По закону Ома:
3) Переходный процесс
Записываем общее решение уравнения, в виде суммы установившейся и свободной составляющей:
Найдем постоянную интегрирования:
Записываем уравнения:
Графики:
Мультисим:
Задача 5
Решение (Классический метод)
1) До коммутации
Закон коммутации:
Ключ разомкнут, ток через катушку и конденсатор не течет
2) Установившийся режим
Преобразуем в схему с источником напряжения:
Входное сопротивление относительно ключа:
Составим операторную схему замещения:
Корни разные, действительные, поэтому ищем свободную составляющую следующим образом:
Составим интегрально-дифференциальное уравнение по второму закону Кирхгофа:
Продифференцировав его, получим диф. уравнение второго порядка:
Решение уравнения:
Аналогично для напряжения:
Находим
и
:
0=1+
Получим систему уравнений:
Уравнение ПП в общем виде:
Записываем уравнение:
График:
Операторный метод
1) До коммутации
2) После коммутации
Операторная схема замещения:
Операторное сопротивление цепи:
Найдем нули этой функции:
Запишем уравнение:
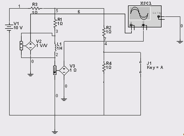
Мультисим:
Задача 6
Решение (Классический метод)
1) До коммутации:
МКТ:
Найдем
в момент времени до коммутации
2) Установившийся
Входное сопротивление:
Найдем р
Собственный магнитный поток:
Закон сохранения магнитного потока
Составим систему уравнений, из которых найдем
:
Найдем постоянную интегрирования А:
А=-0,5
Напряжение через индуктивность
Запишем уравнение:
Графики:
Для тока i2
Для тока i1
Операторный метод
1) До коммутации
2) После коммутации
Общее напряжение в цепи:
Заменим элементы цепи на их изображения
Найдем нули этой функции:
Запишем уравнения:
Мультисим:
Характеристики
Тип файла документ
Документы такого типа открываются такими программами, как Microsoft Office Word на компьютерах Windows, Apple Pages на компьютерах Mac, Open Office - бесплатная альтернатива на различных платформах, в том числе Linux. Наиболее простым и современным решением будут Google документы, так как открываются онлайн без скачивания прямо в браузере на любой платформе. Существуют российские качественные аналоги, например от Яндекса.
Будьте внимательны на мобильных устройствах, так как там используются упрощённый функционал даже в официальном приложении от Microsoft, поэтому для просмотра скачивайте PDF-версию. А если нужно редактировать файл, то используйте оригинальный файл.
Файлы такого типа обычно разбиты на страницы, а текст может быть форматированным (жирный, курсив, выбор шрифта, таблицы и т.п.), а также в него можно добавлять изображения. Формат идеально подходит для рефератов, докладов и РПЗ курсовых проектов, которые необходимо распечатать. Кстати перед печатью также сохраняйте файл в PDF, так как принтер может начудить со шрифтами.















