150751 (621393)
Текст из файла
Оглавление
Введение 2
Расчет однотактного обратноходового преобразователя 6
1.Определение максимального и минимального значений выпрямленного сетевого напряжения: 6
2. Выбор выпрямительных диодов (VD1-VD4): 6
3. Расчет емкости конденсатора С5: 7
4. Расчет максимального коэффициента заполнения 7
5. Расчет трансформатора 8
6. Выбираем транзистор VT1 11
7. Выбор выпрямительного диода VD9 12
8. Выбор элементов узла управления 13
9. Расчет демпфирующей цепи 17
10. Расчёт КПД 19
Список литературы 20
Приложение 21
Введение
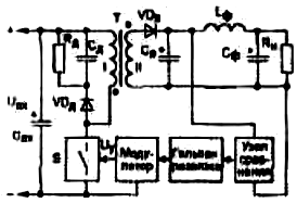
Однотактные обратноходовые преобразователи (ООП) напряжения являются сейчас наиболее распространенными. Это обусловлено тем, что в области малой (0,1 ...10 Вт) и средней (10...200 Вт) мощности они обеспечивают наиболее оптимальное соотношение стоимость—качество. В связи со снижением цен на мощные полевые транзисторы с изолированным затвором (MOSFET) и улучшением их параметров, а также уменьшением времени переключения и значительным снижением динамических потерь у биполярных транзисторов с изолированным затвором (IGBT) сейчас можно прогнозировать применение подобных преобразователей и в области больших мощностей (500 Вт и выше). Стоимость узла управления ООП гораздо ниже, чем у других преобразователей. Функциональная схима ООП приведена на рис. 1.
Рис. 1. Функциональная схема преобразователя
По способу регулирования однотактные обратноходовые преобразователи можно разделить на два больших класса: релейные или с так называемой дельта — сигмамодуляцией и с широтно – импульсной модуляцией.
Релейный способ регулирования характеризуется изменением отношения длительности импульсов к периоду в совокупности с изменением частоты их следования. Эти источники собраны либо на основе автогенераторов на биполярных транзисторах, либо на микросхеме КР1033ЕУ1 (КР1033ЕУ5) и мощном полевом транзисторе. При любом из способов построения релейного однотактного обратноходового преобразователя узел управления определяет момент окончания этапа передачи энергии в нагрузку и включает коммутирующий транзистор. Длительность его включенного состояния зависит от выходного напряжения. Если оно меньше заданного, длительность импульса увеличивается, и наоборот.
Еще одна особенность релейного управления — повышение частоты преобразования с уменьшением тока нагрузки. Когда достигнута минимальная длительность импульса (частота максимальна), выходное напряжение может возрасти относительно номинального уровня. Чтобы избежать этого явления, узел управления должен обеспечить пропуск импульсов при уменьшении тока нагрузки ниже определенного значения.
У преобразователей с широтно-импульсной модуляцией частота следования импульсов накопления постоянна. Выходное напряжение стабилизируют изменением отношения длительности импульсов к периоду их следования, как и в случае релейного управления.
Однотактные обратноходовые преобразователи с широтно-импульсной модуляцией подразделяют на две группы — с непрерывным и прерывистым магнитным потоком трансформатора.
Временная диаграмма работы преобразователя с непрерывным потоком трансформатора приведена на рис. 2, а. Из нее видно, что ток коммутатора возрастает от значения ISmin обусловленного наличием потока в магнитопроводе трансформатора, до Umax. Ток выпрямительного диода на этапе передачи энергии в нагрузку также уменьшается до значения Ismin, которое и обеспечивает непрерывность магнитного потока в трансформаторе к началу этапа накопления. В момент начала импульса наблюдается резкое увеличение тока коммутатора, обусловленное емкостью первичной обмотки трансформатора и током обратного восстановления выпрямительного диода, приведенным к первичной обмотке. По спаду импульса на закрытом коммутаторе возникает выброс напряжения из-за индуктивности рассеяния трансформатора, а затем напряжение уменьшается до значения, равного сумме напряжения питания (UBX)и ЭДС самоиндукции (Uдоп.) и остается неизменным до следующего импульса.
Рис. 2. Временные диаграммы работы преобразователя
Основное отличие временной диаграммы на рис. 2, б, иллюстрирующей работу однотактного обратноходового преобразователя в режиме прерывистого потока трансформатора от диаграммы, рассмотренной выше, заключается в том, что ток коммутатора нарастает от нуля до максимального значения. Ток коммутатора, равный нулю в момент его открывания, свидетельствует об отсутствии магнитного потока в магнитопроводе трансформатора. Здесь также присутствует выброс тока, однако его составляющая, связанная с током обратного восстановления выпрямительного диода, отсутствует, поскольку диод к моменту коммутации уже закрыт. Этап передачи энергии в нагрузку заканчивается, когда ток выпрямительного диода уменьшается до нуля. В этот же момент прекращается и магнитный поток в магнитопроводе трансформатора, после чего следует бестоковая пауза до следующего импульса. Окончание импульса сопровождается теми же процессами, что и в предыдущем случае. Отличие заключается в том, что в течение паузы наблюдается колебательный переходный процесс на разомкнутом коммутаторе, асимптотически стремящийся к напряжению источника питания UBX,.
Выбор режима работы однотактного обратноходового преобразователя зависит от множества факторов. Однако некоторые выводы можно сделать исходя из приведенных на рис. 1 временных диаграмм:
— амплитудные и действующие значения тока в режиме прерывистого магнитного потока при одинаковой выходной мощности больше, чем в режиме непрерывного потока, следовательно, больше и статические потери в полупроводниковых приборах преобразователя;
— динамические потери в полупроводниковых приборах в режиме прерывистого потока меньше, поскольку выпрямительный диод закрывается при нулевом токе, что, в свою очередь, снижает пиковые выбросы в выходном напряжении, вызванные коммутацией;
— потери в магнитопроводе трансформатора пои одинаковых размерах и материале в режиме прерывистого потока больше, так как индукция в этом случае выше.
Иногда однотактные обратноходовые преобразователи работают в двух режимах: в непрерывном, при максимальной нагрузке и в прерывистом — при минимальной.
Борьба с коммутационными выбросами — задача сложная, а при их большой мощности (когда выпрямительный диод имеет большое время обратного восстановления) практически неразрешимая. Поэтому значительная часть разработчиков, уходя от решения этой проблемы, предпочитает режим прерывистого потока трансформатора в однотактном обратноходовом преобразователе с широтно-импульсной модуляцией.
Расчет однотактного обратноходового преобразователя
Исходные данные для расчета: мощность в импульсе P = 720 Вт; номинальное напряжение Uн = 1200 В; номинальный ток Iн = 0,6 А, напряжение сети Uc=115+60+160 В.
1. Определение максимального и минимального значений выпрямленного сетевого напряжения
В,
где Uсети max –максимальное значение сетевого напряжения.
В,
Где Ud – прямое падение напряжения на диоде входного выпрямителя.
2. Выбор выпрямительных диодов (VD1-VD4)
Максимальное обратное напряжение на диодах сетевого выпрямителя равно максимальному выпрямительному напряжению Uвх.max=226 В.
Средний ток диода:
где Uн - номинальное напряжение нагрузки, В;
Iн - номинальный ток нагрузки, А;
- КПД преобразователя в целом.
Для современных преобразователей КПД составляет (0,75 … 0,9).
Принимаем предварительно
=0,9.
Диоды выбираем так, чтобы их максимальный ток и напряжение превышали расчетные в 2…10 раз. В нашем случае подходят диоды КД203В со следующими параметрами: Iпр.max = 10 A; UОБР.MAX = 560 В.
3. Расчет емкости конденсатора С5:
мкФ,
где fсети – частота сетевого напряжения (400Гц);
m – число полупериодов выпрямленного напряжения за период сетевого напряжения (для однофазного мостового выпрямителя m = 2).
- размах пульсаций на конденсаторе (20..50) В.
С учётом разброса емкости в 20% выбираем конденсатор К50-71 - 220 мкФ на напряжение 450 В.
4. Расчет максимального коэффициента заполнения
где UДОП - значение, на которое увеличивается напряжение на транзисторе в закрытом состоянии относительно напряжения питания при передачи энергии в нагрузку, В.
UСИ - падение напряжения на транзисторе, В.
Диапазон изменения напряжения UДОП принимаем в пределах (50…150)В. Принимаем UДОП=80В. Падение напряжения на транзисторе UСИ для предварительных расчетов принимаем 5 В.
5. Расчет трансформатора
Максимальный ток первичной обмотки 1-2:
А.
Действующее значение тока первичной обмотки 1-2:
А.
Исходные данные для расчета трансформатора
Исходные данные для расчета: напряжение на первичной обмотке
= 115 В, напряжение на нагрузке ,
= 1200 В.
Коэффициент трансформации
.
Действующее значения тока вторичной обмотки
А.
Индуктивность первичной обмотки 1-2
где fn =20 кГц – частота преобразования (для обеспечения удержания выходного напряжения на холостом ходу за счет большой глубины модуляции частота преобразования выбрана сравнительно низкой).
Определение числа витков первичной обмотки 1 – 2.
Выбираем магнитопровод ГАММАМЕТ 24ДС
. Средняя длина магнитной линии λ = 48,8 см, площадь поперечного сечения
S = 32 см2, относительная магнитная проницаемость μ = 0,09.
Приращение индукции за время импульса:
Индукция технического насыщения материала равна 0,8 Тл. Она больше, чем рассчитанное приращение, а это значит, что магнитопровод выбран правильно.
Коэффициент трансформации обмотки 3 – 4 питания узла управления:
где Uy = 14 В – напряжение питания цепи управления; Uvd7 = 1 В – падение напряжения на диоде VD7.
Число витков остальных обмоток:
Принимаем wy=6.
Диаметр проводов обмоток
Для уменьшения индуктивности рассеяния обмотки равномерно распределяют по магнитопроводу, располагая их друг над другом. Диаметр провода первичной обмотки с изоляцией определяют из условия равномерного расположения обмотки вокруг сердечника в один слой:
Наиболее близок провод ПЭВ-2 диаметр которого 2,57 мм (без изоляции 2,44 мм). Погонное сопротивление ρ1 = 0,00375 Ом/м, сечение провода
Sw1 = 4,676 мм2. Плотность тока:
Допустимая плотность тока для первичной и вторичной обмоток, сухих трансформаторов, может быть принята равной j = 6 А/
.
Длина провода первичной обмотки:
Потери в проводе первичной обмотки:
Диаметр провода вторичной обмотки:
мм.
Выбираем провод ПЭВ-2, диаметр которого 1,93 мм (без изоляции 1,81 мм). Погонное сопротивление ρ2 = 0,00681 Ом/м, сечение провода
Sw2 = 2,573 мм2.
С учетом наличия на магнитопроводе первичной обмотки и изоляции на ней длина провода вторичной обмотки составляет:
Потери в проводе вторичной обмотки:
Чтобы не расширять номенклатуру, диаметр обмотки узла управления выбираем таким же, как и диаметр первичной обмотки.
На этапе расчетов потери в трансформаторе считают эквивалентными потерям в обмотках трансформатора:
Характеристики
Тип файла документ
Документы такого типа открываются такими программами, как Microsoft Office Word на компьютерах Windows, Apple Pages на компьютерах Mac, Open Office - бесплатная альтернатива на различных платформах, в том числе Linux. Наиболее простым и современным решением будут Google документы, так как открываются онлайн без скачивания прямо в браузере на любой платформе. Существуют российские качественные аналоги, например от Яндекса.
Будьте внимательны на мобильных устройствах, так как там используются упрощённый функционал даже в официальном приложении от Microsoft, поэтому для просмотра скачивайте PDF-версию. А если нужно редактировать файл, то используйте оригинальный файл.
Файлы такого типа обычно разбиты на страницы, а текст может быть форматированным (жирный, курсив, выбор шрифта, таблицы и т.п.), а также в него можно добавлять изображения. Формат идеально подходит для рефератов, докладов и РПЗ курсовых проектов, которые необходимо распечатать. Кстати перед печатью также сохраняйте файл в PDF, так как принтер может начудить со шрифтами.















