150471 (621273)
Текст из файла
Министерство образования Российской Федерации
Государственное образовательное учреждение
высшего профессионального образования
Череповецкий Государственный Университет
Кафедра Электропривода и электротехники
Курсовая работа
по дисциплине «Электротехника и электроника»
Выполнил студент
группы 5 ЭН – 22
Малинин М.С.
Проверил доцент
Кудрявцева А.К.
г. Череповец
2007 г
СОДЕРЖАНИЕ
ВВЕДЕНИЕ 3
ОСНОВНАЯ ЧАСТЬ 6
ЗАДАЧА 1 6
Метод контурных токов 7
Метод узловых потенциалов 9
ЗАДАЧА 2 11
ЗАДАЧА 3 13
ЗАДАЧА 4 15
СПИСОК ЛИТЕРАТУРЫ 17
ВВЕДЕНИЕ
Полупроводниковый диод, двухэлектродный электронный прибор на основе полупроводникового (ПП) кристалла. Понятие «Полупроводниковый диод» объединяет различные приборы с разными принципами действия, имеющие разнообразное назначение.
В полупроводниковых диодах используется свойство p-n перехода, а также других электрических переходов, а также других электрических переходов хорошо проводить электрический ток в одном направлении и плохо – в противоположном. Эти токи и соответствующие им напряжения между выводами диода называются прямым и обратным токами, прямым и обратным напряжениями.
По способу изготовления различают сплавные диоды, диоды с диффузионной базой и точечные диоды. В диодах двух первых типов переход получается методами сплавления пластин p- и n-типов или диффузии в исходную полупроводниковую пластину примесных атомов. При этом p-n-переход создается на значительной площади (до 1000 мм2). В точечных диодах площадь перехода меньше 0,1 мм2. они применяются главным образом в аппаратуре сверхвысоких частот при значении прямого тока 10 – 20 мА.
По функциональному назначению полупроводниковые диоды делятся на выпрямительные, импульсные, стабилитроны, фотодиоды, светоизлучающие диоды и т.д.
Выпрямительные диоды предназначены для преобразования переменного тока и выполняются по сплавной или диффузионной технологии. Прямой ток диода направлен от анодного А к катодному К выводу. Нагрузочную способность выпрямительного диода определяют: допустимый прямой ток Iпр и соответствующее ему прямое напряжение Uпр, допустимое обратное напряжение Uобр и соответствующий ему обратный ток Iобр, допустимая мощность рассеяния Pрас и допустимая температура окружающей среды (до 50 0С для германиевых и до 140 0С для кремниевых диодов).
Вследствие большой площади p-n-перехода допустимая мощность рассеяния выпрямительных диодов малой мощности с естественным охлаждением достигает 1 Вт при значениях прямого тока до 1 А. Такие диоды часто применяются в цепях автоматики и в приборостроении. У выпрямительных диодов большой мощности с радиаторами и искусственным охлаждением (воздушным или водяным) допустимая мощность рассеяния достигает 10 кВт при значениях допустимых прямого тока до 1000 А и обратного напряжения до 1500 В.
Импульсные диоды предназначены для работы в цепях формирования импульсов напряжения и тока.
Стабилитроны, называемые также опорными диодами, предназначены для стабилизации напряжения. В этих диодах используется явление неразрушающего электрического пробоя (лавинного пробоя) p-n-перехода при определенных значениях обратного напряжения Uобр = Uпроб.
Следует отметить основные причины отличия характеристик реальных диодов от идеализированных. Обратимся к прямой ветви вольт-амперной характеристики диода (u > 0, ί > 0). Она отличается от идеализированной из-за того, что в реальном случае на нее влияют:
-
сопротивления слоев полупроводника (особенно базы);
-
сопротивления контактов металл-полупроводник.
Важно, что сопротивление базы может существенно зависеть от уровня инжекции (уровень инжекции показывает, как соотносится концентрация инжектированных неосновных носителей в базе на границе перехода с концентрацией основных носителей в базе). Влияние указанных сопротивлений приводит к тому, что напряжение на реальном диоде при заданном токе несколько больше (обычно на доли вольта).
Обратимся к обратной ветви (u < 0, ί < 0). Основные причины того, что реально обратный ток обычно на несколько порядков больше теплового тока ίs, следующие:
-
термогенерация носителей непосредственно в области p-n-перехода;
-
поверхностные утечки.
Термогенерация в области p-n-перехода оказывает существенное влияние на ток потому, что область перехода обеднена подвижными носителями заряда, и процесс рекомбинации (обратный процессу генерации и в определенном смысле уравновешивающий его) здесь замедлен.
ОСНОВНАЯ ЧАСТЬ
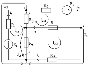
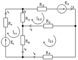
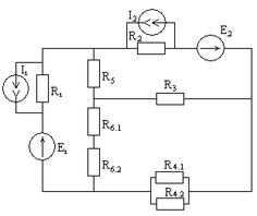
ЗАДАЧА 1 Линейные электрические цепи постоянного тока
Для электрической схемы выполнить следующее:
-
Упростить схему, заменив последовательно и параллельно соединенные резисторы четвертой и шестой ветвей эквивалентными, а источники тока преобразовать в источники напряжения. Дальнейший расчет вести для упрощенной схемы.
-
Указать на схеме положительное направление токов в ветвях и обозначить эти токи.
-
Определить токи во всех ветвях схемы методом контурных токов.
-
Определить токи во всех ветвях схемы методом узловых потенциалов.
Метод контурных токов
Дано:
R1 = 19,5 Ом E1 = 25,8 В
R2 = 60 Ом E2 = 37,5 В
R3 = 90 Ом E3 = 0 В
R4.1 = 150 Ом I1 = 0,04 А
R4.2 = 600 Ом I2 = 0 А
R5 = 165 Ом I3 = 0 А
R6.1 = 40 Ом R6.2 = 27,5 Ом
Решение:
-
Находим в схеме элементы, соединенные параллельно или последовательно, и заменяем их эквивалентными
R4 = R4.1· R4.2 / (R4.1 + R4.2 ) = 150 · 600 / (150 + 600) = 120 Ом
R6 = R6.1 + R6.2 = 40 + 27,5 = 67,5 Ом
-
Определяем ЭДС
E1’ = I1 · R1 = 0,04 · 19,5 = 0,78 В
E2’ = I2 · R2 = 0 · 60 = 0 В
E1* = E1 – E1’ = 25,8 – 0,78 = 25,02 В
E2* = E2’ – E2 = 37,5 – 0 = 37,5 В
-
Составляем систему уравнений
I1.1 · (R1 + R5 + R6) – I2.2 · R5 – I3.3 · R6 = E1
I1.1 · R5 + I2.2 · (R2 + R3 + R5) – I3.3 · R3 = – E2
6 – I2.2 · R3 + I3.3 · (R3 + R4 + R6) = 0
Переписываем систему уравнений с числовыми коэффициентами
I
1.1 · (19,5 + 165 + 67,5) – I2.2 · 165 – I3.3 · 67,5 = 25,02
– I1.1 · 165 + I2.2 · (60 + 90 + 165) – I3.3 · 90 = 37,5
I1.1 · 67,5 – I2.2 · 90 + I3.3 · (90 + 120 + 67,5) = 0
2
52 I1.1 – 165 I2.2 – 67,5 I3.3 = 25,02
– 165 I1.1 + 315 I2.2 – 90 I3.3 = 37,5
– 67,5 I1.1 – 90 I2.2 + 277,5 I3.3 = 0
-
Считаем определители системы
252 – 165 – 67,5
Δ = – 165 315 – 90 = 22 027 950 – 1 002 375 – 1 002 375 –
– 67,5 – 90 277,5
– 1 435 218,75 – 2 041 200 – 7 554 937,5 = 8 991 843,75
25,02 – 165 – 67,5
Δ1 = 37,5 315 – 90 = 2 187 060,75 + 2 278 812,5 +
0 – 90 277,5
+ 797 343,75 – 202 662 + 1 717 031,25 = 4 726 586,25
252 25,02 – 67,5
Δ2 = – 165 37,5 – 90 = 2 622 375 + 151 996,5 –
– 67,5 0 277,5
-
170 859,375 + 1 145 603,25 = 3 749 115,375
252 – 165 25,02
Δ3 = – 165 315 37,5 = 371 547 + 417 656,25 + 531 987,75 +
– 67,5 – 90 0
+ 850 500 = 2 171 691
-
Определяем контурные токи
I1.1 = Δ1 / Δ = 0,526
I2.2 = Δ2 / Δ = 0,417
I3.3 = Δ3 / Δ = 0,242
-
Используя II закон Кирхгофа, определяем токи в цепях
ί1 = I1.1 = 0,526 А ί4 = I3.3 = 0,242 А
ί2 = I2.2 = 0,417 А ί5 = I2.2 – I1.1 = – 0,109 А
ί3 = I2.2 – I3.3 = 0,175 А ί6 = I1.1 – I3.3 = 0,284 А
-
Проверка
ί5 + ί1 – ί2 = – 0,109 + 0,526 – 0,417 = 0
ί3 – ί6 – ί5 = 0,175 – 0,284 + 0,109 = 0
ί6 + ί4 – ί1 = 0,284 + 0,242 – 0,526 = 0
ί2 – ί3 – ί4 = 0,417 – 0,175 – 0,242 = 0
Метод узловых потенциалов
Дано:
R1 = 19,5 Ом E1 = 25,8 В
R2 = 60 Ом E2 = 37,5 В
R3 = 90 Ом E3 = 0 В
R4.1 = 150 Ом I1 = 0,04 А
R4.2 = 600 Ом I2 = 0 А
R5 = 165 Ом I3 = 0 А
R6.1 = 40 Ом R6.2 = 27,5 Ом
Решение:
-
Определяем собственную проводимость узла, которая равна сумме проводимостей, сходящихся в узле
g1 = 1 / R1 = 0,05 g4 = 1 / R4 = 0,01
g2 = 1 / R2 = 0,02 g5 = 1 / R5 = 0,01
g3 = 1 / R3 = 0,01 g6 = 1 / R6 = 0,01
-
Определяем взаимную проводимость в узле, которая равна проводимости ветви, соединяющей два узла
g1.1 = g4 + g2 + g3 = 0,04 g1.2 = g2.1 = g3 = 0,01
g2.2 = g3 + g5 + g6 = 0,03 g2.3 = g3.2 = g5 = 0,01
g3.3 = g1 + g2 + g5 = 0,08 g1.3 = g3.1 = g2 = 0,02
-
Определяем сумму токов от источников, которые находятся в ветвях, сходящихся в данном узле
I1.1 = – E2 / R2 = – 37,5 / 60 = – 0,625
I2.2 = 0
I3.3 = E1 / R1 + E2 / R2 = 25,02 / 19,5 + 37,5 / 60 = 1,905
-
Записываем в общем виде систему уравнений
u
1 · g1.1 – u2 · g1.2 – u3 · g1.3 = I1.1
– u1 · g2.1 + u2 · g2.2 – u3 · g2.3 = I2.2
– u1 · g3.1 – u2 · g3.2 + u3 · g3.3 = I3.3
-
Переписываем систему уравнений с числовыми коэффициентами
0
,04 u1 – 0,01 u2 – 0,02 u3 = – 0,63
– 0,01 u1 + 0,03 u2 – 0,01 u3 = 0
– 0,02 u1 – 0,01 u2 + 0,08 u3 = 1,91
-
Считаем определители системы
0
,04 – 0,01 – 0,02
Δ = – 0,01 0,03 – 0,01 = 0,000096 – 0,000002 – 0,000002 –
– 0,02 – 0,01 0,08
– 0,000012 – 0,000004 – 0,000008 = 0,000068
– 0,63 – 0,01 – 0,02
Δ1 = 0 0,03 – 0,01 = – 0,001512 + 0,000191 + 0,001146 +
1,91 – 0,01 0,08
+ 0,000063 = – 0,000112
0,04 – 0,63 – 0,02
Δ2 = – 0,01 0 – 0,01 = – 0,000126 + 0,000382 + 0,000764 –
– 0,02 1,91 0,08
Характеристики
Тип файла документ
Документы такого типа открываются такими программами, как Microsoft Office Word на компьютерах Windows, Apple Pages на компьютерах Mac, Open Office - бесплатная альтернатива на различных платформах, в том числе Linux. Наиболее простым и современным решением будут Google документы, так как открываются онлайн без скачивания прямо в браузере на любой платформе. Существуют российские качественные аналоги, например от Яндекса.
Будьте внимательны на мобильных устройствах, так как там используются упрощённый функционал даже в официальном приложении от Microsoft, поэтому для просмотра скачивайте PDF-версию. А если нужно редактировать файл, то используйте оригинальный файл.
Файлы такого типа обычно разбиты на страницы, а текст может быть форматированным (жирный, курсив, выбор шрифта, таблицы и т.п.), а также в него можно добавлять изображения. Формат идеально подходит для рефератов, докладов и РПЗ курсовых проектов, которые необходимо распечатать. Кстати перед печатью также сохраняйте файл в PDF, так как принтер может начудить со шрифтами.














