105080 (616082), страница 5
Текст из файла (страница 5)
Характерні ознаки консалтингових послуг:
-
складність оцінювання кількісного значення корисності;
-
неможливість надання послуг за відсутністю замовника;
-
індивідуальність кожної послуги;
-
неможливість тиражування виконаних послуг;
-
високий ступінь невизначеності майбутніх результатів;
-
можливість відхилення отриманих результатів від запланованих показників прибутковості, на які очікував клієнт;
-
високий ступінь залежності ефективного консультування від успішного співробітництва консультантів та клієнтів;
-
необхідність активної участі замовника у процесі впровадження рекомендацій.
Основними мотивами звернення керівників підприємств до консультантів можуть бути такі:
-
неспроможність менеджерів концентруватися на вирішенні глобальних проблем у кризових ситуаціях через завантаженість оперативним управлінням;
-
бажання отримати об'єктивну оцінку ситуації від незалежного об'єктивного експерта;
-
бажання отримати об'єктивну консультацію за наявністю складної проблеми управління в умовах зростаючої конкуренції;
Консультант, не підміняючи менеджера з кризового управління, виконує такі функції:
-
досліджує готовність підприємства до функціонування в умовах потенційної кризи;
-
здійснює експертизу окремих проблем забезпечення готовності підприємства, включаючи вивчення кандидатур менеджерів з кризових ситуацій, комплектацію оперативних кризових груп;
-
проектує систему антикризового управління;
-
навчає персонал підприємства технологіям та методам діагностики кризових явищ;
-
розробляє ситуаційні плани подолання кризи.
Робота консультанта базується на таких засадах: .
-
незалежність допомоги, що подається (за статусом консультант залишається працівником консалтингової організації);
-
рекомендаційний характер діяльності (рекомендації консультанта не обов'язкові для виконання керівництвом підприємства);
-
відсутність у консультанта адміністративної влади для впровадження пропонованих рекомендацій;
-
фахова компетентність;
Залучення сторонніх консультантів з антикризового управління не підміняє, а доповнює діяльність менеджерів (групи) з антикризового управління, не позбавляє їх відповідальності, але створює засади для їх ефективної діяльності.
Одним із напрямів виходу з кризи є стратегічна реструктуризація, що покликана розв'язувати найважливіші завдання багатосторонньої діяльності підприємства в умовах кризи, до яких належать:
-
створення механізму реструктуризації;
-
модифікація механізму управління виробничими процесами;
-
розробка нової організаційної структури управління підприємством;
-
створення механізму управління з орієнтацією на потреби ринку;
-
удосконалення управління кадрами;
-
внесення раціональних змін у попередню стратегію управління;
-
розробка принципово нових підходів до асортименту товарів, що користуються попитом;
-
фінансова реструктуризація.
Основні напрями фінансової реструктуризації повинні передбачати уточнені цілі, зокрема підтримку життєздатності підприємства на найближчу перспективу шляхом збільшення готівки і обсягів продажу.
До основних напрямів фінансової реструктуризації належать такі:
-
підвищення ліквідності підприємства;
-
удосконалення структури капіталу;
-
створення передумов для рекапіталізації.
Проблеми фінансової реструктуризації на практиці вирішуються різноманітними шляхами, а саме:
-
ліквідацією нерентабельних і неплатоспроможних структур підприємства;
-
залученням позикових коштів для розвитку підприємства;
-
скороченням непродуктивних витрат виробництва;
-
списанням непотрібних активів із балансу підприємства;
-
удосконаленням системи мотивації персоналу;
-
удосконаленням контролю за витрачанням коштів;
-
інтеграцією капіталу за рахунок злиття з іншими підприємствами;
-
масовою скупкою акцій конкретного підприємства за наявності коштів;
-
удосконаленням маркетингового управління.
Реалізація прийнятої концепції антикризового управління підприємством включає:
-
організацію роботи групи антикризового управління;
-
розробку механізму концепції відхилень при виході з ладу одного з елементів системи, що призвів до кризової ситуації;
-
уточнення моделі управління;
-
організацію інноваційних процесів у разі руйнації системи управління;
-
проектування і створення нової, дієвішої системи управління;
-
організацію системного контролю й оцінки виконання антикризових заходів;
-
розробку методів мотивації персоналу.
Ефективність менеджменту кризових ситуацій визначається ступенем готовності менеджерів підприємства до подолання потенційних кризових явищ, наявністю резервів, рівнем профілактичних заходів, ефективністю застосовуваних методів управління. Витрати часу, коштів і засобів на створення резервних систем управління, підготовку антикризових заходів, формування необхідних резервів стають вигіднішими, ніж малоефективні поспішні дії менеджерів з подолання кризи на основі попереднього досвіду, інтуїції та ентузіазму.
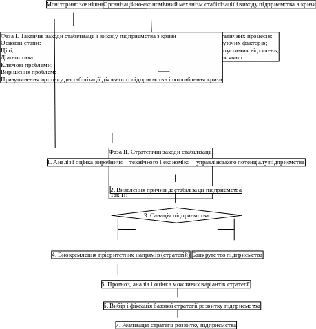
У теорії управління вирізняють шість функцій антикризового управління: передкризове управління; управління в умовах кризи; управління процесами виходу з кризи; стабілізація нестійких ситуацій (забезпечення керованості); мінімізація втрат і втрачених можливостей; своєчасне вирішення проблем (прийняття рішень). Порядок виконання етапів організаційно-економічного механізму виходу підприємства з кризи показано у вигляді алгоритму на рис. 3.7.
Загальновідомо, що основою будь-якої управлінської діяльності у звичайних умовах є ситуаційний менеджмент. Основні напрями і тенденції ситуаційного менеджменту висвітлені в багатьох наукових джерелах. Але в умовах передкризового стану та виникаючої або зрілої кризи діють дещо інші закони управління, і на допомогу менеджеру приходить теорія стратегічного управління.
Інновації як основний метод подолання кризових явищ. Організація інноваційних процесів
Рис. 45. Алгоритм організаційно – економічного механізму стабілізації і виходу підприємства з кризи
До об'єктів інноваційної діяльності належать:
-
інноваційні програми і проекти;
-
нові знання та інтелектуальні продукти;
-
виробниче обладнання та процеси;
-
інфраструктура виробництва і підприємництва;
-
організаційно-технічні рішення виробничого, адміністративного, комерційного або іншого характеру, що істотно поліпшують структуру і якість виробництва та(або) соціальної сфери;
-
сировинні ресурси, засоби їх видобування та переробки;
-
товарна продукція;
-
механізми формування споживчого ринку і збуту товарної продукції.
Суб'єктами інноваційної діяльності можуть бути фізичні та(або) юридичні особи України, фізичні та(або) юридичні особи зарубіжних держав, особи без громадянства, об'єднання цих осіб, які здійснюють в Україні інноваційну діяльність і(або) залучають майнові та інтелектуальні цінності, вкладають власні або запозичені кошти в реалізацію в Україні інноваційних проектів.
Інноваційні процеси здійснюються в усіх сферах соціальної і економічної діяльності держави в межах підприємств та організацій різних форм власності. Основним ресурсом, що залучається до інноваційних процесів, є людина. Успіх інновацій залежить як від громадянської позиції, так і від науково-технічної компетенції персоналу, творчої активності, стимуляції і мотивації окремих співробітників.
Інноваційні процеси повинні охоплювати інформаційну, наукову, проектно-конструкторську і виробничу діяльність [9-97]. Велику роль в інноваційних процесах відіграє також економіко-управлінська і соціально-культурна діяльність. За значущістю, трудомісткістю, кваліфікацією фахівців переважають науковий та проектний напрями діяльності.
Організація інноваційних процесів у межах наукових і проектних установ багатоваріантна. За характером виконуваних робіт розрізняють чотири групи чинників:
-
різновиди і послідовність виконання досліджень і розробок;
-
структура ресурсів;
-
терміновість і швидкість розгортання робіт;
-
організаційні зв'язки.
Матеріально-технічна база наукових і проектних розробок — виключно важливий і най динамічніший елемент інноваційних процесів. Раціональна організація і управління інноваційними процесами залежать від оптимального поєднання витрат на створення інновацій, термінів їх реалізації і ринкових параметрів (можливостей).
На основі світового досвіду діяльності наукових та інноваційних організацій їх класифікують за сферами діяльності.
ВИСНОВКИ
Отже, бізнес — це конкретна діяльність, організована в межах певної структури. Головна її мета — отримання прибутку. Капітал є основою, внутрішнім змістом будь-якого процесу створення продукту чи послуги, що здійснюється з метою отримання доходу. Це мета і кінцевий результат діяльності в багатьох сферах, галузях економіки, тобто мета і результат бізнесу.
Підприємницький бізнес здійснюється як фізичними, так і юридичними особами, які організовують власну справу. Головною метою здійснення такого бізнесу є отримання прибутку від виробництва та продажу продукції, виконання робіт, надання послуг. Прикладами підприємницького бізнесу можуть бути виробничі підприємства, організації, різні види товариств (особливо акціонерні товариства). На сьогодні такий бізнес є найбільш прибутковим видом як в Україні, так і в багатьох країнах світу.
Функції бізнесу:
1) ведення фінансів та обліку: мобілізація капіталу за рахунок коштів інвесторів чи кредитів, накопичення доходів від продажу,управління використанням капіталу і доходів у межах бізнесу;
2) кадрова: добір та прийняття на роботу відповідно до потреб бізнесу, виріщення усіх питань, що стосуються працівників;
3)матеріально-технічне забезпечення: придбання сировини, машин та обладнання, інші поставки, необхідні для господарської діяльності;
4)виробнича: перетворення сировини та інших матеріалів на вид продукції, потрібний для продажу клієнтам підприємства;
5)маркетинг: визначення потреб споживачів та управління процесом обміну між підприємствами та їх контрагентами.
В Україні передбачено існування чотирьох видів бізнесу: підприємницького, споживчого, трудового та державного.
Підприємницький бізнес здійснюється як фізичними, так і юридичними особами, які організовують власну справу. Головною метою здійснення такого бізнесу є отримання прибутку від виробництва та продажу продукції, виконання робіт, надання послуг. Прикладами підприємницького бізнесу можуть бути виробничі підприємства, організації, різні види товариств (особливо акціонерні товариства). На сьогодні такий бізнес є найбільш прибутковим видом як в Україні, так і в багатьох країнах світу.
Стратегія бізнесу - це діяльність бізнесмена, пов'язана з розробкою планів на майбутнє, для одержання максимального прибутку в процесі укладання різних угод.
Тактика - це застосування способів і методів реалізації стратегії у відносинах з контрагентами (партнерами).
Тобто, стратегія - це мета, а тактика - способи її досягнення. Адже, коли людина не ставить перед собою мети, вона ніколи її не досягає.
Стратегічні цілі мають безліч значень для підприємства:
-
уможливлюють визначення стандартів діяльності;
-
становлять основу для прийняття рішень у процесі діяльності;
-
становлять джерело мотивації працівників підприємства.
Якщо цілі визначено неправильно, це може призвести до великих негативних наслідків у функціонуванні підприємства. З досвіду щодо визначення цілей можна виокремити кілька ключових вимог, яким повинні задовольняти правильно сформульовані стратегічні цілі.
Стратегічні цілі антикризового управління визначаються на основі аналізу посталих проблем, виду кризи і цілей, поставлених для виходу з кризової ситуації.
















