104774 (615954), страница 4
Текст из файла (страница 4)
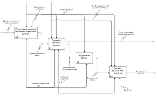
Диаграмма декомпозиции первого уровня является более подробным рассмотрением модели (рис.2.3.).
Диаграмма декомпозиции первого уровня состоит из четырёх этапов:
регистрация заявки на получение социальных выплат;
проверка данных в архиве;
оформление заявки;
выдача социальных выплат.
Рисунок 2.3 Диаграмма первого уровня декомпозиции.
Глава 3. Проектный раздел
Реализация комплекса мер по осуществлению назначения социальных выплат и предоставления мер социальной поддержки отдельным категориям граждан осуществляется с недостаточной эффективностью. Так как, например, поиск информации в архиве о категории гражданина, о выдачи ранее социальных пособий может занять длительное время. Поэтому целесообразно использовать такую систему, которая бы производила проверку данных о гражданине.
-
обеспечение возможности ввода вновь поступившей информации и сохранности ее в хранилище данных для дальнейшего использования;
-
осуществление регистрационного учета граждан получивших социальные выплаты; - хранение, обновление данных о зарегистрированном гражданине;
-
обеспечение совместимости с общераспространенными офисными пакетами и приложениями;
-
поиск необходимой информации по договору в базе данных;
-
возможности автоматической генерации отчетной документации по вновь введенным и хранящимся данным.
Данная система позволит ускорить процесс обслуживания заявки, сократит время, затрачиваемое на выполнение однотипных операций, таких как: регистрация заявки; поиск необходимой информации; проверка данных о гражданине.
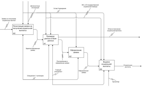
Функциональная структура системы может быть представлена в следующем виде:
Рисунок 3.1 Модель ТО-ВЕ
Процесс и поэтапность выполнения представленных работ остается в прежнем виде, но видоизменяется.
После регистрации заявки на получение социальных выплат специалист 1 категории передает заявку главному специалисту. Специалист производит поиск информации о гражданине в базе данных, обновляет и проверяет его информацию. Поиск информации о гражданине производится уже в хранилище данных, что должно значительно ускорить время поиска, так как нет необходимости поднимать архив документов, а будет иметься возможность найти информацию по указанным реквизитам. После проверки информации о гражданине автоматически оформляется заявление на выдачу социальных пособий. После чего бухгалтером производится выдача социальных выплат.
Заключение
Построение информационной системы должно начинаться с анализа структуры управления организацией.
Для создания и использования информационной системы необходимо сначала понять структуру, функции и политику организации, цели управления и принимаемых решений, возможности компьютерной технологии. Информационная система является частью организации, а ключевые элементы любой организации - структура и органы управления, стандартные процедуры, персонал, субкультура.
Внедрение информационных систем может способствовать:
получению более рациональных вариантов решения управленческих задач за счет внедрения математических методов и интеллектуальных систем и т.д.;
освобождению работников от рутинной работы за счет ее автоматизации;
обеспечению достоверности информации;
замене бумажных носителей данных на магнитные диски или ленты, что приводит к более рациональной организации переработки информации на компьютере и снижению объемов документов на бумаге;
совершенствованию структуры потоков информации и системы документооборота в организации;
уменьшению затрат на производство продуктов и услуг;
Подводя итоги, можно сказать, что цель поставленная в данной курсовой работе, выполнена, то есть произведен анализ влияния информационных систем на организации, описаны основные технологии информационного менеджмента и предложена модель информационной системы для ГУ "Управление социальной поддержкой населения Балаковского района".
Библиографический список
Нестеренко А. Информационный менеджмент - значение и задачи // Информация и новые технологии. 2004. № 3.
Яновский А.М. Информационный менеджмент в бизнесе // НТИ. Сер 1. Орг. и методика информ. работы. 2003. № 12.
Информационный менеджмент. Автор: А.С. Гринберг, И.А. Король. Издательство: Юнити-Дана.
Король И.А. Персонифицированный учет - как составляющая ре
формы системы пенсионного обеспечения Республики Беларусь // Международный научный информационно-аналитический журнал "Социальный вестник пенсионных и социальных фондов стран СНГ и Балтии". 2001. № 2 (4). С.25-33.
5. Методы и модели информационного менеджмента: учеб. пособие / Д.В. Александров, А.В. Костров, Р.И. Макаров, Е.Р. Хорошева; под ред. А.В. Кострова. - М.: Финансы и статистика, 2007. - 336 с.: ил.
6. http://www.consultant.ru
1 Нестеренко А. Информационный менеджмент – значение и задачи // Информация и новые технологии. 2004. № 3.
2 Яновский А.М. Информационный менеджмент в бизнесе // НТИ. Сер 1. Орг. и методика информ. работы. 2003. № 12.
3 Информационный менеджмент. Автор: А. С. Гринберг, И. А. Король. Издательство: Юнити-Дана.
4 Король И.А. Персонифицированный учет — как составляющая реформы системы пенсионного обеспечения Республики Беларусь / / Международный научный информационно-аналитический журнал «Социальный вестник пенсионных и социальных фондов стран СНГ и Балтии». 2001. № 2 (4). С. 25-33.
5 Методы и модели информационного менеджмента: учеб. пособие / Д.В. Александров, А.В. Костров, Р.И. Макаров, Е.Р. Хорошева; под ред. А.В. Кострова. – М.: Финансы и статистика, 2007.- 336 с.: ил.
6 http://www.consultant.ru















