99551 (613864), страница 4
Текст из файла (страница 4)
Таблица 8. Модели методологии BAAN.
С помощью данных бизнес-моделей последовательно описываются функции, бизнес-процессы, организационная и информационная структура предприятия. Давайте рассмотрим структуру и основное предназначение данных бизнес-моделей.
Модель метаструктуры предприятия – ESM применяется для описания географически распределенной организационной структуры предприятия, описывает географические подразделения компании (офисы, филиалы, пр.), а также материальные и информационные потоки между ними. Данная бизнес-модель по своей сути напоминает классический DFD- стандарт, в котором на разрабатываемой схеме вместо работ, показываются структурные подразделения и взаимодействия между ними (рис. 32)
Рис. 32. Модель метаструктуры предприятия – ESM / BAAN.
Структурные подразделения компании, изображенные на модели метаструктуры предприятия – ESM декомпозируется на модель управления – BCM, на которой показываются бизнес-процессы данного структурного подразделения, а также материальные и информационные потоки протекающие между ними. Модель управления – BCМ полностью соответствуют классической DFD-схеме и она применяется для описания бизнес-процессов верхнего уровня (рис. 33).
Рис. 33. Модель управления – BCM / BAAN.
Процессы с модели управления – BCM декомпозируются на модель управления – BCM более низкого уровня в случае, если они глобальны и могут быть представлены в виде временной последовательности работ. В противном случае они декомпозируются на модели бизнес-процессов – BPM, которые применяются для описания бизнес-процессов нижнего уровня и практически соответствуют классической WFD-схеме, за исключением двух особенностей. Первая – блоки принятия решений на модели бизнес-процессов BPM называются управляющими работами и вторая особенность связана с наличием на модели элементов, называемых состоянием, с помощью которых описываются состояния, характеризующие начало и окончания каждой работы. Данный подход, связанный с описанием состояний заимствован из подхода к описанию бизнес-процессов, который называется "Сети Петри" (рис. 34).
Рис. 34. Модель бизнес-процессов – BPM / BAAN.
При описании деятельности компании методология BAAN также использует модель функций – BFM, при помощи которых строится дерево функций компании (рис. 35).
Рис. 35. Модель функций – BFM / BAAN.
Следующая модель методологии BAAN – модель организационной структуры – BOM используется для описания подразделений и должностей организации, а также связей линейного и функционального подчинения (рис. 36). На данной модели также показываются роли, которые играет должность в тех или иных бизнес-процессах. Например сотрудник, занимающий должность менеджер отдела маркетинга, может играть роль менеджера проекта в проекте по выводу нового проекта на рынок, при этом данный сотрудник может играть и другие роли в других проектах.
Рис. 36. Модель организационной структуры – BOM / BAAN.
Последняя информационная модель - ERM методологии BAAN имеет тип "Сущность-Связь" и предназначена для описания структуры информации, используемой при реализации бизнес-процессов. С помощью данной модели проектируется базы данных (рис. 37).
Рис. 37. Информационная модель – ERM / BAAN.
Аналитический раздел
Объект управления: Риэлторская компания (Корпорация «Инком-Недвижимость»). Основные направления деятельности компании – создание пригородных жилых комплексов малой и средней этажности, а также осуществление сделок с жилой и коммерческой недвижимостью в Московском регионе, Кирове и Красноярске. Одним из главных условий успешного бизнеса риэлторской компании, является хороший подбор персонала. Так как именно высококлассные специалисты обеспечивают высокую прибыль компании. Набор персонала, увольнение, смена должности, обучение персонала – эти процессы, являются такими же важными, как и процессы связанные с не посредственной деятельностью компании.
Риэлторские компании имеют максимально простую организационную структуру в форме головного офиса и дополнительных региональных офисов, что не несет организационные факторы риска и несущественно влияет на деятельность компаний. Для риэлторских компаний более значимым являются отраслевые факторы риска и операционные риски. В состав Инком-недвижимости входят 31 офис в Москве и региональные представительства в Красноярске, Алма-Ате, Кирове. Управление и структура агентства недвижимости(рис 38).
Рис. 38 Структура агентства недвижимости
Обеспечение служб, риэлторской компании:
Техническое: Рабочие места персонала обеспечены персональными компьютерами последних моделей, локальной сетью и выходом в интернет, также всей необходимой орг. Техникой и канцелярскими принадлежнастями.
Программное: Использование системы Microsoft Dynamics CRM 3.0 в качестве связующей среды для работы сотрудников, взаимодействующих с клиентами корпорации «ИНКОМ-Недвижимость»( единой базы данных поставщиков, клиентов корпорации), использование лицензионного ПО (т.к. антивирусы, брандмауэры, браузеры)
Обеспечение Кадрами: Набор и обучение высококлассных специалистов, так как от профессионализма сотрудников напрямую зависит прибыль компании.
3. Проектный раздел.
3.1 Постановка задачи.
На каждом предприятии существует такая проблема как текучесть кадров. Тем более такая проблема преследует крупные компании. Увольнения, найм на работу, это множество документов и работы с ними. Существует возможность ошибки, при работе с таким количеством документов. Утери трудовых книжек, или неправильное их оформление.. Для этого отдел кадров агенства должен проверить правильность оформления обходных листов, записей в трудовой книжке и в книге учета хранения..
Задача: Выдать увольняющемуся сотруднику трудовую книжку, с записью в книгу учета хранения и выдачи трудовых книжек и с обязательной проверкой записей в обходном листе.
3.2 Экономическая сущность задачи.
Цель – выдать увольняющемуся сотруднику трудовую книжку; вход – обходной лист, выход – заполненный обходной лист, трудовая книжка ; задача не периодична и выполняется по мере необходимости.
3.3 Описание метода решения задачи.
Задача решается по методологии DFD-схемы бизнес-процесса в нотации Гейна-Сарсона показанному ниже на рисунке 39.
3.4 Описание бизнес-процесса.
Рис. 39 DFD-схема бизнес-процесса "Оформлении и выдача трудовой книжки сотруднику при увольнении".
Дополнительные информация и схемы по данной функциональности, расположены в разделе ПРИЛОЖЕНИЯ, ДОПОЛНИТЕЛЬНЫЕ ЗАДАНИЯ.
Заключение
Моделирование бизнес-процессов позволяет проанализировать не только, как работает предприятие в целом, как оно взаимодействует с внешними организациями, заказчиками и поставщиками, но и как организована деятельность на каждом отдельно взятом рабочем месте.
Моделирование бизнес-процессов организации включает два этапа структурное и детальное.
Под методологией (нотацией) создания модели (описания) бизнес-процесса понимается совокупность способов, при помощи которых объекты реального мира и связи между ними представляются в виде модели.
Основу многих современных методологий моделирования бизнес-процессов составила методология SADT (Structured Analysis and Design Technique – метод структурного анализа и проектирования) и алгоритмические языки, применяемые для разработки программного обеспечения. С помощью методологии семейства IDEF можно эффективно отображать и анализировать модели деятельности широкого спектра сложных систем в различных разрезах. Система ARIS представляет собой комплекс средств анализа и моделирования деятельности предприятия. Ее методическую основу составляет совокупность различных методов моделирования, отражающих разные взгляды на исследуемую систему.
Необходимо учитывать важные характеристики моделирования бизнес-процессов. В частности, к преимуществам моделирования бизнес-процессов относят: повышение качества и скорости производства продукции с одновременным снижением издержек; рост профессионализма сотрудников; повышение конкурентоспособности компании. Недостатки, в свою очередь: усиление эксплуатации сотрудников и связанные с этим проблемы социально-психологического характера; необходимость проведения целенаправленной работы по изменению корпоративной культуры.
Список литературы
Войнов И. В., Пудовкина С. Г., Телегин А. И. Моделирование экономических систем и процессов. Опыт построения ARIS-моделей: Монография. – Челябинск: Изд. ЮУрГУ, 2002. – 392 с.
Волков О. Стандарты и методологии моделирования бизнес-процессов. Режим доступа: http://www.connect.ru/article.asp?id=5710. - Загл. с экрана.
Григорьев Д. Моделирование бизнес-процессов предприятия. Режим доступа: http://www.valex.net/articles/process.html. - - Загл. с экрана.
Калянов Г.Н. Моделирование, анализ, реорганизация и автоматизация бизнес-процессов // М.: Финансы и статистика, 2006.
Менеджмент процессов / Под ред. Й. Беккера, Л. Вилкова, В. Таратухина, М. Кугелера, М. Роземанна; [пер. с нем.]. — М.: Эксмо, 2007. — 384 с. — (Качественный менеджмент).
Пинаев Д., Веретенников Д. Моделирование бизнес-процессов: доступно о сложном / Д. Пинаев // 2003.
http://www.betec.ru/ - Бизнес-инжиниринговые технологии.
Сергей Ковалев, Валерий Ковалев, Журнал "Консультант директора", № 12, Июнь, 2004 г.
http://www.sql.ru/forum/actualthread.aspx?tid=441853 – методология описания бизнес-процессов.
Андрей Дворников, Журнал "Авант Партнер", № 22(79), Август 2005 г.
http://www.aris-portal.ru/ - все о методологии ARIS.
Приложения
Дополнительные задания.
Классификация документов в рамках IDEF0
Классификация документов — одна из задач информатики, заключающаяся в отнесении документа к одной из нескольких категорий на основании содержания документа. Использует методы информационного поиска и машинного обучения.
Рис. Доп. 1. Классификация документов агентства недвижимости в рамках IDEF0 модели.
Концептуальная модель
Концептуальная модель - представляет объекты и их взаимосвязи без указания способов их физического хранения. Концептуальная модель, Приложения ETL извлекают информацию из исходной базы данных регистрирующей системы, преобразуют ее в формат, поддерживаемый базой данных аналитической системы или хранилищ данных, а затем загружают в нее преобразованную информацию. Модель процесса импорта данных о совершенной платежной транзакции в биллинговую систему предприятия с использованием ETL-процесса.
Рис. Доп. 2. Концептуальная модель совершения платежной транзакции.
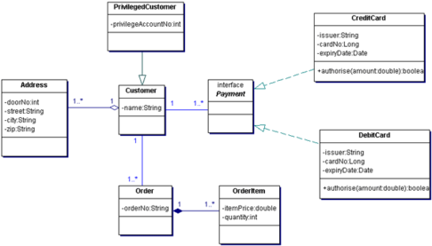
Диаграмма классов
Диаграмма классов оплаты и заказа.
На диаграмме классов, приведенной ниже, статическая структура описана вокруг главной сущности - Customer (покупатель), который связан с набором других классов, например Address (адрес), Order (заказ), и интерфейсом Payment (платеж). У покупателя может быть несколько Addresses (адресов) смоделированных агрегированием. Также у покупателя может быть отношение ассоциации с интерфейсом Payment (платеж) и классом Order (заказ). Интерфейс Payment (платеж) может быть либо CreditCard (кредитной картой) либо DebitCard (дебетовой картой), которые являются двумя реализационными моделями интерфейса Payment (платеж). У каждого заказа может быть много присоединенных OrderItems (предметов заказа). Так как OrderItem (предмет заказа) не может существовать без Order (заказ), то отношение смоделировано как композиция. PrivilegedCustomer (привилегированный покупатель) это особый Customer (покупатель), у которого есть скидки на сделанные покупки, и который является продолжением Customer (покупатель) на основе отношения обобщения. Навигация указывает направление перемещения по ассоциации. Кратность описывает возможные сущности. .
Рис. Доп. 3. Диаграмма классов заказов и оплаты различными категориями покупателяй.
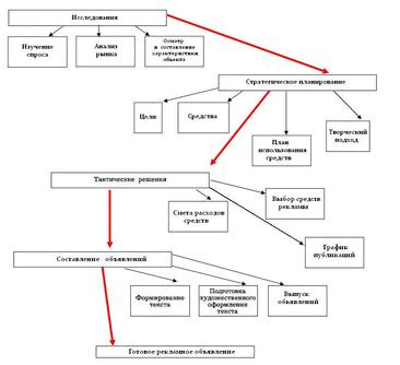
Функция управления созданием объявления
Рис. Доп. 4. Схема составления объявления.
Взаимосвязь Организационной структуры агентства недвижимости
Рис. Доп. 5. Взаимосвязь подразделений
Примечания и заметки
Список литературы
Для подготовки данной работы были использованы материалы с сайта http://referat.ru
















