62175 (611442), страница 4
Текст из файла (страница 4)
Таким чином, одержане значення безвідмовної роботи (у роках), враховуючи, що рік має 365 днів:
Тсер=
років.
(4.4)
Для побудови графіка залежності експоненційного закону надійності на проміжку часу tр=0…80 тис. годин розбиваємо вісь часу на інтервали по 10 тис. годин. Підставивши числові значення часу в формулу (4.4), проводимо розрахунок ймовірності безвідмовної роботи. Результати розрахунків зведені в табл. 4.2.
Таблиця 4.2 Імовірності безвідмовної роботи пристрою
| Рс(t) | 1 | 0,837 | 0,706 | 0,586 | 0,491 | 0,410 | 0,343 | 0,287 | 0,241 | 0,201 |
| t, тис. год. | 0 | 10 | 20 | 30 | 40 | 50 | 60 | 70 | 80 | 90 |
Рис. 4.1. Імовірність безвідмовної роботи пристрою.
По даним табл. 4.2 побудований графік ймовірності безвідмовної роботи, який приведений на рис.4.1.
Висновки
В результаті виконання курсового проекту були розроблені структурна, функціональна та принципова електричні схеми автомобільного охоронного сигналізатора на мікроконтролері PIC16F84A. Була наведена архітектура використаного мікроконтролера та опис основних можливостей. Також були описані аналоги пристрою, а саме автомобільний охоронний сигналізатор на транзисторах та електронний автосторож. На основі цих аналогів був створений автомобільний охоронний сигналізатор, на базі мікроконтролера, який сприяє збільшенню можливостей пристрою.
Спроектований пристрій має високі експлуатаційні технічні характеристики та показники надійності. Розрахунковий час безвідмовної роботи складає 6,4 років.
В зв‘язку з високими показниками спроектованого пристрою порівняно з аналогами його можна рекомендувати для впровадження у виробництво.
ЛІТЕРАТУРА
-
Энергетическая электроника. Справочное пособие: Пер. с нем./под ред. В.А. Бобунцова.М: Энергоатомиздат, 1978
-
Яценков В.С. Микроконтролеры Microchip. Практическое руководство – М.: Горячая линия, 2002–296с.,ил.
-
Нефедов А.В. Интегральные микросхемы и их зарубежные аналоги:Справочник.–М.: ИП Радиософт.–512с.,ил.
-
Хвощ С.Т. Микропроцесоры и микроЭВМ в системах автоматического управления: Справочник.–Л.: Машин остроение,1987–640 с.ил.
-
Пацюра И.В., Корнейчук В.И,, Довбыш Л.В. Надёжность электронных систем.К.:Свит.1988–192с.
-
Гоис Д.П. Применение микропроцесоров в измерительной апаратуре. М.: "Радио и связь",1990–540с.
-
Магжаров Т.Б. Надёжность больших интегральных схем.М.:"Радио и связь", 1987.–243с.
-
www.prosignalki.ru/p145.html - Практические схемы автомобильных охранных устройств.
-
Мішустін В.О. Методічні вказівки до курсу "Електронні обчислювальні машини та мікропроцесорні системи" УжДІІЕП,1999,38с.
-
Справочник по среднему семейству микроконтроллеров PICmicroTM. M.: ООО «Микро-Чип», 2002, 601с.
-
www.microchip.ru – ООО «Микро-Чип».
-
http://kazus.ru/articles/294.html – Стабилизаторы напряжения серии КР1157 .
-
http://cxem.net/avto/alarm/alarm19.php
ДОДАТКИ
Додаток 1.
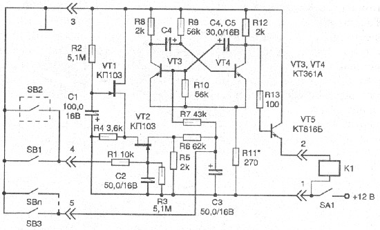
Рис. 1.1. Принципова схема охоронного пристрою на транзисторах.[8]
Додаток 2.
Рис. 2.1. Інтегральний стабілізатор на ІМС типу KP1157EH502A.[12]
Додаток 3.
Рис.3.1. Основна печатна плата та схема розміщення елементів [13].















