62173 (611440)
Текст из файла
Министерство образования РФ
Уральский государственный технический университет
Кафедра РЭИС
Пояснительная записка
к курсовой работе
автомобильная сигнализация
По предмету «Цифровые устройства и микропроцессоры»
Екатеринбург 2005
Задание на проектирование
В данной курсовой работе предлагается разработать авто сигнализацию на микроконтроллере КР1816ВЕ51. Основные требования к системе:
Система должна обрабатывать показания следующих датчиков: капота, багажника, дверей и двух уровневого датчика удара (сильного и слабого ударов), так же система должна выполнять блокировку зажигания при включении на охрану и содержать устройство сигнализации (сирену). Авто сигнализация должна работать в двух режимах. Первый режим – полная постановка на охрану с опросом всех датчиков, при втором режиме датчики удара и багажника игнорируются, т. е. можно без проблем открыть багажник, не включив сигнализацию, потом по желанию вернуться в первый режим.
Кроме выше указанных обязательных функций системы разработчику предлагается усложнить систему по своему усмотрению. Функции, предложенные разработчиком, указаны ниже.
Оглавление
Задание на проектирование
Введение
Функции и принцип работы устройства
Разработка схемы устройства
Описание прикладной программы
Заключение
Библиографический список
Приложение 1. Схема электрическая принципиальная
Приложение 2. Блок-схема основной программы
Приложение 3. Блок-схемы подпрограмм
Приложение 4. Программа устройства на языке Assembler
Приложение 5. Листинг программы отлаженной в ProView 32
Введение
Некоторое время назад в микропроцессорной технике выделился самостоятельный класс интегральных схем – микроконтроллеры, которые предназначены для применения в приборах различного назначения.
Использование микроконтроллеров в различных изделиях не только приводит к улучшению всех показателей (стоимость, надежность, потребляемая мощность, габариты) и позволяет многократно сократить сроки разработки и придаёт изделиям принципиально новые потребительские качества, такие как расширенные функциональные возможности и д.р.
Однокристальные (однокорпусные) микроконтроллеры представляют собой приборы, конструктивно выполненные в виде БИС и включающие в себя следующие составные части: микропроцессор, память программ и память данных, а также программируемые интерфейсные схемы для связи с внешней средой.
Цель курсовой работы состоит в развитии навыков проектирования специализированных цифровых радиоэлектронных систем с применением микропроцессорных комплектов. Изучить архитектуру однокристальных микроконтроллеров популярного семейства INTEL8051, а также структуру одного из клонов семейства – микроконтроллера КМ1816ВЕ51, его функциональные узлы и особенности их работы. Изучение основ языка Ассемблер и интегрированной среды ProView фирмы Franklin Software Inc., которая предназначена для разработки программного обеспечения микроконтроллеров этого семейства.
Функции и принцип работы устройства
Данная система будет содержать пять двоичных датчиков: сильного и слабого удара, капота, багажника и дверей. Постановка на охрану осуществляется с радиопульта, имеющего две кнопки: первая кнопка осуществляет постановку/снятие системы с охраны и выключение сирены при срабатывании системы (последняя функция осуществляется следующим образом: нажатие кнопки выключает сигнализацию, а автомобиль остаётся на охране, для снятия с которой надо еще раз нажать кнопку 1); вторая кнопка осуществляет постановку в режим 2 (датчики багажника и оба датчика удара игнорируются, блокировка багажника снимается) или снятие с него, в режиме 2 выключение сирены так же осуществляется с помощью кнопки 1.
При включении охраны автоматически происходит блокировка стартера, закрытие дверей и багажника, но если багажник, капот или одна из дверей открыты, то постановки на охрану не происходит, сирена дает 3 характерных звуковых сигнала (сигналы подаются примерно через 0.2 секунды, с таким же интервалом происходят все сигналы сирены и габаритами, описанные ниже), а микроконтроллер переходит в ожидание включения системы. Если все закрыто, то система переходит в режим охраны, символизируя об этом 1 сигналом сирены и габаритами.
При срабатывании датчика слабого удара система дает 5 сигналов сирены. При срабатывание любого из других датчиков происходит включение сирены, сопровождающееся миганием габаритов в течении одной минуты. Отключение сирены можно произвести с пульта кнопкой 1 или с помощью сигнала с Valet’а, который установлен в салоне автомобиля (Valet должен располагаться в потайном месте, что бы взломщики не могли его обнаружить, и возможно может быть защищен паролем, но это уже отдельное устройство, не относящееся к данному курсовому, поэтому мы будем учитывать только сигнал приходящий с него). Если датчик капота, багажника или дверей срабатывает больше пяти раз подряд (скажем, дверь была открыта), то после 5 циклов сирены по 1 минуте, система встает на охрану игнорируя цепь (датчик), которая вызвала срабатывание.
В салоне автомобиля устанавливается светодиод, который при нормальной работе системы мигает приблизительно с интервалом в 1 секунду, а при срабатывании любого датчика, кроме датчика слабого удара, включается на постоянное свечение, символизируя нам, что было вторжение. Так же при выключении системы о вторжении нам говорят 4 сигнала сирены и 4 габаритами, а если не было вторжения, то при выключении будет 2 сигнала сирены и 2 габаритами.
При включении режима 2 система оповещает нас 3 сигналами сирены и 3 габаритами, а система автомобиль остается на полной охране.
При выключении системы происходит разблокировка стартера, дверей и багажника.
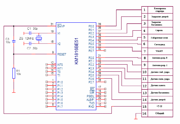
Разработка схемы устройства
Схема микроконтроллера электрическая принципиальная представлена в приложении 1. Она содержит RC-цепь для формирования сигнала сброса при включении питания и кварцевый резонатор 12 МГц(ZQ). На вход ЕА подается уровень 1 (+5В).
Связь микроконтроллера с датчиками и исполнительными механизмами обеспечивается через порты (Р0 и Р2), а незадействованные порты могут быть в последствии использованы для расширения функциональных возможностей системы.
Включение/выключение системы, а так же постановка и снятие режима 2, отключение сирены осуществляется с пульта, сигналы с которого принимаются антенной и в виде двоичного кода поступают на входы порта Р0 (Р0.0 и Р0.1):
Таблица 1
| P0.0 | P0.1 | Режим системы |
| 0 | 0 | Режим 2 |
| 0 | 1 | Режим 1 |
| 1 | 0 | Выключение сирены в режиме 2 или снятие с охраны |
| 1 | 1 | Выключение сирены в режиме 1 или снятие с охраны |
Расшифровка таблицы: сигнал 0 на Р0.0 включает систему, до этого Р0.0=1 (система не включена). При включении сирены её можно выключить если нажать на кнопку 1, в результате чего антенна пошлет сигнал Р0.0=1, который сразу после выключения сирены программно сбрасывается Р0.0=0. Аналогично с режимом 2 и Р0.1. Кнопки 1 и 2 на пульте инвертируют сигнал соответственно на входах Р0.0 и Р0.1 микроконтроллера.
Исполнительные механизмы подключены к выходам порта Р0 (Р0.0÷Р0.6). Из-за низкой нагрузочной способности выходов микропроцессора для всех исполнительных механизмов потребуются усилители мощности.
Датчики в системе подключены ко входам порта Р2 (Р2.2÷Р2.6). Пример подключения датчика представлен на рис.1. О срабатывании датчика сообщает низкий уровень на входе порта.
Рис.1. Подключение двоичного датчика
Описание прикладной программы
Блок-схема алгоритма программы была составлена исходя из функций и принципа действия охранной системы, изложенных выше. Текст программы составлен в точности, основываясь на алгоритме в блок-схеме. Программа оперирует с портами Р0 и Р2, регистры R0÷R4 используются в подпрограммах задержки, регистры R5÷R7 являются счетчиками числа срабатывания датчиков капота, багажника и дверей, что бы потом можно было их игнорировать. В программе создается байтовая константа FLAGS внутри сегмента перемещаемого внутрь битовой адресуемой памяти данных. В этой константе используются пять битов, каждый из которых является флагом, использующимся в программе: флаги игнорирования датчиков (капота, багажника и дверей), флаг режима 2 и флаг попытки вторжения. Подпрограммы, начинающиеся с метки SIGNAL** производят сигналы сиреной (число сигналов = первой звездочке) и габаритами (число сигналов = второй звездочке).
Заключение
В ходе выполнения данной курсовой работы была разработана автомобильная охранная система на однокристальном микроконтроллере КР1816ВЕ51. В процессе выполнения курсовой работы система была немного усовершенствована по сравнению с техническим заданием, был разработан алгоритм её работы и составлена блок-схема рабочей программы. Текст программы мы составили на языке assembler и провели её тестирование и отладку в интегрированной среде ProView фирмы Franklin Software Inc.
Библиографический список
-
Микропроцессоры. В 3 кн. Кн. 1. Архитектура и проектирование микро-ЭВМ. Организация вычислительных процессов: Учебник для втузов / П.В. Нестеров, В.Ф. Шаньгин, В.Л. Горбунов и др.; Под ред. Л.Н. Преснухина. М.: Высшая школа, 1986. 495 с.
-
Ваша первая программа для микроконтроллера Intel 8051: Методические указания к лабораторной работе №1 по курсу “Микропроцессоры и вычислительные устройства”/ Добряк В.А. Екатеринбург: УГТУ, 1999. 32 с.
-
Система команд микроконтроллера Intel 8051: Методические указания к лабораторной работе №2 по курсу “Цифровые устройства и микропроцессоры”/Добряк В.А., Рагозин В.К. Екатеринбург: УГТУ, 1999. 32 с.
-
Программирование микроконтроллера Intel 8051 на языке ассемблера: Методические указания к лабораторной работе №3 по курсу “ Цифровые устройства и микропроцессоры”/ Добряк В.А., Рагозин В.К.. Екатеринбург: УГТУ, 1999. 26 с.
-
Взаимодействие микроконтроллера Intel 8051 с объектами управления: Методические указания к лабораторной работе №4 по курсу “ Цифровые устройства и микропроцессоры”/Добряк. В.А. Екатеринбург: Изд-во УГТУ, 2001. 24 с.
Приложение 1. Схема электрическая принципиальная
Приложение. Программа устройства на языке Assembler
BEGIN: JMP START ; переход к программе START
USING 0 ; выбор 0 банка регистров
ORG 30H ; директива размещения программы с адреса ; 30H
SEG_FLAG SEGMENT DATA BITADDRESSABLE ; объявляем сегмент перемещаемый ; внутрь битовой адресуемой памяти ; данных
SEG_PROG SEGMENT CODE ; объявляем сегмент перемещаемый в ; пространство кода программы
OVER_K SET R5 ; назначаем символические
OVER_D SET R6 ; имена регистрам
OVER_B SET R7 ; R5,R6,R7
RSEG SEG_FLAG ; выбор сегмента
FLAGS: DS 1 ; однобайтовая переменная (FLAGS)
FDOOR BIT FLAGS.0 ; флаг игнорирования (да(1) / нет(0)) датчика дверей
FBOX BIT FLAGS.1 ; -------------------- багажника
FKAPOT BIT FLAGS.2 ; ---------------------------------- капота
FMODE2 BIT FLAGS.3 ; флаг режима 2 (да(1)/нет(0))
FALARM BIT FLAGS.4 ; флаг попытки вторжения (да(1)/нет(0))
RSEG SEG_PROG ; выбор сегмента
START: ; установка начальных значений параметров
MOV FLAGS,#00H ; сброс флагов
MOV P0,#00H ; установка режимов портов
MOV P2,#0FFH ;
MOV R0,#00H ; обнуление регистров
MOV R1,#00H ;
MOV R2,#00H ;
MOV R3,#00H ;
MOV R4,#00H ;
MOV OVER_B,#00H ;
MOV OVER_K,#00H ;
MOV OVER_D,#00H ;
CLR A ; обнуление аккумулятора
WAIT: JB P2.0,WAIT ; ждем сигнала постановки на охрану
JNB P2.4,SIGNAL3 ; переходим на метку SIGNAL3,
JNB P2.5,SIGNAL3 ; если открыты двери, капот
JNB P2.6,SIGNAL3 ; или багажник
JMP BLOCKING ; переход к п/п блокировки
SIGNAL3: MOV R0,#3 ; программа
LOOP3: CALL SIGNAL1 ; реализации трех
CALL DELAY ; сигналов сиреной
Характеристики
Тип файла документ
Документы такого типа открываются такими программами, как Microsoft Office Word на компьютерах Windows, Apple Pages на компьютерах Mac, Open Office - бесплатная альтернатива на различных платформах, в том числе Linux. Наиболее простым и современным решением будут Google документы, так как открываются онлайн без скачивания прямо в браузере на любой платформе. Существуют российские качественные аналоги, например от Яндекса.
Будьте внимательны на мобильных устройствах, так как там используются упрощённый функционал даже в официальном приложении от Microsoft, поэтому для просмотра скачивайте PDF-версию. А если нужно редактировать файл, то используйте оригинальный файл.
Файлы такого типа обычно разбиты на страницы, а текст может быть форматированным (жирный, курсив, выбор шрифта, таблицы и т.п.), а также в него можно добавлять изображения. Формат идеально подходит для рефератов, докладов и РПЗ курсовых проектов, которые необходимо распечатать. Кстати перед печатью также сохраняйте файл в PDF, так как принтер может начудить со шрифтами.















