62163 (611435), страница 2
Текст из файла (страница 2)
Рис. 2 – Создание габаритов печатной платы
Размещать компоненты можно вручную, выделяя и перемещая их. Для этого надо выполнить команду выбора компонента: Tool / Component / Select Tool (значок команды). Затем выделить компонент щелчком ЛКМ на нем и перемещать компонент движением мышки. Для фиксации компонента нажать ЛКМ. В автоматическом режиме размещение производится по команде Auto / Place / Board. Перед выполнением размещения можно задать правила размещения по команде Options / Placement Strategy. Можно необходимые компоненты перед автоматическим размещением зафиксировать на ПП (например, разъемы), выбрав компонент и в контекстном меню нажать ЛКМ на строчке Fix.
Рис. 3 – Результат изменения положения элементов на плате
После автоматической расстановки компонентов, выделив компонент, можно просмотреть его связи с соседними компонентами, и, при необходимости, переместить его, повернуть, разместить на обратной стороне ПП и т.д. (команды из контекстного меню).
Рис. 4 – Результат расстановки проводников (Верхний слой)
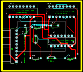
Рис. 5 – Результат расстановки проводников (Нижний слой)
Автотрассировка проводников производится по команде Auto/ Autoroute / Board. После окончания разводки плата увеличивается на весь экран по команде View / Zoom All, и визуально оцениваются результаты трассировки. Если видно, что некоторые элементы расставлены неоптимальным образом, (например, их желательно переместить, повернуть и т.п.), можно отменить результаты трассировки (команда Auto / Unroute / Board) и переместить элементы вручную.
Рис. 6 – Окончательный вид платы после трассировки
Заключение
В ходе выполнения курсовой работы закрепил знания приёмов работы в пакете OrCAD. Имея в качестве исходных данных схему электрическую принципиальную, смоделировал работу схемы, получил диаграммы работы схемы, выполнил разработку печатной платы, на которой произведена компоновка ЭРЭ схемы и трассировка соединений между ними с соблюдением определенных требований, например, таких как минимизация размеров печатной платы, минимизация суммарной длины печатных проводников и т.д.
Необходимо заметить, что благодаря использованию средств автоматизированного проектирования, таких как OrCAD, время и трудоёмкость разработки конечного устройства и печатной платы, в частности, значительно уменьшаются.
Литература
1. Разевиг В.Д. Система проектирования цифровых устройств OrCAD. – М.: «Солон – Р», 2000.
2. Конспект лекций по курсу «Математическое моделирование в микроэлектронике » (Часть 3) 621.396.69 (07), Таганрогский государственный радиотехнический университет.
3. Хайнеман Р. PSpice.моделирование работы электронных схем. «ДМК-Пресс», Москва, 2005.
4. Шило В.Л. Популярные микросхемы КМОП. Справочник. – «Ягуар», Москва, 1993
















