50498 (610158), страница 6
Текст из файла (страница 6)
Рис.В.4. Блок-схема алгоритму задачі
Продовження додатку В
Рис.В.5. Блок-схема алгоритму задачі
Продовження додатку В
Рис.В.6. Блок-схема алгоритму задачі
Продовження додатку В
Рис.В.7. Блок-схема алгоритму задачі
Закінчення додатку В
Рис.В.8. Блок-схема алгоритму задачі
Додаток Д
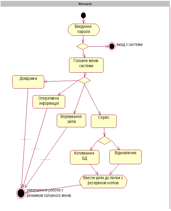
Рис.Д.1.Схема технологічного процесу. Головне меню системи
Продовження додатку Д
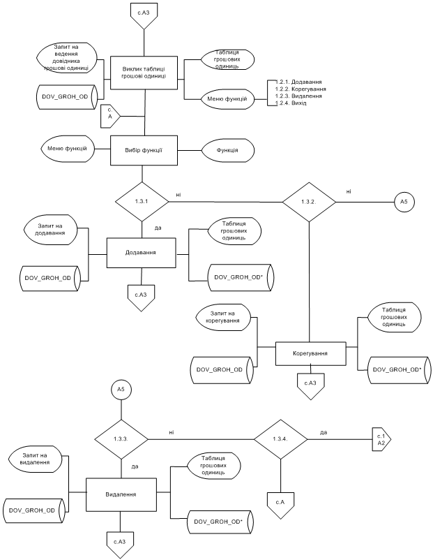
Рис.Д.2.Схема технологічного процесу. Довідники
Продовження додатку Д
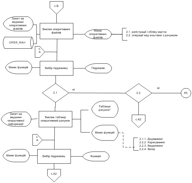
Рис.Д.3.Схема технологічного процесу. Оперативна інформація
Закінчення додатку Д
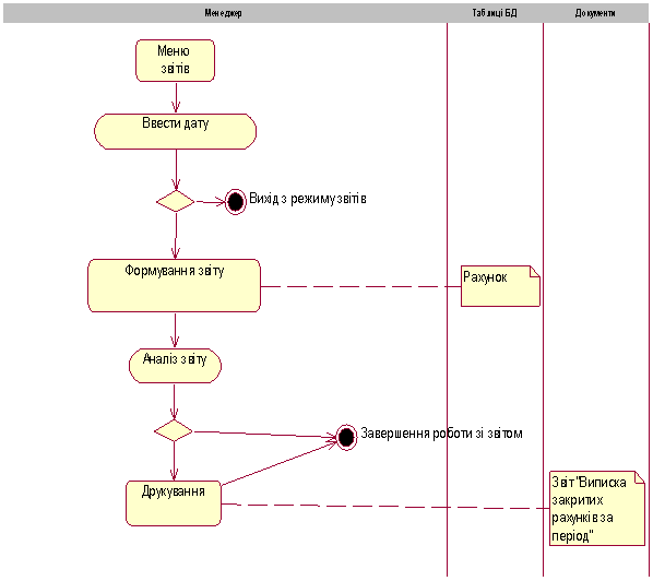
Рис.Д.4.Схема технологічного процесу. Меню «Звіт»
Додаток Е
Рис Е.1. Взаємодія користувача і ПЕОМ
Продовження додатку Е
Рис Е.2. Взаємодія користувача і ПЕОМ
Продовження додатку Е
Рис Е.3. Взаємодія користувача і ПЕОМ
Закінчення додатку Е
Рис Е.4. Взаємодія користувача і ПЕОМ
Рис Е.5. Взаємодія користувача і ПЕОМ
Размещено на http://www.allbest.ru/
















