50498 (610158), страница 5
Текст из файла (страница 5)
Програмне забезпечення задачі функціонує на ПЕОМ, що містить наступну мінімальну конфігурацію: операційна система - Windows NT/2k/XP/2k3; мікропроцесор класу Pentium Pro і вище; оперативна пам'ять - 128 Мб і вище під керуванням будь-якої операційної системи. Робота з ПЗ ведеться в інтерактивному режимі. Розв’язування задачі автоматизованим способом припиняється, якщо: відсутня необхідна для розв’язування задачі інформація; виявлено порушення в інформаційній базі внаслідок несанкціонованого доступу; вийшло з ладу енергопостачання ПЕОМ; вийшло з ладу обладнання, де зберігаються необхідні для розв’язування задачі дані та інше.
3. Підготовка до роботи:
а) Включити ПК в мережу.
б) Після автоматичного завантаження операційної системи на екрані з'являється Робочий Стіл
в) Натиснуть на ярлик програми CARD, що знаходиться на робочому столі.
4. Опис операцій:
Запуск програми забезпечується доступом до системи через ідентифікацію користувача
Рис. 2.4.1. Введення паролю
У випадку неправильного введення користувача або паролю з’явиться повідомлення (рис. 2.4.2.):
Рис. 2.4.2. Повідомлення про невірний пароль
При натисканні „OK” здійснюється повернення ідентифікації до користувача .
ПЗ забезпечує автоматизоване виконання наступних функцій: робота з БД, формування звіту „Виписка закритих рахунків фізичних осіб”.
Виконання функцій відбувається шляхом вибору відповідного режиму головного меню програми. Головне меню програми „Склад” складається з наступних режимів: „Довідники”, „ Оперативний файл”, „Звіт”, „Сервіс”, „Вихід” (рис. 2.4.3). У свою чергу усі ці режими мають свої підрежими.
Рис. 2.4.3. Головна форма
В режимі «Довідники» до банку підрежимів входить робота з довідниками «Клієнтів» , «Видів рахунків» та «Грошових одиниць».
В довіднику “Види рахунків” міститься інформація про рахунки (рис. 2.4.4).
Рис. 2.4.4. Довідник видів рахунків
В довіднику “Грошових одиниць” (рис. 2.4.5), міститься інформація про види грошових одиниць.
Рис. 2.4.5. Довідник грошових одиниць
В довіднику “Клієнтів” (рис. 2.4.6), міститься інформація про клієнтів.
Рис. 2.4.6. Довідник клієнтів
В режимі „Оперативні файли” до банку підрежимів входить робота з оперативними таблицями “Реєстрація і облік карток” та “Операції над коштами з картки”.
Рис . 2.4.7. Реєстрація і облік карток
Рис. 2.4.8. Операції над коштами з картки
Додати запис до таблиці «Реєстрація і облік інформації» здійснюється за допомогою кнопки «Додати», що знаходиться на формі.
Рис. 2.4.9. Операції з картками
За допомогою кнопки «редагувати» можна внести зміни уже до занесених даних
Рис. 2.4.10. Операції з картками
Зняття коштів з рахунку здійснюється за допомогою кнопки «Занести запис», яка знаходиться на формі оперативної інформації «Операції над коштами з картки». При введенні номера картки та суми яку необхідно зняти та натисканні кнопки «Зняти» відбувається транзакція зняття коштів з рахунку
Рис. 2.4.11. Зняття коштів з рахунку
За допомогою кнопки «Перевірити баланс» при введенні номеру картки можна вивести на екран стан рахунку.
Рис. 2.4.12. Перевірка балансу
В режим „Звіт” входить “Виписка закритих рахунків фізичних осіб”, яка дозволяє сформувати вихідний документ „ Виписка закритих рахунків фізичних осіб в період ”. При обиранні цього пункту, на екрані з’являється діалогове вікно (рис. 2.4.13), в якому користувач повинен обрати дату, на яку потрібно сформувати „ Виписку закритих рахунків ”.
Рис. 2.4.13. Період формування звіту
При натисканні кнопки „ОК”, з’являється форма „ Виписка закритих рахунків ”.
Рис. 2.4.14. Виписка закритих рахунків за період
При необхідності можна роздрукувати документ, зберегти або відкрити існуючий звіт. При натисканні кнопки „Close”, форма закривається і користувач потрапляє до головного меню.
В режимі „Сервіс”, до складу підрежимів входять: “Збереження БД”, “Відновлення БД”. Перший з них користувач повинен виконувати перед виходом з пакету. Другий - у разі втрати файлів БД.
При виборі підрежиму “ Збереження БД ” таблиці бази даних копіюються в страхову директорію. Після копіювання з’являється повідомлення (рис. 2.5.3.15).
Рис. 2.4.15. Резервне копіювання
При виборі підрежиму “ Збереження БД ” таблиці бази даних копіюються в страхову директорію. Після копіювання з’являється повідомлення (рис. 2.4.16).
Рис. 2.4.16. Резервне копіювання
В режим «Допомога» , до складу під режимів входять: «Про програму» та «Про автора»
Рис. 2.4.17. Про програму
Рис. 2.4.18. Про автора
Вихід з програми здійснюється за допомогою режиму „Вихід”.
5. Аварійні ситуації.
При роботі з системою можливі виникнення аварійних ситуації.
Це може трапитися за наступними причинам:
відсутність СУБД;
відсутність база даних;
пошкоджена база даних.
6. Рекомендації з освоєння.
Комірник повинен мати базові навики роботи з ПК. Система використовує інтуїтивно зрозумілий інтерфейс, тому освоєння та робота з нею не повинна виконати ускладнень.
ВИСНОВОК
картковий рахунок фізична особа
У курсовому проекті була вирішена задача з автоматизації ведення карткових рахунків фізичних осіб.
При цьому був проведений інформаційний аналіз предметної технології вирішення задачі у відділі бек-офісу, огляд літературних джерел по проблемі автоматизації рішень задач даного класу, приведені параметри ІТ.
В другому розділі курсового проекту представлена постановка задачі, алгоритм рішення задачі, блок-схема та його опис. Також розроблене технологічне забезпечення, що включає в себе схему технологічного процесу рішення задачі, сценарій взаємодії користувача та ПЕОМ при рішенні та довідник користувача.
Автоматизація даної задачі дозволяє формувати звіт закритих рахунків за період, зберігати введену в базі даних, надає можливість формування документу "Виписка закритих рахунків фізичних осіб".
Размещено на http://www.allbest.ru/
СПИСОК ВИКОРИСТАНИХ ДЖЕРЕЛ
-
Автоматизована карткова система RS-Retail V.6. http://RS-RetailV.6.ru
-
Архангельский А.Я. Программирование в С++ Builder 5. – М.: ЗАО Издательство БИНОМ, 2002 г. – 1152 с.
-
Журавльова І.В., Латишева І.Л. Методичні рекомендації до виконання курсових проектів з навчальної дисципліни «Інформаційні системи і технології в економіці» для студентів спеціальності 6.080.401 «Інформаційні управляючі системи та технології» всіх форм навчання . – Харків: Вид.ХНЕУ, 2007. - 48 с.(Укр.мов.)
-
Журавльова І.В. Технологія автоматизованої обробки інформації. Конспект лекцій. – Харьків: Вид.ХГЕУ, 2000. – 112с.Рос.мов.
-
Золотарьова І.О., Осієвський С. В. Лабораторний практикум з курсу "Об’єктно-орієнтований аналіз та проектування ІС"– Харків: Вид. ХНЕУ, 2005. –122с. (Укр. мов.)
-
Карткова система CardMake http://usb.com.ua
-
Мінухін С.В., Беседовський О.М. Лабораторний практикум з курсу «CASE-технології» для студентів спец. 7.080401, 7.080407 усіх форм навчання. – Харків: Вид. ХНЕУ, 2005.
-
Паньков К.М., Тридід О.М., Колодиєва О.О. Виробнича логістика: Навчальний посібник. – Х.: Видачний дім „ІНЖЕК”, 2004. – 352с.Укр.мова.
-
Пономаренко В.С., Бутова Р.К., Журавльова І.В. Інформаційні системи та технології в економіці: Посібник для студентів вищих навчальних закладів. – К.: ВЦ „Академія”, 2002. – 544 с
-
Пономаренко В.С., Пушкар І.О., Коваленко Ю.І. Проектування автоматизованних економічних інформаційних систем. – Київ, 1996. – 312 с.
-
Ушакова І.О. «Методичні рекомендації до виконання практичних і лабораторних робіт з курсу «Системний аналіз та проектування СОІ» (тема «Розробка проектної документації») для студентів спеціальностей 7.080401, 7.080407 усіх форм навчання» – Харків: Вид. ХНЕУ, 2006.
Додаток A
Контекстна діаграма по задачі «Ведення карткових рахунків фізичних осіб»
Продовження додатку А
Декомпозиція контекстної діаграми
Закінчення додатку А
Декомпозиція роботи «Операції з картрахунком»
Додаток Б
Рис.Б.1. Контекстна діаграма бізнес-процесів в нотації DFD
Продовження додатку Б
Рис.Б.2. Декомпозиція процесу „Ведення карткових рахунків фізичних осіб”
Додаток В
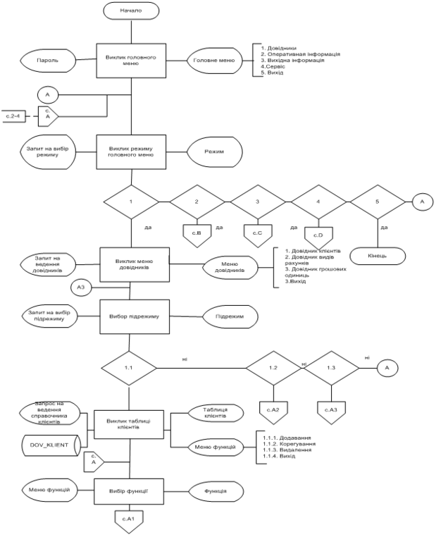
Рис.В. 1. Блок-схема алгоритму задачі
Продовження додатку В
Рис.В.2. Блок-схема алгоритму задачі
Продовження додатку В
Рис.В.3. Блок-схема алгоритму задачі
Продовження додатку В
















