50262 (610051)
Текст из файла
Федеральное агентство по образованию
Ливенский филиал ГОУ ВПО
Орловский государственный технический университет
Факультет экономики и права
Кафедра общетехнических дисциплин
Курсовая работа по курсу: Информатика
Создание презентации, формирование массива
Задание №1
Создать презентацию к реферату на тему «Excel – фильтрация данных».
Задание №2
Условие
-
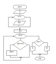
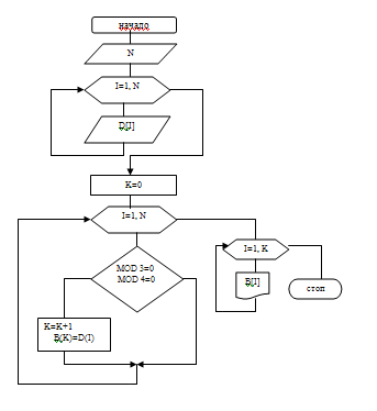
Дан массив D(N). Сформировать массив В из элементов массива D кратных 4 или 3.
Программа
Program zadacha;
var N,K,I:integer;
B,D:array[1..10] of integer;
begin
writeln('введите количество элементов');
readln(N);
for I:=1 to N do begin
writeln ('вв-те эл-т массива');
readln(D[N]);
end;
K:=0;
for I:=1 to N do begin
if D[I]mod 3=0 then begin
if D[I]mod 4=0 then begin
K:=K+1;
B[K]:=D[I];
end;end;
for I:=1 to K do begin
writeln (B[I]);
end;
end;
end.
Условие
2. Задан одномерный массив, состоящий из нулей и едниниц. Проверить существует ли строгое чередование.
Программа
Program zadacha;
var A:array [1..10] of integer;
I,K,K1,N:integer;
begin
writeln('вв-те кол-во строк');
readln(N);
for I:=1 to N do begin
writeln('вв-те эл-т');
readln(A[I]);
end;
K:=0;K1:=0;
for I:=1 to N-1 do
Характеристики
Тип файла документ
Документы такого типа открываются такими программами, как Microsoft Office Word на компьютерах Windows, Apple Pages на компьютерах Mac, Open Office - бесплатная альтернатива на различных платформах, в том числе Linux. Наиболее простым и современным решением будут Google документы, так как открываются онлайн без скачивания прямо в браузере на любой платформе. Существуют российские качественные аналоги, например от Яндекса.
Будьте внимательны на мобильных устройствах, так как там используются упрощённый функционал даже в официальном приложении от Microsoft, поэтому для просмотра скачивайте PDF-версию. А если нужно редактировать файл, то используйте оригинальный файл.
Файлы такого типа обычно разбиты на страницы, а текст может быть форматированным (жирный, курсив, выбор шрифта, таблицы и т.п.), а также в него можно добавлять изображения. Формат идеально подходит для рефератов, докладов и РПЗ курсовых проектов, которые необходимо распечатать. Кстати перед печатью также сохраняйте файл в PDF, так как принтер может начудить со шрифтами.
















