272261 (609239), страница 4
Текст из файла (страница 4)
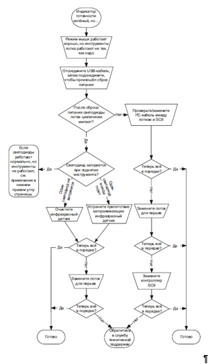
- Не забывайте, что в некоторых случаях не требуется использовать инструменты SMART Board и перья из лотка. См. примечания выше;
- Программное обеспечение SMART Board можно установить с прилагаемого к интерактивной доске компакт-диска или загрузить с веб-сайта компании SMART Technologies по адресу: www.smarttech.com/support/;
- Чтобы убедиться в том, что программное обеспечение SMART Board работает, воспользуйтесь панелью управления Windows или монитором активности Mac;
- Теперь индикатор готовности должен светиться зелёным цветом, а интерактивная доска должна работать нормально.
Рисунок 6.6 - Блок схема исправления неисправностей №5
ПРИМЕЧАНИЕ. Если нужно использовать инструменты SMART Board или перья и ластик из лотка, на компьютере должно быть запущено программное обеспечение SMART Board. Если на правой части панели задач Windows нет значка SMART Board, щёлкните на рабочем столе ярлык Средства SMART Board или выберите Программное обеспечение SMART Board в меню кнопки Пуск, а затем выберите Средства SMART Board. После этого должен появиться значок, а инструменты лотка должны работать нормально.
- Непрерывное свечение индикатора готовности зелёным цветом означает нормальную работу контроллера. Если лоток для перьев неисправен или не взаимодействует с контроллером, значит, интерактивная доска по-прежнему работает в режиме мыши;
- После сброса интерактивной доски все светодиоды лотка должны мигать последовательно дважды, что означает успешное взаимодействие
лотка с контроллером. Если светодиоды лотка мигают не так, как ожидается, или не прекращают мигать, замените кабель, соединяющий лоток с контроллером;
- Загрязнённые или чем-то закрытые инфракрасные датчики в гнёздах лотка могут не обнаруживать наличие перьев и ластика. Например, датчик может показывать отсутствие пера, хотя в действительности перо лежит в своём гнезде;
- Устраните препятствия, закрывающее инфракрасные датчики, или протрите датчики ватой, смоченной бытовым очистителем стекла, таким как
Windex;
- Если датчик или контроллер лотка для перьев неисправен, обратитесь в службу технической поддержки;
ПРИМЕЧАНИЕ. Если другой пользователь назначил другие функции перу. ластику или клавише лотка, верните прежнюю настройку с помощью панели управления SMART.
Таблица 6.1 – Поиск и устранение неполадок
| Симптом | Действие | |
| (1) | (2) | |
| Проецируемое изображение нечётко или не полностью покрывает экран. | Отрегулируйте положение проектора, увеличение и фокусировку объектива. Разрешение компьютера не совпадает с разрешением проектора. Обратитесь к прилагаемому к проектору руководству, определите разрешение проектора, затем с помощью панели управления (Windows) или в настройках системы (Mac) установите такое же разрешение экрана компьютера | |
| Точка прикосновения проецируется неточно.Указатель отображается не там, где прикасается палец. Когда вы пишите на экране доски пером, проецируемые точки касания не совпадают с действительным положением пера. | Выполните ориентирование интерактивной доски. Чтобы начать ориентирование, одновременно нажмите на лотке для перьев и держите две клавиши Клавиатура и Щелчок правой кнопкой мыши, либо откройте панель управления SMART Board и нажмите на ней кнопку Ориентация/Выравнивание SMART Board. | |
| На экране не виден указатель, а когда вы трогаете экран, появляется цветная линия. | В гнезде лотка нет пера, либо перо положено неправильно. Перо, маркер или старое перо (чёрное) SMART не отражает инфракрасный свет, поэтому инфракрасный датчик не может определить наличие пера в гнезде. Обмотайте перо лентой, отражающей инфракрасный свет. | |
| Когда вы убираете с экрана перо или палец, указатель возвращается в одно и то же место. | В том месте, куда возвращается указатель, аналоговые резистивные поверхности находятся в постоянном контакте друг с другом. Этот контакт может создаваться предметом, который постоянно давит на экран в этом месте. Осторожно оттяните переднюю поверхностью от задней с помощью куска липкой ленты или присоски. Если неполадка исчезает на время, пока вы оттягиваете поверхность присоской или липкой лентой, а затем возобновляется, как только вы убираете с поверхности присоску или ленту, отправьте интерактивную доску в ремонт. | |
| При рисовании или письме пером указатель движется хаотически или возникают пробелы. | Напряжение, подаваемое от компьютера по USB-кабелю или удлинителю, недостаточно для надёжного питания интерактивной доски. Подключите доску к другому компьютеру. замените USB-удлинитель или установите USB-концентратор с блоком питания. | |
7 Расчет надежности
Эксплуатационные показатели – это характеристики, определяющие качество выполнения изделием заданных функций. Общими из них для всех изделий длительного действия являются показатели надежности (долговечности), динамичности качества, эргономические показатели и экономичность эксплуатации. Надежность – это свойство объекта (например, изделия) выполнять заданные функции, сохраняя во времени значения установленных эксплуатационных показателей в допустимых пределах, соответствующих принятым режимам, условиям использования, технического обслуживания, ремонта, хранения и транспортирования. Надежность включает свойства безотказности, долговечности, ремонтопригодности и сохраняемости. Показателями надежности являются вероятность безотказной работы, средняя наработка на отказ, интенсивность отказов и др.
Вероятность безотказной работы P(t) – вероятность того, что в заданный момент времени t или в пределах заданной наработки, отказа в работе изделия не произойдет (отказ – событие, заключающееся в том, что изделие становится неспособным выполнять заданные функции с установленными показателями):
P(t) = N(t) / N0 , (7.1)
где N0 – число изделий, работающих в начале испытаний, N(t) – число изделий, работоспособных в конце промежутка времени t.
Интенсивность отказов (t) является функцией времени.
Типичный характер изменения интенсивности отказов (t) изделий от начала эксплуатации до списания представлен на рисунке 7.1
Рисунок 7.1 – Зависимость интенсивности отказов от времени
На рисунке 7.1 прослеживаются три основных периода работы изделия. I период – период приработки. Повышенная интенсивность отказов в этом периоде связана с дефектами конструкций, изготовления, сборки конечного изделия. С окончанием этого периода, как правило, заканчивается гарантийное обслуживание изделия. Многие компании и фирмы-производители не выпускают свою продукцию на рынок, пока изделие не пройдет период приработки.
II период – период нормальной работы. Интенсивность отказов в этом периоде остается практически постоянной и незначительной.
III период – период старения. В этот период интенсивность отказов резко возрастает, происходит изнашивание, старение и необратимые физические явления, при которых эксплуатация изделия не возможна или экономически не оправдана. Для большинства изделий вычислительной техники период их морального устаревания опережает физический.
Расчет надежности производят на этапе разработки объекта для определения его соответствия требованиям, сформулированным в ТЗ. Расчет производится в следующем порядке. Исходными данными являются интенсивности отказов элементов различных групп (справочные значения).
Интенсивность отказов показывает, какая часть элементов по отношению к общему количеству исправно работающих элементов в среднем выходит из строя в единицу времени (обычно за час).
Сущность расчета надежности состоит в том, чтобы определить основные критерии характеризующие надежность: время наработки на отказ Т0 и вероятность безотказной работы Р(t). Элементы системы необходимо разбить на группы с одинаковыми интенсивностями отказов и подсчитать внутри групп число элементов Мi.
Справочные значения интенсивностей отказов некоторых элементов приведены в следующей таблице.
Таблица 7.1 - Таблица интенсивности отказов
| Наименование элементов | Интенсивность отказов (отказов/час) |
| Сопротивление | 0,015*10-5 |
| Конденсатор | 0,164*10-5 |
| Диод | 0,5*10-5 |
| Интегральная микросхема | 0,00001*10-5 |
| Печатная плата | 3,6*10-5 |
| Коммутационное устройство | 0,28*10-5 |
Вычислим произведение Мi на , характеризующее долю отказов, вносимых элементами каждой группы в общую интенсивность отказов системы:
i=Мi* (7.2)
Общая интенсивность отказов системы состоит из интенсивностей отказов входящих в нее групп элементов:
N
общая = i (7.3)
i=1
где N – число групп с однотипными элементами.
Вычислим наработку на отказ. Наработка на отказ Т0 – это показатель безотказности, равный отношению наработки восстанавливаемого изделия к математическому ожиданию числа его отказов в течение этой наработки. Следовательно, это величина обратно пропорциональна интенсивности отказов, то есть:
Т0=1/ общая (7.4)
Вероятность безотказной работы Р(t) – это математическое ожидание того, что в заданном интервале времени не произойдет отказа. Вероятность безотказной работы Р(t) связана с интенсивностью отказов следующей формулой:
Р(t)= е-t = е-t/To , (7.5)
где е – это основание натурального логарифма;
е = 2.718281828459045… .
Кроме того, расчет надежности можно заменить графическим методом на координатной плоскости. На горизонтальной оси наносятся деления в соответствии с полученной наработкой на отказ Т0. На вертикальной оси отмечается точка Р(t)=1 и через нее проводится горизонтальная линия, а сама ось градуируется.
Через точку P(1) проводится горизонтальная линия. Линия надежности определяется экспериментальным законом. На оси t откладывается T0 и эта величина сносится на горизонтальную линию, проведенную через точку P(1). Полученную точку соединяем прямой линией с точкой P(t)=1. Эта и есть линия надежности.
Для определения вероятности безотказной работы устройства в момент времени ti откладываем величину ti на оси t, сносим эту величину на полученную линию надежности, а затем на ось P и, таким образом, обнаруживаем P(ti) для заданного момента времени ti.
Например:
P
















