272261 (609239), страница 3
Текст из файла (страница 3)
- Если на компьютере ещё не установлено программное обеспечение SMART Board, вставьте в дисковод компакт-диск с программным обеспечением SMART Board. Запустится программа установки программного обеспечения SMART Board. Если она не запустится, выберите Пуск > Выполнить, затем введите команду x:\autorun.exe (где x: буква дисковода с компакт-диском). Следуйте инструкциям, которые будут появляться на экране, чтобы установить программное обеспечение SMART Board;
ПРИМЕЧАНИЕ. Рекомендуем ответить Да на вопрос о том, поместить ли ярлык SMART Board в папку «Автозагрузка». В этом случае панель средств SMART Board будет всегда открыта, а интерактивная доска будет в постоянной готовности.
- Разъём DB9M прилагаемого последовательного кабеля (или другого аналогичного кабеля) вставьте в 9-контактное гнездо на боку модуля RS-232, который находится под нижним правым углом интерактивной доски SMART Board;
ПРИМЕЧАНИЕ. Гнездо DB9 модуля расширения не снабжено крепёжными винтами для удержания разъёма последовательного кабеля. Последовательный кабель проложен к модулю RS-232 таким путём, что если потянуть за кабель, усилие будет приложено перпендикулярно разъёму. Если кто-то случайно наступит на кабель или сильно потянет за него, незакреплённый разъём просто выйдет из гнезда модуля, не повредив его контакты. Если интерактивная доска монтируется на стене, последовательный кабель можно провести в канале за модулем RS-232 и за модулем контроллера, чтобы предотвратить излишнее натяжение кабеля.
- Разъем на другом конце последовательного кабеля вставьте в разъём компьютера;
- Один конец кабеля питания вставьте в блок питания, а другой конец кабеля вставьте в розетку. Индикатор готовности загорится красным цветом. Это означает, что электропитание на интерактивную доску подаётся.
Рисунок 4.3 - Подключение с помощью опционального последовательного модуля расширения RS-232
5. Система электропитания интерактивной доски
Интерактивная доска может работать, как и от стандартного 220 Вольт так и от USB.
Индикаторы и элементы управления панели управления SystemOn
На панели управления SystemOn, расположенной на левом краю лотка для перьев, находится одна большая клавиша «Вкл» с подсветкой и четыре индикатора состояния. Клавиша «Вкл». Светится, когда все кабели подсоединены правильно и система получает питание. Состояние системы. Мигает зелёным цветом, пока система прогревается, а затем светится зелёным постоянно, если система работает нормально. Спящий режим. Мигает жёлтым цветом, когда система завершает работу, а после правильного выключения системы постоянно светится жёлтым цветом.
Ошибка компьютера. Мигает красным цветом, если ошибка возникла в компьютере.
Ошибка проектора. Мигает красным цветом, если ошибка возникла в проекторе.
Рисунок 5.1 - Индикаторы и элементы управления панели управления SystemOn.
Прежде чем приступить к установке интерактивной доски SMART Board 600, ознакомьтесь со следующими требованиями к условиям окружающей среды:
Температура. Интерактивная доска SMART Board 600 может эксплуатироваться при температуре от 5°C до 35°C. При хранении допустима температура от -40°C до 50°C.
Влажность. Интерактивная доска SMART Board 600 может эксплуатироваться при относительной влажности от 5% до 80% без конденсации. При влажности более 80% лист может слегка морщиться. При понижении влажности эти складки разглаживаются.
Устойчивость к воде и другим жидкостям. Интерактивная доска SMART Board 600 предназначена для эксплуатации внутри помещений, поэтому не обладает устойчивостью против солёных и других брызг. Не брызгайте на интерактивную доску и её компоненты ни водой, ни другими жидкостями.
Жидкость может попасть на чувствительные электронные компоненты и повредить их. Инструкции по очистке интерактивной доски см. на стр. 36.
Пыль и царапины. Интерактивная доска SMART Board 600 предназначена для эксплуатации в офисах и классах, а не в заводских помещениях, где пыль и другие загрязнители могут повредить доску. Конструкция соответствует загрязнённости 1 степени по классификации EN61558-1, что означает «Загрязнений нет или только сухие непроводящие загрязнения».
Электростатический разряд (ЭСР). Интерактивная доска SMART Board 600 удовлетворяет требованиям 4 уровня EN61000-4-2 для прямого и непрямого электростатического разряда. Допускается разряд до 15 кВ (обеих
полярностей) при зонде сопротивлением 330 Ом и ёмкостью 150 пФ (разряд в воздухе). Разъединённые разъёмы выдерживают прямой разряд (контакт) до 8 кВ.
Кондуктивное излучение и излучение в пространство. Узкополосное электромагнитное излучение интерактивной доски SMART Board 600 находится в пределах, установленных для устройств класса B, определённого в EN55022/ CISPR 22.
6 Возможные неисправности и методы их устранения
6.1 Настройка проецируемого изображения
Многие проблемы с изображение решаются путём перемещения проектора и регулировкой его объектива. Желательно настроить изображение так, чтобы по краям экрана были поля около 1 см.
Разрешения проектора и компьютера должны совпадать. Установите оптимальное разрешение проектора по прилагаемым к нему инструкциям. Затем установите такое же разрешение в компьютере.
Если разрешения не совпадают, то изображение с компьютера не будет соответствовать интерактивному экрану, может мерцать и искажаться. Изменить разрешение экрана компьютера можно на его панели управления (Windows) или в настройках системы (Mac).
Если требуется более подробная информация об установке разрешения компьютера, см. справку в операционной системе компьютера.
Сброс интерактивной доски. Если интерактивная доска работает неправильно (возможно, из-за разряда статического электричества или падения напряжения питания), иногда удаётся восстановить её нормальную работу, выполнив сброс. Если требуется выполнить полный сброс интерактивной доски, отсоедините, а затем снова подсоедините USB-кабель, а если используется модуль расширения, отключите от него питание, а затем снова включите. При этом выполняется сброс всех компонентов интерактивной доски SMART Board.
Кнопка «Сброс». Расположенная на краю модуля контроллера кнопка «Сброс» позволяет сбросить контроллер одним нажатием. Кнопка «Сброс» находится в углублении, чтобы её нельзя было нажать случайно. Эту кнопку можно нажать кончиком карандаша или другим заостренным предметом, например, шариковой ручкой. Кнопку «Сброс» можно нажать в случае, если
контроллер не отвечает или работает неправильно. Например, интерактивная доска может перестать отвечать из-за электростатического разряда или падения напряжения питания. После нажатия кнопки «Сброс» контроллер начинает работать нормально.
Рисунок 6.1 – Кнопка сброса
Если нажать кнопку «Сброс» и удерживать её в нажатом положении более трёх секунд, из памяти контроллера будут удалены все ранее сохранённые данные ориентации по 4 или 9 точкам, в результате чего восстановятся заводские настройки. А данные ориентирования по 20 точкам хранятся в компьютере, поэтому сброс контроллера на них не влияет.
6.2 Поиск и устранение неполадок с использованием индикатора готовности
Если в интерактивной доске возникла неполадка, устранить её поможет индикатор готовности и наблюдаемые симптомы, чтобы найти индикатор готовности и ознакомиться с его состояниями при нормальной работе.
Далее поиск и устранение неполадок выполняется с использованием блок схем:
Рисунок 6.2 – Блок - схема нахождения неисправностей №1
- Интерактивная доска не получает электропитание. Перейдите к блок-схеме 2, чтобы найти и устранить неполадку;
- Интерактивная доска получает электропитание, но не взаимодействует с компьютером. Перейдите к блок-схеме 3, чтобы найти и устранить неполадку;
- Мигающий зелёным цветом индикатор готовности означает норму, если интерактивная доска используется только в режиме прикосновений. Если же нужно использовать инструменты SMART Board
или перья из лотка, перейдите к блок-схеме 4;
- Непрерывное свечение индикатора готовности зелёным цветом означает нормальную работу. Чтобы диагностировать неполадки, которые,
вероятно, произошли в других компонентах интерактивной доски, см. блок-схему 5;
- Если индикатор готовности мигает или ровно светится жёлтым цветом, сбросьте контроллер SC9 интерактивной доски. Если неполадку таким способом устранить не удалось, перезагрузите флэш-память контроллера или замените модуль контроллера. Передайте проблему на следующий уровень поддержки. Если описанные здесь возможные причины не имеют отношения к индикатору готовности, обратитесь в службу технической поддержки.
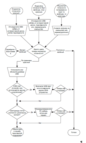
Рисунок 6.3 – Блок - схема устранения неисправностей №2
- Не питаемые USB - концентраторы или повторители не могут
обеспечить интерактивную доску достаточным электропитанием;
- Если на компьютере не
установлен USB-драйвер, то интерфейс USB не может подавать питание на интерактивную доску;
- Если возможно, подключите интерактивную доску к другому компьютеру, который ранее нормально работал с доской SMART Board. См. минимальные требования к оборудованию и программному обеспечению компьютера.
ПРИМЕЧАНИЕ. Прежде чем заменить модуль контроллера, обратитесь в службу технической поддержки и убедитесь. Что вы уже испробовали все остальные возможности для устранения неполадки.
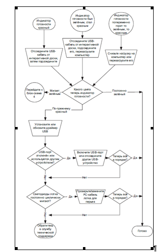
Рисунок 6.4 - Блок схема устранения неисправностей №3
- Отсоедините, затем подсоедините оба конца USB-кабеля, чтобы сбросить интерактивную доску и заново установить связь с компьютером;
- Если зелёный цвет индикатора готовности сменился красным во время работы компьютера, вероятно, компьютер перестал отвечать. Перезагрузите компьютер;
- Если индикатор готовности светится попеременно то красным, то зелёным цветом, вероятно, на компьютере выполняется слишком много приложений, из-за которых он перегружен. Уменьшите нагрузку на компьютер (закройте ненужные приложения) или замените его более мощным компьютером;
- Убедитесь, что операционная система компьютера имеет все драйверы USB HID и установлены все обновления. (Для установки драйверов HID на компьютере с операционной системой Windows 98 или 98SE требуется установочный компакт-диск.);
- Возможно, интерфейс USB компьютера отключён или назначен другому устройству. Назначьте интерфейс USB доске или включите его с помощью диспетчера устройств;
- Из-за неисправного IC-кабеля лотка для перьев светодиод лотка может постоянно мигать в повторяющейся последовательности, а индикатор готовности – светиться красным цветом;
- Возможно, питаемый USB-концентратор или удлинитель неисправен или отсоединился от компьютера. Проверьте соединения или замените неисправный компонент.
ПРИМЕЧАНИЕ. Если контроллер интерактивной доски обнаружит, что его микропрограмма не полностью безопасна, его индикатор мигает красным цветом, а чувствительность доски к касаниям отключается. Немедленно обратитесь в службу технической поддержки компании SMART.
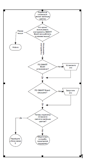
Рисунок 6.5 - Блок схема устранения неполадок №4
- Это нормальное состояние в режиме мыши, если на компьютере не установлено программное обеспечение SMART Board;
- Этот режим может пригодиться для случайных гостей, которым не нужно пользоваться инструментами SMART Board и функциями лотка для перьев;
- Для установки драйверов HID на компьютере с операционной системой Windows 98 или 98SE требуется установочный компакт-диск Windows. Кроме того, операционные системы Windows 98 и 98SE не поддерживают функцию щелчка правой кнопкой. Операционные системы Windows 2000 и Windows XP поддерживают все функции режима мыши HID;
















