49214 (608996)
Текст из файла
КУРСОВОЕ ПРОЕКТИРОВАНИЕ ПО БАЗАМ ДАННЫХ
ТЕМА: "Телефонная компания"
Одесса 2010
Аннотация
Объектом исследования является развитие навыков проектирования информационных систем и закрепление знаний, полученных за время изучения дисциплины "Базы данных".
Цель работы – разработка и создание базы данных для предметной области Аварийная служба.
Метод исследования – изучение видов деятельности в служба рекламы, составление и отладка программы, для работы с базой данных (программа написана на языке С++).
Содержание
Введение
1. Анализ предметной области
1.1 Рабочие цели системы
1.2 Этапы проектирования БД
1.3 Концептуальная модель
2. Преобразование модели ER в реляционную модель
3. Запросы к базе данных системы
4. Описание групп пользователей ИС
5. Текст программы
Заключение
Список литературы
Введение
Цель работы: является развитие навыков проектирования информационных систем и закрепление знаний, полученных за время изучения дисциплины "Базы данных".
Задание: предметная область "Реклама в коммерческом издании". Возможные виды деятельности: учет клиентов с возможными льготами; учет совершенных ими заказов по различным направлениям; расчет стоимости заказа с учетом типа, даты продолжительности; оплата клиентами услуг.
1. Анализ предметной области
1.1 Рабочие цели системы
Согласно заданию, программный продукт должен фиксировать такие данные как:
- клиентов с возможными льготами;
- заказ клиентов по различным типам;
- стоимость заказа с учетом типа, даты и продолжительности;
- оплата клиентом услуг.
В связи с этим были сформированы следующие таблицы в базе данных:
Клиенты;
Услуги;
Звонки;
Льготы.
А также таблицы, связывающие данные таблицы.
Так же ПП должен выполнять следующие функции:
Вывод списка услуг клиента;
Вывод списка заказов клиента;
Вывод списка клиентов по первым буквам;
Вывод списка заказов за данный промежуток;
Вывод списка заказов в данный промежуток;
Вывод количества клиентов с данным типом услуги;
Вывод количества неоплаченых счетов;
Вывод количества клиентов по услугам;
Вывод количества клиентов по льготам;
Вывод клиента с наибольшим долгом;
Для каждой льготы определить клиента с наименьшим сроком льготы;
Для каждой услуги определить а клиента с наименьшим сроком услуги;
Вывод клиентов, не имеющих льгот;
Вывод клиентов, не имеющих услуг;
Вывод состояний счетов;
Вывод состояний сроков услуг;
Обновить наличие долга;
Обновить отсутствие долга.
1.2 Этапы проектирования БД
После анализа предметной области были сформированы ранее перечисленные таблицы.
В таблице "Клиент" был выбран первичный ключ "Идентификатор клиента", т.к. данного ключа достаточно для уникального определения каждого клиента, поскольку данные характеризующие клиента не могут повториться дважды.
В таблице "Услуги" и "Льготы" были также выбраны первичные ключи "Идентификатор", т.к. данных полей достаточно для уникального определения данных в таблицах.
При выборе данных таблиц и их связующих таблиц, поля были выбраны с учетом нормализации отношений, т.е. таблицы не содержат избыточное количество повторяющихся данных и не могут привести к различным родам аномалий.
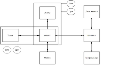
1.3 Концептуальная модель
2. Преобразование модели ER в реляционную модель
| Клиент | |||
| Поле | Описание | Тип Данных | Комментарий |
| id_klient | Идентификационный код клиента | Счетчик | Необходим для уникального определения клиента |
| surname | Фамилия клиента | Текстовый | Данные о фамилии клиента |
| ab_name | Имя клиента | Текстовый | Данные об имени клиента |
| Num | Номер телефона | Числовой | Данные о номера телефона клиента |
| bill | Состояние счета клиента | Денежный | Текущее состояние счета клиента |
| More Info | Информация о наличие или отсутствии долга | Текстовый | Дополнительные данные о состоянии счета |
| Реклама | |||
| Поле | Описание | Тип Данных | Комментарий |
| id_call | Идентификационный код рекламы | Счетчик | Необходим для уникального определения рекламы |
| id_klient | Идентификационный код клиента | Числовой | Необходим для определения клиента |
| Data | Дата рекламы | Дата/время | Определение даты рекламы |
| time_beg | Время начала звонка | Дата/время | Определение времени начала рекламы |
| time_and | Время окончания звонка | Дата/время | Определение времени окончания рекламы |
| id_type | Код типа рекламы | Числовой | Определение типа рекламы |
| Льгота | |||
| Поле | Описание | Тип Данных | Комментарий |
| Id_lgot | Идентификационный код льготы | Счетчик | Необходим для уникального определения льготы |
| Opisanie | Данные о льготе | Текстовый | Описание льготы |
| Stoimost | Процент от стоимости звонка | Числовой | Процент от стоимости рекламы |
| Услуга | |||
| Поле | Описание | Тип Данных | Комментарий |
| Id_service | Идентификационный код услуги | Счетчик | Необходим для уникального определения услуги |
| Opisanie | Данные об услуге | Текстовый | Описание услуги |
| Stoimost | Процент от стоимости звонка | Числовой | Процент от стоимости звонка |
| Направление | |||
| Поле | Описание | Тип Данных | Комментарий |
| Id_type | Идентификационный код типа | Счетчик | Необходим для уникального определения типа |
| Opisanie | Данные о типе | Текстовый | Описание типа |
| Stoimost | Процент от стоимости рекламы | Числовой | Процент от стоимости рекламы |
| Оплата | |||
| Поле | Описание | Тип Данных | Комментарий |
| id_oplata | Идентификационный код оплаты | Счетчик | Необходим для уникального определения оплаты |
| Data | Дата оплаты | Дата/время | Данные о дате внесения оплаты |
| Summ | Внесенная сумма | Денежный | Данные о внесенной сумме |
| id_ klient | Идентификационный код клиента | Числовой | Определение клиента, выполнившего оплату |
| Клиент-льгота | |||
| Поле | Описание | Тип Данных | Комментарий |
| id_lg_ab | Идентификационный код клиент-льготы | Счетчик | Необходим для уникального определения клиент-льготы |
| Data | Дата присвоения льготы | Дата/время | Данные о дате присвоения льготы |
| Srok | Дата завершения льготы | Дата/время | Данные о дате завершения льготы |
| id_lgot | Идентификационный код льготы | Числовой | Определение присвоенной льготы |
| id_klient | Идентификационный код клиента | Числовой | Определение клиента |
| Клиент-услуга | |||
| Поле | Описание | Тип Данных | Комментарий |
| id_ys_ab | Идентификационный код клиент-услугы | Счетчик | Необходим для уникального определения клиент-услугы |
| Data | Дата присвоения услуги | Дата/время | Данные о дате присвоения услуги |
| Srok | Дата завершения услуги | Дата/время | Данные о дате завершения услуги |
| id_lgot | Идентификационный код услуги | Числовой | Определение присвоенной услуги |
| id_klient | Идентификационный код клиента | Числовой | Определение клиента |
3. Запросы к базе данных системы
Вывод списка услуг клиента
SELECT A.id_service, A.opisanie, C.surname FROM services AS A, ys_ab AS B, Klient AS C WHERE A.id_service=B.id_service and B.id_klient=C.id_klient and C.surname=(Фамилия_Пользователя)
Характеристики
Тип файла документ
Документы такого типа открываются такими программами, как Microsoft Office Word на компьютерах Windows, Apple Pages на компьютерах Mac, Open Office - бесплатная альтернатива на различных платформах, в том числе Linux. Наиболее простым и современным решением будут Google документы, так как открываются онлайн без скачивания прямо в браузере на любой платформе. Существуют российские качественные аналоги, например от Яндекса.
Будьте внимательны на мобильных устройствах, так как там используются упрощённый функционал даже в официальном приложении от Microsoft, поэтому для просмотра скачивайте PDF-версию. А если нужно редактировать файл, то используйте оригинальный файл.
Файлы такого типа обычно разбиты на страницы, а текст может быть форматированным (жирный, курсив, выбор шрифта, таблицы и т.п.), а также в него можно добавлять изображения. Формат идеально подходит для рефератов, докладов и РПЗ курсовых проектов, которые необходимо распечатать. Кстати перед печатью также сохраняйте файл в PDF, так как принтер может начудить со шрифтами.














