48692 (608735), страница 2
Текст из файла (страница 2)
Если отрезок Tp поделить на m участков, то в этом случае
.
Подставляя полученный результат в (2.8), найдем
.
Таким образом, для повышения точности оценивания СПМ необходимо исходный временной ряд длины N разбить на m участков длины Nу, вычислить для каждого i-го участка
по формуле (1), а затем найти осредненную оценку по формуле
.
Следует иметь в виду, что разрешение по частоте в рассмотренном случае определяется из соотношения
. Число степеней свободы для найденной оценки СПМ можно найти следующим образом
.
Следовательно, для повышения степеней свободы и, соответственно, статистической устойчивости оценок СПМ необходимо увеличивать число участков для осреднения.
Повышение числа степеней свободы можно достичь другим способом – осреднением по частотам.
Сглаженная оценка
|
| (2.9) |
полученная осреднением l соседних оценок спектральной характеристики, имеет распределение
с числом степеней свободы, равным примерно 2l. Это следует из теории о сложении величин, имеющих распределение
.
Следует отметить, что разрешение по частоте в данном случае определится из соотношения
.
Поскольку операция осреднения линейная, оценку СПМ можно найти, комбинируя осреднение по участкам с осреднением по частотам. При этом сначала выполняется осреднение по участкам, а затем – по частотам. При осреднении по m участкам с последующим осреднением l соседних спектральных оценок в итоге получаются оценки, число степеней, свободы которых равно
. Разрешение в этом случае равно
.
3 РАЗРАБОТКА ТЕХНИЧЕСКОГО ОБЕСПЕЧЕНИЯ
В состав технического обеспечения включены информационно-измерительный канал и персональная ЭВМ.
3.1 Структура АСНИ
АСНИ предназначена для спектрального анализа данных, поступающих от первичных преобразователей физических величин, характеризующих некоторый технологический процесс. В состав АСНИ входят следующие подсистемы:
-
подсистема измерений – информационно-измерительный канал (ИИК);
-
подсистема передачи данных;
-
подсистема обработки данных;
-
подсистема визуализации и документирования результатов.
Обобщенная структура АСНИ представлена на рисунке 3.1
Рисунок 3.1 – Обобщенная структура АСНИ
На рисунке 3.1 приняты следующие обозначения:
ИИК- информационно-измерительный канал;
УСО – устройство связи с объектом;
БД - база данных.
Состав и структура ИИК приведены на рисунке 3.2.
Рисунок 3.2 – Структура информационно-измерительного канала
На рис.3.2 приняты следующие обозначения:
Д - датчик;
ДУ – дифференциальный электронный усилитель;
ФНЧ - фильтр нижних частот;
НУ – нормирующий усилитель;
АЦП - аналого-цифровой преобразователь.
ДУ предназначен для усиления сигналов, поступающих от датчиков и подавления синфазных помех.
ФНЧ выполняет функции противомаскировочного фильтра и служит для подавления высокочастотных составляющих сигнала в целях исключения ошибок аналого-цифрового преобразования.
НУ предназначен для согласования входного напряжения АЦП с динамическим диапазоном изменения преобразуемого аналогового сигнала.
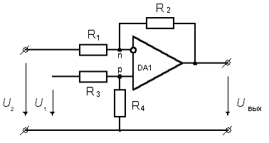
3.2 Расчёт дифференциального усилителя
В простейшем случае в качестве измерительного усилителя может быть использован операционный усилитель (ОУ) в дифференциальном включении (рисунок 3.2). При выполнении условия R1/R2=R3/R4 усиление дифференциального сигнала намного больше усиления синфазного сигнала и коэффициент ослабления синфазного сигнала (КОСС) будет максимальным.
Рисунок 3.3 - Схема простейшего измерительного усилителя
В соответствии с техническим заданием:
Uc.max = 3 мВ
Uсф = 1,2 В – синфазная помеха
= 3 % – допустимый процент подавления синфазной помехи
Rc = 300 Ом – внутреннее сопротивление датчика
|
| (3.1) |
Определяется коэффициент усиления:
|
| (3.2) |
Ксинф определяется из следующих соображений: если резисторы имеют допуск
Для резисторов имеющих допуск 5% - Ксинф = 0,1
Для резисторов имеющих допуск 1% - Ксинф = 0,02
Для резисторов имеющих допуск 0.5% - Ксинф = 0,01
Выбираем Ксинф = 0,1
Для наилучшего согласования датчика с усилителем принимаем сопротивление датчика равным входному сопротивлению, т.е.
|
| (3.3) |
Находим сопротивление обратной связи
Сопротивления резисторов R3 и R4
Напряжение на выходе предварительного усилителя:
В качестве операционного усилителя DA принимаем K140УД9, который имеет коэффициент подавления синфазного сигнала не менее 80 дБ, что соответствует усилению примерно в 10000 раз.
3.3 Расчёт фильтра низких частот
Схема простейшего фильтра нижних частот приведена на рисунке 3.3
Передаточная функция этого фильтра определяется выражением:
Рисунок 3.3 - Простейший фильтр нижних частот первого порядка
Передаточная функция фильтра нижних частот (ФНЧ) в общем виде может быть представлена формулой (3.4):
|
| (3.4) |
где с1, с2 , ... , сn – положительные действительные коэффициенты;
K0 –коэффициент усиления фильтра на нулевой частоте.
Порядок фильтра определяется максимальной степенью переменной S. Для реализации фильтра необходимо разложить полином знаменателя на множители. Если среди нулей полинома есть комплексные, то следует записать его в виде произведения квадратных трехчленов:
где ai и bi – положительные действительные коэффициенты.
Для полиномов нечетных порядков коэффициент b1 равен нулю. Реализация комплексных нулей полинома на пассивных RC-цепях невозможна. Применение индуктивных катушек в низкочастотной области нежелательно из-за больших габаритов и сложности изготовления катушек, а также из-за появления паразитных индуктивных связей. Схемы с операционными усилителями позволяют обеспечить комплексные нули полиному без применения индуктивных катушек. Такие схемы называют активными фильтрами. Рассмотрим различные способы задания характеристик ФНЧ.
Широкое применение нашли фильтры Бесселя, Баттерворта и Чебышева, отличающиеся крутизной наклона амплитудно-частотной характеристики (АЧХ) в начале полосы задерживания и колебательностью переходного процесса при ступенчатом воздействии.
Амплитудно-частотная характеристика фильтра Баттерворта имеет довольно длинный горизонтальный участок и резко спадает за частотой среза. Переходная характеристика такого фильтра при ступенчатом входном сигнале имеет колебательный характер. С увеличением порядка фильтра колебания усиливаются.
Амплитудно-частотная характеристика фильтра Чебышева спадает более круто за частотой среза. В полосе пропускания она, однако, не монотонна, а имеет волнообразный характер с постоянной амплитудой. При заданном порядке фильтра более резкому спаду амплитудно-частотной характеристики за частотой среза соответствует большая неравномерность в полосе пропускания. Колебания переходного процесса при ступенчатом входном воздействии сильнее, чем у фильтра Баттерворта.
Фильтр Бесселя обладает оптимальной переходной характеристикой. Причиной этого является пропорциональность фазового сдвига выходного сигнала фильтра частоте входного сигнала. При равном порядке спад амплитудно-частотной характеристики фильтра Бесселя оказывается более пологим по сравнению с фильтрами Чебышева и Баттерворта.
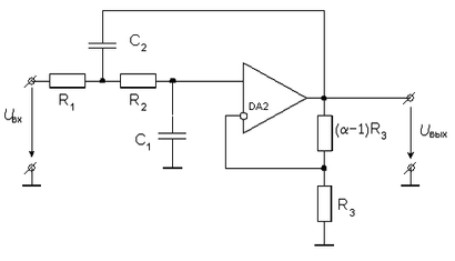
С ростом порядка фильтра его фильтрующие свойства улучшаются. На одном ОУ достаточно просто реализуется фильтр второго порядка. Для реализации фильтров нижних частот, высших частот и полосовых фильтров широкое применение нашла схема фильтра второго порядка Саллена-Ки. На рисунке 3.4 приведен ее вариант для ФНЧ. Отрицательная обратная связь, сформированная с помощью делителя напряжения R3, обеспечивает коэффициент усиления. Положительная обратная связь обусловлена наличием конденсатора С2. Передаточная функция фильтра имеет вид (3.6):
|
| (3.6) |
Рисунок 3.4 - Активный фильтр низких частот второго порядка
Расчет схемы существенно упрощается, если с самого начала задать некоторые дополнительные условия. Можно выбрать коэффициент усиления =1. Тогда (–1) R7=0, и резистивный делитель напряжения в цепи отрицательной обратной связи можно исключить. ОУ оказывается включенным по схеме неинвертирующего повторителя. В простейшем случае он может быть даже заменен эмиттерным повторителем на составном транзисторе. При =5 передаточная функция фильтра принимает вид:
|
| (3.7) |
В соответствии с методикой принимаем следующие параметры фильтра для расчета элементов схемы Саллена-Ки. А рассчитаем исходя из UАЦП и UДУ, последнее из которых можно определить по формуле:
|
| (3.9) |
Находится значение емкости С2
|
| (3.11) |
Где
;
.














