46619 (607879), страница 2
Текст из файла (страница 2)
Любое предприятие, фирма или завод не может бить без склада, где хранится сырье, готовая продукция или нужные для производства материалы. Банк тоже считается предприятием, производящий специфический продукт и не является исключением.
В банк товар поставляется другими юридическими лицами, т.е. фирмами с которыми подписан контракт. Обычно товары завозятся один или два раза в год, т.к. товары в этом случае имеют большой срок хранения.
Перед чем как товар начет вносить свой склад в светлое дело банка проходит некий процесс. Процесс получения передачи и распределения и вот как это происходит:
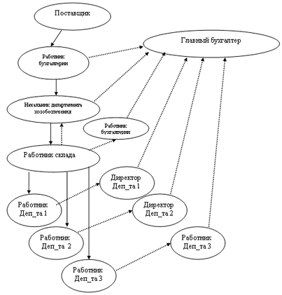
главным бухгалтером дается указание работнику бухгалтерии о приеме товара у поставщика. Данный работник составляет «акт» о приеме товара на склад. Получатель от поставщика, т.е. работник бухгалтерии, пишется отчет главному бухгалтеру о проделанной работе;
после все это добро передается в Департамента Хозопеспечения. Склад и все его работники находятся под подчинением этого департамента;
уже работник склада распределяет товары по утвержденной руководством норме по другим департаментам и управлениям.
Вот как это выглядит в виде схемы (Рисунок 1.1.). Все это делается во избежание ошибок в отчетах. С древних времен место хранения товаров (склад) был очень уязвим от внешних и внутренних напастей, грабежей и краж. Многоступенчатость процесса получения товаров конечным потребителем от поставщика задумана с целью контроля их доставки, распределения, закупки и экономия.
Рис. 1.1.Схема движения товаров в предприятии
Процесс получения товара в не плановое время является немного другим. Вот примерный алгоритм действий работника, который хочет получить новый картридж:
работник, который желает, получит картридж для принтера получает разрешение у директора департамента (или управления);
на основе заключения работников отдела технического обеспечения о том, что старый картридж не является пригодным к использованию, дается разрешение на приобретение нового;
на основе этого заключения директор департамента и начальник отдела подписывают документ, с которым этот работник подходит к работнику склада;
работник склада регистрирует этот документ и пишет «накладную -требования на отпуск (внутреннее перемещение) материалов», которая имеет место для подписи следующих лиц:
а) главный бухгалтер;
б) ответственный за этот вид товара (в нашем примере технический материал);
в) работник склада;
г) получатель.
после получения всех подписей выдается картридж.
Система движения документации, а точнее «отчетов» проходит следующим образом:
от поставщика товар принимает работник бухгалтерии (условно назовем А), который пишет отчет главному бухгалтеру (условно X) о получении товара;
этот работник (А) сдает товары работникам, которые ответственным за канцелярские товары (условно В) и ответственный за технические материалы (условно С), пишется отчет о приеме товаров на распределение главному бухгалтеру (X);
все это добро принимает работником склада (условно D) для дальнейшего перераспределения, который пишет ежемесячный отчет своему куратору с бухгалтерии (условно E);
этот работник бухгалтерии (Е) в свою очередь пишет отчет главному бухгалтеру (Х) на основе отчета работника склада (D);
распределяются товары между департаментами, и принимает их от имени начальника ответственные лицо (условно a,b,c,…z), которые каждый квартал (каждые 3 месяца) пишут отчет директору департамента о расходовании полученных товаров, а начальник анализируя пишет отчет главному бухгалтеру (Х).
В данной системе ключевым персонажем является главный бухгалтер, который и отчитывается перед руководством банка и перед аудиторами. И по этой причине главный бухгалтер получает отчеты в разных этапах движения товара и от разных лиц, что делает эти отчеты прозрачными. Более наглядно это видно (Рисунок .1.2.).
Рис.1.2. Схема движения документации.
Где стрелка точками это пут движения отчетов о полученных, переданных или израсходованных товарах, и стрелка с примой линией это пут движения самого товара.
Глава II. Описание базы данных складского учета для ОАО «Ориенбанк»
2.1 Описание структуры базы данных
Целью моей работы является разработка базы данных складского учета для ОАО «Ориенбанк». Данная база данных предназначена для хранения информации о товарах, поставщиках и конечно получателях. Проанализировав требования, предъявляемые к базе данных, было выяснено, что программа должна накоплять информацию, распечатывать отчеты, выводит информацию по категориям и конечно бить удобной и легкой в использовании. Для достижения поставленной задачи била выбрана программа MS Access из пакета прикладных программ MS Office.
Прежде всего, MS Access это система управления базами данных (СУБД). Как и другие продукты этой категории MS Access предназначена для хранения и получения, данных представления их в удобном виде и автоматизации часто выполняемых операция. Используя MS Access можно не только разрабатывать удобные формы ввода данных, но и обрабатывать данные, а также составлять всевозможные сложные отчеты.
С другой стороны MS Access является мощным приложением Windows. Впервые производительность СУБД соответствует возможностям такой развитой операционной системой как Microsoft Windows. Поскольку и OS Windows и MS Access – детища фирмы Microsoft, они очень хорошо взаимодействуют одна с другой. Система MS Access работает под управлением OS Windows; таким образом, все преимущества OS Windows доступны в MS Access. Это означает, что вы можете вырезать копировать и вставлять данные из любого приложения OS Windows в приложение MS Access и наоборот. В то же время MS Access это реляционная СУБД. Это означает, что с помощью MS Access можно получить доступ к любым данным любого типа и использовать одновременно несколько таблиц базы данных. Использование реляционной СУБД позволять упростить структуру данных и таким образом, облегчить выполнение работы.
Перед тем как приступать к работе с файлом БД, разработчик должен проделать некоторую предварительную работу:
Определить перечень задач, которые будут решаться с помощью базы данных;
Определить источники данных, необходимые для базы данных, и оценить объем этих данных;
Определить перечень полей (столбцов, таблиц), которые необходимы для хранения данных. Определить перечень таблиц, которые будут содержать эти поля;
Определить способ заполнения базы данными (сколько людей будут в этом участвовать, потребуется ли объединять данные разных пользователей и т. д.). Полезно также разработать примерный вид форм, в которые будут вводиться эти данные;
Определить способ получения результата использования базы (это может быть, например, распечатка или вывод на экран).
Эта база данных может, хранит, и накоплять информацию о товарах, поставщиках и получателях. В случае надобности программой будет выводиться на экран или на печать интересующая информация в удобном красивом, точном и главное правильном виде.
Основные элементы Ms Access для создание базы данных являются следующие:
Таблица. В базе данных информация хранится в виде двумерных таблиц. Можно так же импортировать и связывать таблицы из других СУБД или систем управления электронными таблицами;
Запрос. При помощи запросов можно произвести выборку данных по какому-нибудь критерию из разных таблиц;
Форма. Окно или область в окне, где представлении поля с данными, таблица или элементы управления;
Отчёт. Отчёты предназначены для печати данных, содержащихся в таблицах и запросах, в красиво оформленном виде;
Страницы - страницы доступа к данным представляют собой специальную Web-страницу, предназначенную для просмотра и работы через Интернет или интрасеть с данными, которые хранятся в базах данных Microsoft Access или БД MS SQL Server;
Макрос - набор макрокоманд, создаваемый пользователем для автоматизации выполнения конкретных операций;
Модуль - объект, содержащий программы на языке Visual Basic, применяемые в некоторых случаях для обработки данных.
2.1.1 Таблицы
Таблицы являются основой любой базы данных - главным хранилищем информации. От того как организовано хранение данных в таблицах, во многом зависит успех всего проекта. В процессе работы разработчику приходится не раз возвращаться к конструированию таблиц и менять их структуру. Существует очень большое количество параметров, так или иначе связанных с таблицами или данными (например, форматы данных), о которых необходимо знать, во время проектирования и разработки базы данных.
Напомним, что таблицей Access является совокупность данных объединенных общей темой. Для каждой сущности назначается отдельная таблица, чтобы не было повторений в сохраненных данных. Таблицы состоят из записей и полей. Количество полей в записи определяется на стадии проектирования таблицы, поэтому прежде чем создавать таблицу с помощью приложения Access, необходимо четко представлять ее структуру. При разработке базе с учетом требований и поставленных целей било создано 4 таблицы:
Товары;
Поставщики;
Получатели;
Департамент\Управление.
Таблицы в Ms Access можно создать путем вызова диалогового окна «Новая таблица». Часто используемые являются:
Создание таблицы в режиме конструктора. Для создания произвольной таблицы целесообразно пользоваться режимом Конструктора;
Создание таблицы с помощью мастера. Можно выбрать Мастер таблиц для определения полей таблицы с помощью списков образцов таблиц и полей;
Создание таблицы путем ввода данных. Режим Создание таблицы путем ввода данных используется, как правило, для редактирования и ввода данных в уже существующие таблицы.
Оптимальным вариантом в нашем случае является «Создания таблицы в режиме конструктор» (Рисунок 2.1.).
Рис.2.1.Режимы создания таблицы
Таблица товары предназначена для хранения информации о товарах. Ключевым элементом таблицы является товар, который имеет свою характеристику. Для создания связей между таблицами они должны иметь ключевое поле, поэтому необходимо назначить ключевое поле для таблицы. (Таблица 2.1.).
Таблица 2.1.
Данные о товарах
| Имя поля | Тип данных | Описание |
| ID товара | Счетчик (ключевое поле) | |
| Дата получения | Дата/время (маску ввода) | |
| Вид товара | Текстовый | Выберите из списка |
| Вид товара | Текстовый | Выберите из списка |
| Название товара | Текстовый | |
| Поставщик | Числовой | Выберите из списка |
| Марка | Текстовый | |
| Серийный номер | Числовой | |
| Единица измерения | Текстовый | Выберите из списка |
| Количество | Числовой | |
| Цена за единицу | Числовой | |
| Общая сумма | Числовой |
Типы данных, использованные при построении таблиц:
Текстовый – алфавитно–цифровые данные (до 255 байт);
Числовой - текст или комбинация текста и чисел (сохраняет 1, 2, 4 или 8 байтов);
















