85983 (597852), страница 2
Текст из файла (страница 2)
Отже, в даному разі математичним сподіванням випадкової величини є середнє арифметичне всіх її можливих значень. У загальному випадку математичне сподівання випадкової величини не буде середнім арифметичним всіх її можливих значень. Проте в деякому розумінні його можна розглядати саме так. Справа в тому, що в задачах практичного спрямування закон розподілу випадкової величини є невідомим. Тому виконують велику кількість випробувань або спостережень, кожне з яких відбувається у приблизно однакових умовах. Таку сукупність спостережень називають вибіркою із значень, яких набуває дана величинах
Нехай у вибірці з п спостережень за випадковою величиною X ця величина п1 разів набувала значення х1, … ; п2 разів - значення х2,... ; nk разів-значення xk, причому п1 + п2 +... + nk = n. Тоді сума всіх значень, які спостерігались, дорівнює x1n1 + x2n2 +... + xknk. Величина
називається вибірковим середнім.
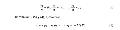
п. Зауважимо, що відношення n1/n є відносною частотою значення х1, n2/n є відносною частотою значення х2, nk/n є відносною частотою значення хk, причому відношення n1/n, n2/n,…, nk/n змінюються від вибірки до вибірки.
Проте за достатньо великої кількості спостережень п маємо наближені рівності
Це означає, що математичне сподівання наближено дорівнює (тим точніше, чим більше число спостережень) вибірковому середньому.
Властивості математичного сподівання:
Точку з координатою М(Х) називають центром розсіяння ймовірностей. Випадкову величину X – М(Х) називають відхиленням. Різні випадкові величини можуть мати одне й те саме математичне сподівання. Тому виникає потреба розглянути ще одну числову характеристику для вимірювання ступеня розсіяння випадкової величини навколо її математичного сподівання.
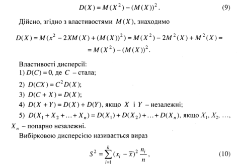
Означення 5. Дисперсією випадкової величини називається математичне сподівання квадрата відхилення цієї випадкової величини.
Позначається дисперсія D(X). Отже,
Поряд з дисперсією розглядають також характеристику, яка вимірюється в тих самих одиницях, що і випадкова величина.
Означення 6. Середнім квадратичним відхиленням випадкової величини X називається корінь квадратний з її дисперсії:
Приклад 2. Знайти числові характеристики випадкової величини, яку розглянуто у прикладі 1:
Теорема (формула обчислення дисперсії). Дисперсія випадкової величини X дорівнює різниці між математичним сподіванням квадрата і квадратом математичного сподівання цієї випадкової величини:
де x1, .x2, ... , хk різні значення випадкової величини, що спостерігаються; n1, n2, ... , nk - їхні частоти; п = n1 +п2 +... + пk - загальна кількість спостережень; х - вибіркове середнє. Величину S називають вибірковим середнім квадратичним, або стандартним відхиленням.
§ 16. Закон великих чисел
У цьому параграфі розглянемо теореми про поводження суми великої кількості випадкових величин. Виявляється, що за деяких порівняно загальних умов сумарна поведінка досить великої кількості випадкових величин майже втрачає випадковість і набуває закономірності. Наприклад, відносна частота події наближено дорівнює її ймовірності при достатньо великій кількості випробувань, середнє арифметичне незалежних спостережень випадкової величини при великій кількості спостережень наближено дорівнює математичному сподіванню цієї величини. Тому під законом великих чисел в теорії ймовірностей розуміють теореми, в кожній з яких йдеться про наближення середніх характеристик великого числа випробувань до деяких певних сталих. При доведенні теорем, які об'єднують єдиною назвою "закон великих чисел", а також при розв'язуванні багатьох практичних задач використовують таку нерівність:
де ε >0 - довільне число.
Нерівність (1) називають нерівністю Чебишова. Нерівність Чебишова дозволяє оцінити ймовірність відхилень значень випадкової величини від свого математичного сподівання.
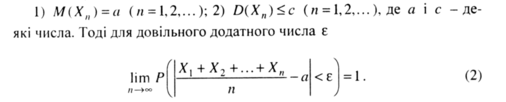
Теорема Чебишова (закон великих чисел). Нехай Х1,Х2, ... , Хп, ... - послідовність попарно незалежних випадкових величин, що задовольняють такі умови:
Перейшовши до границі при n → ∞ в нерівностях (4), дістанемо рівність (2), яка означає, що середнє арифметичне значень попарно незалежних випадкових величин, коли кількість доданків нескінченно зростає, є збіжним за ймовірністю до середнього арифметичного їх математичних сподівань.
Для практичного використання теорему Чебишова можна тлумачити так: коли попарно незалежні випадкові величини мають однакове математичне сподівання і обмежені дисперсії, то для досить великих п з будь-якої точністю має місце наближена рівність
Практичне значення теореми Чебишова можна ілюструвати таким прикладом. Нехай за допомогою вимірювального приладу багато разів вимірюється значення деякої фізичної величини, причому результат кожного вимірювання не залежить від результатів решти. Послідовні результати вимірювань - це випадкові величини Х1,Х2, ... , Хп. Вимірювання виконується без систематичних (одного знаку) похибок. Це означає, що математичні сподівання усіх випадкових величин є однаковими і дорівнюють істинному значенню шуканого виміру а, тобто M(Xi) =а(і =1, 2,...,n).
Якщо прилад дає можливість вимірювати з певною точністю, то це означає, що дисперсії результатів вимірювання є обмеженими. Отже, виконуються умови теореми Чебишова, а тому згідно з формулою (5) маємо
Таким чином, обчислюючи середнє арифметичне значень вимірювань, з великою ймовірністю можна вважати, що це середнє арифметичне результатів як завгодно мало відрізняється від істинного значення вимірюваної фізичної величини.
Як наслідок, з теореми Чебишова можна отримати наступне твердження.
Теорема Бернуллі. Нехай k - кількість успіхів у п випробуваннях Бернуллі, а р (0< р<1) - ймовірність успіху в кожному випробуванні. Тоді для довільного ε > 0 виконується рівність
Рівність (6) можна тлумачити так: коли виконується багато незалежних випробувань, то з імовірністю, що відносна частота появи події (число k/n) мало відрізняється від імовірності p події А.
У багатьох випадках на практиці число p буває невідомим. Із теореми Бернуллі випливає, що відносну частоту появи події А (число k/n) при достатньо великому п можна взяти за ймовірність події. Теорема Бернуллі є найпростішою формою закону великих чисел.
1>















