118917 (596691), страница 10
Текст из файла (страница 10)
Усе вищезазначене дозволяє сформулювати основні вимоги до комп’ютерного аналізу:
-
своєчасне та повне задоволення обчислювальних та інформаційних потреб економіста при проведенні аналізу господарської діяльності;
-
мінімальний час відповіді на аналітичні запроси;
-
можливість представлення вихідної інформації у табличній та графічній формах;
-
можливість внесення коректив в методику розрахунків та в форми відображення кінцевого результату;
-
повторення процесу розв’язання задачі з довільної стадії розрахунку;
-
можливість роботу у складу обчислювальної мережі;
-
простота діалогу у системі людина-машина [4].
Системи підтримки прийняття рішень (СППР) – являють собою наступний, новітній етап розвитку автоматизованих систем управління. Як видно з назви, ці системи не керують підприємством самі, вони лише видають рекомендації, завдяки яким особа приймаюча рішення (ОПР) вибирає оптимальну стратегію розвитку підприємства.
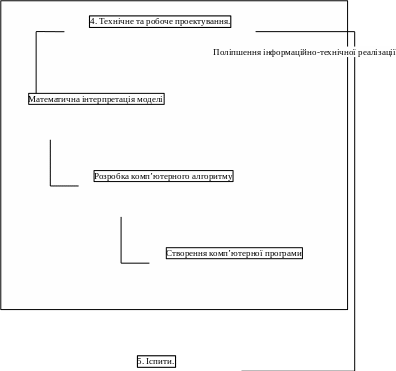
Процес управління складається з таких стадій: формулювання вимог до системи; дослідження середовища її передбаченого функціонування; розробка технічної задачі; ескізне проектування; технічне проектування; робоче проектування; іспит; впровадження; дослідна експлуатація. Остання стадія, як правило, стосується окремих, головних у своєму підкласі систем і призначена для розробки, апробації і виготовлення типових проектних рішень. Графічно це представлено на рисунку 3.1.
Рисунок 3.1 – Алгоритм побудови автоматизованої системи управління.
Перший етап передбачає наявність деяких знань про об'єкт-оригінал. Пізнавальні можливості моделі визначаються тим, що модель відображає з погляду системного аналітика, істотні риси об'єкта-оригіналу. Питання про необхідність і достатність подібності оригіналу і моделі вимагає аналізу. Очевидно, модель утрачає зміст як у випадку тотожності з оригіналом (тоді вона не перестає бути оригіналом), так і у випадку надмірного спрощення. Вивчення одних властивостей модельованого об'єкта відбувається по рахунок відмовлення від вивчення інших.
На другому етапі модель виникає як самостійний об'єкт дослідження. Однією з форм такого дослідження є «модельні» експерименти, при проведенні яких свідомо змінюють умови функціонування моделі і систематизують дані про її «поведінку». Остаточним результатом цього етапу є множина знань про моделі.
На третьому етапі здійснюється перенесення знань з моделі на оригінал — формування множини знань про об'єкт. Цей процес перенесення знань проводиться за певними правилами. Знання про моделі повинні бути скоректованими з урахуванням тих властивостей об'єкта-оригіналу, що не знайшли відображення або були деформовані під час побудови моделі. Ми можемо з достатньою підставою переносити який-небудь результат з моделі на оригінал, якщо цей результат обов'язково зв'язаний з ознаками подібності оригіналу і моделі. Якщо ж визначений результат модельного дослідження зв'язаний з відмінністю моделі від оригіналу, то його переносити неправомірно.
Технічне і робоче проектування умовно можна об'єднати в один етап. Спочатку вибирається «еквівалент», що відображає в математичній формі найважливіші властивості об'єкта — закони, яким він підкоряється, зв'язку, що властиві його складовим частинам, і т.п. Математична модель (або її фрагменти) досліджуються теоретичними методами, що дозволяють одержати важливі нові знання про об'єкт.
Далі іде розробка алгоритму для реалізації моделі на комп'ютері. Модель подається у формі, зручної для застосування числових методів, визначається послідовність обчислювальних і логічних операцій, які необхідно здійснити, щоб одержати шукані величини з заданою точністю. Обчислювальні алгоритми не повинні спотворювати основні властивості моделі, бути ощадливими і адаптивними щодо особливостей рішення задач і використання комп'ютерів.
І, нарешті, створюються програми, що «перекладають» модель і алгоритм на доступну комп'ютерну мову. До них також висуваються вимоги економічності й адаптивності, їх можна назвати «електронним» еквівалентом досліджуваного об'єкта, придатним для безпосереднього експериментування на комп'ютері.
П'ятий етап (іспит) - створивши тріаду: «модель-алгоритм-програма», дослідник одержує універсальний, гнучкий і відносно дешевий інструмент, що тестується в «пробних» обчислювальних експериментах. Після того як адекватність (достатній рівень відповідності, з огляду на цілі й узяту систему гіпотез) моделі вихідного об'єкта підтверджена, з моделлю проводять різноманітні і детальні «досвіди», що подають нову інформацію про необхідні якісні і кількісні властивості і характеристики об'єкта. Процес моделювання супроводжується поліпшенням і уточненням, при необхідності, усіх складових тріади.
Існує два протилежних походи до створення СППР, що значною мірою визначають і шляхи вирішення задачі оптимізації виробництва, що пояснюється і розходженнями в подоланні розмірності інформаційних масивів. Розміри масивів, що підлягають переробці в СППР, навіть для середнього по розміру багатономенклатурного виробництва складають десятки, а іноді і сотні мільйонів і мільярди байт. Для зменшення розмірності часто використовується функціональний розподіл масивів відповідності зі сформованою функціональною структурою управління виробництвом. Кожна функціональна служба одержує свій комплекс автономних масивів. Зменшення розмірів масивів досягається як за рахунок розподілу загального масиву на частині, так і деякою агрегацією інформації. Позитивним фактором при цьому підході вважається збереження функціональних служб підприємства і взаємодії між ними, недоліком – їхня автономія, що не стимулює постійний контроль, не забезпечує погодженість і вірогідність інформації в цих масивах.
Другий шлях створення СППР заснований не на імітації діяльності функціональних підрозділів підприємства, а на імітації виробничої структури підприємства. В основі виробничої структури сучасного підприємства лежить поцеховий принцип організації виробництва, зумовлений предметним або технологічним поділом праці. Організація масивів динамічної інформаційної моделі виробництва, їхня взаємодія в СППР другого типу відображають структуру підприємства і динаміку виробничого процесу. Така побудова СППР відрізняється великою послідовністю в проведенні системного підходу, а це забезпечує більш високий рівень адаптації до виробничих умов і типів виробництва, а також стійкість системи управління.
При побудові інтегрованих моделей виробничого процесу, що виходять за рамки однієї якої-небудь підсистеми і торкаючи діяльність ряду підсистем, вимоги до збалансованості і вірогідності інформації особливо високі. Відомо, що недоліком функціональної структури інформаційних масивів СППР є значна складність узгодження інформації між підсистемами. Безсумнівно, що необхідною умовою ефективності управління є вірогідність інформації, її постійна відповідність виробничому процесу [18].
У даній роботі для побудови моделі СППР підвищення ефективності трудових ресурсів доцільно застосовувати методи модульного проектування і метод декомпозиції (для окремих складних блоків).
Метод модульного проектування дозволяє розробити проект шляхом створення чітко розмежованих блоків (модулів), між якими встановлюються зв'язки за допомогою вхідної і вихідної інформації.
Метод декомпозиції передбачає подальшу розбивку підкомплексів на окремі задачі, показники. Підхід до розбивки всієї сукупності задач особливо зручний для розробки принципових організаційно-технічних рішень.
Система підтримки прийняття рішення складається з функціональної і забезпечуючої частин.
-
Функціональні підсистеми - це частина СППР, що виділяється за спільністю функціональних ознак управління. Відповідно до цього рекомендується виділяти функціональні підсистеми СППР:
-
оперативного планування виробництва;
-
управління технічною підготовкою виробництва;
-
техніко-економічного планування;
-
оперативного управління основним виробництвом;
-
управління матеріально-технічним постачанням;
-
бухгалтерського обліку;
-
управління реалізацією і збутом продукції;
-
управління якістю продукції;
-
управління забезпеченням кадрами;
-
управління фінансами;
-
інформаційно-керуючу підсистему.
-
Функціональна частина СППР реалізує задачі управління. Об'єктами управління тут є різні види ресурсів, процеси виробництва, напівфабрикати і готова продукція. Зміст функціональних задач, що здебільшого визначається характером виробництва, різний на кожному підприємстві. Крім того, охоплення і глибина (якість) рішення задач управління залежать від фінансових, кадрових і технічних можливостей підприємства або об'єднання. СППР безупинно розвиваються, причому цей розвиток може йти й у ширину, охоплюючи автоматизацією більш широке коло задач управління. Тому кількість функціональних підсистем і склад їх на кожному підприємстві різні. СППР містять від 6 до 12 функціональних підсистем і мають у своєму складі від 10 до 300 задач.
Розглянемо тепер забезпечувальну частину СППР. В умовах СППР підвищилася роль формалізації усіх функцій, що забезпечують, різко збільшилося по обсягу і складності технічне забезпечення, більш твердими стали вимоги до підвищення оперативності й обсягів циркулюючої в системі інформації. Ці обставини вимагають чіткої регламентації й організації усіх видів діяльності. У СППР ця діяльність розподіляється між забезпечуючими підсистемами.
Виділяють підсистеми інформаційного, програмного, технічного, технологічного, організаційно-правового, математичного, лінгвістичного і ергономічного забезпечення. Таке представлення підсистем не є обов'язковим, у деяких СППР їх може бути менше завдяки об'єднанню окремих функцій у рамках однієї збільшеної підсистеми, але все рівно ці функції повинні виконуватися.
Інформаційне забезпечення значною мірою визначає інтелект системи, оскільки одержує всю інформацію, оперує нею і веде інформаційний обмін усередині і поза СППР. Інформація повинна бути достовірною, своєчасною, постійно відновлятися, подаватися в зручній для користувача формі, бути доступною користувачеві і повною. Неповнота інформації часто являється причиною прийняття нераціональних і несвоєчасних управлінських рішень. Основний ефект СППР щодо удосконалення управління досягається завдяки автоматизації інформаційних процесів і підвищенню якості прийнятих управлінських рішень.
Для цього застосовується загальне і спеціальне програмне забезпечення. Загальне (системне) ПО служить для забезпечення роботи спеціального ПО, що, власне, і використовується для розробки і використання СППР. Спеціальне програмне забезпечення включає окремі програми і програмні комплекси, розроблені для управління конкретним підприємством у виді ППП, що реалізують певні функції управління, або у виді програмної системи, що реалізує певний метод рішення задач управління. Так, для підприємств із серійним і дрібносерійним виробництвами розроблені СППР управління підприємством на основі чотирьох ППП: «Планування потреб», «Планування потужностей», «Управління запасами», «Управління цехом». Ця система може бути розширена завдяки застосуванню ППП «Збут», «Фінанси» і ін.
Технічне забезпечення СППР — це сукупність техніки, методик, інструкцій і документації для персоналу, що обслуговує і забезпечує рішення функціональних задач СППР.
Методичні і керівні матеріали поділяються на три групи: загальносистемні методичні матеріали; спеціалізовані керівні технічні матеріали; нормативно-довідкові документи. До першої групи належать державні і галузеві стандарти, до другого — комплекс взаємозалежних методик для всіх етапів розробки, до третього — довідкової матеріали для розробки і нормативні документи для виконання технічного і робочого проектів.
Комплекс технічних засобів включає ЕОМ, обслуговуючу апаратуру зв'язку, периферійні пристрої, оргтехніку. Широкий набір периферійних пристроїв містить накопичувачі на гнучких магнітних і жорстких дисках, а також компакт-дисках для удосконалення пристроїв введення-висновку інформації, кольорові дисплеї; плотери, дігітайзери, модеми; контролери, інтерфейси, перетворювачі.
Організаційне забезпечення обумовлює погоджене функціонування елементів СППР. Під організацією роботи розуміють узгодження по місцю, у часі і за цілями загального функціонування окремих виконавців, колективів і технічних засобів, що може здійснювати і регулювати певними правилами взаємодії, що створюють правовий, а також моральний кодекс і складають основу правового забезпечення. Тому організаційне забезпечення СППР ґрунтується на нормативних актах правового забезпечення, воно знаходить своє втілення в організаційному забезпеченні.
Ергономічне забезпечення СППР — це сукупність методів і засобів, що призначені для створення оптимальних умов ефективної діяльності обслуговуючого персоналу і вилучення операторів зі складу персоналу СППР. Ергономічне забезпечення СППР включає комплекс документації, що містить вимоги і здійснює їхню експертизу, комплекс методів, учбово-методичних матеріалів і технічних засобів підготовки персоналу до роботи, комплекс методів і засобів, що забезпечують професійний добір кадрів.
У плані ергономічного забезпечення на етапах проектування СППР визначаються ступінь і сфери участі людини в системі управління, вимоги до форми представлення інформації, умови навколишнього середовища для діяльності людини, порядок роботи і відпочинку персоналу, нормативи завантаження і надійності персоналу, вимоги до технічних засобів, способи взаємодії персоналу з технічними засобами [29].
Створення сучасної СППР неможливе без застосування могутніх об‘єктно-орієнтованих мов програмування. Одним з найпоширеніших мов програмування є продукт корпорації Microsoft Visual Basic For Applications.
















