181915 (596557), страница 16
Текст из файла (страница 16)
Леверидж операционный (производственный) – возможность получения большей доходности, сопровождающаяся высоким производственным риском (риск активов фирмы, зависящий от изменчивости спроса, затрат на ресурсы, уровня постоянных затрат).
Леверидж финансовый (финансовый рычаг) – возможное увеличение доходности, определяется степенью использования заемных средств предприятия. Увеличение доли заемных средств увеличивает влияние прироста объема деятельности на рентабельность.
Неудовлетворительная структура баланса – превышение долговых обязательств над его активами.
Реструктуризация долгов - соглашение прекращения долговых обязательств путем замены указанных обязательств иными долговыми обязательствами, предусматривающими другие условия обслуживания и погашения обязательств.
Санация – организационная процедура с целью оздоровления предприятия-должника, производимая за счет внешнего финансирования.
Сельскохозяйственная кооперация – система различных сельскохозяйственных кооперативов и их союзов в целях удовлетворения своих экономических и иных потребностей.
Сельскохозяйственные товаропроизводители - организации, крестьянские (фермерские) хозяйства и индивидуальные предприниматели, доля выручки которых от реализации произведенной, произведенной и переработанной ими сельскохозяйственной продукции в общей выручке от реализации продукции (выполнения работ, оказания услуг) за предшествующий год составила не менее 50 процентов.
Стратегия финансового оздоровления определяет долгосрочные цели и относительно долговременные мероприятия по стабилизации и развитию организации.
Тактика финансового оздоровления определяет варианты мероприятий, с помощью которых достигаются стратегические цели.
Факторинг – комплекс финансовых услуг, оказываемых обычно предприятиям, которые выступают оптовыми поставщиками товаров и услуг. В соответствии с законодательством РФ сегодня факторинговые услуги могут оказывать только банки, хотя в рыночной экономике этим видом бизнеса чаще занимаются специализированные факторинговые фирмы.
Финансовое оздоровление организации – установление финансового равновесия путем получения отсрочки платежей, превращения краткосрочных обязательств в долгосрочные, превращение обязательств кредиторов в паевой или акционерный капитал, приостановка деятельности в убыточной сфере и т.д.
Приложение 1. Причинно-следственные связи основных кризисных явлений
Рис. 1. Система причинно-следственных связей, влияющих на рентабельность деятельности организации
Продолжение приложения 1
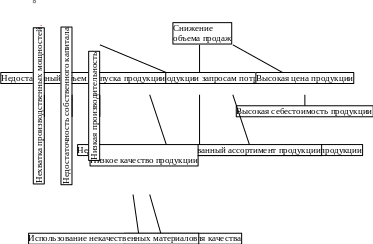
Рис. 2. Возможные причины (наиболее вероятные) снижения объема продаж
Продолжение приложения 1
Рис. 3. Причины высокой себестоимости продукции
Продолжение приложения 1
Рис. 4. Причины низкого уровня управления
Приложение 2. Классификатор причин неплатежеспособности организации
Таблица 1 Внешние причины неплатежеспособности организации
| Общеэкономические | Государственные | Рыночные | Прочие |
| Рост инфляции (выше 3-4 %) | Неплатежеспособность федеральных, муниципальных органлв по своим заказам и обязательствам | Усиление конкурентной борьбы | Негативные демографические тенденции |
| Низкая платежеспособность населения | Нестабильность налоговой системы, таможенных правил | Отсутствие государственной поддержки отечественных товаров и услуг | Стихийные бедствия, техногенные катастрофы |
| Нестабильность валютного рынка | Повышение цен на энергоресурсы, транспорт и т.д. | Увеличение на рынке товаров-субститутов, более дешевых или более качественных товаров конкурентов | Криминогенные ситуации |
| Рост безработицы | Политическая нестабильность | Большое количество посредников | Ограбление (денежное, информационное) организаций, убийство, похищение руководителей |
| Замедление платежного оборота у организации | Бюрократический рэкет | Финансовые кризисы кредитных организаций | Развитие науки и техники |
| Увеличение числа кризисных организаций (в т.ч. партнеров организации) | Неудовлетворительная работа механизма исполнения решений арбитражных судов | Высокая стоимость кредитных ресурсов | |
| Нестабильность фондового рынка | |||
| Наличие беспредела в проверках со стороны налоговой инспекции |
Продолжение приложения 2
Таблица 2 Внутренние причины неплатежеспособности организаций
| Операционные (производственные) | Финансовые |
| Низкий уровень использования основных фондов | Неэффективная структура активов (низкая ликвидность) |
| Физический и моральный износ основных фондов | Высокая доля заемного капитала |
| Устаревшая технология производства | высокая доля краткосрочных источников заемного капитала |
| Высокий размер страховых и сезонных запасов | Низкая рентабельность производства |
| Несоответствие продукции потребительским запросам | Малоэффективное использование кредитных ресурсов |
| Недостаточно диверсифицированный ассортимент продукции | Высокая плата за пользование кредитными ресурсами |
| Низкая активность по разработке новой продукции (услуг) | Неэффективная (отсутствие) финансовая политика |
| Низкое качество продукции (услуг) | Высокая доля и рост дебиторской задолженности, в том числе просроченная |
| Использование некачественных материалов и комплектующих для изготовления продукции | Высокая доля и рост кредиторской задолженности |
| Отсутствие входного и выходного контроля качества продукции | Неэффективная ценовая политика |
| Высокие цены на материалы, сырье, комплектующие | Высокая стоимость аренды |
| Высокая себестоимость продукции | Высокая доля и рост штрафов,, пеней, неустоек |
| Неэффективная структура текущих затрат (высокая доля постоянных издержек) | Нерациональные договорные отношения с поставщиками и потребителями |
| Перерасход ресурсов, материалов, наличие брака | Слабый учет прогноза внешних факторов |
| Высокие производственные затраты ресурсов и труда | Слабый анализ конкурентов |
| Неэффективный маркетинг по поиску поставщиков | Рост доли готовой продукции в запасах |
| Неэффективный маркетинг по продвижению продукции | Рост объемов незавершенного производства |
| Неэффективная организация процессов управления | Рост расходов на энергоресурсы на единицу продукции |
| Дублирование и неэффективное выполнение функций управления | Хищение (воровство) продукции, материалов |
| Отсутствие контроля за выполнением управленческих решений | Отсутствие финансового контроля за рентабельностью отдельных видов продукции |
| Наличие управленческих конфликтов | Громоздкая организационная структура управления |
| Нерациональная организация складского хозяйства | Недостаток собственного капитала |
| Нарушения трудовой дисциплины | Неэффективный фондовый портфель |
| Нерациональная организация труда | Удлинение сроков строительства объектов и монтажа оборудования |
| Нерациональная кооперация при производстве продукции | Перерасход инвестиционных ресурсов |
| Высокий уровень накладных, непрофильных, транспортных расходов | Непродуманные капитальные вложения |
| Превышение численности работников над необходимым количеством | Низкая прибыль |
| Недостаточный объем выпуска продукции | Неоправданное новое оборудование |
| Затоваривание продукции и невостребованность услуг | Недостижение необходимой конкурентной себестоимости продукции |
| Отсутствие ресурсосберегающих технологий | Недостаток капитала для модернизации производства |
| Отсутствие надежной сети сбыта | |
| Низкий уровень денежной составляющей в выручке | |
| Несвоевременное поступление материалов | |
| Несвоевременный ремонт и обновление оборудования | |
| Неудовлетворительная организация учета | |
| Снижение объема продаж | |
| снижение объема выручки | |
| низкий уровень использования производственных площадей | |
| Недостаточный объем запасов материальных ресурсов | |
| Высокий размер коммунальных расходов |
Приложение 3
Таблица Мероприятия финансового оздоровления
| цель | мероприятия | |
| Повышение эффективности использования основных средств | Оборудование | Определение перечня оборудования, не (мало)используемого в текущей производственной деятельности |
| Рассмотрение возможности альтернативного использования излишнего или мало используемого оборудования для производства других видов продукции, возможно, в кооперации с другими предприятиями | ||
| Продажа излишнего или мало используемого оборудования | ||
| Сдача в аренду желающим предпринимателям излишнего или мало используемого оборудования | ||
| Обмен оборудованием между предприятиями | ||
| Консервация оборудования для исключения его из налогооблагаемой базы, списание старого, изношенного оборудования в металлолом | ||
| В случае арендованного оборудования изучить возможности перезаключения арендного договора с арендодателем на новых, более экономичных условиях, в противном случае отказаться от него | ||
| Определение круга потенциальных покупателей излишнего оборудования, в первую очередь среди кредиторов, а также, предприятий, эксплуатирующих аналогичное оборудование | ||
| Административные, производственные и складские помещения | Определение перечня площадей мало используемого в текущей хозяйственной деятельности, сокращение их в соответствии с ожидаемым уровнем производства | |
| Рассмотрение вариантов централизации деятельности предприятия за счет перевода подразделений в меньшее количество месторасположений с целью высвобождения дополнительной площади | ||
| Рассмотрение возможности использования свободных помещений для организации новых, более выгодных видов деятельности и производства, возможно, в кооперации с другими предприятиями | ||
| Определение круга потенциальных покупателей и пользователей площадей, в первую очередь среди кредиторов, поставщиков и материальных ресурсов, клиентов-покупателей | ||
| Продажа излишков площадей | ||
| Сдача в аренду излишков площадей | ||
| В случае невозможности продажи/сдачи – их консервация с целью уменьшения текущих энергетических затрат, затрат по их охране, уборке и т.п. | ||
| В случае аренды помещений изучить возможности перезаключения арендных договоров с арендодателем на новых, более экономичных условиях или в противном случае отказаться от него, искать другого арендодателя | ||
| Сдача в аренду земельных участков кредиторам, клиентам, сторонним организациям | ||
| Сокращение капитальных вложений | Остановка инвестиционных проектов, которые стали менее эффективны (убыточны) в результате изменения внешних факторов, рассмотрение возможности возврата большей части средств | |
| Изменение графиков инвестиций с целью уменьшения рисковой денежной нагрузки путем пересмотра этапов капитальных вложений в связи с изменением внешних обстоятельств | ||
| Определение возможности передачи объектов незавершенного строительства для привлечения сторонних инвесторов для быстрейшего окончания строительства и ввода в эксплуатацию | ||
| Консервация объектов капитального строительства с целью снижения текущих затрат | ||
| Переориентирование инвестиционного проекта на новую деятельность, возможно, в кооперации с новыми инвесторами и др. | ||
| Рационализация производственных запасов | Уменьшение размеров неприкосновенных запасов за счет договоренности о более коротком сроке выполнения заказов на поставку и более равномерном поступлении материалов | |
| Распределение запасов по степени их важности для стабильной деятельности предприятия, уменьшение объема запасов, которые не являются критическими для функционирования | ||
| Определение видов и количества излишков материалов (деталей, товаров), не используемых в производстве, или запасов, образовавшихся от закрытия нерентабельного производства, или залежавшихся товаров (материалов), готовой продукции и т.д. | ||
| Уменьшение затрат, связанных с хранением материальных ресурсов | ||
| Определение круга потенциальных потребителей материальных ресурсов, в первую очередь, кредиторов-поставщиков, клиентов-покупателей | ||
| Рассмотрение возможности распродажи залежавшихся запасов, некондиционных товаров со скидками с тем, чтобы получить дополнительные средства и снизить издержки хранения | ||
| Определение возможности переработки, восстановление качества залежавшихся запасов | ||
| Рационализация производства | Закрытие нерентабельных производств с высвобождением материальных ресурсов, персонала, оборудования и производственных площадей | |
| Сокращение длительности (цикла) незавершенного производства за счет применения более современной технологии | ||
| Повышение качества продукции за счет внедрения пооперационного контроля качества | ||
| Увеличение выпуска продукции на рентабельных участках производства за счет концентрации на них материальных и трудовых ресурсов | ||
| Переориентация нерентабельного производства на выпуск более доходной новой продукции, пользующейся спросом на рынке, путем кооперирования с другими предприятиями и привлечения средств инвесторов | ||
| Прекращение производства продукции «на склад» | ||
| Сокращение рабочих мест соответственно сокращению объемов производства и продаж | ||
| Прекращение видов деятельности, обслуживающих основное производство (ремонт, транспорт, изготовление непрофильных изделий и т.д.) с передачей их специализированным фирмам и др. | ||
| Всевозможные соглашения в части уступки кредиторов (сокращение общей суммы задолженности, освобождение от уплаты и др.) | ||
| Ускорение оборота денежных средств | Создание системы стимулов (скидок) для клиентов, приобретающих продукцию предприятия, в целях ускорения оплаты за продукцию (применение предоплаты, досрочная оплата по сравнению с договором, оплата в срок) | |
| Создание системы стимулов (скидок) клиентам, увеличивающим объем закупок продукции и своевременно ее оплачивающим | ||
| Применение системы оплаты менеджеров, отвечающих за сбыт продукции, в зависимости от объема поступающих средств от клиентов, с которыми они работают | ||
| Рассмотрение продажи дебиторской задолженности своему банку (факторинговые операции) или кредиторам | ||
| Рассмотрение отношений с клиентами, потребляющими продукцию организации, их финансового состояния с точки зрения возникновения возможных рисков и установление в зависимости от них возможных лимитов товарного кредита, предоставляемых каждому клиенту, и др. | ||
| Снижение затрат в производственной и коммерческой деятельности | Уменьшение общехозяйственных расходов в части затрат на автотранспорт, представительские расходы, на командировки, охрану и т.д. | |
| Внедрение ресурсосберегающих технологий | ||
| Упрощение организационной структуры с целью устранения излишних уровней управления и сокращения затрат на оплату труда управленческого персонала | ||
| Введение более жесткого контроля за потреблением энергоресурсов | ||
| Осуществление закупок материалов совместно с другими покупателями у одного поставщика с целью уменьшения транспортных и других расходов | ||
| Снижение затрат за счет интеграции с поставщиками, или клиентами, или другими производителями | ||
| Сужение своей производственной сферы за счет уступки части производственного цикла или вспомогательной работы другому производителю | ||
| Сокращение затрат на рекламу продукции за счет пересмотра рекламного бюджета, определение, сочетаются ли расходы на рекламу с повышением объема продаж, определение возможности оплаты рекламных услуг с помощью бартерных операций и т.д. | ||
| Повышение механизации производственного процесса и сокращение ручного труда | ||
| Тщательный отбор сырья и компонентов с определенными техническими характеристиками | ||
| Сокращение затрат на покупку сырья и материалов | ||
| Замена импортных материалов на аналогичную продукцию отечественного производства | ||
| Внесение конструктивных, технологических изменений в выпускаемую продукцию для того, чтобы иметь возможность перейти на новые (для повышения качества) или более дешевые материалы | ||
| Внедрение прогрессивных форм оплаты труда, обеспечивающих рост производительности труда работников с целью сокращения затрат на единицу продукции | ||
| Уменьшение объемов материальных отходов и рассмотрение возможности их использования для производства сопутствующей продукции и др. | ||
| Уменьшение оттока денежных средств | Разделение поставщиков на категории по степени их важности для деятельности организации в целях определения приоритетности оплаты кредиторской задолженности | |
| Удлинение сроков платежей менее важным поставщикам | ||
| Нахождение альтернативных поставщиков, предлагающих более выгодные условия оплаты или более качественную продукцию, что уменьшает затраты в производстве | ||
| Реструктуризация кредиторской задолженности | Определение перечня кредиторов, долги которым следует погасить полностью ли частично в первую очередь (просроченная задолженность – более трех месяцев, объем более 100, 0 тыс. руб.) | |
| Определение возможности переноса срока оплаты задолженности с учетом дополнительного вознаграждения с целью своевременной оплаты в будущем и т.д. | ||
| Погашение задолженности кредиторам активами должника (материальными ресурсами, продукцией предприятия, услугами и т.д.) | ||
| Рассрочка платежа кредиторам | ||
| Изыскание дополнительных источников финансовых ресурсов за счет эмиссии ценных бумаг | ||
| Индивидуальный подход к различным кредиторам (задержка платежей одним, своевременная оплата другим) | ||
| Всевозможные соглашения в части уступки кредиторов (сокращение общей суммы задолженности, освобождение от уплаты полностью или части процентов, отсрочка или рассрочка платежа) | ||
| Переоформление задолженности в обеспеченные обязательства в обмен на сокращение суммы долга, процентов, увеличения срока погашения долга | ||
| Улучшение инкассации дебиторской задолженности | Оформление исков в арбитражном суде по менее важным клиентам | |
| Определение возможности и необходимости погашения дебиторской задолженности продукцией, услугами, товарами дебитора | ||
| Переоформление дебиторской задолженности векселями | ||
| Оценка платежеспособности покупателей и определение политики предоставления коммерческого (товарного) кредита | ||
| Систематический контроль расчетов по отсроченным и просроченным задолженностям | ||
| Применение скидок в обмен на ускорение платежа (дебиторам, которые вряд ли заплатят в ближайшее время) | ||
| Продажа долга с дисконтом 10 – 15 % третьей стороне или дебитору дебитора | ||
| Реструктуризация банковских кредитов | Пересмотр условий кредита (отсрочка выплаты основного долга, снижение процентной ставки), рассмотрение возможности рефинансирования полученного кредита в другом банке | |
| Переоформление краткосрочного кредита в долгосрочный | ||
| Заключение договора финансирования под уступку прав требования | ||
| Увеличение объемов продаж | Проведение маркетинговых исследований и наблюдений за различными оптовыми ценами по аналогичной продукции в данном и соседних регионах | |
| Определение групп продуктов, которые наилучшим образом подходят к изменившимся рыночным условиям, определение конкурентных преимуществ и возможности извлечения выгоды из них | ||
| Проведение анализа цены и объема реализуемой продукции и нахождение наиболее разумного компромисса: уменьшение отпускной цены, чтобы увеличить долю предприятия на рынке и объем продаж, и др. | ||
| Совершенствование организации маркетинга для увеличения объема продаж | Поиск сегментов рынка профильной продукции предприятия или технологически близких видов продукции, на которые существует неудовлетворенный платежеспособный спрос | |
| Информирование потребителей о свойствах продукции, ее качестве, сервисе с упором на «сильные стороны» продукции | ||
| Формирование сбытовой и дилерской сети (агентские договора, договора с оптовыми покупателями, создание фирменных торговых точек и т.д.) | ||
| Формирование системы послепродажного обслуживания продукции | ||
| Внедрение (применение) системы договоров с гибкими условиями поставки и оплаты (скидки по предоплате, скидки за точное исполнение условий договоров, рассрочка платежей и т.д.) | ||
| Развитие долгосрочных отношений с поставщиками для обеспечения качества поставок и снижения затрат | ||
| Обеспечение инвестиционной привлекательности предприятия и др. | ||
| Совершенствование организации управления | Сокращение числа звеньев и уровней управления | |
| Централизация или децентрализация функций управления в зависимости от конкретных условий производства | ||
| Разработка новых функциональных положений , уменьшающих дублирование функций | ||
| Увольнение малоквалифицированных руководящих работников или повышение их квалификации | ||
| Создание новых функциональных подразделений, ответственных за финансовое оздоровление предприятия | ||
| Внедрение эффективного информационного обеспечения | ||
| Разработка методов мотивации управленческого персонала в результатах деятельности предприятия | ||
| Внедрение мероприятий по снижению документооборота (уменьшение бюрократизации в аппарате управления) | ||
| Улучшение производственной и организационной структуры управления и др. | ||
| Совершенствование системы бухгалтерского учета | Проведение переоценки имущества в связи с изменением рыночных условий | |
| Составление налогового календаря | ||
| Внедрение информационных программ по обработке бухгалтерских документов и предоставлению VIP-информации для руководителя | ||
| Реорганизация системы производства и управления | Разделение организации на ряд самостоятельных фирм | |
| Выделение наиболее рентабельных производств в самостоятельные организации и ликвидация убыточных производств | ||
| Присоединение организации к другой, близкой по производству продукции и ликвидация юридического лица должника | ||
| Соединение (слияние) организации с другой, близкой по производству продукции и образование нового юридического лица | ||
| Преобразование ООО (ЗАО) организации-должника в открытое акционерное общество и др. | ||
Приложение 4













