179560 (596359), страница 9
Текст из файла (страница 9)
Графический метод.
В прямоугольной системе координат строится график зависимости себестоимости и дохода от количества единиц выпускаемой продукции. По вертикали откладываются данные о себестоимости и доходе, по горизонтали – количество единиц продукции. Прямая ОА выражает получаемый доход, прямая СВ – затраты на производство. В точке критического объема К нет ни прибыли, ни убытка. Справа от точки К – область чистых прибылей, слева чистых убытков.
Аналитический метод определения порога рентабельности.
Определяем предельную величину физического объема продукции по формуле:
где
Q кр – объем производства продукции в критической точке
Р – цена единицы продукции
V – удельные переменные затраты на единицу продукции
С – постоянные расходы
Чтобы определить критический объем выпуска продукции в денежном выражении, необходимо цену умножить на критический объем
4,50 136000 = 612 тыс. руб.
Следовательно, при объеме реализации продукции в сумме 612 тыс. руб. не будет ни прибылей, ни убытков.
В нашем случае запланированный объем продукции в денежном выражении равен
4,5
316,160 = 1423 тыс. руб.
что превышает критический объем выпуска более чем в 2 раза.
2.5. Экономические результаты внедрения мероприятия
По результатам внедрения новой продукции можно сделать следующие выводы:
-
расширяется активность предприятия, которое использует собственные накопления не только для поддержания и развития основного бизнеса, но и направления их на освоение нового вида продукции, создание нового производства. Объем выпуска новой продукции (макаронных изделий) в 2000 г. составит 684 тыс. руб., а в 2001 г. – 1423 тыс. руб.;
-
увеличивается объем товарной продукции. Так, в 2000 г. планируется, что с учетом динамики выпуска традиционной и выпуска внедренной продукции объем товарной продукции достигнет 7124 тыс. руб., а в 2001 г. – 8897 тыс. руб. (см. приложение рис. 7);
-
существенно увеличится прибыль предприятия. Так, в 2000 г. с учетом динамики выпуска традиционной и выпуска внедренной продукции планируется величина валовой прибыли 599 тыс. руб., балансовой прибыли – 522 тыс. руб. В 2001 г. валовая прибыль составит 833 тыс. руб., а балансовая – 702 тыс. руб. (см. приложение рис. 8);
-
рентабельность предприятия составит в 2000 г. 8,4 %, в 9,4 %(см. приложение рис. 9);
Кроме этого также необходимо учесть социальный фактор – на предприятии увеличивается количество рабочих мест, что способствует уменьшению количества безработных и выполнению Федеральной целевой программы содействия трудовой занятости осужденных к лишению свободы.
Доля макаронной продукции в общем объеме выпуска достаточно велика (см. приложение рис. 2). Если считать, что основной вид деятельности предприятия Учреждения УО 68/4 производство непродовольственных товаров, то окажется что доля неосновных товаров (хлеба и макаронных изделий) в общем объеме выпуска составляет 52 %.
Глава 3. Специальный раздел
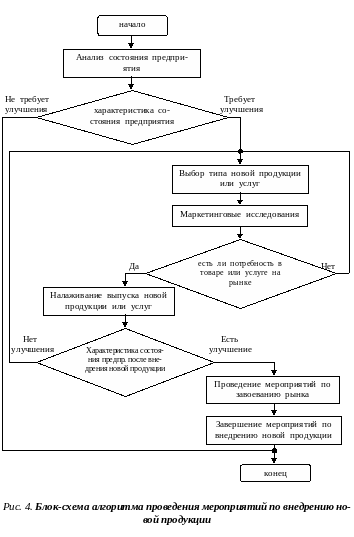
Укрупненная блок-схема алгоритма решения на ЭВМ задачи освоения на предприятии новых видов продукции
Описание работы алгоритма (см. блок-схему рис.4):
-
Производится анализ состояния предприятия, определяются основные экономические показатели деятельности предприятия.
-
Производится анализ показателей, и на его основе делается характеристика состояния предприятия. Эта характеристика оценивается на предмет, требует ли состояние предприятия улучшения или нет.
-
Если улучшения не требуется, то работа ЭВМ заканчивается – переход к п. 11.
-
Если улучшение требуется, то производится выбор новой продукции или услуг, которые может изготавливать (выполнять) предприятие.
-
Выполняются маркетинговые исследования,
-
Определяется потребность в товаре (услуге), если потребности в товаре (услуге) нет, то производится нового товара (переход к п. 4).
-
Если потребность в товаре есть, то производится налаживание выпуска новой продукции или услуги, обычно небольшой пробной партии.
-
Производится характеристика состояния предприятия после внедрения новой продукции или услуги. Выявляется, произошло ли улучшение состояния предприятия после внедрения или нет. Если нет, то производится выбор новой продукции или услуги (переход к п. 4).
-
Если улучшение есть, то проводятся мероприятия по увеличению объема производства, по завоеванию рынка и продвижения товаров на рынок.
-
После проведения мероприятий по п. 9 производится завершение работ по внедрению новой продукции.
-
Окончание работы алгоритм.
Заключение
Подводя итоги данного дипломного проекта можно сделать следующие выводы о работе предприятия УО 68/4.
Анализ производственной и финансовой деятельности предприятия показал, что предприятие находится в сложном финансовом положении.
В рыночных условиях важное значение приобретает формирование сбытовой политики предприятия, от эффективности которой зависит его благосостояние, социальное и производственное развитие.
На основе проведенного анализа можно сделать следующие выводы.
-
предприятие Учреждения УО 68/4 переживает те же трудности, что и большинство предприятий страны;
-
организация производственно-сбытовой деятельности предприятия учреждения УО 68/4 имеет ряд специфических особенностей по сравнению с коммерческими организациями других ведомств и организационно-правовых форм;
-
ассортимент выпускаемой продукции довольно широкий, однако объемы производства постоянно сокращаются, за исключением хлеба. Так, объем товарной продукции в натуральном выражении в 1999 году по сравнению с 1997 годом по некоторым позициям сократился более чем в 2 раза. Например, число выпускаемых стеновых блоков уменьшилось с 88,7 тыс. шт. до 24,9 тыс. шт., банок металлических с 695,9 тыс. шт. до354,5 тыс. шт. Зато увеличилось производство хлеба с 623,1 тыс. булок до 988,6 тыс. булок;
-
цены на продукцию постоянно растут, что отражается на величине объема продаж. За исследуемый период, например, цена на блоки стеновые выросла с 2,083 руб. до 3,0 руб. (в 1,44 раза), цена на куртки утепленные выросла с 142руб. до 200 руб. (в 1,41 раза). Однако на величину сбыта продукции оказывает влияние и общая экономическая нестабильность в стране, кризис платежеспособности потребителей;
-
рентабельность производства хотя и растет, но она явно недостаточна, за 1999 год она составила всего 8,9 %. При такой рентабельности объем прибыли составил всего 424 тыс. руб., из нее 254 тыс. руб. останется в распоряжении предприятия. Данный объем прибыли не обеспечивает расширенного воспроизводства на предприятии;
-
растет дебиторская задолженность: на начало 1997 г. она была 781 тыс. руб., на конец 1999 г. – 3619 тыс. руб., т. е. в 4,6 раза при росте объема товарной продукции в действующих ценах на 36,9 %. Увеличение дебиторской задолженности ведет к замедлению оборачиваемости оборотных средств.
-
на предприятии не проводится систематический сбор и анализ рекламных материалов конкурентов, отсутствуют рекламные подразделения, способные обеспечить грамотный и систематический подход к работе по организации комплексных рекламных мероприятий.
На основании выявленных недостатков в работе учреждения УО 68/4 в данном дипломном проекте предлагается ряд рекомендаций их по устранению и стабилизации деятельности предприятия. Это – диверсификация производства – разработка и внедрение в производство такого нового вида продукции, на который спрос был бы возрастающим по сравнению с традиционной продукцией. А именно: для расширения ассортимента выпускаемой продукции, увеличения объемов производства и прибыли предлагается организовать производство короткорезанных макаронных изделий. Это производство возможно организовать на имеющихся производственных площадях.
Источником финансирования являются собственные средства. Это – начисления амортизации на основной капитал в сумме 70 тыс. руб. и отчислений от прибыли, остающейся в распоряжении предприятия в сумме 10,5 тыс. руб.
Для организации производства короткорезанных макаронных изделий предлагается следующий план:
1. Разработка рабочего проекта по частичной реконструкции существующих помещений, инженерных коммуникаций и установке технологического оборудования.
2. Реконструкция и косметический ремонт помещения (общей площадью 40 м2).
3. Закупка и отправка в город Армавир отечественного оборудования.
4. Монтажные, шефмонтажные и пусконаладочные работы, комплектация инженерным и вспомогательным оборудованием.
5. Подготовка производства, дальнейшее формирование рынка и выпуск первой партии короткорезанных макаронных изделий.
Организация производства короткорезанных макаронных изделий позволит:
-
выпустить новой продукции (макаронных изделий) в 2000 г. на сумму 684 тыс. руб., а в 2001 г. – 1423 тыс. руб.;
-
увеличить объем товарной продукции в 2000 г. до величины 7124 тыс. руб., а в 2001 г. – 8897 тыс. руб.;
-
увеличить прибыль предприятия, так в 2000 г. планируется получить валовой прибыли на сумму 599 тыс. руб., балансовой прибыли – 522 тыс. руб. В 2001 г. валовая прибыль составит 833 тыс. руб., а балансовая – 702 тыс. руб.;
-
рентабельность предприятия составит в 2000 г. 8,4 %, в 9,4 %;
-
также на предприятии увеличивается количество рабочих мест на 6.
Хотелось бы думать, что предложенные рекомендации помогут предприятию УО 68/4 изменить свою работу и улучшить экономические показатели.
Используемые источники
Нормативные акты:
-
Гражданский кодекс Российской Федерации. Части 1 и 2. – М.: Изд. группа ПРИОР – СТРИКС, 1996.
-
Закон Российской Федерации «Об учреждениях и органах, исполняющих уголовные наказания в виде решения свободы».
-
Федеральная целевая программа содействия трудовой занятости осужденных к лишению свободы на период до 2000 г., № 454 от 8 октября 1996 г.
-
Закон РФ «О бухгалтерском учете» от 21 ноября 1996 г. № 129-ФЗ.
-
Закон РФ «О конкуренции и ограничении монопольной деятельности на товарных рынках»
-
Федеральный закон «Об основах налоговой системы в Российской Федерации» от 27.12.1991 г. № 2118-1 с изменениями на 21.07.97 г.
-
Постановление Правительства Российской Федерации от 6 октября 1994 г. № 1138 «Порядок планирования и финансирования деятельности казенных предприятий (фабрик, хозяйств)».
Литература:
-
Алимова Т. Диверсификация деятельности малых предприятий. Вопросы экономики. 1997. № 6. с. 130 – 137.
-
Архипов В., Ветошнова Ю. Стратегии выживания промышленных предприятий. Вопросы экономики. 1998. № 12. с. 139 – 142.
-
Баканов М. И., Шеремет А. Д. Теория экономического анализа. Учебник для вузов. – М.: Финансы и статистика, 1998. – 414 с.
-
Балабонов И. Т. Анализ и планирование финансов хозяйствующего субъекта. М.: Финансы и статистика, 1994. – 323 с.
-
Барнгольц С. Б. Экономический анализ хозяйственной деятельности на современном этапе развития. М.: Финансы и статистика, 1999. – 425 с.
-
Дембинский Н. В. Анализ экономики промышленного предприятия. Минск: Беларусь, 1998. – 280 с.
-
Дембинский Н. В. Вопросы теории экономического анализа. М.: Финансы, 1998. – 235 с.
-
Каракоз И. И., Самборский В. И. Теория экономического анализа. Киев: Выща школа, 1997. – 225 с.
-
Козлова О. И. и др. Оценка кредитоспособности предприятия. М.: АО «АРГО», 1995. – 143 с.
-
Козырев В. М. Основы современной экономики: Учебник. – М.: Финансы и статистика, 1998. – 368 с.
-
Котлер Ф. Основы маркетинга. М.: Прогресс, 1992. – 704 с.
-
Кравченко Л. И. Анализ финансового состояния предприятия. Минск: ПКФ «Экаунт», 1997. – 400 с.
-
Курс экономики: Учебник. – 2-е изд., доп. / Под ред. Б. А. Райзберга. М.: ИНФРА-М, 1999.
-
Михайлова-Станюта И. А. и др. Оценка финансового состояния предприятия. Минск: «Навука I тэхнiка», 1996. – 243 с.
-
Мамедов О.Ю. Современная экономика. М.: Феникс, 1996.
-
Моисеева Н. К., Анискин Ю. П. Современное предприятие: конкурентноспособность, маркетинг, обновление. Внешторгиздат, 1997. – 340 с.
-
Основы экономической теории. Учеб. пособие / Под ред. Камаева В. Д. М.: Издательство МГТУ им. Н. Э. Баумана, 1997.
-
Панков Д. А. Современные методы анализа финансового положения. Минск: ООО «Профит», 1995. – 300 с.
-
Пунин Е. М. Маркетинг, менеджмент и ценообразование на предприятии. М.: Международные отношения, 1999. – 570 с.
-
Раицкий К. А. Экономика предприятия. Учебник для вузов. – М.: Маркетинг, 1999. – 693 с.
-
Савицкая Г. В. Анализ хозяйственной деятельности предприятия: 2-е изд., перераб. и доп. – Минск: ИП «Экоперспектива», 1997. – 484 с.
-
Сажина М. А., Чибриков Г. Г. Экономическая теория. Учебник для вузов. М.: Издательская группа НОРМА – ИНФРА М, 1998.
-
Справочник директора предприятия / Под ред. М. Г. Лапусты. Изд. 3-е, испр. и доп. – М.: ИНФРА-М, 1999. – 784 с.
-
Справочник по функционально-стоимостному анализу. / Под ред. Карпунина М. Г. и Майданчика Б. И. М.: Финансы и статистика, 1999. – 158 с.
-
Тамашевич В. И., Теслюк И. Е. и др. Оценка кредитоспособности предприятия. Минск: БГЭУ, 1992. – 380 с.
-
Хан Д. Планирование и контроль: концепция контроллинга. – М.: Финансы и статистика, 1997.
-
Шеремет А. Д., Сайфулин Р. С. Финансы предприятий. – М., ИНФРА-М, 1998. – 343 с.
-
Шмален Г. Основы и проблемы экономики предприятия. Пер. с нем. / Под ред. А. Г. Поршнева. – М.: Финансы и статистика, 1996. – 511 с.
-
Уткин Э. А. Экономика, рынок, предпринимательство. М.: Финансы и статистика, 1998. – 225 с.
-
Экономический анализ деятельности предприятия. / Под ред. Н. В. Дембинского. Минск: Вышейшая школа, 1995. – 347 с.
1 В нем указывают каналы распределения продукции, объем продаж и цены на продукт на внутреннем и внешних рынках; условия оплаты за продукцию; величину запаса готовой продукции на складе и время задержек платежей за реализацию продукции.
Заключение














