148170 (594466), страница 12
Текст из файла (страница 12)
а) увеличение использования парка до 0,69 против 0,65 – рост 6,2 %;
б) увеличение времени в наряде 24 час против 10,6 час – рост 126,4%;
в) сокращение автомобиле-дней в работе – 2057 дней против 4271 дней – снижение 51,84%;
г) сокращение подвижного состава на 10 единиц – снижение 55 %
д) рост выработки на одну среднесписочную автотонну:
-
в тоннах 134,5 т против 52,5 т – рост 156%;
-
в т.км 95495 т.км против 39806 т.км – рост 139,9 %
Управление предприятия должно обеспечивать общее руководство выполнением перевозочного процесса, технико-экономическое планирование, организацию труда и заработной платы, бухгалтерский учет и финансовую деятельность, материально-техническое снабжение, комплектование и подготовку кадров, общее делопроизводство и хозяйственное обслуживание.
Для решения этих задач на предприятии имеются эксплуатационная, механическая и планово-экономическая службы.
Служба эксплуатации – оперативное руководство и управление перевозками грузов. При этом осуществляется: прием заявок на перевозку грузов и разработка суточных планов перевозок, организация выпуска подвижного состава на линию и прием его при возвращении в гараж, руководство и контроль над работой автомобилей на линии, оперативный учёт и анализ работы автомобилей.
Рис. 3.7. Коэффициент использования парка
Рис. 3.8. Время в наряде
Рис. 3.9. Средний суточный пробег
Рис. 3.10. Выработка на автомобиль в тоннах
Рис. 3.11. Выработка на автомобиль в тонно-километрах
Отдел эксплуатации является важным структурным подразделением. Основные его задачи – организация перевозок грузов, обеспечение выполнения установленного плана перевозок по клиентуре и номенклатуре при наиболее эффективном использовании подвижного состава. Для исполнения возложенных функций, служба эксплуатации может требовать от других служб, отделов и подразделений необходимые данные, имеющие отношение к производству транспортной продукции, например, от технической службы – ежедневные сведения о техническом состоянии подвижного состава, от планово-экономической службы – сведения о плановом задании и фактическом уровне показателей, от бухгалтерии – сведения о состоянии расчетов с клиентурой, от водителей –правильного оформления товаротранспортных накладных и своевременной их сдачи.
Отдел механического контроля выполняет работы по механическому контролю, обслуживанию и ремонту подвижного состава, материально-техническому снабжению, обеспечению технической подготовки оборудования.
Отдел материально-технического снабжения обеспечивает снабжение предприятия запасными частями, материалами, оборудованием и осуществляет контроль над использованием материально-технических ресурсов.
Бухгалтерия ведет учёт материальных и денежных средств, расчеты с клиентами, контроль над целесообразностью хозяйственных операций.
Отдел кадров осуществляет приём, увольнение и ведение личных дел персонала предприятия, подготовку кадров.
3.2 Совершенствование организации труда
Совершенствование предприятия во многом зависит от научной организации труда и рационального выполнения трудовых и технологических процессов каждым работающим.
Процесс труда является социально-экономическим объектом. Современная организация труда представляет собой сложную биотехническую и социальную систему, имеющую общественно необходимые цели функционирования и развития, сложную внутреннюю структуру. Она сложилась и развивается на основе ряда принципов, основными из которых являются системность, комплексность, оптимальность и эффективность.
Главными направлениями работ по организации труда на предприятиях являются:
-
разработка рациональных форм разделения и кооперации труда;
-
улучшение организации и внедрение передовых методов и приемов труда;
-
изучение и распространение передовых методов и приемов труда;
-
улучшение подготовки и повышение квалификации кадров;
-
совершенствование нормирования труда;
-
всестороннее развитие человека.
Организация труда на автомобильном транспорте имеет специфические особенности, связанные с характером труда рабочих АТП и, в первую очередь, водителей автомобилей.
Особенности организации труда водителей обусловлены своеобразием технического процесса на автомобильном транспорте. Эти особенности определяются рядом факторов:
-
протеканием основной работы водителя вне трудового коллектива, осложняющим контроль;
-
зависимостью результатов деятельности водителя от организации труда, внешних факторов (состояние дорог, организация и технология погрузочно-разгрузочных работ, климатические условия);
-
повышенной опасностью рабочего места водителя автомобиля в условиях интенсивного движения;
-
расширенной рабочей зоной водителя, большинство элементов которой находится вне предприятия;
-
воздействием на водителя изменяющихся метеорологических факторов (климатическая зона, погодные условия, время года), влияющих на сложность и безопасность труда;
-
среднесменной продолжительностью труда водителей;
-
преобладанием нервно-психических нагрузок на водителя;
-
необходимостью выполнения большинства работ по ТО и ремонту автомобиля в межсменное время.
Большой удельный вес в затратах подготовительно-заключительного времени водителя занимают получение, оформление и сдача путевой документации. Сокращение этих затрат времени достигается путем перехода на бездиспетчерскую выдачу и прием путевой документации. Путевые листы выписываются накануне и вкладываются в специальные ячейки. Водитель перед выездом вынимает из своей ячейки документы. Непосредственный контакт водителя и диспетчеров возникает лишь тогда, когда требуются разъяснения по документам. Поскольку поток приходящих на работу водителей и затраты времени на получение путевого листа носят вероятностный характер, это позволяет применять компьютерное моделирование.
Сокращение трудовых затрат водителей на операции заправки автомобилей топливом, маслом, эксплуатационными жидкостями достигается соблюдением установленных норм запасов топлива (не менее 5 дней).
Для сокращения потерь времени водителей при заправке ГСМ необходимо механизировать их раздачу, обеспечить точное их дозирование, улучшить санитарно-гигиенические условия, обеспечить пожарную безопасность.
Для этого предлагается обустроить внешнюю заправочную станцию с маслохранилищем для заправки смазочными материалами между периодами ТО-2 (рис.3.12). Это позволит обеспечить более точный учет смазочных материалов, улучшит санитарно-гигиенические условия труда, существенно сохранит время на заправку автомобилей, так как не надо будет переливать масло и эксплуатационные жидкости во временную тару (ведра, канистры) и избавит от необходимости мыть автомобили в летнее время, сушить их в зимнее время и заезжать в гараж на линию ТО-1. При проектировании внешней заправочной станции предусматривается возможность связать в единую сеть маслохранилище внешней заправочной станции с пунктом раздачи масла на линии ТО-1 в гараже на 98 мест. Это согласуется с предписанием государственного пожарного надзора о выносе маслоподвала из гаража на 98 мест. При проектировании внешней заправочной станции предусматривается возможность хранения ограниченного запаса топлива (бензина, дизельного топлива) для заправки технологического транспорта автобазы (погрузчиков, тракторов, ППУ, компрессоров).
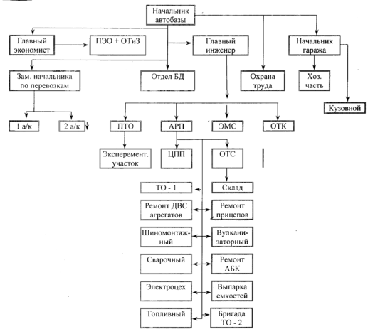
Рис.3.12. Организационная структура управления производством
до внедрения мероприятий
На рис.3.13 показан план организации внешней заправочной станции на площадке бывшего тепличного хозяйства.
Рис. 3.13. Схема внешней заправочной станции: 1 – маслохранилище; 2 – гараж на 98 мест 2 а/к; 3 – масло-подвал; 4 – линия ТО-1; 5 – пункт раздачи масла; 6 – забор; 7 – линия связи маслохозяйства с пунктом раздачи масла на линии ТО-1; 8 – ворота
В связи с происходящим перевооружением автобазы и переходом на новые современные автомобили предлагается по мере поступления новой техники отказаться от деления автоколонн по маркам автомобилей и разделить автоколонны на бригады по специфике перевозимого груза. Это упростит обработку информации. На рис. 3.14 приведена существующая структура автоколонн. Следует продолжить дальнейшую централизацию авторемонтного производства (ДТП). Для этого необходимо переподчинить бригаду ТО-2 2-й автоколонны авторемонтному производству. В состав центрального участка ТО-2 перевести цех по ремонту пневматического и гидравлического оборудования автомобилей, и производить обслуживание этого оборудования на линии ТО-2. Все автомобили полной массой более 5 т целесообразно обслуживать на централизованной линии ТО-2, структурно подчиненной АРП.
Рис. 3.14. Структура автоколонн
Целесообразно также закрыть ставшими малоэффективными после начала перевооружения участки по ремонту узлов и агрегатов автомобилей, распределенных по маркам и находящихся в подчинении автоколонн, например, закрыть участки по ремонту силовых агрегатов КамАЗ и Урал в автоколоннах 1 и 2 и создать на базе участка 2-й автоколонны центральный участок по ремонту всех силовых агрегатов и подчинить его АРП.
Эффективность труда специалистов и служащих во многом определяется рациональным использованием рабочего времени. В настоящее время основными направлениями совершенствования рабочего времени специалистов и служащих на АТП является внедрение неполного рабочего дня (недели) и гибких графиков работы.
Важным направлением совершенствования труда служащих является механизация и автоматизация их труда на основе внедрения средств оргтехники: механизация и автоматизация чертежно-графических, копировально-множительных работ, хранения и поиска информации, делопроизводства, развития средств связи и сигнализации.
Основными проблемами в эксплуатации оргтехники и вычислительной сети в АТП являются:
- наличие устаревшего оборудования с минимальными размерами оперативной и дисковой памяти, что влечет за собой недостаточное быстродействие и сбои в работе системы;
- наличие программного обеспечения, недостаточно удовлетворяющего требованиям пользователей.
Для наиболее эффективного использования информационной вычислительной сети в управлении транспортным процессом в ДТП необходима замена имеющегося в эксплуатации морально устаревшего оборудования, установка новых рабочих мест из замена программного обеспечения на удовлетворяющее всем требованиям пользователей.
К числу недостатков организационной структуры АТП-2 можно отнести определенную размытость границ функций некоторых структурных подразделений, что приводит к выполнению некоторыми подразделениями несвойственных им функций. А определенные сферы остаются без внимания.
Так, группа обработки информации отдела эксплуатации помимо сбора данных (из путевых листов, накладных и т.д.) и их разнесения по базам данных с последующей передачей в другие отделы (планово-экономический, отдел труда и заработной платы, производственно технический) занимается работой с клиентурой, подсчетом вырученных средств, частично расчетом заработной платы. А такой работой как сбор данных о клиентуре, анализ состояния транспортных услуг, разработка планов маршрутов, не только группа обработки информации отдела эксплуатации не занимается, но и другие структурные подразделения (эпизодических и нецеленаправленных шагов недостаточно).
Рис.3.15. Организационная структура управления производством после внедрения мероприятий
Представляется целесообразным передать в планово-экономический отдел и отдел труда и заработной платы работу по расчетам и передаче счетов, расчет заработной платы, а также обязать группу обработки информации заниматься разработкой новых сфер менеджмента в АТП за счет внедрения новых методов работы, изменения уровня работы с существующими клиентами, разработки внедрения актуальных типов перевозок (рис.3.15).
3.3 Экономическое обоснование проектных решений
Сумма текущих затрат (издержек) складывается из затрат на оплату труда водителей, затрат на ГСМ, на резину, на эксплуатационные ремонты, амортизационные отчисления на полное восстановление подвижного состава, ремонтный фонд, накладные расходы.
Проведем расчет затрат на выполнение заданных объемов работ по статьям затрат, принятых на предприятии. Расчет проводится по формуле:
С = Сзп + Сгсм + Саш + Зпрем + Сз/ч + Смат + Са + Сн, (3.24)
















