123376 (592809), страница 2
Текст из файла (страница 2)
Рисунок 1.2 - Схема електроприводу конвеєрних ліній з погодженим рухом
Релейно-контакторна апаратура, що працює дуже інтенсивно (до 600 включень в годину) вимагає постійного догляду, і має низьку надійність, що наводить до простоїв устаткування.
1.3 Система керування електроприводом стрічкового конвеєра
З аналізу попередніх розділів виходить, що основними засобами регулювання швидкості магістральних конвеєрів при пуску (за умови вживання асинхронних двигунів з фазним ротором) є реостатне регулювання або система асинхронний вентильний каскад. Реостатне регулювання забезпечується вживанням вибухобезпечних рідинних реостатів (ВЖР), або ящиків опору безпечних (ЯСВ). Спосіб відрізняється низькою економічністю, недостатньою експлуатаційною надійністю засобів регулювання. Він не дозволяє підтримувати тривалі рівні малих швидкостей. Розвитком цього способу управління конвеєрними лініями є вживання регулювальників тиристорів роторного струму з узагальненою реостатною схемою, включаючи силові ключі тиристорів для шунтування окремих опорів (розробка фірми “Estel Pluss AS” м. Таллінн).
Пристрої призначені для безконтактного плавного пуску асинхронних двигунів з фазним ротором. Основне вживання пристроїв - запуск високовольтних асинхронних двигунів потужністю 200.1600кВт для стрічкових конвеєрів:
транспортування руди на гірничо-збагачувальних комбінатах різного профілю;
транспортування палива на теплових електростанціях;
транспортування сипких вантажів на значні відстані.
Пристрої плавного пуску (УПТ) працюють також в режимі багаторухового приводу з одним ведучим і декількома веденими агрегатами - для особливо довгих конвеєрів. Можлива також тривала робота на зниженій швидкості.
Система частотного управління асинхронним двигуном.
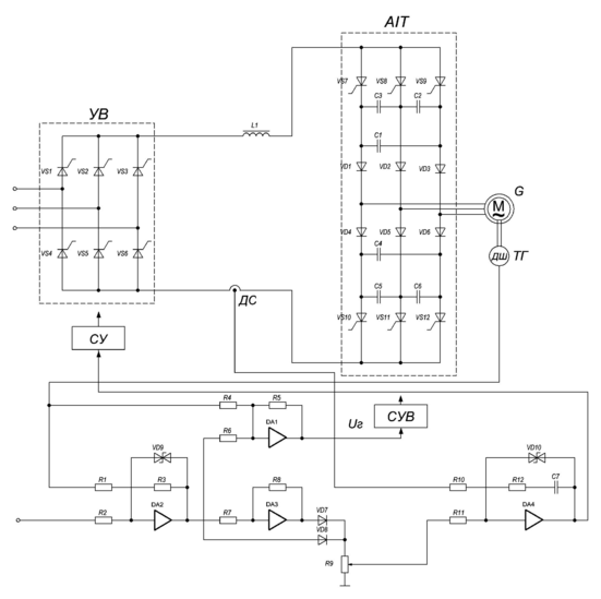
Одна з можливих схем автоматичного управління асинхронним двигуном з короткозамкнутим ротором, керованим за допомогою перетворювача тиристора частоти з автономним інвертором струму, представлена на рис.1.3 У ній силова частина перетворювача поєднується із спрощеною схемою блоку регулювання, що формує необхідний зв'язок між струмом і ковзанням в статичних і динамічних режимах. Блок побудований за принципом підлеглого регулювання.
Вхідними сигналами блоку регулювання є: задаюча напруга UЗ визначає частоту автономного інвертора струму (АІТ), напругу негативного зворотного зв'язку по випрямленому струму Ui, що знімається з датчика струму (ДС), і напруга Uω негативному зворотному зв'язку по кутовій швидкості асинхронного двигуна, що знімається з датчика швидкості (ДШ). Блок регулювання складається з чотирьох операційних підсилювачів, виконаних на інтегральних мікросхемах.
Регулювання випрямленого струму (отже, струму статора двигуна) здійснюється за допомогою регулювальника струму (РС), що впливає через систему управління випрямлячем (СУВ) на кут включення тиристорів керованого випрямляча (УВ). Регулювальник струму (РС) зібраний на операційному підсилювачі за схемою пі-регулювальника. На його вхід через резистори R10 і R12 подаються сигнали негативного зворотного зв'язку по струму Ui і задаючий сигнал UЗ пропорційний модулю ковзання двигуна. Регулювальник РТ забезпечує в статичних режимах точну відповідність струму статора задаючому сигналу U3T незалежно від вихідної частоти АІТ.
За допомогою регулювальника ковзання (РК) (працює подібно П - регулювальникові швидкості в системі постійного струму) виробляються віднімання із задаючої напруги UЗ сигналу Uω, пропорційного кутовій швидкості ротора, і посилення різницевого сигналу, тобто виробляється сигнал, пропорційний ковзанню двигуна.
Оскільки струм в ланці випрямленої напруги не міняє свого знаку незалежно від режиму роботи двигуна, а ковзання свій знак змінює, то знак задаючої напруги UЗ повинен зберігатися незмінним незалежно від знаку ковзання.
Операція виділення модуля напруги |Uβ| виробляється за допомогою діодів VD7 і VD7 і інвертора знаку, зібраного на підсилювачі (І).
На вході регулювальника частоти (РЧ) виробляється підсумовування сигналів ковзання з виходу РС і кутової швидкості з датчика ДШ, а напруга Uf з виходу РЧ подається на систему управління автономним інвертором (СУІ), що управляє вихідною частотою АІТ. Таким чином, регулювальники струму РС і частоти РЧ підпорядковані регулювальникові ковзання РК, Але вихідний сигнал РС не є задаючим сигналом для регулювальника РЧ, зокрема, тому, що на цього регулювальника вводиться не негативний, а позитивний зворотний зв'язок по кутовій швидкості.
Стабілітрон VD9 призначений для обмеження ковзання (якщо для подачі UЗ на вхід РС не використовується задатчик інтенсивності), а отже, значення струму в перехідних і аварійних режимах.
Параметри регулювальника частоти РЧ вибрані так, що із збільшенням навантаження на валу двигуна на робочій ділянці його механічної характеристики частота на виході АІТ залишається постійною унаслідок того, що зменшення сигналу кутової швидкості компенсується відповідним збільшенням сигналу ковзання. Пропорційно збільшенню сигналу ковзання зростає струм двигуна.
Коефіцієнт пропорційності підібраний таким, аби жорсткість механічної характеристики була такою ж, як в природному характеристики двигуна. При подальшому збільшенні моменту навантаження відкривається стабілітрон VD9, після чого ковзання, струм і момент двигуна залишаються постійними, а частота на виході АІТ і кутова швидкість двигуна знижуються, що відповідає вертикальній ділянці механічної характеристики.
Рисунок 1.3 - Схема автоматичного управління асинхронним двигуном з короткозамкненим ротором, керованим перетворювачем тиристора з автономним інвертором струму.
Аналогічно при подачі стрибком задаючої напруги UЗ з відкривається стабілітрон VD9, і в перший момент напруга Uβ = Uβma ma оскільки ω0 = 0. Із збільшенням кутової швидкості відбувається частотний пуск двигуна при постійному ковзанні і відповідних йому постійних струмі статора і моменті двигуна. Після закінчення пуску напруга Uω, що поступає з боку датчика кутової швидкості, стає близьким до задаючого UЗ. Стабілітрон VD9 закривається, і кутова швидкість приводу встановлюється відповідно до задаючого сигналу.
Темп пуску визначається заданими значеннями максимального ковзання, струму і моменту, що розвивається двигуном, а також статичним моментом і не залежить від UЗ.
Гальмування двигуна здійснюється відключенням напруги UЗ. При цьому гальмування відбувається з віддачею енергії в мережу. В цьому випадку відкривається стабілітрон VD9, але вже при іншому знаку сигналу ковзання в порівнянні з пуском, і на вході РЧ сигнал ковзання тепер віднімається з сигналу кутової швидкості, частота на виході ЛІТ зменшується, і двигун переходить в генераторний режим (ковзання стало негативним).
У міру зниження кутової швидкості знижується частота, відбувається частотне гальмування, як і пуск, при незмінних значеннях струму, моменту двигуна і ковзання.
При реверсуванні двигуна (зміна полярності UЗ) спочатку здійснюється гальмування до повної зупинки з подальшим безконтактним перемиканням чергування фаз на виході АІТ, здійснюваним за допомогою системи управління інвертором, після чого двигун розганяється у зворотний бік.
Стабілітрони VD10, встановлені в ланцюзі зворотного зв'язку регулювальника струму, обмежують максимальний рівень сигналу управління випрямлячем Uα, тобто максимальні значення ЕДС у випрямному і инверторному режимах його роботи.
Управління тиристора асинхронним двигуном з коротко замкнутим ротором.
Для управління асинхронним двигуном можуть використовуватися тиристори у поєднанні з релейно-контакторними апаратами. Тиристори застосовуються як силові елементи і включаються в ланцюг статора, релейно-контакторные апарати включаються в ланцюг управління.
Рисунок 1.4 - а Силовий ланцюг
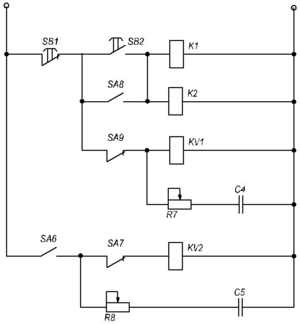
Рисунок 1.4 - б. Ланцюг управління
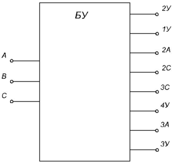
Рисунок 1.4 - в. Блок управління тиристорами
Використовуючи тиристори як силові комутатори, можна на статор при пуску подавати напругу від нуля до номінального значення, обмежувати струми і моменти двигуна, здійснювати ефективне гальмування або кроковий режим роботи. Така схема приведена на рис.1.4
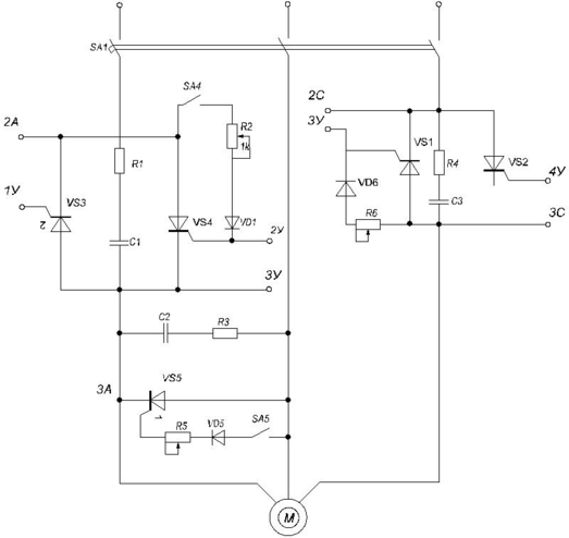
Силова частина схеми складається з групи тиристорів VS1... VS4, включених зустрічно-паралельно у фази А і С. Між фазами А і У включений короткозамикаючий тиристор VS5. Схема складається з силового ланцюга (рис.1.4, а), ланцюги управління (рис.1.4, би) і блоку управління тиристорами - БУ (рис.1.4, в).
Для пуску двигуна включається автоматичний вимикач SA1, натискується кнопка SB2 "Пуск", внаслідок чого включаються контактори К1 і К2. На електроди тиристорів VS1, що управляють... VS4 подаються імпульси, зрушені на 60۫ відносно живлячої напруги. До статора двигуна прикладається знижена напруга, що призводить до зниження пускового струму і пускового моменту.
Розмикаючий контакт КМ1 відключає реле KV1 з витримкою часу, яка визначається резистором R7 і конденсатором С4. Розмикаючими контактами реле KV1 шунтуються відповідні резистори в блоці управління, і на статор подається повна напруга мережі.
Для гальмування натискується кнопка SB1 "Стоп". Схема управління втрачає живлення, відключаються тиристори VS1... VS4. Це наводить до того, що на період гальмування включається реле KV2 за рахунок енергії, запасеної конденсатором С5, і своїми контактами включає тиристори VS2. і VS5. Через фази А і В статора проходить постійний струм, який регулюється резисторами R1 і R3. Забезпечується ефективне динамічне гальмування.
1.4 Загальні принципи модернізації. Постановка завдання
Старі релейно-контакторні схеми систем управління електроприводів конвеєрних ліній з погодженим рухом істотно застаріли, оскільки у неї невисока продуктивність і швидкість роботи, точність позиціювання, крім того, за такими схемами повинен вироблятися постійний контроль її контактно - релейної групи і працездатності.
Метою дипломного проекту є розробка перетворювача тиристора, що забезпечує живлення обмотки збудження двигуна змінного струму, потужність, що віддається в навантаження Pд = 3 кВт, номінальна випрямлена напруга Udном = 220 В, напруга живлячої мережі Uc = 380 В.
Індуктивність навантаження рівна Ld = 0.25 Гн. Перетворювач повинен забезпечувати мінімальні низькочастотні пульсації випрямленої напруги, а також містити захист від перегріву силових вентилів.
На підставі вище викладеного в дипломному проекті необхідно вирішити наступні завдання:
Провести аналіз існуючих схемо-технічних рішень управління електроприводом конвеєрної лінії;
Розробити структурну і функціональну схеми модернізації системи управління електроприводу конвеєра;
Виконати обгрунтований розрахунок основних вузлів і агрегатів системи управління конвеєрної лінії;















